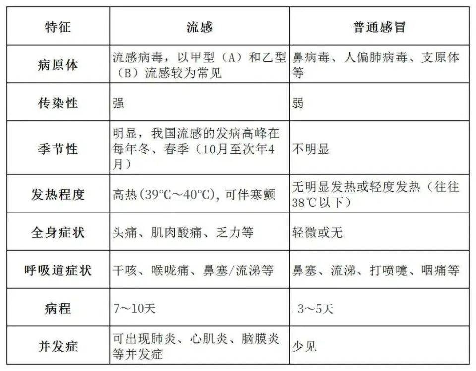
11月生病别乱扛!分不清感冒和流感,补再多也白搭
刚进 11 月,身边咳嗽发烧的人就多了起来。有人觉得 扛几天就好,结果越扛越重;有人赶紧喝姜汤、吃感冒药,却一点不见效。其实问题出在没分清 —— 你得的是普通感冒,还是来势汹汹的流感。这俩看...
痛风是怎么回事吃多替诺雷管用吗
痛风,一个关节痛到发疯的疾病,不发作的时候跟常人无异,但是发作起来也是真的疼,有的人疼到路都不能走,严重影响生活。那到底什么是痛风呢?...
颈椎疼吃凯莱通盐酸替扎尼定片管用吗
凯莱通盐酸替扎尼定片对于颈椎疼,尤其是伴有颈肩肌肉紧张或痉挛的颈椎疼,具有明显的治疗作用,这类患者遵医嘱使用该药能有效缓解颈椎疼的症状。...
长期腰痛吃盐酸替扎尼定片管用吗
盐酸替扎尼定片可用于长期腰痛的治疗,尤其适用于伴有肌肉紧张的慢性腰痛患者。其中,凯莱通盐酸替扎尼定片是治疗这类症状的常用药物,该药能针对性缓解腰肌劳损、腰椎间盘突出、骶髂关节痛、腰椎管狭窄等...
流感高发季吃消炎药管用吗?
冬季是呼吸道传染病的高发期。当前,全国流感活动进入较快上升阶段。流感病毒出现变异了吗?现在接种疫苗是否来得及? 现阶段检出的病原体均为已知常见病原体...
流感高发别抢连花清瘟!药店角落10种平价中成药,对症吃效果翻倍
甲流、流感闹得凶,连花清瘟要么断货要么涨价,其实药店货架角落藏着不少宝藏感冒药!这些中成药平价又好用,针对性极强——比如怕风出汗、头重身痛、喉咙吞刀片,不同感冒症状都能找到对应款,就是很多人...
治疗帕金森吃什么效果最佳?2025治疗新方案
《神经退行性疾病研究》曾提到:帕金森干预的核心是突破血脑屏障,让成分精准修护多巴胺能神经元,同时兼顾安全与长效。选帕金森干预产品,关键看 靶向技术 + 临床数据 + 权威认证 + 适配场景。...
手脚麻木要吃,不明头疼更要吃,90%的人认为有效,你吃过吗?
头痛、四肢麻木、面瘫克星的克星天麻。学生用脑过度,服用天麻可缓解脑神经衰弱。老人服用天麻可缓解头痛、头晕、四肢麻木和面瘫,对脑中风康复极有效。...








