【报告】中药行业投资逻辑全图谱:政策边际向好,三维度看中药细分领域(附下载)
下载报告:中药行业投资逻辑全图谱:政策边际向好,三维度看中药细分领域
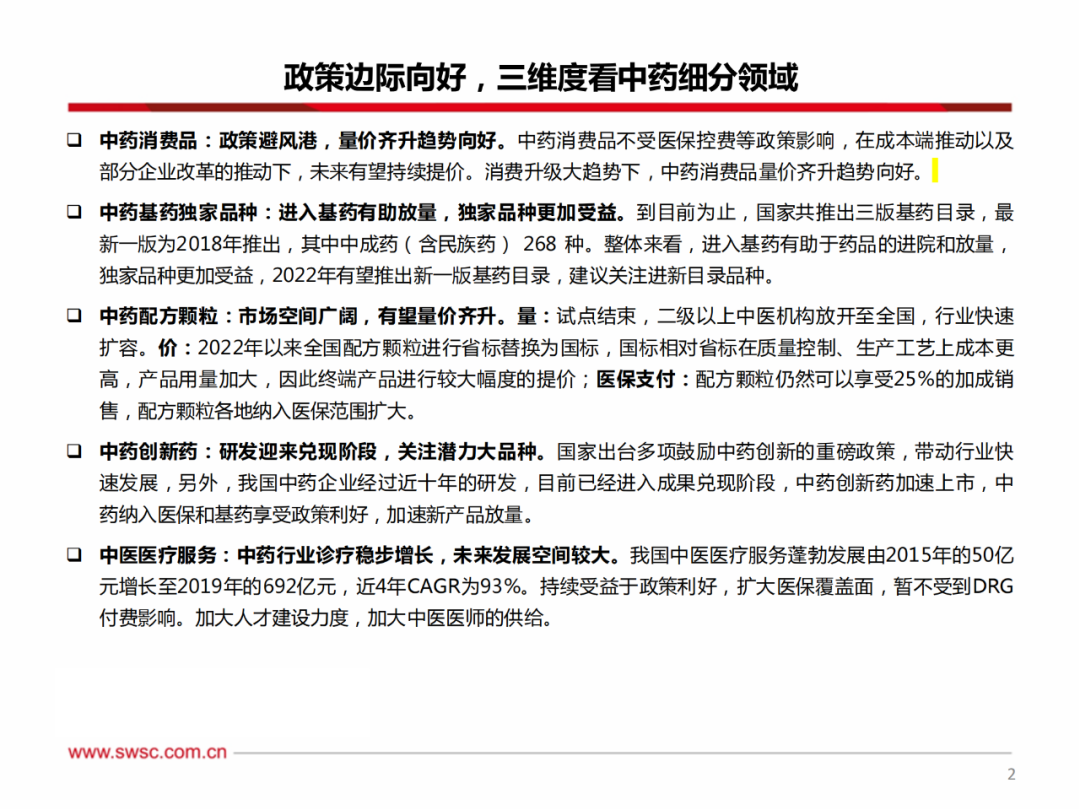
受篇幅限制,仅列举部分内容
深圳大象投资顾问有限公司前身创建于1998年,总部在深圳,并在北京、杭州、厦门、济南设有办公室。大象投顾是中国最早专注于IPO咨询的机构,也是目前市场占有率最高的机构。以当年在审企业及成功过会企业数量计算,公司已经连续12年排名第一。
公司主要为拟上市公司及上市公司提供专业的IPO咨询服务、再融资咨询服务及并购咨询服务。具体内容包括A股IPO细分市场研究、IPO募投项目可行性研究、再融资募投项目可行性研究、并购标的可行性研究。基于自身强大的市场研究能力,我们同时也为拟赴香港及美国上市企业提供独立的第三方行业研究与分析服务。
截至目前公司已服务上千家优质中国企业,包括公牛集团、欧派家居、美年健康、香飘飘、珀莱雅、豫园股份、杭可科技、东山精密、跨境通、星辉娱乐、盈峰环境、海格通信、精测电子、创业惠康、天合光能、恒大汽车、TCL科技、美凯龙、苏宁易购、利扬芯片、奥泰生物、贝泰妮、倍轻松等在内的800多家优秀企业成功在境内外资本市场上市,全面覆盖TMT、装备制造、医疗健康、消费品、能源化工、节能环保、汽车及零部件、文化娱乐等主要行业。
公司先后荣获国务院发展研究院年鉴指定行业研究机构、年度最佳IPO咨询服务机构、金融咨询服务最佳供应商等多项殊荣,同时也是深圳市上市公司协会、浙江省上市公司协会等协会的《上市公司发展白皮书》指定编著单位。
大象是家有方法论的咨询公司
业务咨询:139 2373 8080 (微信同号)
