全国中药饮片集采报量开启!45个品种,要求报足量(附名单)
编辑:子非鱼
近日,业内流出中药饮片集采报量的相关通知截图,该截图显示,按照全国中药饮片联盟采购办公室安排部署,请各统筹区组织本地区医药机构开展全国中药饮片联盟采购品种需求量填报工作。
医药机构填报时限:2024年10月28日0时-2024年11月6日 24 时。医保部门审核时限:2024年11月7日24时前完成审核。
截图来源:网传
2023年,山东首次牵头15省市开展中药饮片联采,21个品种纳入其中,平均降价29.5%,最大降幅56.5%,2023年9月8日,山东落地执行中药饮片集采结果。
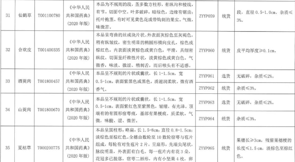
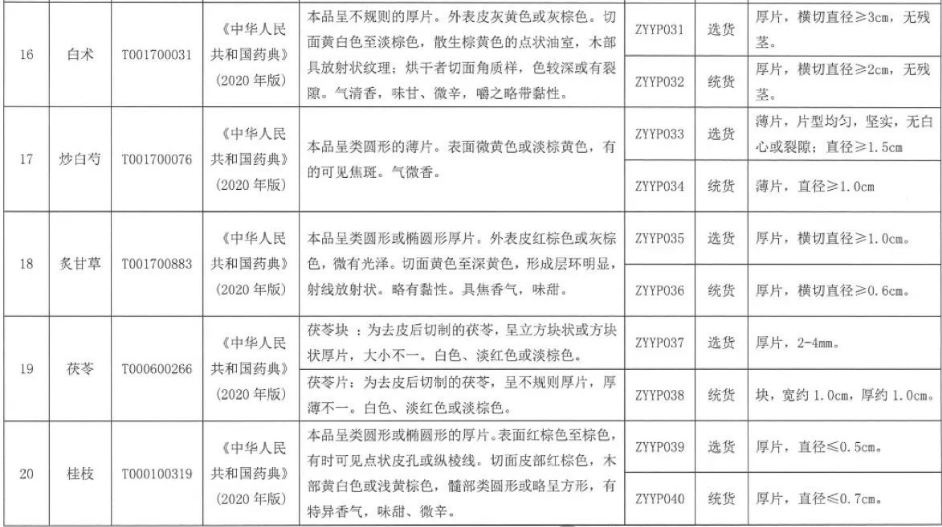
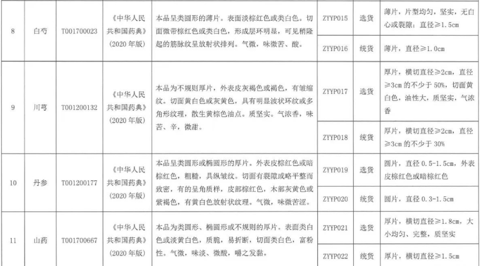
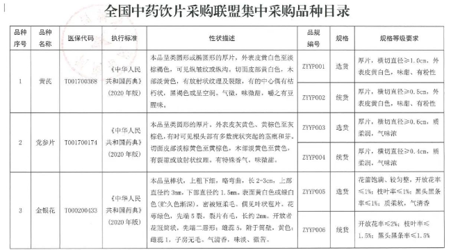
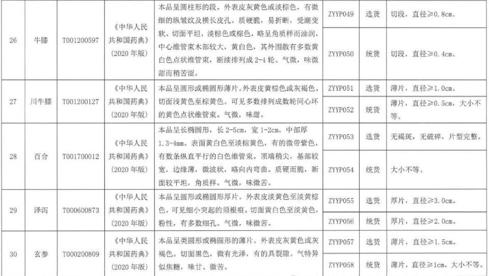
而此次则是2024年国家医保局集采提质扩面8号文规划的集采项目,依然由山东牵头,但集采范围扩展到全国,属于全国的集采项目。此次报量的品种包括黄芪、党参片、金银花、当归、红花、麦冬、太子参等45个饮片,数量超过山东牵头中药饮片首次联采的21个品种。
按流出的截图显示,要求医药机构应按照品种、规格等级,逐一填报2023年采购总量、采购总金额以及最近采购单价等数据,同一品种有多个生产企业供应的,应逐一填报。
该截图显示,医药机构应结合历史使用情况、临床用药需求等因素,按照规格等级,准确填报未来一年每个品种的采购需求量,对于填报的采购需求量低于其历史采购量80%的,需在系统内提交由院长(或法定代表人)签字并加盖本单位公章的情况说明,各级医保部门进行逐级审核。实际采购中药饮片明显高于集采品种选货规格等级的三级医疗机构,可在历史采购量80%的基础上适当减少报量或不报量。
加强对医疗机构报量工作的监管。各统筹区医保部门要指导医疗机构综合考虑临床需求变化,足量报量。针对使用量可能降低的品种,如医院相关科室调减等,允许适当减少报量,但须作出说明并提供证明材料。2025年,省医保局将适时会同各级医保部门对有量不报、报而不采、采而不足的医疗机构,进行公开问询,并组织专项现场飞检。
据山东省医保局官微报道,今年9月20日上午,中药饮片全国联采工作会议在山东济南召开。
会议认真落实《国家医疗保障局办公室关于加强区域协同 做好2024年医药集中采购提质扩面的通知》要求,就山东牵头的全国中药饮片联盟采购以及湖北牵头的全国中成药联盟采购等重点工作进行安排部署、座谈交流。国家医保局医药价格和招标采购司负责同志参加会议。
会议指出,全国中药饮片、中成药联盟采购是贯彻落实党中央、国务院关于医药集中带量采购决策部署的重要举措,是回应群众看病贵诉求、治理虚高药价的具体措施,要统筹谋划、精心组织、密切协同、加快推进,各省份均要积极主动参加。
会议强调,要高度重视集采报量工作,督促医疗机构根据临床需求如实报量,稳定企业预期,保证以量换价效果;要抓好集采结果落地执行,加大监测监管力度,规范医疗机构采购行为;要强化中选产品供应保障,积极做好协调处置,确保满足临床需求。
会上,山东省医保局、湖北省医保局有关负责同志分别介绍了全国中药饮片、中成药联盟采购工作情况。各省、自治区、直辖市及新疆生产建设兵团医保局相关工作负责同志参加。
以下目录仅供业界朋友学习,一切以官方公布为准!
关注公众号,获取可靠、专业的资讯和分析内容
