CancerLetters:淫羊藿素与自噬—线粒体自噬抑制剂协同增强肝细胞癌的抗癌功效和凋亡作用
肝细胞癌(hepatocellular carcinoma,HCC)是全球死亡率较高的原发性肝癌,占原发性肝癌的85%~95%。在疾病的早期阶段,手术切除和移植被认为是主要的治愈方法。遗憾的是,大多数肝癌确诊时已处于疾病晚期,手术治疗效果欠佳。尽管索拉非尼和仑伐替尼可作为晚期HCC治疗的一线药物,但这些药物仅在3个月的总生存期方面提供了有限的改善。目前,由于HCC固有的化疗耐药性,化疗对其无效。因此,开发新的治疗药物对HCC的有效治疗至关重要。
自噬和凋亡被广泛认为是有助于肿瘤抑制的途径。自噬通过降解具有致癌特性的分子来阻止癌症的起始,而凋亡则消除癌细胞。然而,在应激状态下,自噬可能促进肿瘤细胞存活,线粒体在其中发挥重要作用。线粒体是为细胞提供能量的重要细胞器。线粒体除了作为细胞的"能量工厂"外,还积极地参与许多必要的功能,包括调节细胞凋亡和自噬以及ROS的产生。不足为奇的是,线粒体紊乱强烈地参与了许多疾病的发病机制,如癌症和免疫性疾病。清除功能失调的线粒体对于保持适当的线粒体稳态至关重要。线粒体自噬(Mitoophagy)是一种被广泛研究的自噬形式,它将功能失调的线粒体靶向到溶酶体中进行清除,在线粒体质量控制机制中发挥着重要作用。近年来,人们对线粒体自噬的机制和病理生理作用进行了广泛的研究。
PTEN诱导的激酶1(PINK1)和Parkin是线粒体自噬这一有监督的线粒体系统的两个重要组成部分。PINK1/Parkin介导的线粒体自噬抑制有害线粒体物质的积累,阻止受损线粒体的融合,进一步诱导ROS的产生。PINK1是监测线粒体健康的关键分子传感器。PINK1被选择性激活并稳定在紊乱的线粒体外膜上,触发Parkin的激活和募集,从而驱动线粒体自噬。此外,PINK1磷酸化Parkin泛素样结构域N端的65位丝氨酸(pSer65-Ub),进一步刺激Parkin的连接酶活性,促进Parkin转位。激活的Parkin将泛素链结合到位于线粒体外膜(OMM)的蛋白质上,促进泛素的进一步磷酸化,导致连续几轮Parkin的激活和招募。因此,该机制能够响应线粒体损伤的正反馈回路,导致线粒体自噬的启动。
主要的线粒体自噬受体,核点蛋白52(NDP52)和视神经蛋白(OPTN)也通过PINK1/Parkin调节的线粒体自噬被招募到线粒体上。Parkin激活后,OPTN和NDP52可以招募激酶unc-51样自噬激酶1到紊乱的线粒体表面,通过招募自噬相关蛋白(autophagy related proteins,ATGs)启动自噬体的形成。这些蛋白反过来吸引更多的自噬/线粒体自噬受体,增强自噬体的形成。这个过程形成了一个正向的前馈回路,增强了线粒体自噬。研究表明,线粒体自噬在肿瘤细胞的生长和存活中发挥双重边缘效应,并且线粒体自噬和线粒体凋亡之间存在相互作用,共同调节肝癌的发生。有报道,通过PINK1/Parkin信号靶向线粒体自噬诱导的细胞凋亡可能是克服化疗耐药性和改善抗癌治疗的一种有前途的方法。然而,在抗癌药物治疗中线粒体自噬介导的依赖于PINK1/parkin的细胞凋亡的确切分子机制仍不清楚。
中药来源的天然产物和提取物因其独特的生物活性和较低的毒副作用,成为新型抗癌药物的潜在宝库而备受关注。淫羊藿素(ICA)是从淫羊藿属植物中提取的异戊烯基黄酮类生物活性化合物。它具有广泛的药理作用,包括缓解性功能障碍、骨质疏松和心血管疾病等。更重要的是,一些基础和临床研究证实了ICA在治疗不同类型实体肿瘤,特别是晚期HCC的安全性和有效性。ICA已被批准在中国上市,用于不可切除的晚期HCC患者。先前的一些研究表明,ICA的抗肿瘤活性主要源于其抑制细胞增殖和迁移的能力,并调节免疫反应。重要的是,ICA还参与调节细胞凋亡和自噬,从而发挥其抗癌活性。然而,目前ICA调节线粒体自噬-凋亡串扰的具体机制尚不清楚。
本研究证明了ICA通过诱导线粒体损伤和凋亡来抑制HCC细胞的增殖和迁移。此外,ICA可以引起PINK1/Parkin依赖的线粒体自噬,从而抵消其本身的细胞毒性作用。线粒体自噬的药理学或遗传学抑制显著增强了ICA的抗癌作用。研究ICA对线粒体自噬和细胞死亡的调控作用,扩展了对线粒体自噬在抗癌治疗中的认识,增强ICA的抗癌特性,并建立以线粒体自噬和细胞凋亡相互作用为靶点的癌症治疗新策略。
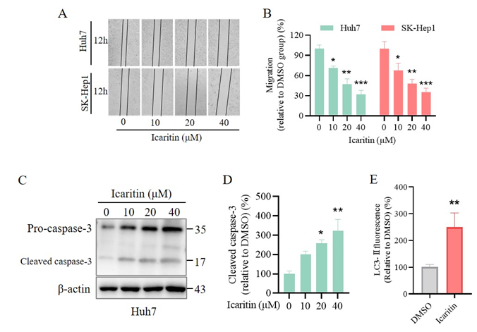
实验结果1:ICA抑制肝癌细胞的生长、增殖和迁移
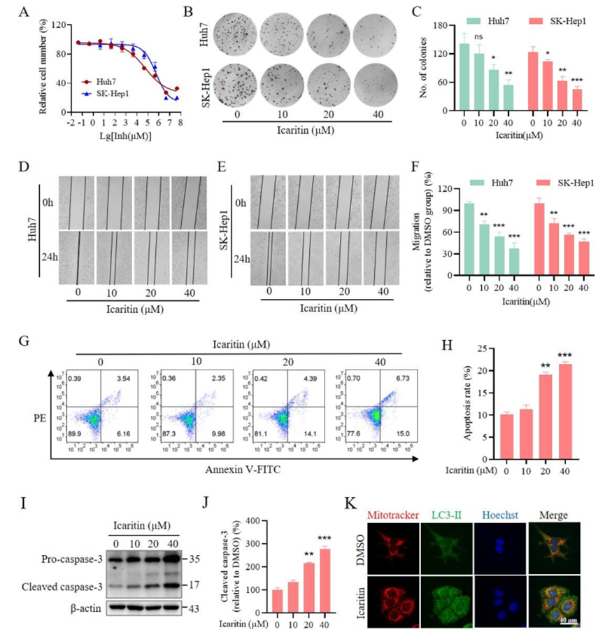
淫羊藿素(ICA)是一种来源于淫羊藿属植物的水解化合物,在传统中药中被用于治疗多种疾病。2022年,ICA在中国被批准用于治疗不可切除的HCC患者。然而,ICA治疗肝癌的确切分子机制仍不清楚。本研究首先进行了细胞毒性实验,以检测ICA处理SK-Hep1和Huh7细胞的细胞活力。结果表明,ICA抑制了HCC细胞的细胞活力(图1A)。相应地,集落形成实验结果表明,ICA显著降低了HCC细胞的集落形成(图1B-C)。此外,在肝癌细胞的划痕实验中,ICA处理12 h或24 h后,肝癌细胞的迁移能力明显受到抑制(图1D-F和图S1A-B)。
为了进一步研究ICA是否与细胞凋亡相关,抑制肝癌细胞的生长、增殖和迁移,检测了ICA处理后肝癌细胞的凋亡表型。凋亡流式细胞术显示,ICA可显著增加HCC细胞的凋亡率,且呈剂量依赖性(图1G-H)。通过Western blotting实验验证了这一效应,该实验检测到ICA处理后凋亡信号增加,表现为ICA处理后cleaved caspase3上调(图1I-J和图S1C-D)。此外,荧光成像实验表明,经ICA处理后,肝癌细胞内的自噬标记物增加。观察到LC3-Ⅱ向线粒体转位,提示ICA诱导自噬/线粒体自噬(图1K和图S1E)。因此,ICA能有效抑制肝癌细胞的生长、增殖和迁移。
图1 ICA通过促进细胞凋亡抑制肝癌细胞的生长、增殖和迁移
图S1 ICA抑制肝癌细胞的迁移
实验结果2:ICA引起线粒体凋亡和线粒体自噬
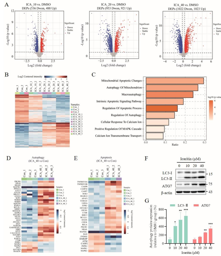
ICA可以诱导肝癌细胞发生自噬和凋亡。与上述研究结果一致,ICA能有效诱导肝癌细胞凋亡和自噬,进而抑制肝癌细胞的增殖和迁移。为了探索ICA诱导HCC治疗后自噬-凋亡串扰的机制,通过蛋白质组学在细胞水平上研究了ICA对蛋白质表达的整体影响。基于蛋白质组学分析,鉴定出ICA处理后差异表达的蛋白质数量呈剂量依赖性增加。10 μM ICA组与对照组相比,共检测到1024个(上升488个,下降536个)差异表达蛋白(DEPs)。20 μM ICA组与DMSO组相比,共检测到1874个(921上升,953下降)DEPs。40 μM ICA组与DMSO组相比,共检测到2045个(1023上升,1022下降)DEPs(图2A-B)。DEPs (40 μM ICA vs. DMSO)的基因本体(GO)富集显示与线粒体凋亡和自噬相关的激活途径(图2C)。与DMSO组相比,ICA诱导凋亡和自噬标志物的表达增加或减少,包括LC3-Ⅱ,ATGs,Bax,Bcl2和caspase家族(图2D-E和图S2)。此外,通过Western blotting进一步验证了ICA诱导的HCC细胞中Cleaved caspase3、LC3-Ⅱ和ATG7的表达(图1I-J,图S1C-D,图2F-G和图S3)。这些结果进一步表明,ICA通过诱导线粒体凋亡和自噬/线粒体自噬抑制肝癌细胞生长。
图2 ICA促进HCC细胞线粒体凋亡和自噬
图S2 ICA促进HCC细胞线粒体凋亡和自噬
图S3淫羊藿素诱导肝癌细胞线粒体凋亡和自噬
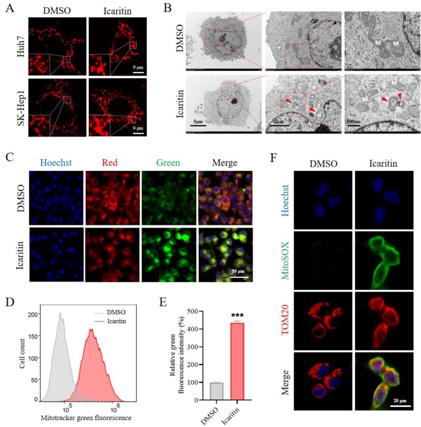
实验结果3:ICA诱导HCC细胞线粒体功能障碍和ROS生成
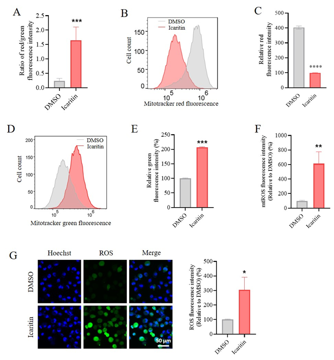
ICA在多种疾病中可引起线粒体损伤和功能障碍。为了证明ICA处理后HCC细胞中的线粒体变化,分析了线粒体形态,在DMSO组中观察到管状结构,而ICA诱导了点状结构的形成,表明存在线粒体分裂和片段化(图3A)。为了进一步研究ICA对线粒体功能的影响,采用TEM观察线粒体形态。ICA导致线粒体网络的破坏,表现为线粒体破裂和吞噬,以及自噬囊泡失去嵴结构(图3B)。接下来使用BD™MitoScreen Kit测定线粒体膜电位(mitochondrial membrane potential,MMP)。结果表明,ICA处理后MMP明显受损(图3C和图S4A),表明ICA使线粒体去极化。与之一致的是,流式细胞术检测了ICA处理后两种HCC细胞系中JC-1聚集体和单体的变化。具体来说,ICA处理导致单体数量增加以及FITC增强和红色荧光强度降低(图3D-E和图S4B-E),表明ICA破坏了线粒体膜结构。之前的研究已经证明线粒体损伤是细胞内ROS产生的主要原因,这促使探究ICA对mtROS产生的影响。研究结果表明,ICA增强了mtROS的产生,表现为MitoSOX染色强度的增加,显示出与线粒体的强烈共定位(图3F和图S4F)。此外,利用显微镜进行了ROS染色,以评估ICA对肿瘤细胞中ROS总体水平的影响。结果显示,细胞内总体ROS水平与线粒体ROS水平呈正相关(图S4G)。在此之前,ROS的过度积累会导致氧化应激和线粒体损伤,从而诱导自噬/线粒体自噬的形成。总的来说,这些发现表明ICA处理诱导线粒体功能障碍和mtROS产生。
图3 ICA导致HCC细胞线粒体功能障碍和ROS生成
图S4 ICA诱导肝癌细胞线粒体损伤
实验结果4:ICA诱导线粒体自噬并促进线粒体蛋白降解
为了检测ICA对线粒体自噬的潜在调控作用,对多种线粒体蛋白进行了全面评估,包括MFN1,MFN2,TOM20,HSP60和TiM23。数据表明,ICA引起了这些线粒体蛋白的显著降解(图4A-B)。统计分析发现,ICA诱导了这些蛋白的降解(图4C-E)。接下来,对TOM20和TiM23进行了免疫荧光染色,以评估ICA对线粒体的影响,表明ICA可以通过诱导线粒体自噬显著消除线粒体断裂。接下来进行了TOM20和TiM23的免疫荧光染色,以评估ICA对HCC细胞中线粒体清除的影响(图S5A-B)。值得注意的是,ICA能够显著促进线粒体的清除。
线粒体蛋白的降解和消除是线粒体自噬的重要表现。为了进一步证实ICA诱导了线粒体蛋白的降解和消除,设计了ICA处理细胞的时间梯度实验,探究ICA对线粒体蛋白的影响。Western blotting结果显示,ICA确实能够降解线粒体蛋白(图4F-G和图S5C-D)。统计学分析表明,ICA处理导致线粒体蛋白的时间依赖性降解(图4H-J和图S5E-G)。总的来说,这些数据进一步证明了ICA作为一种新的线粒体自噬诱导剂,从而促进线粒体的周转。
图4 ICA诱导多种线粒体蛋白的降解
图S5 ICA导致线粒体蛋白降解
实验结果5:ICA通过PINK和Parkin依赖的信号通路诱导线粒体自噬,并促进Parkin线粒体转位
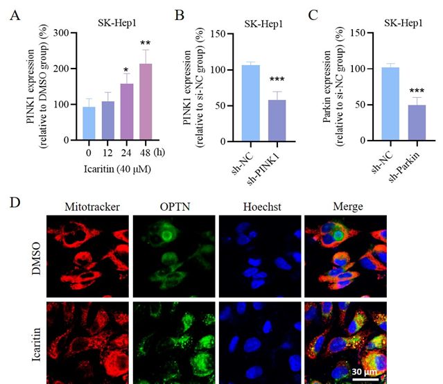
PINK和Parkin作为参与线粒体自噬调控的主要信号蛋白发挥重要作用。在正常线粒体中,PINK1被输入,随后被线粒体肽酶和蛋白酶切割,从而维持其在健康状态下的低表达水平。然而,在线粒体损伤过程中,PINK1作为线粒体应激的感受器,在OMM上发生稳定和激活。与此一致的是,本研究数据表明PINK1蛋白在对照组中表达很低(图5A)。然而,内源性PINK1水平在ICA处理后显著增加(图S6A)。
为了进一步确定ICA诱导的自噬/线粒体自噬是否依赖于PINK1/Parkin介导的信号,使用PINK1 sh-RNA (sh-PINK1)或Parkin sh-RNA (sh-Parkin)敲低PINK1或Parkin基因(图5B-C和图S6B-C)。正如预期的那样,敲低PINK1或Parkin严重阻碍了ICA诱导的多种线粒体蛋白的降解(图5D-E)。为了验证这些发现,在SH-Hep1细胞中敲低PINK1或Parkin,发现敲低PINK1或Parkin显著抑制ICA组细胞线粒体蛋白的降解(图5F-G)。因此,ICA介导的线粒体自噬可能是PINK1/Parkin依赖性的。先前的研究报道了Parkin转位到线粒体以诱导有效的线粒体自噬。之前的观察表明,ICA可以通过PINK1和Parkin发挥作用,清除受损的线粒体。因此,推测ICA是否可以调节Parkin的分布和活性。事实上,通过荧光共定位成像证实,Parkin在ICA处理后被招募到线粒体中。然而,在DMSO组中,Parkin的分布贯穿整个细胞(图5H)。因此,ICA显著诱导Parkin向线粒体转位。总的来说,ICA诱导的线粒体自噬需要PINK1和Parkin的表达,并促进Parkin的线粒体转位。
图5 ICA诱导的线粒体自噬依赖于PINK1和Parkin
图S6 ICA通过PINK和Parkin信号通路诱导有丝分裂
实验结果6:ICA促进pSer65-Ub和线粒体自噬受体招募到线粒体上,并诱导强烈的线粒体自噬
值得注意的是,PINK1的稳定发生在受损的线粒体上,PINK1诱导的Parkin UBL泛素(pSer65-Ub)磷酸化参与了线粒体自噬的起始阶段,这导致了线粒体自噬第一个前馈放大环路的建立。本研究发现ICA可以诱导PINK1的稳定和Parkin的线粒体转位,由此推测ICA是否可以增强pSer65-Ub的丰度。正如预期的那样,免疫印迹显示ICA处理后pSer65-Ub链的水平显著增加(图S7)。为了检测pSer65-Ub在肝癌细胞中的分布,我们首先分别提取胞浆蛋白和线粒体蛋白检测pSer65-Ub的丰度。pSer65-Ub水平在线粒体中显著升高(图6A)。免疫荧光染色也用于验证pSer65-Ub转位到线粒体上。进行了额外的实验来观察pSer65-Ub和TOM20在线粒体中的共定位,在ICA处理后观察到两种蛋白之间的良好共定位(图6B)。已知pSer65-Ub作为一种强大的Parkin受体,促进Parkin移位到线粒体并触发其激活。此外,pSer65-Ub对去泛素化酶表现出更强的抗性,从而延长了pSer65-Ub在线粒体上的半衰期,增强了线粒体自噬。
在线粒体自噬的起始步骤之后,自噬/线粒体自噬受体,包括NDP52,OPTN,NBR1,TAX1BP1和SQSTM1/p62,被招募到线粒体上,并作为泛素标记的线粒体和自噬泡之间的桥梁,使受损的线粒体被自噬体吞噬。当线粒体功能失调时,泛素化的线粒体货物迅速招募自噬受体,如NDP52、OPTN和SQSTM1/p62。自噬/线粒体自噬受体被招募到线粒体中,进一步形成线粒体自噬的第二个放大环路。本研究进行了免疫染色,以检查自噬/线粒体自噬受体NDP52和OPTN在ICA处理后的分布。数据表明,在ICA组中,NDP52和OPTN主要聚集在受损的线粒体上。相反,在对照DMSO组中,发现其弥散分布在细胞质中(图6C和图S6D)。总的来说,这些数据表明ICA可以增强pSer65-Ub水平,并促进这些受体到线粒体形成前馈放大环,从而导致有效的线粒体自噬。
图S7 ICA诱导的有丝分裂需要PINK和Parkin的表达
图6 ICA上调pSer65-Ub水平,促进自噬受体线粒体易位
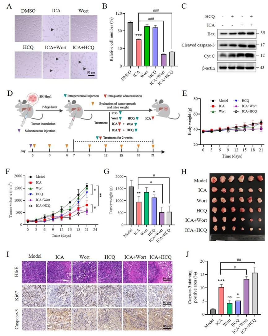
实验结果7:自噬/线粒体自噬抑制剂提高ICA的抗癌疗效,促进细胞凋亡
本研究旨在探究ICA在调节肿瘤细胞生长活力中的功能意义。ICA显著抑制SK-Hep1细胞的生长并导致细胞死亡(图7A-B)。同时,还通过检测凋亡标志物,包括cleaved casapse3,Bax和Cyt C,发现ICA引起了线粒体凋亡。Western blotting表明,ICA显著上调了cleaved casapse3和Bax的水平,并增加了Cyt C释放(图7C和图7A)。因此,淫羊藿素与自噬/线粒体自噬抑制剂协同增强HCC细胞的抗癌功效。
尽管有报道表明Parkin可以通过调节PINK1/Parkin介导的线粒体自噬过程中关键的线粒体凋亡效应因子来抑制细胞凋亡,但Parkin在线粒体紊乱或线粒体自噬和凋亡后决定细胞命运的机制尚不清楚。为了准确解释PINK1-Parkin信号通路在ICA诱导的细胞凋亡或细胞死亡中的作用,使用shRNA敲低PINK1和Parkin的表达。结果显示,与阴性对照(非靶向sh-RNA)组相比,当PINK1和Parkin被敲低时,细胞死亡显著增加,特别是当暴露于ICA处理时(图S7B-C)。此外,为了更准确地评估靶向线粒体自噬在癌症进展和发展过程中的可转译性,通过使用不同的抑制剂,如Wort和HCQ,系统地阻断自噬/线粒体自噬。因此,在体外进行了Western blot检测自噬抑制剂和ICA联用对自噬和线粒体蛋白降解的影响。结果显示,ICA显著促进LC3-Ⅱ水平的升高,并诱导线粒体蛋白的降解,而自噬抑制剂(HCQ和Wort)在一定程度上逆转了这些现象。因此,当自噬/线粒体自噬被抑制时,ICA诱导的细胞死亡和凋亡显著增强,提示ICA诱导的自噬/线粒体自噬在细胞保护中的作用。
为了进一步证实上述发现,使用异种移植模型来评估自噬抑制剂(Wort和HCQ)和ICA对肿瘤生长的抑制作用(图7D)。首先,选择了一种已知的自噬抑制剂Wort,它可以阻断自噬体的形成,并通过减少自噬受体在无序线粒体上的募集来有效地抑制线粒体自噬,从而阻断线粒体自噬的第二个放大环路。与ICA治疗组相比,Wort和ICA的协同治疗显著抑制了肿瘤的生长,表明Wort增强了ICA的抗肿瘤功效。重要的是,ICA与Wort合用与单独ICA组相比,体重无明显变化(图7E-H)。其次,在线粒体自噬的晚期阶段使用HCQ作为抑制线粒体自噬的手段。HCQ能够抑制溶酶体的酸化,阻碍线粒体自噬体与溶酶体的融合,最终阻止线粒体降解。值得注意的是,HCQ与抗癌药物的联合治疗在临床研究中得到了广泛的应用。与ICA治疗组相比,HCQ与ICA联合治疗显著抑制肿瘤生长(图7F-H)。此外,通过组织学分析,自噬/线粒体自噬抑制剂和ICA联合治疗增强了肿瘤细胞程序性坏死,并降低了肿瘤细胞Ki-67免疫反应性(图7I和图S8E)。同时,联合处理组表现出Caspase3的显著上调和激活,表明线粒体凋亡的增强(图7I-J)。总的来说,这些发现证实了自噬和线粒体自噬抑制剂显著增强了ICA的抗癌效果和诱导的细胞凋亡。
图7自噬/线粒体自噬抑制剂可增强ICA的抗癌作用
图S8自噬抑制剂与ICA联合使用对自噬和线粒体蛋白降解的影响
肝细胞癌(HCC)是全球常见的高死亡率肝癌。不幸的是,开发有效的靶向HCC的治疗策略已被证明是一个重大的挑战。线粒体是一种重要的细胞器,调节多种生物学功能,包括能量的产生、细胞凋亡、线粒体自噬和线粒体ROS的产生。越来越多的证据表明,在抗癌治疗后,线粒体会发生形态的破碎和改变,并启动线粒体自噬来清除受损的线粒体,从而确保线粒体的有效质量控制,并提高肿瘤细胞的存活率。因此,这个过程有助于耐药性和治疗失败。先前的研究表明,抑制线粒体自噬,从而促进细胞凋亡,可以增强抗癌药物的治疗效果。因此,操纵线粒体自噬与细胞凋亡之间的相互作用可能为HCC提供一种潜在的治疗策略。本研究表明,ICA通过调节癌细胞中的PINK1-Parkin信号,在线粒体凋亡和线粒体自噬中发挥重要的调节作用。
淫羊藿素(ICA)是一种来源于淫羊藿属草本植物的生物活性化合物,在HCC中通过抑制增殖和迁移,同时诱导细胞凋亡和细胞内氧化还原状态的改变而表现出抗癌特性。目前,我国正在进行ICA治疗晚期肝癌的临床试验,ICA已被批准用于晚期肝癌的治疗。然而,ICA的确切作用机制尚不清楚。因此,进行了一系列的细胞和分子实验来证实ICA能够有效地抑制肝癌细胞的生长、增殖和迁移。本研究采用蛋白质组学分析揭示了ICA的抗癌作用与线粒体凋亡和自噬/线粒体自噬过程之间的强相关性,这为ICA抗癌活性的机制提供了有价值的见解。因此,推测ICA可通过调节自噬/线粒体自噬与细胞凋亡之间的相互作用来治疗肝癌。先前的研究表明,抑制线粒体自噬有利于细胞凋亡。
为了进一步探究ICA对线粒体功能障碍的调控作用,初步评估了线粒体损伤的几个指标,包括线粒体亚结构,MMP和mtROS的产生。ICA诱导HCC细胞线粒体紊乱、mtROS生成和总ROS的增加,与先前的研究一致。有趣的是,ICA表现出抗氧化特性,特别强调其神经保护和抗凋亡作用,突出了天然产物的复杂机制和功能。未来这方面的研究仍有必要。
采用一系列实验技术研究ICA对线粒体自噬的影响,包括免疫荧光和Western blotting观察线粒体蛋白在不同亚结构上的降解。数据表明,ICA可以促进多种线粒体蛋白的降解,包括MFN1、MFN2、TOM20、HSP60和TiM23蛋白。进一步证实ICA依赖于PINK1-Parkin通路诱导线粒体自噬。ICA在线粒体自噬的两个前馈放大环路中发挥正调控作用:(1) PINK1-Parkin/pSer65-Ub介导的线粒体自噬起始阶段;(2)线粒体自噬受体转位到线粒体上,诱导线粒体自噬的发生。
为了进一步验证上述机制,利用shRNA敲低PINK1和Parkin,成功抑制了线粒体自噬。研究结果表明,PINK1和Parkin的敲低提高了HCC细胞对ICA引起的细胞死亡的敏感性,这表明ICA诱导的线粒体自噬需要PINK1/Parkin的表达和Parkin的激活。PINK1对泛素的磷酸化促进了Parkin的激活和Parkin在线粒体上的滞留,从而促进线粒体自噬。接下来进一步将细胞与ICA和自噬抑制剂共孵育,验证了协同治疗有效促进了癌细胞死亡。这表明线粒体自噬对癌细胞具有保护作用,与之前的研究相似。此外,为了评估靶向自噬/线粒体自噬用于潜在肿瘤治疗的可译性,在早期和晚期使用两种抑制剂抑制自噬/线粒体自噬:(1)使用Wort抑制早期;(2) HCQ用于阻断晚期阶段。与前述体外实验结果一致,ICA与Wort或HCQ联合使用显示出比单独使用更强的抑制肿瘤生长的能力。然而,虽然Wort和HCQ经常被用于抑制线粒体自噬,但必须承认这两种抑制剂不仅可能影响自噬,还可能影响其他生物学过程。ICA与Wort或HCQ的协同处理通过上调cleaved caspase3水平和促进Cyt C的释放来增强线粒体凋亡。总之,这些结果说明了线粒体自噬在ICA诱导的细胞毒性中的保护作用。
综上所述,本研究发现了一种来自中草药的天然化合物ICA,它通过诱导线粒体功能障碍和mtROS的产生来抑制肝癌细胞的生长、增殖和迁移。进一步的研究表明,ICA诱导的线粒体自噬是其促进肝癌细胞凋亡的机制。数据强调了ICA作为PINK1/Parkin依赖的线粒体自噬诱导剂的新作用。此外,敲低PINK1/Parkin和应用自噬/线粒体自噬抑制剂显著促进ICA诱导的细胞死亡和凋亡,表明靶向自噬/线粒体自噬是对抗化疗耐药性和增强抗癌治疗的新方法。然而,在这些方面还需要进一步的临床研究。此外,还需要进行更多的研究来确定自噬/线粒体自噬的特异性抑制剂,并进一步探索ICA的详细分子机制,以促进新的治疗策略的开发。

