药师说用药∣他汀类降脂药物的合理选用与安全提示
作者:蔡静静(心血管内科专业临床药师)
审核:陈锦珊(主任药师)
单位:第909医院/厦门大学附属东南医院药剂科
以动脉粥样硬化性心血管疾病(ASCVD)为主的心血管疾病(CVD)是我国城乡居民第一位死因,低密度脂蛋白胆固醇(LDL-C)是ASCVD的致病性危险因素。他汀类降脂药物主要通过降低LDL-C水平,可显著降低ASCVD患者的心血管事件,而且在ASCVD高危人群的一级预防中具有降低心血管事件的作用。因此,他汀类降脂药物的问世,在人类ASCVD防治史上具有里程碑式的意义。
本期由第909医院/厦门大学附属东南医院药剂科临床药师来谈一谈他汀类降脂药物的合理选用与安全用药问题。
一、适用范围
目前,市场供应及临床使用的他汀类降脂药物有洛伐他汀、辛伐他汀、普伐他汀、氟伐他汀、阿托伐他汀、瑞舒伐他汀和匹伐他汀。这类药物通过抑制胆固醇合成限速酶HMG-CoA还原酶,减少胆固醇合成,适用于高胆固醇血症、混合型高脂血症和ASCVD的防治,见表1。
表1 他汀类降脂药物的适用范围
注:a:参考洛伐他汀胶囊说明书,成都永康制药,2020年修订;b:参考辛伐他汀片说明书,京新药业,2020年修订;c:参考普伐他汀钠片说明书,第一三共制药,2020年修订;d:参考氟伐他汀钠缓释片说明书,诺华制药,2020年修订;e:参考阿托伐他汀钙片说明书,辉瑞制药,2021年修订;f:参考瑞舒伐他汀钙片说明书,阿斯利康药业,2022年修订;g:参考匹伐他汀钙片说明书,兴和制药,2021年修订。
二、药代动力学特性
不同的他汀类降脂药物,其药代动力学特性也存在差异,见表2。
★普伐他汀和瑞舒伐他汀为亲水性他汀类降脂药物,其他5种他汀均为亲脂性他汀类降脂药物。
★阿托伐他汀、辛伐他汀和洛伐他汀主要经CYP3A4代谢,而CYP3A4是药物代谢最普遍的酶,提示可能存在较多的药物相互作用。
★天然制剂洛伐他汀和半天然制剂辛伐他汀为前体药,经肝脏水解才有活性;其他合成他汀在体内不需水解即有活性。
★由于肝内胆固醇的合成在夜间达到高峰,半衰期较长的阿托伐他汀、瑞舒伐他汀可在任何时间服用,其他半衰期较短的他汀建议晚间服用。
表2 他汀类降脂药物的药代动力学特性
注:①参考:Safety and efficacy of statin therapy .Nat Rev Cardiol,2018,757-769;《≥75 岁老年患者血脂异常管理的专家共识》及说明书。②tmax :血药浓度达峰时间;t1/2:血药浓度下降一半所需时间.
三、降胆固醇强度
不同种类与剂量的他汀类降脂药物,降胆固醇幅度有一定差别,见表3、表4。
★任何一种他汀类降脂药物剂量倍增时,LDL-C进一步降低幅度仅约6%,而且有潜在的副作用,如肝功能损害、肌病及新发糖尿病等。
★结合我国人群对大剂量他汀类降脂药物的耐受性较欧美人群差,不建议使用高强度大剂量他汀类降脂药物,推荐起始使用常规剂量或中等强度他汀类降脂药物。
表3 不同种类与剂量他汀类降脂药物LDL-C的预期降幅
注:数据摘自FDA网站(http://www.fda.gov/Drugs/DrugSafety/ucm256581.htm),表中数据并非来自直接药物对比研究,上述数据仅供临床参考;-表示无数据或已超我国批准剂量。
表4 他汀类降脂药物降胆固醇强度
注:摘自《血脂异常基层合理用药指南(2021年)》;临床试验中他汀类降脂药物的疗效存在个体差异,且在临床实践中也因人而异。
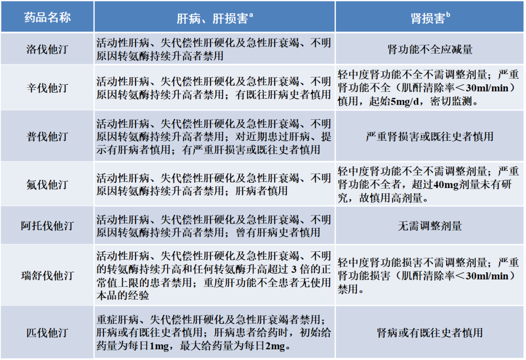
四、用法用量
他汀类降脂药物的用法用量,见表5、表6。
★用法:通常每日服用1次即可。短效他汀类降脂药物(辛伐他汀、洛伐他汀、匹伐他汀、氟伐他汀、普伐他汀)建议晚间服药,长效他汀类降脂药物(阿托伐他汀、瑞舒伐他汀)或他汀类降脂药物的缓控释制剂固定时间服药即可;
★用量:应遵循药品说明书,包括肝损害、肾损害状态下的剂量要求。辛伐他汀限制最大剂量(80mg/日)的使用,仅限于已经长期使用(≥1年)并耐受该剂量,并没有发生肌病的患者;阿托伐他汀80mg国人使用经验不足,需谨慎使用。
★疗程:他汀类作为降胆固醇药物,通常需长期使用,不建议自行停药或减量。
表5 他汀类降脂药物的用法用量
表6 肝、肾损害的使用限制
注:a:参考药品说明书及《中国血脂管理指南(2023年)》;b:参考药品说明书。
五、不良反应及处置措施
他汀类降脂药物的不良反应,是临床应用中常常受到关注的问题,并且需要采取相应的处置措施,见表7。目前,文献报道的不良反应主要包括肝功能异常、他汀类降脂药物相关肌肉并发症,新发糖尿病以及其他不良反应(头痛、失眠、抑郁以及消化不良、腹泻、腹痛、恶心等消化道症状)等。另外,荟萃分析结果显示他汀类降脂药物对肾功能无不良影响。
这类药物不良反应危害主要来自2个方面:
①不良反应本身的危害。降胆固醇药物整体耐受良好,但少数患者在治疗过程中仍然会出现不良反应,需尽早识别并及时处置。
②高估不良反应的危害。对于降胆固醇药物不良反应的过度担忧会产生不必要的停药,进而导致ASCVD风险增加。
表7 他汀类降脂药物常见不良反应及处置措施
注:参考《中国血脂管理指南(2023年)》及《动脉粥样硬化性心血管疾病患者降胆固醇药物治疗管理专家共识(2023年)》;ULN:正常值上限;ALT:血清丙氨酸氨基转移酶;AST:天门冬氨酸氨基转移酶;CK:肌酸激酶;ASCVD:动脉粥样硬化性心血管疾病。
六、相互作用
他汀类降脂药物相互作用的发生机制主要包括:
①合用药物抑制药物代谢酶,导致他汀类降脂药物代谢减弱、全身暴露量增加,如经CYP3A4代谢的辛伐他汀、洛伐他汀与CYP3A4酶抑制剂合用。
②合用药物抑制有机阴离子转运多肽1B1,导致他汀类降脂药物肝脏摄取减少,全身暴露量增加,如他汀类降脂药物与环孢素、吉非罗齐等合用。
结合药品说明书和Lexicomp数据库,有临床意义的他汀类降脂药物与其他药物/食物的相互作用及处置建议,见表8。
表8 常见有临床意义的与他汀类降脂药物发生相互作用的药物/食物
注:表中首先纳入说明书中明确禁止或避免联用、明确因相互作用需要剂量限制的情况;其次补充纳入Lexicomp评级为X级(禁止合用、避免合用)且未收录于药品说明书的情况;当药品说明书与Lexicomp意见不一致时以药品说明书为准。表格中不包含与抗病毒药物的相互作用;×表示禁止联用;√表示常规剂量联用;()内数值为联用时可给予相应他汀的最大剂量,单位为mg/d;[]内数值为联用时可饮用葡萄柚汁的最大量,单位为L/d。
七、临床指标的定期复查
通常情况下,首次服用他汀类降脂药物的患者,应在用药4⁓6周内复查血脂、肝酶和肌酸激酶(CK)。
★如血脂参数能达到目标值,且无药物不良反应,逐步改为每3⁓6个月复查1次。
★如治疗1⁓3个月后,血脂仍未达到目标值,需及时调整降脂药物剂量或种类或联合应用不同作用机制的降脂药物。
★每当调整降脂药物种类或剂量时,都应在治疗4⁓6周内复查。
八、选用策略
根据广东省药学会于2021年12月28日发布的《广东省他汀类药物评价与遴选专家共识》,依据《中国医疗机构药品评价与遴选快速指南》评价方法,采用百分制量化评估,通过对他汀类药物的药学特性、有效性、安全性、经济性和其他属性等五个维度的系统评价,结果显示:在6个他汀中,阿托伐他汀得分最高,得益于阿托伐他汀在药学特性、有效性、安全性、其他属性4方面的突出优势;其余他汀排名依次为瑞舒伐他汀、辛伐他汀、氟伐他汀、普伐他汀和匹伐他汀。上述结果,为医院决策者遴选药物和临床合理使用药物提供科学依据。
综合临床诊疗及患者实际,建议科学选用他汀,实施个体化给药,最大限度实现安全、有效、经济的目标。
★结合患者的LDL-C水平、伴发疾病及危险因素等评估个体ASCVD总体发病风险,据此风险分层决定LDL-C需要降低到什么水平(即目标值),如果目前的LDL-C水平与目标值相差不多,则选用比较弱的他汀就行了;如果现在的LDL-C水平明显高于目标值,则应该选用作用更强的他汀(如阿托伐他汀或瑞舒伐他汀)。
★如果只需中低强度的他汀降脂,而血糖情况又不太好,可以选用对血糖影响小的匹伐他汀和普伐他汀。
★如果肾功能很差,可以选用无需根据肾功能调整剂量的阿托伐他汀。
★如果合并高尿酸血症或痛风,建议选用可促进肾脏尿酸排泄的阿托伐他汀。
★如果需要与较多药物联用,可以考虑使用药物相互作用少的他汀,不同情况要进行不同的选择。
★由于存在个体差异性,每个人对不同的他汀类降脂药物敏感度不同,需要根据血脂降低的幅度,不良反应的情况,再进行药物调整,以确定最适合的他汀。
九、温馨提示
血脂管理需要专业医生和药师的指导,降脂治疗首先推荐健康生活方式,包括合理膳食、适度增加身体活动、控制体重、戒烟和限制饮酒等。
当生活方式干预不能达到降脂目标时,通常需要服用降脂药物。需要注意的是,对于普通公众,一定要在医生和药师的指导下科学用药,切忌盲目自行购买和使用,以免延误有效治疗,浪费医疗资源,甚至引发用药安全性事件。
(注:文中部分图片来源于网络)
参考文献
[1]中国血脂管理指南修订联合专家委员会.中国血脂管理指南(2023年)[J].中国循环杂志,2023,38(03):237-271.
[2]洛伐他汀胶囊说明书,成都永康制药,2020年修订.
[3]辛伐他汀片说明书,京新药业,2020年修订.
[4]普伐他汀钠片说明书,第一三共制药,2020年修订.
[5]氟伐他汀钠缓释片说明书,诺华制药,2020年修订.
[6]阿托伐他汀钙片说明书,辉瑞制药,2021年修订.
[7]瑞舒伐他汀钙片说明书,阿斯利康药业,2022年修订.
[8]匹伐他汀钙片说明书,兴和制药,2021年修订.
[9] Adhyaru BB,Jacobson TA.Safety and efficacy of statin therapy .Nat Rev Cardiol,2018;15:757-769.
[10]钱海燕,王征,刘德平,卢长林,俞梦越,陈冠群.≥75岁老年患者血脂异常管理的专家共识[J].中国心血管杂志,2020,25(03):201-209.
[11]http://www.fda.gov/Drugs/DrugSafety/ucm256581.htm
[12]中华医学会.血脂异常基层合理用药指南[J].中华全科医师杂志,2021,20(01):29-33.
[13]方振威.动脉粥样硬化性心血管疾病患者降胆固醇药物治疗管理专家共识[J].临床药物治疗杂志,2023,21(02):7-16.
[14]广东省药学会.广东省他汀类药物评价与遴选专家共识.
