医生详解:治疗骨质疏松症的药物有哪些?需要吃多久?
骨质疏松预防与治疗系列(三)
张大夫,我骨质疏松痛的要命,怎么能让疼痛快点缓解?
张大夫,我都吃了一年多钙片了,为什么骨密度还在下降?
张大夫,我骨质疏松药物什么时候可以停呢?
张大夫,我已经在坚持治疗骨质疏松了,怎么我还是骨折了?
……
张波
武汉协和医院人工关节中心 医学博士
关于骨质疏松症,有太多的话题,第一期主要说骨质疏松症的危害性,第二期讲的骨质疏松症治疗的误区,今天张大夫想给大家科普一下关于骨质疏松规范化治疗,因为篇幅限制,无法介绍所有的治疗方案,这一期重点介绍骨质疏松症治疗与预防的最常见方法与药物,也将门诊患者最为关心,最常见的问题做一解答。
骨骼的钙储备就好比一个蓄水池
我们的骨骼长期处于一种动态平衡过程中,这个动态平衡包括新骨生成和破骨溶解两个环节。
打一个简单的比喻,人体骨骼钙储备就好比一个装有进水阀门和出水阀门的蓄水池:外源性补充钙及矿物质原料通过进水阀门进入,钙盐矿化沉积入骨骼蓄水池;与此同时骨骼的破骨细胞不断将骨骼钙盐和矿物质溶解,通过出水阀门将钙质从骨骼蓄水池中逐渐流失。
人的一生中骨总量并不是恒定的,随着年龄变化呈现出一定的规律。
在青少年时期,进水阀门大,出水阀门小,新骨骼生成速度大于骨骼破坏的速度,此时持续有钙质沉积入骨骼;
青壮年时期,进水阀门与出水阀门的流量相当,成骨速度与破骨速度相当,骨骼蓄水池中钙含量维持动态平衡;
一旦进入中老年期(尤其是女性进入绝经期),由于出现内分泌紊乱(女性失去雌激素对骨骼的保护作用),这种动态平衡就被打破,出水阀门流量大于进水阀门流量,骨骼溶解吸收速度大于骨骼新生重建速度,导致蓄水池中的钙质大量流失,导致蓄水池中的钙含量不断下降,最后导致蓄水池干涸,油尽灯枯。
因此,防治骨质疏松的基本策略是开源节流原则,重建新的平衡,一方面通过不断补充钙剂和活性维生素D(开源),另一方面通过抑制骨骼吸收药物,甚至促进新骨生成药物,堵住钙流失的漏洞(节流),使骨骼钙蓄水池达到一个动态新平衡,此时补钙就能达到事半功倍的效果。
这就是为什么因此单纯的补充钙剂效果往往不太理想的原因,补充适量钙剂和维生素D同时,还要促进骨生成,同时也要阻止骨的流失,这样才能有效的控制骨质疏松症,同时骨密度的改善需要一个长期治疗过程,因此治疗过程中需要一定耐心。
骨质疏松症防治的措施
(一)调整生活方式
(1)建议摄入富含钙(虾皮,芝麻酱,紫菜,海带等)、低盐和适量蛋白质的均衡膳食,并每天摄入牛奶300 ml或相当量的奶制品。
(2)充足日照:建议上午11: 00到下午3:00间,尽可能多地暴露皮肤于阳光下晒15~30 min,每周两次,以促进体内维生素D的合成,尽量不涂抹防晒霜,但需注意避免强烈阳光照射,以防灼伤皮肤。
(3)规律适度的运动:游泳或在水里走路对骨质疏松的人来说最为合适,其他抗阻运动如举哑铃及慢走、慢跑、太极拳、瑜伽、舞蹈和兵乓球等都很适合骨质疏松患者,运动应循序渐进、持之以恒。
(4)戒烟,限酒,避免过量饮用咖啡和碳酸饮料,尽量避免或少用影响骨代谢的药物。
(二)充足钙和维生素D摄入量
前面讲到,防治骨质疏松的基本策略是开源节流,其中开源最重要的部分就是保证充足的钙和维生素D摄入量。
成人每日钙推荐摄入量为800mg,维生素D为400U/d;
50岁及以上人群每日钙推荐摄入量为1000~1200mg,65岁以上老年人推荐维生素D摄入量为600U/d,除去每日通过饮食约摄入元素钙400 mg,故尚需补充元素钙500~600mg/d,而用于骨质疏松症防治时,维生素D摄入量剂量可为800~1200U/d。
补钙的原则是尽可能通过饮食摄入充足的钙,饮食中钙摄入不足时,可给予钙剂补充。补充钙剂需适量,超大剂量补充钙剂可能增加肾结石和心血管疾病的风险,高钙血症和高钙尿症时应避免使用钙剂。补充维生素D制剂时应注意个体差异和安全性,定期监测血钙和尿钙浓度。
(三)抗骨质疏松药物
在骨质疏松症的治疗药物中,钙剂和维生素D只是基础用药,它们可以为骨的形成提供原料,但发生骨质疏松症后仅仅靠开源补钙和维生素D是远远不够的,还要节流堵漏。
抗骨质疏松症药物可以通过减少骨骼的吸收,或者促进新骨的生成,或者其他机制实现节流堵漏效应,增加骨密度,改善骨质量,显著降低骨折的发生风险。对于已经确诊的骨质疏松症或已经发生过椎体和髋部等部位脆性骨折者、或骨量减少但具有高骨折风险的患者除了补充钙剂,还需要联合抗骨质疏松症药物治。
如何选择骨质疏松药物?
骨质疏松治疗有最新的治疗指南,对于广大医护人员应该能够很好理解,但是对于普通大众,很难读懂指南,本文主要是个人对于骨质疏松指南的解读,结合平时诊疗经验,对于骨质疏松药物治疗做一个推荐。事先声明,不带有任何倾向性和商业利益,仅仅是个人用药经验,很多药物我没有提到,并不代表哪些药物不好,只是我个人知识有限,希望大家理解。有一点需要强调,骨质疏松症需要到医院接受规范化个体化的治疗方案,其重中之重在于预防!
(1)钙剂的选择
目前市面上钙剂种类繁杂,鱼目混珠,更有甚者打着补钙吆喝赚老人的钱。钙剂的选择应该遵循钙含量高,溶解度高,吸收率好,口感佳四个原则。由于补钙是一个长期的过程,因此在购买之前先要计算一下,看在同等剂量下哪种钙剂的价格更便宜一些,或者含有维生素D的钙剂等,即应选择性能/价格比较高一些的产品。
例如碳酸钙含钙量高,副反应小,吸收率高,是目前最常用最经济的钙剂;而枸缘酸钙含钙量稍低,但水溶性较好,胃肠道不良反应小,且能减少肾结石的发生,适用于胃酸缺乏和有肾结石风险的患者,高钙血症和高钙尿症时应避免使用钙剂。
补充钙剂需适量,超大剂量补充钙剂可能增加肾结石和心血管疾病的风险。若无禁忌,建议口服碳酸钙D3片,每片钙含量为600mg和125U维生素D,每次1片,一天两次,每片价格不到1元钱,比什么美国钙片,英国钙片,日本钙片等等保健品都有效,也经济实惠。
(2)维生素D的选择
维生素D最主要(80-90%)、最天然、最经济的来源是充足日照。然而很多人出于防晒、美容的目的,舍弃了这种最易获得的来源。
在骨质疏松症患者中,维生素D缺乏相当普遍且危害严重,不推荐成人一次大剂量普通维生素D的年储备给药方法(容易中毒),也不推荐成人常规使用活性维生素D制剂。对于老人、肝肾功不全的患者,由于活性维生素D不需要经过肝肾的转化即可利用,更加合适。不同患者需要补充何种类型的维生素D则需要听取专科医生的意见。使用期间需要定期复查血钙及尿钙以防止维生素D中毒。目前常用的活性维生素D有骨化三醇和阿法骨化醇,选择其中一种即可,每天花费大约在3-4元。
(3)抗骨质疏松药物选择
抗骨质疏松症药物按作用机制可分为骨吸收抑制剂、骨形成促进剂、其他机制类药物及传统中药(表1)。在选择抗骨质疏松药物选择之前,需要对患者做一个风险评估,这个风险评估可以参照《骨质疏松预防与治疗系列(一)》自评,最佳办法是到医院请专科医生给你做一个风险评估。
对于评估骨折风险不高的骨质疏松症患者,首选广谱抗骨质疏松口服药物治疗(表2);
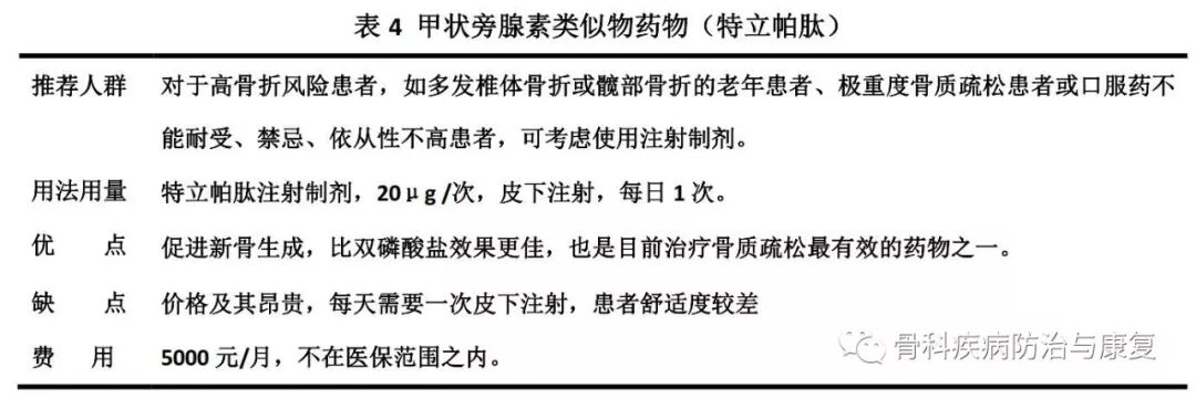
对于高骨折风险患者(如多发椎体骨折或髋部骨折的老年患者、极重度骨质疏松)或口服药不能耐受、禁忌、依从性不高患者,可考虑使用注射制剂(表3,4)。
如果有新发骨折伴疼痛的患者可考虑短期使用降钙素,降钙素类药物的突出特点是能明显缓解骨痛,对骨质疏松症及其骨折引起的骨痛有效(表5)。
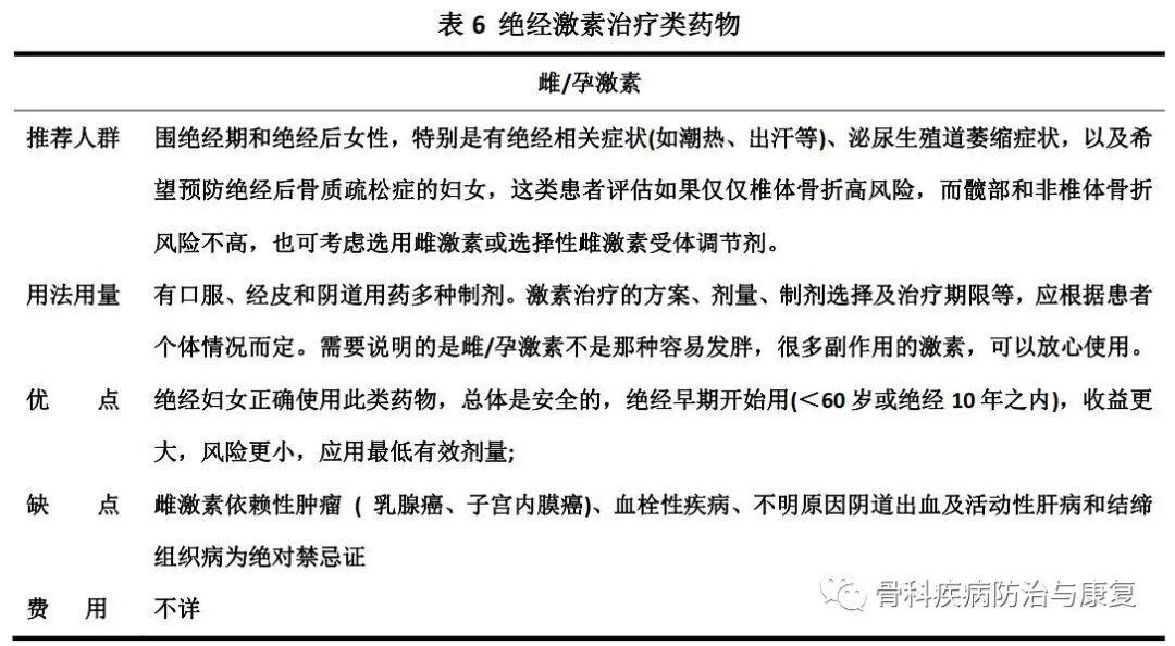
围绝经期和绝经后女性,特别是有绝经相关症状(如潮热、出汗等)、泌尿生殖道萎缩症状,以及希望预防绝经后骨质疏松症的妇女如仅椎体骨折高风险,而髋部和非椎体骨折风险不高的患者,也可考虑选用雌激素或选择性雌激素受体调节剂(表6)
简而言之,一般骨质疏松症或者中度以下骨折风险患者(钙片+维生素D+阿仑膦酸钠);严重骨质疏松症或者高危骨折风险患者(钙片+维生素D+唑来膦酸或特立帕肽);骨质疏松骨折疼痛期(降钙素短期使用,疼痛缓解后改成上述两种方案)。
抗骨质疏松药物使用效果评估和疗程
如何判断吃药有效果?抗骨质疏松药物需要吃多久?这是很多骨质疏松症患者关心的问题。
判断骨质疏松治疗效果,最直接的方法就是骨密度检测,而且建议监测应该在同一个医院,结果更具有可比性和重复性。用药后若骨密度稳定或增加,没有新发骨折或骨折进展的表现就证明抗骨质疏松治疗成功,也就是说不好不坏也是一种成功,如果治疗后骨密度提升,那就更幸运了。
有患者在服用抗骨质疏松药物期间,仍然发生一次脆性骨折,患者就会对治疗产生怀疑,这个并不能代表药物治疗失败,但是提示了该患者骨折风险高,此时就需考虑换药或评估继发性骨质疏松的病因;对于正在使用阿仑膦酸钠或者唑来膦酸药物的患者,治疗成功的目标是骨转换指标值维持在或低于绝经前妇女水平,这个需要到专业机构抽血化验。
抗骨质疏松药物疗程需要个体化定制,无论哪一种方案治疗应至少坚持1年,口服双膦酸盐治疗超过5年,静脉用双膦酸盐治疗超过3年,应对骨折风险进行评估,应该全面评估患者发生骨质疏松性骨折的风险,如为低风险,可考虑停药;如骨折风险仍高,可以继续使用双膦酸盐或换用其他抗骨质疏松药物(如特立帕肽),特立帕肽疗程也不应超过两年。
骨质疏松症的发生往往是一个漫长的过程,因此治疗骨质疏松症也不是一蹴而就,需要根据自身骨质疏松情况定制个体化的治疗方案,补钙和维生素D的同时联合抗骨质疏松药物治疗,同时需要有足够的耐心,坚持用药,重建骨骼新的平衡,这样才能实现骨质疏松症治疗的事半功倍效果,省心又省金。
来源:华中科技大学附属协和骨科医院 张波
本文仅供参考和学习交流,版权归原作者所有。
一切视患者自身情况和以专业医生诊断治疗为准。
延伸阅读
专家简介
张波,华中科技大学附属协和骨科医院人工关节中心主治医师,医学博士。目前担任SICOT中国部数字骨科学会湖北省工作委员会学术秘书,中国医师协会骨科医师分会骨循环与骨坏死专业委员会委员,中国研究型医院学会骨科创新与转化专业委员会骨坏死修复工作委员会委员。
专业擅长:股骨头坏死保髋治疗、股骨颈骨折、髋膝骨性关节炎、类风湿性关节炎、强直性脊柱炎、关节周围畸形、人工关节置换及翻修、颈、肩、腰腿痛。
门诊时间:周二全天普通门诊周日全天专家门诊
