中国版“伟哥”获批上市称小蓝片可救1.4亿中国人
昨天,国产伟哥四个字刷了屏。
因为一则公告。称每5名中国男性,就有1人患有ED(勃起功能障碍)。而中国现在有1.4亿男性患有ED(勃起功能障碍)。
消息一出,瞬间炸了锅。
男性网友集体声讨国产伟哥,恰恰也让这家公司收获了涨停板。
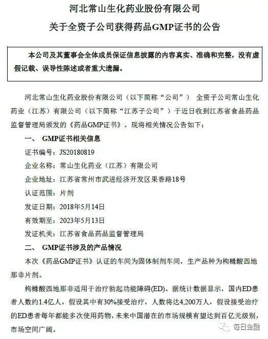
5月15日晚间,常山药业(300255.SZ)公告称,旗下全资子公司一款治疗ED的片剂产品获得GMP证书,产品获得批准,可以上市销售了。而且公司还在公告中称,有1.4亿中国人患有ED,产品市场广阔。
国产伟哥是什么?
小编刚刚上网查了下,这种药物的主要成分均为枸橼酸西地那非,一种对环磷酸鸟苷(cGMP)特异的5型磷酸二酯酶(PDE5)选择性抑制剂。枸橼酸西地那非,也叫万艾可,还是不懂?如果我说它叫"伟哥"你可能就懂了。
伟哥是英文Viagra音译,原是由美国辉瑞(Pfizer)制药公司研制生产的一种治疗心绞痛的药物。在临床试验中,有人发现其治疗心绞痛的效果一般,却对治疗阳痿有特殊效果。这一意外发现,促使厂家干脆以治疗阳痿的药物申报。1997年3月27日,美国食品和药品管理局(FDA)正式批准该药作为治疗阳痿的专用药物。
万艾可属于原研药,专利已经到期,白云山的金戈属于国内首款仿制药。这次常山药业的国产伟哥获批,也意味着常山药业的该类产品也将上市。
1.4亿是大蛋糕还是大泡沫?
药物获批很正常,关键是常山药业公布的这一段讯息让网友炸了锅。
国内ED患者人数约1.4亿人,假设其中有30%接受治疗,人数将达4200万人,假设接受治疗的ED患者每年都能多次使用药物,未来中国潜在的市场规模有望达到百亿元级别,市场空间广阔。
小编算了下,2017年我国男性人口为71137万人,如果按照常山药业的描
述,相当于每5个中国男性中就有一个是ED患者。
5个就有1个患者?这个消息确实有点惊慌了。
其实这个数据也不是完全造谣,还是可以看见一些真凭实据的。
2015年,平安证券的一份研报则称,中国ED患者数量为8000多万人。
2016年11月14日,广生堂(300436.SZ)发布的一则获得枸橼酸西地那非片临床批件的公告指出,保守估计,全世界的ED患者约1亿人,其中我国的患者数约为2000万。
2017年2月,东吴证券一份关于白云山的研报称,我国ED患者人数约1.27亿。
2017年9月份,东兴证券一则研报称,中国20-70岁男性中ED患病率约为26%,患者数量1.3亿左右。
其实据世卫组织此前统计,全球患有勃起机能障碍的男性约10%。按此计算,抗ED类药品在中国有巨大市场潜力,其市场容量在600亿~1000亿元之间。继广药白云山之后,常山药业也将推出伟哥仿制药。正是看到了如此大的市场,从2014年开始就不断有公司纷纷入局,相继推出伟哥仿制药,想要分一块大蛋糕。
利润堪比茅台酒 强势涨停
业界流传一句话,卖伟哥堪比茅台酒。
于2014年10月底正式在全国铺货的金戈,上市仅仅一年,白云山便向外宣布,金戈上市一年来销售金额突破7亿元,按出厂价计算则突破3亿元。其后,金戈给白云山所带来的业绩增长依然在持续。据2017年白云山年报显示,枸橼酸西地那非片(药品名白云山金戈)年销售额达到了5.6亿元,同比增长40.7%。
白云山研制的西地那非片——金戈给其带来的业绩驱动力已经获得市场认可,同样,作为第二家涉猎其中的上市企业,万业强带给常山药业的业绩驱动预期同样值得期待。
常山药业以涨停价7.92元/股高开,开盘后短暂打开涨停板后迅速回封,当前封单达到23万之多。半日成交明显放量至3.78亿元,换手率高达7.84%。今天早晨,盘常山药业(300255)出现异动,股价大幅拉升10.00%,创6月新高(前复权价格)。截至发稿,该股报7.92元/股,成交量2.844万手,换手率0.47%,振幅0.00%,量比44.06。
不得不说,国产伟哥将常山药业推至风口浪尖,更加股价抬到一字涨停。
通过常山药业的公告我们可以得出以下结论:
阳痿1.4亿
糖尿病1.1亿
不孕不育2亿
乙肝携带者1亿
精神病1.8亿。
看到这里,小编只想说,做一个健康的中国人真的太难了。
>>>>推荐阅读
