枸橼酸西地那非口崩片(万艾可)中文说明书
警示语:本品规格为50mg,不适用于起始剂量为25mg患者使用。本品不能够掰开服用。
【通用名称】枸橼酸西地那非口崩片
【商品名称】万艾可
【英文名称】Sildenafil Citrate Orodispersible Tablets
【汉语拼音】Juyuansuan Xidinafei Koubengpian
【成份】本品主要成份为枸橼酸西地那非。
化学名称:1-{4-乙氧基-3(- 6, 7-二氢-1-甲基-7-氧代-3-丙基-1氢-吡唑并[4, 3-d]嘧啶-5-基)苯磺酰}-4-甲基哌嗪枸橼酸盐。
化学结构式:
分子式:C22H30N6O4S·C6H8O7
分子量:666.70
【性状】本品为蓝色菱形片。
【适应症】用于治疗勃起功能障碍。
【规格】50mg(按C22H30N6O4S计)
【用法用量】剂量
成人用药
本品在性活动前约1小时按需服用。推荐剂量为50mg。
基于药效和耐受性,剂量可增加至100mg(最大推荐剂量)。对于剂量需增加至100mg的患者,可连续服用2片50mg口腔崩解片。推荐每日最多服用1次。在没有性刺激时,推荐剂量的西地那非不起作用。
特殊人群用药
老年患者用药:老年患者(≥65岁)起始剂量以25mg为宜。
肾功能损害患者用药:对于有轻度至中度肾功能受损(肌酐清除率=30 - 80mL/分钟)的患者,推荐剂量同成人用药。对于有重度肾功能受损(肌酐清除率< 30mL/分钟)的患者,由于西地那非清除率下降,因此可考虑起始剂量25mg。
肝功能损害患者用药:对于肝功能受损(例如肝硬化)患者,由于西地那非清除率下降,应考虑使用起始剂量25mg。
对于正在服用其他药物的患者的用药:除不建议利托那韦与西地那非合用外(见【注意事项】),同时接受CYP3A4抑制剂治疗患者的推荐起始剂量为25mg(见【药物相互作用】)。
西地那非可增强硝酸酯的降压作用,故服用任何剂型的一氧化氮供体和硝酸酯的患者,禁服西地那非。
为尽可能减少发生体位性低血压的可能,接受α受体阻滞剂治疗的患者在开始服用西地那非前,患者已应用α受体阻滞剂治疗达到稳定状态。此外,推荐的西地那非起始剂量为25mg(见【注意事项】和【药物相互作用】)。
给药方法:口服
将口腔崩解片置于舌上,待其崩解后,用水吞咽或直接吞咽。从包装中取出后应立即服用。对于服用剂量为100mg的患者,应在第一片完全崩解后,再服用第二片50mg的口腔崩解片。
与空腹状态相比,口腔崩解片与高脂饮食同服会引起显著的吸收延迟(见【药代动力学】)。推荐空腹服用本品。本品可用水服用或直接服用。
【不良反应】安全性概况:西地那非的安全性特征基于74项双盲、安慰剂对照临床研究中9570例患者的数据。在临床研究中,西地那非治疗患者最常报告的不良反应为头痛、潮红、消化不良、鼻充血、头晕、恶心、潮热、视觉障碍、蓝视症和视物模糊。
通过上市后监督收集的不良反应,所涵盖年限预计超过10年。由于并非所有不良反应均会报告给上市许可持有人并纳入安全性数据库,因此无法可靠的确定这些反应的发生率。
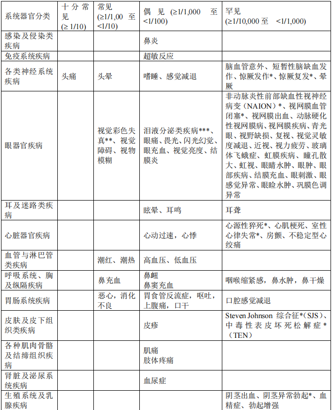
不良反应列表:下表按系统器官分类和发生率(十分常见(≥1/10)、常见(≥1/100至<1/10)、偶见(≥1/1000至<1/100)、罕见(≥1/10000至<1/1000))列出了临床试验中发生率高于安慰剂的所有有重要医学意义的不良反应。在每个频率组内按严重程度降序列出不良反应。
表1:对照临床研究中发生率大于安慰剂组的有重要医学意义的不良反应、或经上市后监督报告为有重要医学意义的不良反应
*仅在上市后监督期间报告。
**视觉彩色失真:绿视症、色视症、蓝视症、红视症和黄视症。
***泪液分泌类疾病:干眼、泪腺疾病和流泪增加。
在一项纳入36名中国健康男性(21~38岁)的临床研究中,西地那非口腔崩解片治疗组报告的全因性和与治疗相关TEAE包括:恶心(1例)、血钾降低(1例)、低血糖(1例)、头晕(2例)、头痛(2例)、潮红(1例),尚不能排除上述不良事件的发生与西地那非的相关性。
【禁忌】已知对本品中任何活性成份或辅料过敏的患者禁用。
由于已知的本品对一氧化氮/环磷酸鸟苷(cGMP)途径的作用(见【药理毒理】),西地那非可增强硝酸酯的降压作用。因此禁止与任何剂型的一氧化氮供体(例如亚硝酸异戊酯)合用。
禁止PDE5抑制剂(包括西地那非)与鸟苷酸环化酶激动剂(如利奥西呱)合用,因为可能会潜在地导致低血压症状(见【药物相互作用】)。
治疗勃起功能障碍的药物,包括西地那非,不能用于已被建议禁止性生活的男性患者(例如:重度心血管疾病患者,如不稳定型心绞痛或重度心力衰竭)。
本品禁用于因非动脉性前部缺血性视神经病(NAION)而导致单眼视力丧失的患者,无论发作是否与既往暴露于PDE5抑制剂有关(见【注意事项】)。
目前尚未在以下患者人群中研究西地那非的安全性,此类人群禁止使用西地那非:重度肝功能受损,低血压(血压90/50 mmHg以下),近期卒中或心肌梗死史,已知的遗传性视网膜变性疾病,例如视网膜色素瘤(少数此病患者有视网膜磷酸二酯酶遗传性异常)。
【注意事项】在考虑药物治疗前应询问病史并进行体格检查以诊断勃起功能障碍,并确定可能的基础病因。
心血管危险因素:在开始治疗勃起功能障碍前,医师应评估患者的心血管情况,因为性活动有一定程度上的心血管风险。西地那非有扩血管作用,导致血压轻度一过性降低(见【药理毒理】)。开具西地那非处方前,医师应仔细评估扩血管作用是否会给有某些基础疾病的患者带来不良影响,尤其是在性活动时。左心室流出道梗阻(如主动脉狭窄、肥厚性梗阻性心肌病)或罕见的表现为血压自主控制严重受损的多系统萎缩综合征患者,对血管扩张剂的敏感性增强。
本品增强硝酸盐类的降血压效应(见【禁忌】)。
上市后曾报告下列与使用本品有时间关联的严重心血管事件,包括心肌梗死、不稳定型心绞痛、心源性猝死、室性心律失常、脑出血、短暂性脑缺血发作、高血压和低血压。上述患者绝大多数(但非全部)原有心血管危险因素。所报告的事件多发生于性生活过程中或刚刚结束后,个别发生在服用西地那非后不久尚未进行性生活时。对于这些事件,尚无法确定它们是否直接与上述因素或其它因素有关。
阴茎异常勃起:以下疾病患者慎用包括西地那非在内的治疗勃起功能障碍的药物:阴茎解剖畸形(如阴茎偏曲、海绵体纤维化、Peyronie氏病)、易引起阴茎异常勃起的疾病(如镰状细胞贫血、多发性骨髓瘤、白血病)。
本品在国外获批准上市后,有勃起时间延长和异常勃起的报告。如持续勃起超过4小时,患者应立即就诊。如异常勃起未得到即刻处理,阴茎组织将可能受到损害并可能导致永久性的勃起功能丧失。
与其它PDE5抑制剂或其他勃起功能障碍治疗合用:对于西地那非与其它PDE5抑制剂,或含有西地那非的其它治疗肺性动脉高血压(PAH)药物联用、或与其它治疗勃起功能障碍药物联用,其安全性与有效性目前尚未研究过。故不推荐联合使用。
对视觉的影响:应用西地那非和其它PDE5抑制剂后,已有视力缺陷病例的自发报告(见【不良反应】)。在一项应用西地那非与其它PDE5抑制剂的观察性研究中,已有非动脉炎性前部缺血性视神经病变(罕见病例)的自发报告(见【不良反应】)。如患者突发视力缺陷,应建议停用本品,并立即就诊(见【禁忌】)。
与利托那韦合用:不建议与利托那韦联合应用(见【药物相互作用】)。
与α受体阻滞剂合用:同时服用α受体阻滞剂的患者慎用西地那非,因为联合用药可能会导致一些敏感患者出现低血压症状(见【药物相互作用】)。这最可能发生于服用西地那非4小时内。为尽可能减少发生体位性低血压的可能,接受西地那非治疗前,应已经达到α受体阻滞剂血流动力学稳定状态。应考虑西地那非起始剂量为25 mg(见【用法用量】)。此外,医师应指导患者在出现低血压症状时如何处理。
对出血的影响:人类血小板研究表明,西地那非在体外可增强硝普钠的抗血小板凝集作用。目前尚无出血性疾病或活动性消化性溃疡患者服用西地那非的安全性信息。因此,这些患者必须在进行细致的获益风险评估后才可应用西地那非。
对驾驶和操纵机器能力的影响:西地那非可能会对驾驶和操纵机器能力造成轻微影响。
已有报道称,在使用西地那非的临床试验中,患者产生了头晕和视力改变,患者在驾驶或操纵机器之前应了解他们对西地那非的反应情况。
【孕妇及哺乳期妇女用药】西地那非不适用于女性。在妊娠期或哺乳期妇女中尚未开展充分的、严格的对照研究。
【儿童用药】本品不适用于18岁以下人群。
【老年用药】健康老年志愿者(65岁及以上)的西地那非清除率降低,导致西地那非及其活性N-去甲基代谢物的血浆浓度比健康年轻志愿者(18 - 45岁)高90%。因血浆蛋白结合率存在年龄差异,游离西地那非血浆浓度相应升高约40%。鉴于血药浓度较高可能同时增加疗效和不良事件的发生,故起始剂量以25mg为宜(见【用法用量】)。
【药物相互作用】其他药物对西地那非的作用
体外研究:本品代谢主要通过细胞色素P450(CYP)3A4(主要途径)和2C9(次要途径)。
故这些同功酶的抑制剂会降低西地那非的清除,而这些同功酶的诱导剂会增加西地那非的清除。
体内研究:临床试验的人群药代动力学数据亦表明,当与CYP3A4抑制剂(如酮康唑、红霉素、西咪替丁)合用时,西地那非的清除率降低。虽然在这些患者中未观察到不良事件发生率升高,但西地那非与CYP3A4抑制剂同时应用时,推荐起始剂量为25 mg。
HIV蛋白酶抑制剂利托那韦(为P450的高效抑制剂)达稳态时(500mg,一日两次),单剂服用100mg西地那非则后者Cmax提高300%(4倍),AUC增加1000%(11倍)。服药24小时后,血浆西地那非浓度仍接近200ng/ml,而单用西地那非时仅约5ng/ml。这与利托那韦对很多CYP450底物有显著作用一致。西地那非不影响利托那韦的药代动力学,不建议西地那非与利托那韦合用(见【注意事项】),并且48小时内西地那非的剂量决不可以超过25 mg。
HIV蛋白酶抑制剂沙奎那韦(另一种CYP3A4抑制剂)达稳态时(1200mg,一日三次),服用单剂100mg西地那非则后者的Cmax提高140%,AUC增加210%。西地那非不影响沙喹那韦的药代动力学。相比沙喹那韦,酮康唑和伊曲康唑等更强效的CYP3A4抑制剂,上述作用可能更大。
当单剂西地那非100mg与中效抑制剂红霉素(500mg一日两次,共5天达到稳态)合用时,西地那非的药时曲线下面积(AUC)升高182%。在健康男性志愿者中,尚无证据表明阿奇霉素(每天500 mg,共3天)会影响西地那非或其主要循环代谢产物的AUC、Cmax、Tmax、清除速率常数或半衰期。健康志愿者同时服用本品50mg和西咪替丁(细胞色素P450抑制剂和非特异性CYP3A4抑制剂)800mg,导致血浆西地那非浓度增高56%。
西柚汁是CYP3A4肠壁代谢的弱抑制剂,可能导致西地那非血浆浓度轻度升高。
单剂抗酸药(氢氧化镁/氢氧化铝)对本品的生物利用度没有影响。
虽然尚未对所有药品进行专门的相互作用研究,临床试验中患者的药代动力学数据显示,合用CYP2C9抑制剂(如甲苯磺丁脲,华法林,苯妥英)、CYP2D6抑制剂(如选择性5-羟色胺再摄取抑制剂,三环抗抑郁药)、噻嗪类药物及噻嗪类利尿剂、袢利尿剂和保钾利尿剂、血管紧张素转换酶抑制剂、钙通道阻滞剂、β肾上腺素能受体拮抗剂或CYP450代谢诱导剂(如利福平、巴比妥)时,对西地那非的药代动力学没有影响。这些对西地那非代谢产物的影响不会引起临床变化。
一项男性健康志愿者的研究发现,联合应用稳态剂量的西地那非(80 mg,每日三次)与稳态剂量的内皮素受体拮抗剂波生坦(125 mg,每日两次,一种CYP3A4、CYP2C9的中等强度诱导剂,也可能是CYP2C19的中等强度诱导剂)时,西地那非AUC下降62.6%,Cmax下降55.4%。可以预测,同时服用强效CYP3A4诱导剂(如利福平)会引起血浆西地那非水平更多地下降。
尼可地尔既是一种钾通道激活剂,也是一种硝酸盐类药物。因有硝酸盐成份,可能与西地那非有严重的相互作用。
西地那非对其他药物的作用
体外研究:本品是一种细胞色素P450亚型1A2、2C9、2C19、2D6、2E1和3A4(IC50>150mM)的弱抑制剂。由于服用推荐剂量西地那非后其血浆峰浓度约为1mM,故西地那非不会改变这些同功酶作用底物的清除。
目前尚无西地那非与非特异性磷酸二酯酶抑制剂(如茶碱或双嘧达莫)相互作用的数据。
体内研究:与西地那非已知的对一氧化氮/cGMP通路的作用一致(见【药理毒理】),西地那非可增强硝酸盐类的降血压作用,因此禁止与一氧化氮供体或任何剂型的硝酸盐类合用(见【不良反应】)。
利奥西呱:临床前研究显示,当PDE5抑制剂与利奥西呱合用时全身血压降低效应累加。临床研究已证明,利奥西呱可增强PDE5抑制剂的降压作用。在研究人群中未发现两者合用具有良好的临床疗效。禁止利奥西呱与包括西地那非在内的PDE5抑制剂合用(见【不良反应】)。
接受α受体阻滞剂治疗的患者联合应用西地那非,可能会导致一些敏感患者出现低血压症状,这最可能发生于服用西地那非4小时内。在3项专门的药物相互作用研究中,接受多沙唑嗪治疗达稳定状态的良性前列腺增生(BPH)患者同时服用α受体阻滞剂多沙唑嗪(4 mg和8 mg)和西地那非(25 mg、50 mg或100 mg),在这些研究人群中,观察到仰卧位血压平均分别进一步降低7/7 mmHg、9/5 mmHg和8/4 mmHg,立位血压平均分别进一步降低6/6 mmHg、11/4 mmHg和4/5 mmHg。稳定使用多沙唑嗪的患者如同时服用西地那非和多沙唑嗪,有个别患者出现体位性低血压的报告,包括头晕和头晕目眩,而无晕厥。
未发现经CYP4502C9代谢的甲苯磺丁脲(250mg)和华法林(40mg)与西地那非(50mg)有明显的相互作用。
西地那非(50mg)不增加阿司匹林(150mg)所致的出血时间延长。
健康志愿者平均最大血浆酒精浓度为80 mg/dl时,西地那非(50mg)不增强酒精的降压作用。
与安慰剂治疗相比,下列抗高血压药与使用西地那非的患者中出现的副作用并无差异:利尿剂、β受体阻滞剂、ACE抑制剂、血管紧张素II拮抗剂、抗高血压药物(扩血管剂和中枢作用药物)、肾上腺素能神经阻滞剂、钙通道阻滞剂和α肾上腺素受体阻滞剂。在一项专门的相互作用研究中,高血压患者同时服用西地那非(100mg)和氨氯地平,仰卧位收缩压平均进一步降低8mmHg,舒张压平均进一步降低7mmHg。这些进一步的降血压效应与西地那非单独用于健康志愿者中的作用相似。
西地那非(100mg)不影响HIV蛋白酶抑制剂沙喹那韦和利托那韦稳态时的药代动力学,后两者都是CYP4503A4的底物。
对于健康男性志愿者,稳态剂量的西地那非(80 mg,每日三次)引起波生坦(125 mg,每日两次)的AUC增加49.8%,Cmax提高42%。
【药物过量】健康志愿者单次剂量至800mg,不良反应与低剂量时相似,但发生率和严重程度有所增加。200 mg剂量不会导致疗效增加,但不良反应(头痛、潮红、头晕、消化不良、鼻充血、视力改变)的发生率增加。
当发生药物过量时,应根据需要采取常规支持疗法。因西地那非与血浆蛋白结合率高,且不从尿中清除,故肾脏透析不会增加清除率。
【临床试验】在专门设计的两项临床研究中评估了西地那非用药后对性刺激产生勃起反应的时间窗。一项在空腹患者中进行的阴茎体积描记法(RigiScan)研究中,西地那非用药后阴茎硬度达60%(足以进行性生活)的起效时间中位数为25分钟(范围为12 - 37分钟)。在另一项RigiScan研究中,西地那非用药后4 - 5小时,患者仍可对性刺激产生勃起反应。
西地那非可导致血压轻度、一过性降低,但大多数情况下无临床意义。口服100mg西地那非后,仰卧位收缩压的最大降幅平均为8.4 mmHg。相应的仰卧位舒张压最大降幅平均为5.5 mmHg。可能是由于血管平滑肌中cGMP水平的增加,所以血压的降低与西地那非的血管扩张作用是一致的。健康志愿者口服单剂量西地那非100 mg后,未发生有临床意义的心电图改变。
在一项血液动力学影响研究中,14名严重冠状动脉疾病(CAD)患者(至少一条冠状动脉狭窄>70%)单次口服100 mg西地那非后,平均静息收缩压和舒张压分别比基线降低7%和6%。平均肺收缩压降低9%。未提示西地那非对心输出量有影响,也不会损害通过狭窄冠状动脉的血流。
在一项双盲、安慰剂对照运动应激试验中,对144例未接受长期口服硝酸盐治疗的勃起功能障碍伴运动限制性慢性心绞痛的患者进行了评价。结果表明,西地那非组和安慰剂组之间的限制性心绞痛发作时间没有临床相关差别。
一些患者服用本品100 mg 1小时后经Farnsworth-Munsell-100色调检查发现有轻度一过性蓝/绿颜色辨别异常,而在服药2小时后已无明显影响。推测辨色能力发生改变的机制与该药物对PDE6的抑制作用一致,PDE6参与视网膜中的光传导级联。西地那非不影响视觉灵敏度或对比敏感度。在一项针对已确诊患有早期年龄相关黄斑变性患者(n=9)的安慰剂对照、交叉性小样本研究中,西地那非(单剂量,100 mg)在视觉测试(视觉灵敏度、阿姆斯勒方格表、辨色能力、交通灯模拟、Humphrey视野分析仪和光应力)中未发现显著的临床变化。
健康志愿者口服单剂量西地那非100 mg后,精子的活动力或形态未受影响。
有超过8000名19 - 87岁患者参加了西地那非的临床试验。这些患者包括老年患者(19.9%)、高血压患者(30.9%)、糖尿病患者(20.3%)、缺血性心脏疾病患者(5.8%)、高脂血症患者(19.8%)、脊柱损伤患者(0.6%)、抑郁症患者(5.2%)、行经尿道前列腺切除术的患者(3.7%)、前列腺根治术患者(3.3%)。下列人群未在临床试验中接受充分研究或被排除在临床试验外:骨盆手术患者、放疗后患者、严重肾/肝功能损伤患者、特定心血管疾病患者。
在固定剂量研究中,报告治疗后可改善其勃起功能的患者比例分别为62% (25 mg)、74% (50 mg)和82% (100 mg),而安慰剂组则为25%。在对照临床试验中,西地那非组的停药率低,与安慰剂组类似。在所有试验中,报告西地那非治疗可改善其勃起功能的患者比例分别为:心理勃起功能障碍患者(84%)、混合勃起功能障碍患者(77%)、器质性勃起功能障碍患者(68%)、老年患者(67%)、糖尿病患者(59%)、缺血性心脏疾病患者(69%)、高血压患者(68%)、经尿道前列腺切除术(TURP,61%)、前列腺根治术患者(43%)、脊柱损伤患者(83%)、抑郁症患者(75%)。长期研究也证实了西地那非的安全性和有效性。
【药理毒理】药理作用:西地那非是一种环磷酸鸟苷(cGMP)特异的5型磷酸二酯酶(PDE5)的选择性抑制剂。
在性刺激过程中,阴茎勃起的生理机制包括阴茎海绵体中一氧化氮(NO)的释放。NO激活鸟苷酸环化酶,导致环磷酸鸟苷(cGMP)水平增高,使得海绵体内平滑肌松弛,血液流入。西地那非通过抑制海绵体内分解cGMP的PDE5从而增强NO的作用,对离体人海绵体无直接松弛作用。当性刺激引起局部NO释放时,西地那非抑制PDE5可增加海绵体内cGMP水平,松弛平滑肌,血液流入海绵体。在没有性刺激时,推荐剂量的西地那非不起作用。
体外试验显示西地那非对PDE5具有选择性。它对PDE5的作用远比对其他已知的磷酸二酯酶强(是对PDE6作用的10倍,对PDE1作用的80多倍,对PDE2、PDE3、PDE4、PDE7、PDE8、PDE9、PDE10、PDE11作用的700多倍)。西地那非对PDE5的选择性大约为对PDE3的4000倍,后者参与调节心肌收缩力。西地那非对PDE5的作用仅是对PDE6作用的10倍。PDE6是存在于视网膜中的一种酶,与视网膜的光转化通路有关。西地那非对PDE6的选择性相对较低是它在高剂量或高血浆浓度时出现色觉异常的原因。
除人海绵体平滑肌外,PDE5也存在于血小板、血管和内脏平滑肌以及骨骼肌、大脑、心脏、肝脏、肾脏、肺脏、胰腺、前列腺、膀胱、睾丸和精囊中。西地那非对这些组织中PDE5的抑制,可能是其增强一氧化氮的抗血小板聚集作用(体外试验)、抑制血小板血栓形成以及舒张外周动静脉(体内试验)的基础。
毒理作用
遗传毒性:细菌回复突变试验、中国仓鼠卵巢细胞致突变试验、人外周血淋巴细胞染色体畸变试验、小鼠体内骨髓微核试验结果均为阴性。
生殖毒性:雌雄大鼠分别连续36天和102天给予西地那非60mg/kg/天(该剂量下雄性大鼠AUC约为临床上男性AUC的25倍以上),未见生殖毒性。胚胎-胎仔发育毒性试验显示,大鼠和兔给予西地那非200mg/kg/天(按体表面积换算,分别约为50kg受试者人最大推荐剂量(MRHD)的20倍和40倍),未见致畸性、胚胎毒性或胎仔毒性。在大鼠围产期毒性试验中,大鼠连续36天给药,未观察到临床不良反应的剂量水平(NOAEL)为30mg/kg/天(按体表面积换算,约为50kg受试者MRHD的2倍)。
致癌性:雌性和雄性大鼠连续24个月给予西地那非,未见致癌性。该致癌试验剂量下,大鼠体内的游离药物及其主要代谢产物的AUCs分别约为男性受试者服用MRHD(100mg/人)时的38倍和20倍。小鼠连续18-21个月给予西地那非10mg/kg/天(小鼠最大耐受剂量,按体表面积换算,约为50kg受试者MRHD的0.4倍),未见致癌性。
【药代动力学】吸收:本品吸收迅速。空腹状态下口服30至120分钟(中位值60分钟)后达到血浆峰浓度。平均绝对口服生物利用度是41%(范围25 - 63%)。在推荐剂量范围内(25 - 100 mg),口服西地那非后AUC和Cmax与剂量成比例增加。
当薄膜衣片与食物同服时,西地那非的吸收速率降低,达峰时间(tmax)平均延迟60分钟,血浆峰浓度(Cmax)平均下降29%。
在一项纳入36名健康男性(≥45岁)的临床研究中,50 mg口腔崩解片(不用水送服)与50 mg薄膜衣片具有生物等效性。在该研究中,与50 mg薄膜衣片比较,用水送服50 mg口腔崩解片时,AUC未发生变化,但平均血浆峰浓度(Cmax)降低14%。
在一项纳入36名中国健康男性(18-40岁【含】)的临床研究中,50 mg口腔崩解片(不用水或用水送服)与50 mg薄膜衣片(用水送服)具有生物等效性。在该研究中,与50 mg薄膜衣片(用水送服)比较,不用水或用水送服50 mg口腔崩解片时,AUC和平均血浆峰浓度(Cmax)均无明显变化。
与空腹状态下服用相比,当口腔崩解片与高脂饮食同服时,西地那非的吸收速率降低,中位达峰时间(Tmax)延迟约3.4小时,平均血浆峰浓度(Cmax)和AUC分别降低约59%和12%。
分布:西地那非的平均稳态分布容积(Vd)为105L,说明其在组织中有分布。口服单剂量100 mg西地那非后,最大总血浆浓度的平均值约为440 ng/mL(CV 40%)。因西地那非(及其主要循环N-去甲基代谢物)96%与血浆蛋白结合,这导致西地那非最大游离血浆浓度的平均值约为18 ng/mL(38 nM)。蛋白结合与总药物浓度无关。
在接受西地那非(100 mg单次给药)的健康志愿者中,给药90分钟后精液中的西地那非量低于0.0002%(平均188 ng)。
生物转化:西地那非主要通过肝脏微粒体同功酶CYP3A4(主要途径)和CYP2C9(次要途径)清除。主要的循环代谢物通过西地那非N-去甲基化产生。该代谢物有类似于西地那非的磷酸二酯酶选择性,在体外对PDE5的作用约为母体药物的50%。该代谢物的血浆浓度约为西地那非的40%。N-去甲基代谢物进一步被代谢,其终末半衰期约为4小时。
排泄:西地那非的总体清除率为41 L/小时,终末相半衰期为3–5小时。口服或静脉给药后西地那非主要以代谢物形式从粪便排泄(约为口服剂量的80%),少量经尿液排泄(约为口服剂量的13%)。
特殊人群中的药代动力学
老年人:健康老年志愿者(65岁及以上)的西地那非清除率降低,导致西地那非及其活性N-去甲基代谢物的血浆浓度比健康年轻志愿者(18 - 45岁)高90%。因血浆蛋白结合率存在年龄差异,游离西地那非血浆浓度相应升高约40%。
肾功能不全:在轻度至中度肾功能受损(肌酐清除率=30-80 mL/分钟)志愿受试者中,口服单剂量50 mg西地那非后,其药代动力学未改变。N-去甲基代谢物的平均AUC和Cmax相较于无肾脏受损的同年龄组志愿者相比分别下降了126%和73%。但因受试者间差异较大,并无显著的统计学差异。在重度肾功能受损志愿受试者(肌酐清除率<30 mL/min)中,西地那非清除率下降,与无肾脏受损的同年龄组志愿者相比,AUC和Cmax平均分别增加了100%和88%。此外,N-去甲基代谢物AUC和Cmax数值分别显著增加了200%和79%。
肝功能不全:在轻度至中度肝硬化(Child-Pugh分级A级 和B级)志愿受试者中,西地那非清除率下降,与无肝脏受损的同年龄组志愿者相比,AUC和Cmax分别增加了84%和47%。尚未在重度肝功能受损患者中研究西地那非的药代动力学。
【贮藏】密闭保存。
【包装】铝箔泡罩包装。
包装规格:1片/盒、2片/盒、4片/盒和8片/盒。
【有效期】36个月。
【境内联系机构】名称:辉瑞制药有限公司
地址:辽宁省大连经济技术开发区大庆路22号
产品咨询热线:400-910-0055
