中国肺高血压诊断和治疗指南2018的精华内容
中国肺高血压诊断和治疗指南2018,是中国第一部肺高血压指南,看完之后发现,肺高血压这个复杂的疾病,我们不知道的太多了,这是一部非常值得仔细研读的指南。
精华中的精华
①、把以前的肺动脉高压,改成肺高血压,肺动脉高压:PAH专门指第一类肺高血压。比如,COPD引起肺动脉高压是不规范的说法,应该叫COPD引起的肺高血压。
②、心脏彩超示三尖瓣峰反流速度2.9~3.3 m/s,有其他肺高血压征象,或三尖瓣峰反流速度≥3.4 m/s,无论有无其他肺高血压征象,则肺高血压高度可能,建议进一步检查包括右心导管检查。
③、肺通气灌注显像阴性可排除第四大类肺高血压(肺栓塞等肺动脉阻塞性疾病所致肺高血压),但阳性结果则不具特异性。
④、仅推荐对于特发性PAH、遗传性PAH和药物相关PAH患者首次右心导管检查时行急性肺血管扩张试验。因为尽管其他PAH亚类中,也有少数患者符合急性肺血管扩张试验阳性标准,但难以从单纯钙通道阻滞剂治疗中持续获益。
⑤、慢性肺栓塞引起肺动脉高压,终生抗凝。特发性PAH、遗传性PAH和减肥药相关PAH如无抗凝禁忌证,可考虑长期抗凝治疗,合并矛盾性栓塞的艾森曼格综合征以及合并肺动脉原位血栓形成的患者需酌情抗凝治疗,而其他类型肺高血压尚无证据支持抗凝治疗可使患者获益。
⑥、鸟苷酸环化酶激动剂:利奥西呱是一种新型的可溶性鸟苷酸环化酶激动剂,是目前唯一具备PAH和CTEPH(慢性肺栓塞引起的肺高血压)双适应证的靶向药物。
⑦、利奥西呱(引起咯血),5型磷酸二酯酶抑制剂(伟哥,引起流鼻血),禁忌连用。
⑧、依前列醇是目前唯一经随机对照试验证实可降低PAH病死率的药物,可将死亡风险降低70%。
⑨、肺动脉高压危险分层为中危或高危的患者均推荐靶向药联合治疗。
⑩结缔组织病相关PAH,应该早期诊断,及时给予PAH靶向治疗。
⑪、高原性肺高血压的首要治疗方法是移居至平原地区,对没有抗凝禁忌的患者建议应用抗凝药治疗。靶向药物包括前列环素类似物、内皮素受体拮抗剂及5型磷酸二酯酶抑制剂等,可以考虑使用。
⑫、不能修补的先天性心脏病相关PAH,或术后PAH患者,推荐使用PAH靶向药物治疗。
⑬、慢性血栓栓塞性肺动脉高压(CTEPH),诊断标准:充分抗凝治疗至少3个月;CT肺动脉造影或肺通气灌注显像或直接肺动脉造影提示存在肺栓塞征象;右心导管测定肺循环血流动力学参数符合PAH诊断标准,以上3个标准须同时满足。
⑭、大部分慢性肺疾病相关肺高血压患者的肺动脉压力为轻中度升高。
⑮、对WHO心功能Ⅳ级的PAH患者,建议先给予以静脉或皮下前列环素为基础的联合治疗至少3个月,仍然疗效不佳时可考虑肺移植或心肺联合移植。
精华太多,下面一一道来。
金标准
肺高血压:1.常见;2.主要病理生理学特征是静息状态下肺动脉压力升高;3.同时合并不同程度右心功能衰竭。
包括:1.毛细血管前性肺高血压;2.毛细血管后性肺高血压(左心疾病所指,肺小动脉楔压>15mmHg);3.混合性肺高血压(肺动脉和肺静脉压力均升高)。
血流动力学诊断标准为:海平面状态下、静息时、右心导管测量肺动脉平均压(mean pulmonary artery pressure, mPAP)≥25 mmHg。正常人mPAP为(14±3)mmHg,上限为20 mmHg。
肺动脉高压(PAH)指孤立性肺动脉压力升高,而左心房与肺静脉压力正常,主要由肺小动脉本身病变导致肺血管阻力增加,且不合并慢性呼吸系统疾病、慢性血栓栓塞性疾病及其他未知因素等导致的肺高血压。
注意:实际上,就是你个大西瓜的以前的第一类肺动脉高压,动脉性肺动脉高压。
注意:肺动脉高压就是你个大西瓜的以前的第一类肺动脉高压。
注意:其他类型的肺动脉高压,现在不叫肺动脉高压了,叫肺高血压。
肺动脉高压,是肺高血压的一种。
肺动脉高压≠肺高血压。
血流动力学诊断标准:右心导管测量mPAP≥25 mmHg,同时肺小动脉楔压(pulmonary artery wedge pressure, PAWP)≤15 mmHg、肺血管阻力>3 Wood单位。
分类
危险因素
肺动脉高压(PAH)流行病学
我国最常见的病因为先天性心脏病,其次为特发性PAH和结缔组织病相关PAH。结缔组织病相关PAH最常见病因为系统性红斑狼疮和干燥综合征。我国特发性PAH以中青年女性为主。
遗传性
特发性PAH和遗传性PAH:单基因常染色体显性遗传。
遗传性出血性毛细血管扩张症相关PAH:单基因常染色体显性遗传。
肺静脉闭塞症和肺毛细血管瘤病(PVOD/PCH):常染色体隐性遗传病。
症状
最常见症状为活动后气促,其他:乏力、头晕、胸痛、胸闷、心悸、黑矇、晕厥等。
合并严重右心功能不全可出现下肢水肿、消化系统症状(腹胀、胃纳差、腹泻和肝区疼痛)等。
肺动脉扩张,可引起机械压迫症状(如压迫左喉返神经引起声音嘶哑,压迫气道引起干咳,压迫左冠状动脉主干导致心绞痛等)。
肺动静脉畸形破裂或代偿扩张的支气管动脉破裂引起咯血。
体征
右心扩大、右心衰的体征。
肩胛区收缩期血管杂音往往提示肺动脉阻塞性疾病,如大动脉炎、纤维纵隔炎等累及肺动脉;
肺野外围闻及血管杂音提示肺动静脉瘘可能。
心电图:Ⅰ导联S波振幅>0.21 mV诊断PAH的敏感度和特异度分别为89%和81%。
这个有点奇怪,右心室肥厚的病人,很容易出现这个现象,就是肺动脉高压?以后可以多注意观察这个现象。
超声心动图
内科学第9版简单明了:三尖瓣反流速度>3.4m/s,或者肺动脉收缩压>50mmHg,可作出诊断。
超声心动图的肺高血压征象:
1.右心室/左心室基部内径比值>1;
2.室间隔变平或左移(左心室偏心指数>1.1);
3.肺动脉内径>25 mm、下腔静脉内径>21 mm及吸气时塌陷率<50%;
4.收缩末期右心房面积>18平方厘米、右心室流出道多普勒加速时间<105 ms等。
如果三尖瓣反流峰速难以测量时,肺动脉压力易被低估;
如果存在三尖瓣大量反流,尤其单纯右心疾病或三尖瓣疾病时,肺动脉压力易被高估。
推荐意见:
三尖瓣峰反流速度≤2.8 m/s,无其他肺高血压征象,则肺高血压可能性低,建议定期复查超声心动图。
三尖瓣峰反流速度≤2.8 m/s,有其他肺高血压征象,或三尖瓣峰反流速度2.9~3.3 m/s,无其他肺高血压征象,则肺高血压中度可能,建议进一步检查包括右心导管检查。
三尖瓣峰反流速度2.9~3.3 m/s,有其他肺高血压征象,或三尖瓣峰反流速度≥3.4 m/s,无论有无其他肺高血压征象,则肺高血压高度可能,建议进一步检查包括右心导管检查。
其他:短期内大量心包积液需考虑结缔组织病相关PAH。
肺功能
肺动脉高压(PAH)患者通常有轻至中度外周小气道功能障碍,大部分患者弥散功能轻、中度下降。
血气分析:特发性PAH患者动脉血二氧化碳分压越低提示代偿性过度通气越严重,预后越差,值得注意的是,氧分压和预后无明确相关性。
肺通气灌注显像
肺通气灌注显像是筛查慢性血栓栓塞性肺动脉高压(CTEPH)的重要手段。相比肺动脉CTA,其敏感度更高。
部分肺动脉高压(PAH)和肺静脉闭塞症和肺毛细血管瘤病(PVOD/PCH)也可出现小的外周肺野节段性灌注缺失。
肺通气灌注显像阴性可排除第四大类肺高血压(肺动脉阻塞性疾病所致肺高血压),但阳性结果则不具特异性,需结合其他临床征象和影像学检查进一步明确诊断。
胸部CT
CT平扫发现以下征象提示肺高血压可能:
1.肺动脉直径≥29 mm;
2.主肺动脉直径/升主动脉直径比值≥1.0;
3.大于3~4个亚段的肺动脉直径/支气管直径比值>1。
对于外周肺动脉狭窄病变如外周型肺栓塞或多发外周肺动脉狭窄患者,单纯进行CT肺动脉造影检查易漏诊,需结合肺通气灌注显像或直接肺动脉造影进行诊断。
先天性心脏病的某些类型,如特殊部位房间隔缺损(上腔静脉、下腔静脉或冠状静脉窦型)、部分型肺静脉异位引流和双向分流动脉导管未闭等,心脏彩超容易漏诊,此时,心脏结构CT可准确评估肺高血压患者是否合并先天性心脏病。
心脏磁共振
心脏磁共振是目前评价右心大小、形态和功能的"金标准",且具有较高的可重复性。
对于超声心动图无法确诊的先天性心脏病患者,心脏磁共振也可提供更多诊断信息。
对于疑诊肺动脉阻塞性疾病患者,注射对比剂或无对比剂磁共振肺动脉造影都具有一定诊断价值,尤其适合一些临床特殊情况,如孕妇、肾功能不全或对含碘对比剂过敏患者。
对于特发性PAH患者,心脏磁共振测定右心室射血分数变化对患者预后的预测价值,显著优于心导管测定的肺血管阻力变化。
腹部超声
对所有拟诊特发性PAH患者,尤其存在心输出量偏高时,应除外门脉高压(可继发于基础肝脏疾病或其他先天性疾病,如门脉海绵样变性等)或先天性肝外门体分流(Abernethy畸形)等情况。
对于存在明显鼻衄及家族史患者,应通过腹部超声筛查是否存在肝脏动静脉瘘,疑诊遗传性出血性毛细血管扩张症时也应行肝脏增强CT和头颅磁共振进一步检查。
急性肺血管扩张试验
仅推荐对于特发性PAH、遗传性PAH和药物相关PAH患者首次右心导管检查时行急性肺血管扩张试验。因为尽管其他PAH亚类中,也有少数患者符合急性肺血管扩张试验阳性标准,但难以从单纯钙通道阻滞剂治疗中持续获益。
阳性标准:mPAP下降幅度超过10 mmHg,且绝对值≤40 mmHg,同时心输出量增加或不变,需同时满足以上3项标准方为阳性。
阳性,可接受大剂量钙通道阻滞剂治疗。
注意:阳性不是固定的,服药1年后应再次复查右心导管和急性肺血管扩张试验,转阴患者建议给予PAH靶向药物治疗。
肺动脉腔内影像技术:包括血管内超声(intravenous ultrasound, IVUS)和光学相干断层成像术(optical coherence tomography, OCT),太高级了,略过。
诊断流程及意见
推荐意见:超声心动图是疑诊肺高血压时一线无创诊断方法。
所有肺高血压患者均应进行血常规、血生化、自身免疫抗体、HIV抗体、甲状腺功能检查,还有高分辨肺CT检查(临床上约1/3的肺动脉高压存在不同程度肺磨玻璃影征象),首次就诊还要做肺功能(包括弥散功能)。
注意鉴别肺栓塞引起的肺高血压,肺栓塞引起的肺高血压应进行肺动脉造影检查。
不建议对肺高血压患者进行开胸或胸腔镜肺活检。
病情评估
未治疗的特发性PAH和遗传性PAH的平均生存时间:WHO心功能分级Ⅳ级者为6个月,Ⅲ级者为2.5年,Ⅰ~Ⅱ级者为6年。
治疗
一、一般治疗
1.避孕:生育期女性患者应严格避孕。假若妊娠,首选剖宫产。
2.康复和运动训练:病情相对稳定的患者,适度运动和康复训练。运动以不引起明显气短、眩晕、胸痛为宜。
3.择期手术:应尽可能采用局麻,避免全身麻醉,尤其是需气管插管的全身麻醉。
4.预防感染:推荐在秋冬交替季节接种流感疫苗和肺炎链球菌疫苗,降低肺炎风险。
5.心理支持:病人焦虑和/或抑郁状态,给予心理支持。
6.出行:约25%的肺高血压患者在飞行过程中会出现低氧状态(指尖氧饱和度<85%)。WHO心功能较差(Ⅲ、Ⅳ级)或动脉血氧分压<60mmHg时谨慎坐飞机,飞机上有氧气支持可以考虑。
肺高血压患者应避免前往高海拔(1 500~ 2 000 m以上,比如云南)地区或低氧环境。
二、支持性治疗
1.抗凝:慢性肺栓塞引起肺动脉高压,终生抗凝。
特发性PAH、遗传性PAH和减肥药相关PAH如无抗凝禁忌证,可考虑长期抗凝治疗,合并矛盾性栓塞的艾森曼格综合征以及合并肺动脉原位血栓形成的患者需酌情抗凝治疗,而其他类型肺高血压尚无证据支持抗凝治疗可使患者获益。
2.利尿剂:合并右心功能不全和液体潴留的PAH患者应给予利尿剂治疗,利尿剂可有效改善症状。容量不足,尤其心导管测定右心房压力偏低,超声心动图提示左心室严重受压且血压偏低的患者,慎用。
3.吸氧:当外周血氧饱和度<91%或动脉血氧分压<60 mmHg时建议吸氧,使血氧饱和度>92%。
4.地高辛和其他心血管药物:地高辛的长期疗效尚不清楚。除左心疾病所致肺高血压外,不建议对其他类型肺高血压患者应用ACEI/ARB、β受体阻滞剂、硝酸酯类药物和伊伐布雷定(一种单纯降低心率的治疗慢性心衰的药物)等药物。
5.铁剂:缺铁在PAH患者中较为普遍,并且这种铁缺乏与贫血无关。铁缺乏患者可考虑铁替代治疗,推荐静脉注射铁剂。
三、钙通道阻滞剂治疗
急性肺血管扩张试验阳性的PAH患者,可单独使用大剂量钙通道阻滞剂治疗,心率偏快首选地尔硫 ,心率偏慢则首选硝苯地平或氨氯地平。
硝苯地平120~240 mg/d,地尔硫240~720 mg/d,氨氯地平20 mg/d。先给予常规起始剂量,观察血压、心律、心率、心电图及症状变化,逐渐增加至最大耐受剂量,定期随访。治疗3~4个月后全面再评价。效果不好,需考虑逐渐转换为靶向药物治疗。
四、PAH靶向药物治疗
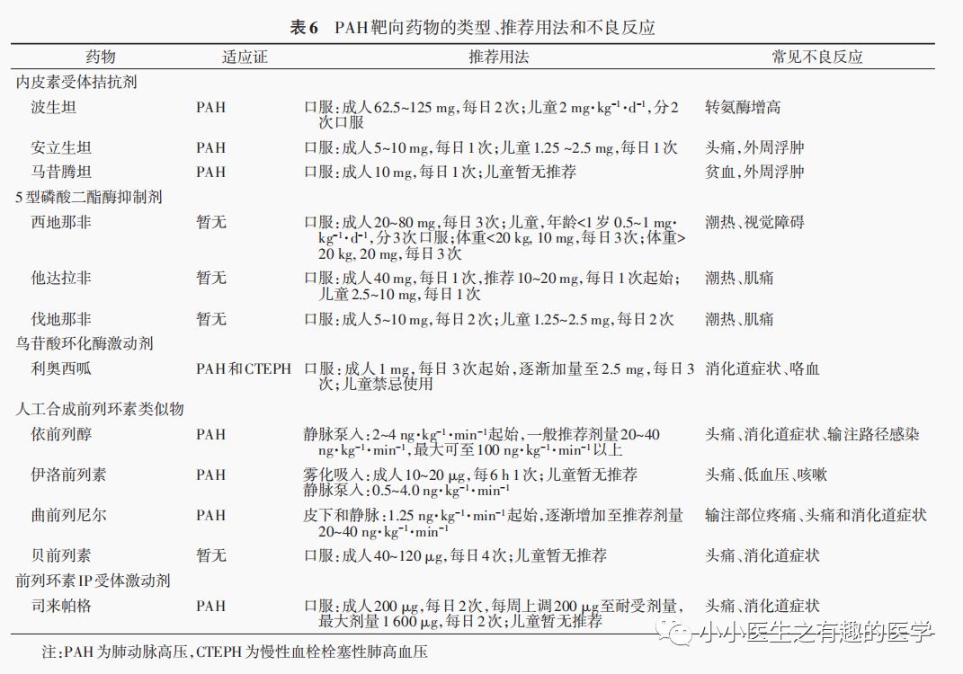
1.内皮素受体拮抗剂:有潜在致畸作用,服用此类药物需严格避孕。
波生坦:同时拮抗内皮素A、B受体。波生坦可改善特发性PAH、结缔组织病相关PAH和艾森曼格综合征患者的症状。在欧美,波生坦还有治疗儿童PAH的适应证。注意副作用:肝损伤、贫血、水肿。
安立生坦:高选择性内皮素A受体拮抗剂。无需常规监测肝功能。仅有1.6%的患者长期服用安立生坦会发生重度外周水肿。
马昔腾坦:严重不良反应为贫血,需严密监测血常规,无需常规监测肝功能。
2. 5型磷酸二酯酶抑制剂:中国的说明书没有这个适应症,伟哥的说明书还是治疗阳痿。应避免与硝酸酯类和鸟苷酸环化酶激动剂等药物合用,以免引起严重低血压。
西地那非(伟哥):常见不良反应主要源于其血管舒张作用,如头痛、潮热和鼻衄(这个就尴尬了,吃伟哥流鼻血),以及肌肉疼痛和视觉障碍等。
他达拉非:长效制剂。
伐地那非。
3.鸟苷酸环化酶激动剂:利奥西呱是一种新型的可溶性鸟苷酸环化酶激动剂,是目前唯一具备PAH和CTEPH(慢性肺栓塞引起的肺高血压)双适应证的靶向药物 。
利奥西呱,治疗结缔组织病相关PAH和手术纠正后的先天性心脏病相关PAH,效果好、副作用少,其中结缔组织病相关PAH患者2年生存率可达93%。
不良反应:49%的病人消化道症状(恶心、呕吐、腹泻,就像西瓜吃多了),低血压约9%,咯血6%(西瓜是红色的)。约11%的患者因无法耐受而停药。利奥西呱(咯血),5型磷酸二酯酶抑制剂(伟哥,流鼻血),禁忌连用,既往反复咯血的患者慎用。
4.前列环素类药物:可刺激腺苷酸环化酶,使平滑肌细胞内cAMP浓度升高,进而扩张血管。
依前列醇:半衰期短(3~5 min)。
依前列醇是目前唯一经随机对照试验证实可降低PAH病死率的药物,可将死亡风险降低70%。
备注:但是,指南前面又提到,2006年以前没有靶向药,中国特发性PAH患者的3年生存率才38.9%,2011年靶向药遍地开花,3年生存率高达75.1%,这个不可能单纯是依前列醇的丰功伟绩。
是目前WHO心功能Ⅳ级PAH患者的首选治疗药物。
突然停药可能出现病情加重、恶化甚至死亡。目前已有改良的依前列醇剂型,室温下稳定时间明显延长(可达8~12 h)。该药即将在我国上市。
伊洛前列素:可雾化吸入剂型,也可静脉泵入。吸入伊洛前列素起效快速(2~5 min),可用于肺动脉高压危象的抢救。伊洛前列素亦可通过静脉泵入,用于治疗严重右心衰竭的PAH或CTEPH(慢性肺栓塞肺高血压)。
注意,指南前面说利奥西呱,是目前唯一具备PAH和CTEPH(慢性肺栓塞引起的肺高血压)双适应证的靶向药物,难道这个药没有适应症?
曲前列尼尔:皮下或静脉持续注射,也可通过吸入或口服给药。注射部位疼痛和消化道症状是我国患者停药的最主要原因。
贝前列素:可以口服,长期疗效尚未确认。
司来帕格:口服选择性前列环素IP受体激动剂。
5.靶向药物联合治疗:尽管近年来PAH药物治疗取得巨大进展,但患者长期预后仍不理想。危险分层为中危或高危的患者均推荐联合治疗。
对WHO心功能Ⅳ级的患者,建议先给予以静脉或皮下前列环素为基础的联合治疗至少3个月,仍然疗效不佳时可考虑肺移植或心肺联合移植。
治疗流程
手术及介入治疗
球囊扩张房间隔造口术:
肺动脉高压,右心压力太高,无处发泄,在房间隔打个孔,满足你偷窥隔壁的欲望,右心房的静脉血直接流入左心房,减轻压力,减轻症状。顾此失彼,拆了东墙补西墙,以加重缺氧来减轻压力,姑息治疗。
禁忌证:右心房压力>20 mmHg,静息状态动脉血氧饱和度<85%等(会加重缺氧)。
不行就肺移植,心肺移植等等。
肺高血压并发症的诊断和治疗
咯血
肺动静脉瘘破裂导致的严重出血需行肺动静脉瘘介入封堵治疗。
支气管动脉迂曲扩张破裂所致的严重咯血可考虑支气管动脉栓塞治疗。
无论肺动静脉瘘介入封堵还是支气管动脉栓塞治疗均有导致肺动脉高压病情加重的风险,一旦发生应积极治疗。
机械并发症
肺动脉瘤样扩张导致破裂和夹层,压迫胸腔组织如左冠状动脉主干、肺静脉、主支气管和喉返神经等。引起相应的症状,包括胸痛(类似心绞痛)、单侧声带麻痹导致的声音嘶哑、局部肺水肿和猝死等。
增强胸部CT是诊断肺动脉扩张及其他血管组织受累最重要的方法。
肺高血压合并肺动脉瘤样扩张、假性动脉瘤和夹层尚缺乏有效的治疗方法。
冠状动脉左主干显著受压并表现为明显心绞痛的患者可考虑经皮冠状动脉介入治疗。
先天性心脏病相关PAH
不能修补的先天性心脏病相关PAH,或术后PAH患者,推荐使用PAH靶向药物治疗。
无论艾森曼格综合征患者是否存在临床症状,均推荐给予PAH靶向药物治疗。
部分处于临界手术指征的先天性心脏病相关PAH,经靶向药物治疗后甚至可获得手术治疗机会。
结缔组织病相关PAH
早期诊断,及时给予PAH靶向治疗。
门脉高压相关肺高血压
1.门脉高压相关肺高血压是门脉高压合并肺血流量增加或肺血管重构而引起的肺高血压,可伴或不伴肝脏疾病。预后比特发性PAH差。
2.少量研究显示,波生坦、安立生坦、西地那非、曲前列素和利奥西呱等可能有效。
3.抗凝容易出血,避免使用!
4.单独的肝脏移植不能改善预后,血流动力学状态恶化的患者可考虑肺肝或心肺肝联合移植,太吓人了。
血吸虫病相关PAH
靶向药可能有效。
HIV
HIV感染相关PAH的症状、血流动力学参数和预后均与特发性PAH相似。怎么治疗,指南没写。但是属于第一类肺高血压,就参照其他吧。
左心疾病所致肺高血压
1.禁忌急性肺血管扩张试验,因其有导致左心房压升高甚至诱发肺水肿的风险。我猜:肺血管一扩张,大量的血液涌入心脏,小心脏承受不起,肺水肿。
2.靶向药,不推荐。
呼吸系统疾病和/或缺氧所致肺高血压
1.大部分慢性肺疾病相关肺高血压患者的肺动脉压力为轻中度升高。
2.仅少部分肺动脉压力严重升高:即mPAP≥35 mmHg或mPAP≥25 mmHg合并低心输出量(心指数<2.5 L/min·m2平方米),这部分严重肺高血压在慢性阻塞性肺疾病患者中仅占1%左右,需与PAH合并慢性肺疾病相鉴别。
3.高原性肺高血压的首要治疗方法是移居至平原地区,对没有抗凝禁忌的患者建议应用抗凝药治疗。靶向药物包括前列环素类似物、内皮素受体拮抗剂及5型磷酸二酯酶抑制剂。
慢性血栓栓塞性肺动脉高压(CTEPH)
1.诊断标准:充分抗凝治疗至少3个月;CT肺动脉造影或肺通气灌注显像或直接肺动脉造影提示存在肺栓塞征象;右心导管测定肺循环血流动力学参数符合PAH诊断标准,以上3个标准须同时满足。
2.靶向药主要的适应证:无法手术治疗的患者;术前准备治疗;肺动脉内膜剥脱术后症状性残余/复发的肺高血压。
参考文献
中华医学会心血管病学分会肺血管病学组,中华心血管病杂志编辑委员会.中国肺高血压诊断和治疗指南2018[J].中华心血管病杂志,2018,46(12):933-964.
相关阅读
肺癌靶向药不良反应专家共识:靶向药副作用不容忽视,安全是相对于化疗
指南原文
视频
治疗肺动脉高压的药物有哪些?
肺动脉高压靶向药物治疗-阜外熊长明教授访谈
大笑江湖.DJ版
