三句话读懂一篇CNS,伟哥能延长寿命,昆虫偷窃植物基因,基因治疗预防肿瘤转移,...
最新研究表明,昆虫能窃取植物的解毒基因,反客为主将其为之所用。这种相爱相杀、共同进化的关系,在大自然里维持着微妙的平衡。
本周学术君继续为大家带来 CNS 的顶级研究,共探生命奥秘!
1.Nature: 首次发现靶向突变蛋白的癌症疫苗对脑癌患者安全有效
弥漫性神经胶质瘤是一种无法治愈的脑部肿瘤,其能够扩散至整个脑部,一般很难以手术方式彻底清除,化疗和放疗的效果有限。
2021 年 3 月 24 日,德国海德堡大学Michael Platten 教授团队在Nature上发表研究论文A vaccine targeting mutant IDH1 in newly diagnosed glioma。该研究报道了针对突变蛋白 IDH1 (异柠檬酸脱氢酶 1) 治疗胶质瘤的疫苗效果。
结果表明 93%的患者的免疫系统对疫苗肽表现出特异性反应,且所有接种了疫苗的患者,未观察到任何严重的副作用。完全接种疫苗的患者,其接受治疗后的 3 年内的生存率为 84%,63% 的患者的肿瘤生长没有进展。
期待该疫苗尽快推广,造福脑癌患者,迎接美好生活!
图 1:来源 Nature
2.Nature Metabolism:揭示醉酒机制
中国饭桌上酒文化历史悠久,大量饮酒出现醉酒行为,然而引起醉酒的机制仍不明确。
2021 年 3 月 22 日,美国国立卫生研究院张黎教授团队在Nature Metabolism上发表封面文章Brain ethanol metabolism by astrocytic ALDH2 drives the behavioural effects of ethanol intoxication。该研究对星形胶质细胞 ALDH2 介导脑内酒精代谢及酒醉行为进行详细阐述,首次揭示脑部存在强大的酒精代谢机制,能够直接调控摄入酒精的代谢及乙酸的产生。
研究表明,乙酸在酒精引起脑内的神经递质变化及行为学效应中发挥着重要作用。
美酒虽好,可不要贪杯哦!
图 2:来源 Nature Metabolism
3.Cell Metabolism:孕妇多运动有利于胎儿健康
肥胖的育龄妇女对后代健康产生影响,增加其肥胖、高血糖等患病概率。
2021 年 3 月 25 日,美国哈佛医学院的Laurie J. Goodyear团队在Cell Metabolism上发表研究论文Placental superoxide dismutase 3 mediates benefits of maternal exercise on offspring health。
该工作发现孕妇运动增加胎盘表达并释放超氧化物歧化酶 3(SOD3),能够显著地改善后代葡萄糖稳态,为调节后代健康代谢、抵抗疾病跨代传播提供了新途径。
为了自己和孩子的健康,运动起来吧,乘风破浪的准妈妈们!
图 3:来源 Cell Metabolism
4.Cell:揭秘人类和猩猩大脑无缝切换的分子开关
人类和大猩猩的基因组高度接近,经过几千年演化,人类站在了食物链顶端,而猩猩却游走在森林,其中的原因有待探寻。
2021 年 3 月 24 日,英国剑桥大学Madeline A. Lancaster教授团队在Cell上发表研究论文An early cell shape transition drives evolutionary expansion of the human forebrain。该工作发现人类和大猩猩的神经祖细胞成熟时间分别为 7 天和 5 天左右,神经祖细胞的发育成熟与 ZEB2 基因高度相关。研究提前激活人脑类器官中 ZEB2 基因,人脑将发育成猩猩大脑的模样。同样地,延迟激活猩猩大脑类器官的 ZEB2 基因,猩猩大脑将会变得跟人脑非常相似。
一个小小的基因竟然是区别人和猩猩大脑的重要开关,大自然真是鬼斧神工!
图 4:来源 Cell
5.Science Translational Medicine: 新型合成抗原受体 CAR-T 治疗实体瘤新突破
2021 年 3 月 24 日,清华大学林欣教授团队在Science Translational Medicine杂志上发表研究论文Chimeric STAR receptors using TCR machinery mediate robust responses against solid tumors。该研究设计并构建了一种名为合成 T 细胞受体抗原受体(Synthetic T cell receptor and Antigen Receptor,STAR)的新型嵌合受体。
在多种实体肿瘤模型中,这种新型嵌合 STAR 受体 T 细胞的疗效优于传统 CAR-T 细胞。
该研究为嵌合受体的设计和临床应用提供了借鉴,为治疗实体肿瘤带来新希望。
图 5:来源 Science Translational Medicine
6.JACC:男性药物「伟哥」能预防心血管疾病,延长寿命
随着社会节奏加快,工作竞争压力越来越大,男性生殖和心理健康亦受到严重影响。例如勃起功能障碍(ED)是一种多因素常见疾病,影响超过 40%的 70 岁以上男性。
2021 年 3 月 23 日,来自瑞典卡罗林斯卡医学院领导的研究团队在Journal of the American College of Cardiology(美国心脏病学会杂志) 上发表论文Association of Phosphodiesterase-5 Inhibitors Versus Alprostadil With Survival in Men With Coronary Artery Disease,研究比较了前列地尔和 PDE5 抑制剂(伟哥、万艾可或希爱力)对稳定性冠状动脉疾病患者的影响,结果显示患有罹患该疾病的男性,如果因阳痿而服用了伟哥,不仅能降低心脏病新发作的风险,也可能延长了预期寿命。
图 6. 来源 JACC
7.Cell: 昆虫体内出现植物特有的基因
昆虫和植物可谓是亦敌亦友,植物的毒素能使昆虫封喉,昆虫则能吃掉植物,数万年来相生相克。
2021 年 3 月 26 日,中国农业科学院蔬菜花卉研究所张友军团队在Cell发表封面文章Whitefly hijacks a plant detoxification gene that neutralizes plant toxins,首次以烟粉虱(Bemisia tabaci)这一类能危害 600 多种植物的超级害虫为例,揭示了昆虫的自我保护机制。令人惊讶的是,昆虫通过基因转移的方式获得了 BtPMaT1 基因,用以分解酚糖,防止植物有毒分子积累所带来的损伤。因此研究者设计了一种抑制 BtPMaT1 基因表达的小干扰 RNA 注入番茄中,食用番茄的烟粉虱成虫的死亡率增加,产卵繁殖受到抑制。
大自然真是神奇,生物间的平衡与制约关系令人大开眼界!
图 7. 来源 Cell
8.Cell Metabolism:揭示暴食背后的大脑控制机制
近年来,常有肥胖的大胃王身患重病或去世的消息爆出,可见暴食多么伤害人体健康,而这种不正常的饮食方式是由何控制呢?
2021 年 3 月 23 日,美国洛克菲勒大学的 Jeffrey Friedman 团队在Cell Metabolism杂志发表了论文Top-down control of conditional overconsumption is mediated by insular cortex Nos1 neurons,以本课题组先前的新型行为范式的研究基础上,通过神经环路研究手段联合多种示踪技术,揭示了人体的岛叶皮层 (insular cortex) Nos1 神经元能投射到中央杏仁核的特定神经元,从而抑制中央杏仁核的 PKC-δ 神经元,以促进暴食行为的产生。
所以,压力大的时候,不要通过暴饮暴食获得安慰,应尽快寻求医生的帮助!
图 8. 来源 Cell Metabolism
9.Cell: 基因编辑改造髓细胞预防恶性肿瘤转移
癌症作为一种难治愈、预后差的恶性疾病,每年夺去难以计数的生命,令无数家庭笼罩在失去亲人的阴影下。
2021 年 3 月 25 日,美国国家癌症研究所Rosandra Kaplan 教授团队在Cell杂志上发表论文Genetically engineered myeloid cells rebalance the core immune suppression program in metastasis,研究人员利用基因编辑的方法在小鼠髓细胞多加进去一条产生 IL-12 的基因,使得杀死癌细胞的免疫细胞数目增加,并减少了抑制免疫功能的信号。经改造后,小鼠肺部的癌症转移速度减缓,肿瘤稳定地变小,生存期变长。
希望这种令人惊喜的疗法能早日用于临床,拯救更多被病魔缠身的人!
图 9. 来源 Cell
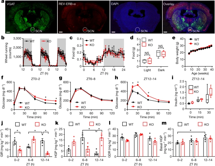
10.Nature: 调控胰岛素敏感性的昼夜节律
肝脏作为重要的解毒器官,在维持人睡眠期间的血糖平衡也起着关键的作用。那么胰岛素敏感性的昼夜节律如何调控?
2021 年 3 月 24 日,美国贝勒医学院孙正教授和山东大学齐鲁医院陈丽教授联合在Nature杂志发表论文REV-ERB in GABAergic neurons controls diurnal hepatic insulin sensitivity,该研究以特异性敲除 REV-ERB-α 和 REV-ERB-β 的 KO 小鼠为模型,报道下丘脑视交叉上核(SCN)区 GABA 神经元的 REV-ERB 基因控制胰岛素抑制肝脏糖异生的昼夜节律。该研究为深入理解中枢神经系统对于血糖平衡的调节展开了新的角度,为糖尿病的攻克提供了理论基础!
图 10. 来源 Nature
本周推荐:
三句话读懂一篇 CNS:女性易患自身免疫性疾病的机制、雄激素高的男性更小气...
Science 封面文章报道重磅肿瘤细菌微生物组研究,见证一个新领域的崛起
Nature 背靠背:这三个课题组构建世界首例完整的人类胚胎模型
Cell 重磅综述:环境损伤的八大特征!
PNAS 重磅:高盐饮食也能有益健康,它对自身免疫性疾病有显著的保护作用
参考文献:
1. Schumacher, T., Bunse, L., Pusch, S. et al. A vaccine targeting mutant IDH1 induces antitumour immunity. Nature 512, 324–327 (2014). https://doi.org/10.1038/nature13387.
2. Jin, S., Cao, Q., Yang, F. et al. Brain ethanol metabolism by astrocytic ALDH2 drives the behavioural effects of ethanol intoxication. Nat Metab 3, 337–351 (2021). https://doi.org/10.1038/s42255-021-00357-z.
3. Joji Kusuyama et al et al, Placental superoxide dismutase 3 mediates benefits of maternal exercise on offspring health, Cell Metabolism (2021). https://doi.org/10.1016/j.cmet.2021.03.004.
4. Silvia Benito-Kwiecinski et al, An early cell shape transition drives evolutionary expansion of the human forebrain, Cell (2021). https://doi.org/10.1016/j.cell.2021.02.050.
5. Yue Liu et al, Chimeric STAR receptors using TCR machinery mediate robust responses against solid tumors, Science Translational Medicine. (2021) doi: 10.1126/scitranslmed.abb5191.
6. 6. Daniel P. Andersson et al. Association of Phosphodiesterase-5 Inhibitors Versus Alprostadil With Survival in Men With Coronary Artery Disease. JACC (2021). https://www.jacc.org/doi/10.1016/j.jacc.2021.01.045
7. Jixing Xia et al., (2021), Whitefly hijacks a plant detoxification gene that neutralizes plant toxins, Cell, DOI:https://doi.org/10.1016/j.cell.2021.02.014
8. Sarah A. Stem et al. Top-down control of conditional overconsumption is mediated by insular cortex Nos1 neurons. Cell Metabolism (2021). https://doi.org/10.1016/j.cmet.2021.03.001
9. Sabina Kaczanowska et al., (2021), Genetically engineered myeloid cells rebalance the core immune suppression program in metastasis, Cell, DOI: https://doi.org/10.1016/j.cell.2021.02.048
10. Ding, G., Li, X., Hou, X. et al. REV-ERB in GABAergic neurons controls diurnal hepatic insulin sensitivity. Nature (2021). https://doi.org/10.1038/s41586-021-03358-w
题图来源:站酷海洛 Plus
征稿
传播优质学术报道,深度解读学术文章
好文不怕贵,舍得给稿费
微信:biosyj投稿邮箱:biosmart@dxy.cn
可为课题组代发研究宣传,招聘启事等
「好文」,点个「好看」再走吧!
