医圣名方疗肿瘤——第七期:小柴胡汤
小柴胡汤
仲景
小柴胡汤作为少阳百病之宗方,出自医圣张仲景的《伤寒论》。原方由柴胡、黄芩、生姜、半夏、人参、大枣、炙甘草等七味中药组成,药简力宏。主要功效为和解少阳,和胃降逆,扶正祛邪。临床应用广泛,主治伤寒少阳证,症见往来寒热,胸胁苦满,默默不欲饮食,心烦喜呕,口苦,咽干,目眩,舌苔薄白,脉弦者。
小柴胡汤通过加减可以化裁出诸多柴胡剂,如大柴胡汤、柴胡桂枝汤、柴胡加龙骨牡蛎汤、柴胡桂枝干姜汤、四逆散、柴胡去半夏加瓜蒌汤等。著名的逍遥散也是小柴胡汤化裁而来。以柴胡为主的方剂又称为柴胡剂或柴胡类方,可见柴胡剂在临床上的广用程度。
导师田建辉教授传承国医大师刘嘉湘先生辨治癌性发热经验。癌性发热一则病因复杂顽固难以尽除,蓄积体内引起脏腑、经络、气血功能障碍;二则常规治疗手段,如放射治疗、化学治疗和靶向治疗,也可耗伤正气,尤其是耗气伤阴,引起体内阴阳失调而发病。因此,毒邪内蓄为本病之本,发热则为本病之标。及时退热可防止机体的持续消耗,提高患者生存质量,有助于恢复或提高自身抗病能力,小柴胡汤加减就可以应用于此类患者。且田师强调:伤寒中风,有柴胡证,但见一证便是,不必悉具(条文101)。
参考文献:
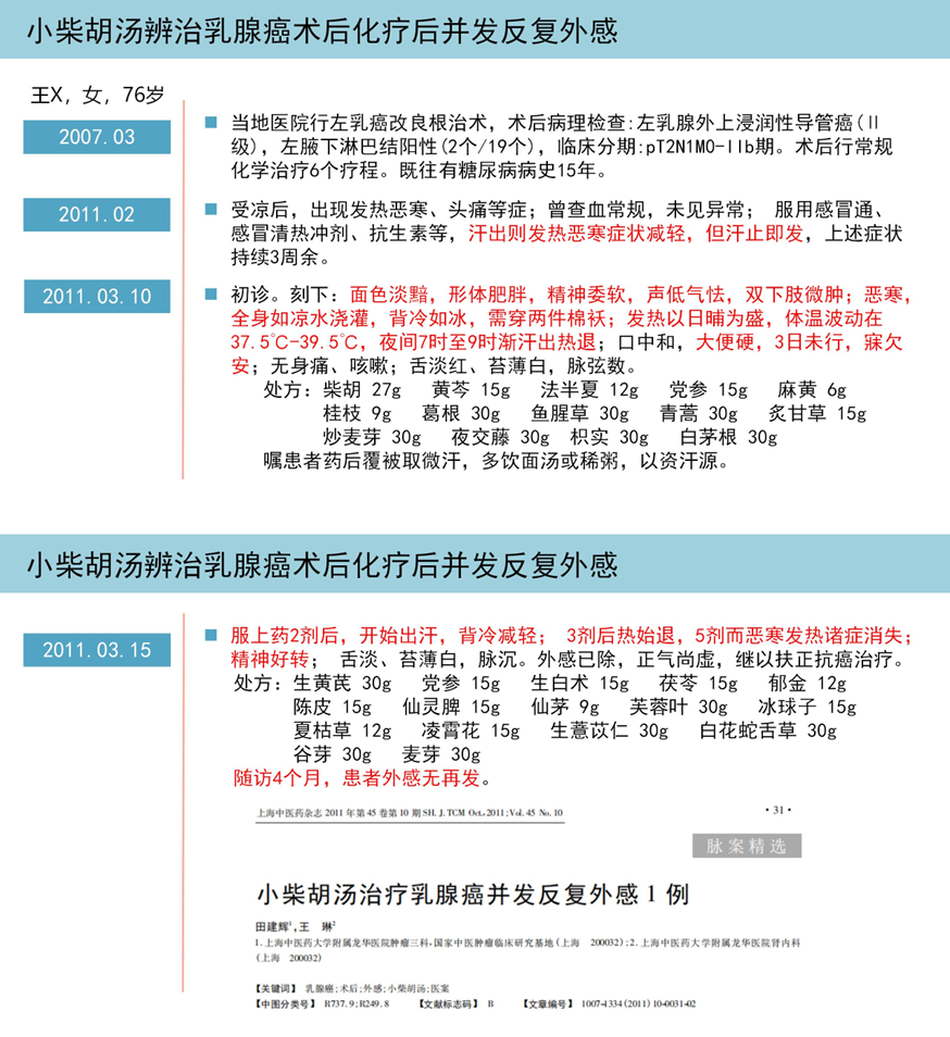
田建辉,王琳.小柴胡汤治疗乳腺癌并发反复外感1例[J].上海中医药杂志,2011,45(10):31-32.DOI:10.16305/j.1007-1334.2011.10.016
随着中医药临床及药理学研究的不断深化,以小柴胡汤为基础方的方剂在治疗肝癌、胰腺癌、胃肠癌、肺癌以及癌性发热等疾病中效果明确。临床研究显示,其组方或复方能够提高放化疗以及靶向药物的效果、减轻毒副作用、改善患者的生存质量。药理学研究表明其组方药物的多种活性成分在抑制癌细胞生长增殖和促进其凋亡、激活肿瘤免疫效应方面均发挥了不同程度的抗肿瘤作用。
撰文:陆鑫熠 博士
编辑:刘诗卉 硕士
审核:田建辉 教授
专家介绍
门诊地址
上海市中医医院(芷江路院区)
点击可直达院区定位
上海市中医医院(石门路院区)
点击可直达院区定位
END
以人为本疗肿瘤
扶正治癌
