3.3阿奇霉素用药科普
很多家长一听到医生给孩子开了阿奇霉素就很警惕,认为阿奇霉素是很厉害的药,担心对孩子身体产生很大危害。
其实,合理规范的使用阿奇霉素,不会伤害孩子身体、不会产生耐药性,利于孩子更快更好恢复健康。
目录(点击标题查看详情)
一、什么是阿奇霉素?
二、应该餐前还是餐后服用阿奇霉素?
三、阿奇霉素的治疗策略有哪些?
四、阿奇霉素疗程几天?什么是阿奇霉素的3天疗法、5天疗法?
五、阿奇霉素的为何可以吃三停四?
六、阿奇霉素服用疗程不当可能会造成什么危害?
七、阿奇霉素为何每天只服一次?
八、服用阿奇霉素的注意事项?
九、服用他汀降脂药期间,可以同时服用阿奇霉素吗?
十、阿奇霉素的耐药率高吗?
十一、耐阿奇霉素的支原体感染如何治疗?
十二、阿奇霉素的不良反应及应对措施?
十三、哺乳期妇女可以服用阿奇霉素吗?
十四、(医护专业学习内容)阿奇霉素在儿科用于哪些疾病治疗
十五、(医护专业学习内容)《儿童肺炎支原体肺炎诊治要点》解读
十六、(医护专业学习内容)《2021儿童静脉注射阿奇霉素超说明书用药建议》解读
十七、(医护专业学习内容)阿奇霉素的配伍禁忌有哪些?
十八、(医护专业学习内容)阿奇霉素输液注意事项?
十九、(医护专业学习内容)大环内酯类药物的溶媒如何选择?
一、什么是阿奇霉素?
阿奇霉素(AZM)是一种临床非常常用的抗生素,属于大环内酯类抗菌药物,而大环内酯类抗菌药物为目前治疗儿童支原体感染的首选抗菌药物。具有疗程短,耐受性好,依从性好,禁忌症少或不良反应少等优点,它具有独特的药动学特性,对非典型致病菌具有很强的抗菌活性,同时具有良好的生素后效应,在组织中的浓度高,半哀期长,被广泛应用于治疗敏感菌,特别是非典型病原菌所致的儿科呼吸系统疾病。
阿奇霉素于1980年被发现,1981年推出。最先是由克罗地亚普利瓦公司研制合成,并率先在前南斯拉夫上市的。为了取得更大的经济效益,原研发公司将全球的生产和市场开发权进行了转让,由美国辉瑞公司和意大利Sigma-Tau公司授让进行全球开发。辉瑞公司在取得了全球开发权后,其获批的阿奇霉素商品名为希舒美。08年,希舒美在阿奇霉素的市场占有率达到30.78%。在中国,阿奇霉素的生产始于1995年SFDA批准北京太洋药业开始。
二、应该餐前还是餐后服用阿奇霉素?
国产阿奇霉素与进口阿奇霉素加工工艺、药效有一定区别。国内外对服用阿奇霉素与进食的先后关系要求不同。
按照说明书:国产阿奇霉素口服制剂应在餐前1小时或餐后2小时,加入适量凉开水,溶解摇匀后口服。
而进口的希舒美口服制剂溶于水中搅拌均匀,可与食物同时服用。阿奇霉素干混悬剂和食物同服会使药物的峰浓度增加56%,但药时曲线下面积没有改变(即对药物的生物利用度无影响)。
阿奇霉素治疗儿童的任何感染时,建议其总剂量最高不超过1500 mg。
三、阿奇霉素的治疗策略有哪些?
在临床上,阿奇霉素的用法主要有:
连续口服治疗
序贯治疗(先使用静脉注射,待临床感染征象明显改善且基本稳定后,及时改为口服完成治疗)
连续静脉治疗
轻症患者提倡口服治疗,中重度提倡序贯治疗或静脉注射治疗。
四、阿奇霉素疗程几天?什么是阿奇霉素的3天疗法、5天疗法?
(一)3天疗法
每天服1次,每公斤体重10mg,连服3天
(二)5天疗法
每天服1次,首日量每公斤体重10mg,第2-5日量连服5天
其实3天和5天疗法,这两个方案服用的药物总量一样。
对抗拒服药的孩子家长来说,3天方案更方便。从减少不良反应的角度出发,更推荐5天方案。5天方案不良反应最小,3天方案次之,而1天方案发生率最高(1天方案:偶用于治疗急性中耳炎)。
https://www.pfizerforprofessional.com/files/9999012-zithromax_20150114_ azithromycin_for_suspension.pdf
(三)重症感染,阿奇霉素疗程为5-7天
重症感染,可以按照10mg/(kg*d)qd,连用5~7d,4d后可重复第2个疗程。(《儿童肺炎支原体肺炎诊治专家共识(2015年版)》)
但部分文献资料中对于阿奇霉素这样的用法值得商榷,缺乏足够的证据支持,同时,如果患者病情较重,盲目停药也是欠妥的。(复旦大学附属儿科医院呼吸科王立波教授在22届全国儿科学术大会上《儿童肺炎支原体肺炎诊治要点》的发言)
五、阿奇霉素的为何可以吃三停四?
阿奇霉素采用服用三日或吃三停四的疗程主要有以下2点原因:
(1) 阿奇霉素具有明显的抗生素后效应。抗生素后效应(PAE)是指细菌与抗生素短暂接触后,药物浓度降至有效抑菌浓度(MIC)以下或消除后细菌生长仍受持续抑制的效应。
(2) 阿奇霉素的组织渗透能力更强,在组织及吞噬细胞内呈高浓度聚集状态,导致阿奇霉素在体内的作用时间很长,远长于青霉素等抗生素,半衰期能够达到36-48h。并且,高组织浓度以及吞噬细胞在感染组织持续释放药物的特性,能够保证停药后仍有足够的药物浓度抑制细菌生长。
阿奇霉素在人体组织内终末消除半衰期可达68 h,服药后第12天在巨噬细胞及白细胞内仍可以检测到阿奇霉素。且在组织与细胞内的阿奇霉素水平能远远超过同期血浓度的10-100倍,感染部位的阿奇霉素水平是非感染部位的6倍,特别是在肺组织中水平较高且作用时间持久。服药3天后,即使停用,阿奇霉素依然能在体内持续作用3-4天。
因此,阿奇霉素采用服用三日或吃三停四的疗程既能保证药物疗效,又能减少服药量,缩短抗生素暴露时间。虽然从表面上看吃药3天后就不再吃了,但实际上在停药后,由于阿奇霉素的抗菌素后效应,即药物浓度降至最低抑菌浓度以下或消除后细菌生长仍受持续抑制的效应,阿奇霉素依然能在体内持续作用3-4天。
六、阿奇霉素服用疗程不当可能会造成什么危害?
阿奇霉素服用不当不但会增加不良反应的发生风险,还会增加耐药菌产生的风险。
(1)如果未按医嘱规定的疗程服用,擅自缩短服药疗程,或者随意服药,这样会导致治疗不彻底,进而诱导病原体对阿奇霉素耐药。
(2)如果擅自延长医嘱疗程服用阿奇霉素,这样会增加抗生素暴露时间,不但会增加肝损害、二重感染等副作用的发生风险。
七、阿奇霉素为何每天只服一次?
那是因为进入体内的阿奇霉素能很好地渗透入多数组织和体液中,然后从组织缓慢释放,其细胞内半衰期较长,约40-68小时。对于多种适用的感染,阿奇霉素3天或5天方案与其他大环内酯类10日疗程的疗效相当。
八、服用阿奇霉素的注意事项?
阿奇霉素可能会对肝功能产生影响,在使用阿奇霉素过程中,如果发生黄疸,提示可能发生了肝损害,应立即停药并就医。肝功能损伤的患儿,慎用注射用阿奇霉素,并密切监测指标。
阿奇霉素可能会对心脏QT间期产生影响,在使用阿奇霉素过程中,如果出现心悸、胸痛,提示可能发生了心脏相关的副作用,应立即停药并就医。使用阿奇霉素前一定详实询问患者有无心律失常、以及QT间期延长史,一旦漏诊,后果可能是致命的。
阿奇霉素不得与含铝和镁的抗酸剂同服。含铝和镁的抗酸剂,如氢氧化铝、铝碳酸镁等,会使阿奇霉素的血药浓度降低。
阿奇霉素主要通过胆汁以原型药物排泄,不建议与蒙脱石同时服用,干扰药物的肠肝循环。
阿奇霉素对肝药酶P450的活性会有影响,会抑制药物代谢酶的活性,进而会对通过P450酶代谢的部分药物产生影响。目前,研究比较确切的是,阿奇霉素会升高抗凝药华法林的血药浓度,进而增强其抗凝作用。因此,如果同时服用华法林和阿奇霉素,需监测凝血酶原时间。
阿奇霉素可能会对肠道正常菌群产生影响,导致艰难羧菌过度繁殖,进而可能发生艰难羧菌相关性腹泻。在在使用阿奇霉素过程中,一旦出现大量稀水样便,或者血性便,应立即停药并就医。
九、服用他汀降脂药期间,可以同时服用阿奇霉素吗?
严禁他汀+阿奇霉素同时使用。
他汀类降脂药主要经过肝脏代谢,代谢的时候需要一种叫做CYP3A4的酶来加速代谢。没有这种酶也可以代谢,但是这种酶却可以将代谢过程加速上千倍。而阿奇霉素却可以抑制这种酶,这样会导致他汀类药物在体内代谢减慢上千倍,导致药物蓄积。他汀类药物的副作用和它在体内的浓度有很大关系。
视频
十、阿奇霉素的耐药率高吗?
目前,我国肺炎支原体对阿奇霉素等大环内酯类药物具有很高的耐药率,对阿奇霉素的耐药率达到了54.9%~60.4%。
十一、耐阿奇霉素的支原体感染如何治疗
对于大环内酯抗生素治疗72h仍无明显改善,应考虑大环内酯类耐药菌株感染的可能。治疗7d仍持续发热,经大环内酯和糖皮质激素治疗肺部炎症未见好转或加重的,建议换用呼吸喹诺酮类或四环素类抗菌药物。
非大环内酯类药物,如四环素类、喹诺酮类对于MP保持强大的抑菌作用与临床疗效。但四环素类仅用于8岁以上患儿,喹诺酮类不用于18岁以下,在临床实际中低年龄儿童需考虑病情和不良反应之间的权衡,并对家属做好相应解释。
十二、阿奇霉素的不良反应及应对措施
(1)胃肠道不良反应:一般静脉滴注出现胃肠道不良反应相对口服较多,为减少该药引起的呕吐及腹痛,可采取减慢初始滴速,可明显预防阿奇霉素在治疗过程中不良反应的发生。其次,用药前10分钟给予蒙脱石散3g,用50ml温水冲服。或用药半小时前,给予磷酸铝凝胶1次。最后,静脉滴注阿奇霉素的同时,加入山莨菪碱静脉滴注或另外肌注。[李萍,顾建芳,等.老年呼吸道感染病人静脉输注阿奇霉素初始阶段速度不同对主要不良反应的影响.护理研究,2017,31(13).]。
(2)肝功能异常:由于肝胆系统是阿奇霉素排泄的主要途径,肝功能不全者慎用,严重肝病、胆汁淤积性黄疸、血清氨基转移酶升高患者不应使用。如果必须用,则用药期间需要定期随访肝功能。
十三、哺乳期妇女可以服用阿奇霉素吗?
大环内酯类药物呈弱碱性,不仅可以通过胎盘屏障,而且易于分泌至乳汁中。用药期间(一般感染用药时间为3天)及停药后7天内暂停哺乳。
十四、(医护专业学习内容)阿奇霉素在儿科用于哪些疾病治疗
1.社区获得性肺炎
2.百日咳
3.鼻窦炎、扁桃体炎、中耳炎
4.其他感染性疾病
十五、(医护专业学习内容)《儿童肺炎支原体肺炎诊治要点》解读
节选复旦大学附属儿科医院呼吸科王立波教授《儿童肺炎支原体肺炎诊治要点》在22届全国儿科学术大会的发言稿。
肺炎支原体(Mycoplasmapneumoniae,MP)是儿童社区获得性肺炎(Community-acquiredpneumonia,CAP)的重要病原之一。肺炎支原体肺炎(Mycoplasmapneumoniaepneumonia,MPP)占住院儿童CAP的10%~40%,是儿科医师广泛关注的问题。
1.MPP的临床表现有哪些?
呼吸系统主要表现为发热和咳嗽,病初大多呈现阵发性干咳,少数有黏痰,偶有痰中带血,咳嗽会逐渐加剧,个别患儿可出现百日咳样痉咳,病程可持续2周甚至更长。婴幼儿症状相对较重,可出现喘息或呼吸困难,年长儿肺部湿啰音出现相对较晚。
其他系统表现包括皮肤、黏膜系统、心血管系统、血液系统、神经系统、消化系统等临床表现。皮肤黏膜损伤常见,斑丘疹多见,重症可表现类似StevenJohnson综合征。黏膜损伤常累及口腔、结膜和泌尿道,表现为水疱、糜烂和溃疡。心血管受累多为心肌损害。血液系统以自身免疫性溶血性贫血常见。其他还有诸如吉兰-巴雷综合征、肾小球肾炎等。
2.MPP的影像学表现是什么?
MPP早期肺部体征不明显,临床如怀疑MPP应及时进行胸部X线检查,主要表现为4种类型:
与小叶性肺炎相似的点状或小斑片状浸润影;
与病毒性肺炎类似的间质性改变;
与细菌性肺炎相似的节段性或大叶性实质浸润影;
单纯的肺门淋巴结肿大型。
婴幼儿多表现为间质性病变或散在斑片状阴影,年长则以实变及胸腔积液多见。CT检查有助于与肺结核等相鉴别。部分MPP可表现为坏死性肺炎。
3.MPP的如何治疗?
MPP一般治疗和对症治疗同儿童CAP,普通MPP采用大环内酯类抗菌药物治疗,耐大环内酯类药物者可以考虑其他抗菌药物,RMPP和重症MPP可能需要糖皮质激素及支气管镜治疗。
大环内酯类抗菌药物为目前治疗儿童MPP的首选抗菌药物。
阿奇霉素用法:10mg/(kg*d)qd,轻症3d为1个疗程,重症可连用5~7d,4d后可重复第2个疗程,但对于婴儿,阿奇霉素的使用,尤其是静脉制剂的使用要慎重。(王教授同时指出,部分文献资料中对于阿奇霉素用三天停四天这样的用法值得商榷,缺乏足够的证据支持,同时,如果患者病情较重,盲目停药也是欠妥的。)
红霉素用法:10~15mg/(kg*次),q12h,疗程10~14d。
4.临床常见的问题有哪些?
(1)重症MPP及难治MPP的诊断
在一般MPP临床表现(高热、顽固性剧烈咳嗽、肺部体征少)基础上若出现以下表现之一诊断为重症MPP:
坏死性肺炎表现
肺大叶实变伴中至大量胸腔积液
影响呼吸功能或合并其他系统功能障碍
合并闭塞性支气管炎
合并全身炎症反应综合征
起病急、症状重、肺大叶实变,对单一大环内酯类抗生素治疗反应不佳
(2)难治MPP的形成机制
支原体感染的负荷量较大
过强的炎症和细胞免疫反应
支原体的耐药
混合感染因素
(3)MP感染的实验室检查
MP的分离培养是诊断MP感染的最可靠的方法,但阳性率低,费时。
MP-IgM:双份血清(间隔2周)恢复期抗体滴度上升4倍或下降至原来的1/4或MP-IgM抗体滴度持续>1:160;MP-Ab-IgG检测可作回顾性诊断,无早期诊断价值
PCR技术具有高度特异性和一定的敏感性,发病1~2天内可确诊,与MP-IgM同时检测可提高阳性检出率。
(4)全身炎症反应综合征(SIRS)处理
糖皮质激素:可阻止炎症及免疫反应过程中的炎症介质作用,减少过度炎症反应对组织的损伤。
静脉用免疫球蛋白(IVIG):可以拮抗各种炎症介质的致炎作用,调节过度的免疫反应。
(5)耐大环内酯类药物的MP-MPP
MP对作用于细胞壁的β内酰胺类和万古霉素类呈固有耐药,而对干扰核糖体蛋白质合成的抗菌药物敏感。MP对四环素、大环内酯和氟喹诺酮的耐药均属获得性耐药。
对于大环内酯抗生素治疗72h仍无明显改善,应考虑大环内酯类耐药菌株感染的可能。治疗7d仍持续发热,经大环内酯和糖皮质激素治疗肺部炎症未见好转或加重的,建议换用呼吸喹诺酮类或四环素类抗菌药物。
非大环内酯类药物,如四环素类、喹诺酮类对于MP保持强大的抑菌作用与临床疗效。但四环素类仅用于8岁以上患儿,喹诺酮类不用于18岁以下,在临床实际中低年龄儿童需考虑病情和不良反应之间的权衡,并对家属做好相应解释。
(6)常见的并发症
肺内并发症:闭塞性细支气管炎、支气管扩张、坏死性肺炎/肺脓肿、肺栓塞。
肺外并发症:以心血管、消化系统及血液系统症状最为常见,神经系统损害最危重。
十六、(医护专业学习内容)《2021儿童静脉注射阿奇霉素超说明书用药建议》解读
阿奇霉素已经在世界各地儿童中广泛使用,但仍有许多超说明书用药问题迫切需要加以规范。翟所迪、申昆玲等教授在《国际临床实践杂志》发表了「2021儿童静脉注射阿奇霉素超说明书用药建议」为儿童合理静脉使用阿奇霉素提出了18条建议。
Q1静脉使用阿奇霉素治疗儿童肺炎支原体有效吗?
建议:强烈建议静脉使用阿奇霉素治疗儿童肺炎支原体肺炎。(1B)
Q2静脉使用阿奇霉素对治疗儿童肺炎衣原体感染安全有效吗?
建议:静脉使用阿奇霉素可用于治疗儿童肺炎衣原体肺炎。(2C)
Q3静脉使用阿奇霉素对治疗儿童嗜肺军团菌安全有效吗?
建议:静脉使用阿奇霉素可以用于治疗嗜肺军团菌肺炎(2C)
Q4静脉用阿奇霉素对细菌感染的儿童社区获得性肺炎安全有效吗?
建议:静脉使用阿奇霉素可作为儿童细菌性病原体所致重症社区获得性肺炎的治疗选择之一(2D)
Q5静脉使用阿奇霉素可以用于治疗儿童儿童支气管炎吗?
建议:静脉使用阿奇霉素不应常规用于治疗儿童支气管炎(1B)
Q6阿奇霉素静脉给药VS口服给药,非重症肺炎患儿哪种疗效更好?
建议:非重度肺炎支原体肺炎患儿更推荐口服方式给药(1C)
Q7静脉使用阿奇霉素治疗重症肺炎患儿有更好的疗效吗?
建议:如果患有严重肺炎支原体肺炎的儿童,有抗支原体治疗的指征,应首先静脉使用阿奇霉素,然后当临床感染症状改善或稳定时,患者应过渡到口服治疗(1B)
Q8社区获得性肺炎患儿阿奇霉素输液的浓度和持续时间是多少?
建议:阿奇霉素输液的浓度为1~2mg/ml,患有社区获得性肺炎的儿童给药时间不应超过1小时(2C)
Q9慢性阻塞性肺疾病患儿接受静脉阿奇霉素治疗的疗程为多久?
建议:对于患有社区获得性肺炎的儿童,静脉使用阿奇霉素的疗程建议少于10天,从静脉使用到过渡口服治疗的时间取决于感染迹象是否显著改善或病情稳定(2D)
Q10不同年龄段的儿童静脉使用阿奇霉素的剂量建议是多少?
建议:对于新生儿,若不适宜口服阿奇霉素,可以谨慎使用静脉注射治疗,剂量为10mg/kg/d。对于28日龄以上的婴幼儿,可以口服给药,剂量为10mg/kg/d(2D)
Q11静脉使用阿奇霉素相关胃肠道不良反应的管理办法是什么?
建议:当静脉注射阿奇霉素导致轻度胃肠道不良反应,此时不应调整治疗方案,可通过降低输液速度,延长输注时间来缓解症状(1D)
Q12静脉使用阿奇霉素导致心律失常的处理方法是什么?
建议:在静脉注射阿奇霉素期间,医生应注意心律失常的征兆,在高危人群中应谨慎使用,如果出现心律失常,应停止静脉使用阿奇霉素,必要时实施适当的治疗(1D)
Q13静脉用阿奇霉素导致输注部位疼痛或静脉炎的处理方法是什么?
建议:当儿童不能忍受静脉使用阿奇霉素引起的输液部位疼痛或静脉炎时,可终止治疗(2D)
Q14静脉使用阿奇霉素导致过敏反应的处理方法是什么?
建议:当儿童接受静脉注射阿奇霉素治疗时,应注意过敏反应的症状或迹象,如果出现过敏反应,应立即停用阿奇霉素并给予肾上腺素,应仔细观察任何复发的症状或迹象(1D)
Q15肝功能不全患儿可以静脉注射阿奇霉素吗?
建议:肝功能不全和肝功能异常(如血清谷丙转氨酶、谷草转氨酶以及胆红素)的儿童应慎用静脉使用阿奇霉素,并应密切监测儿童(1D)
Q16肾功能不全儿童应该如何进行静脉注射阿奇霉素?
建议:静脉注射阿奇霉素可以用于治疗轻中度肾功能不全的患儿,但重度肾功能不全患儿应谨慎使用(1D)
Q17先天性心脏病患儿应该如何进行静脉注射阿奇霉素?
建议:先天性心脏病患儿,应谨慎静脉注射阿奇霉素,并定期监测心电图变化(2D)
Q18肥胖儿童如何管理静脉使用阿奇霉素?
建议:当对肥胖儿童进行静脉使用阿奇霉素时,应按照公斤体重进行计算,最大不应超过成人用量(2D)
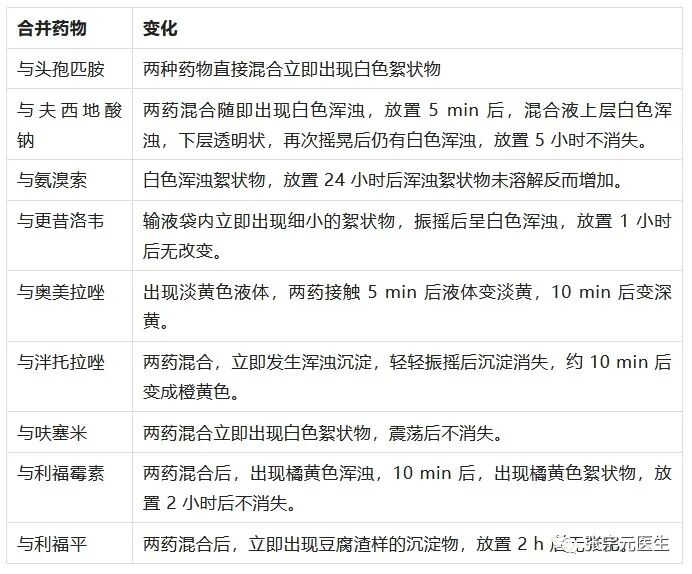
十七、(医护专业学习内容)阿奇霉素的配伍禁忌有哪些?
药品说明书明确指出:其他静脉内输注物、添加剂、药物不能加入本品中,也不能同时在同一静脉通路中滴注。在临床上,因阿奇霉素的胃肠道反应,故常用维生素B6等药物添加减轻胃肠道反应,虽之间没有存在药物禁忌,但为了避免医疗纠纷,不推荐混合添加滴注。
十八、(医护专业学习内容)阿奇霉素输液注意事项?
1.静脉液的配剂:将5mL的100mg/mL阿奇霉素溶液加入(0.9N.S、5%G.S)任何一种溶液中,溶液的量应适当,制备成1.0-2.0 mg/mL的阿奇霉素溶液;
2.静脉滴注:建议每500mg本品按照以上稀释后的滴注时间不少于60 min,药物浓度为1mg/mL时滴注时间应为3 h,浓度为2 mg/mL时滴注时间应为1小时,滴注浓度不得超于2 mg/L;
3.阿奇霉素注射液不能静脉推注或肌肉注射。
静脉滴注速度有很多人质疑,为什么药物浓度为1mg/mL时,它的滴注时间为3h,药物浓度2mg/mL时,它的滴注时间却为1h。浓度高时反而需要较短的时间。查阅相关文献可能的原因如下:1、结合型药物与游离型药物两者处于动态平衡,只有游离的药物才能发挥药理活性。阿奇霉素配成低浓度(1mg/mL)时,与血浆蛋白结合率高,此时减慢滴注速度,使为了让更多的阿奇霉素游离出来,分布到组织中去,发挥药理活性。2、同样剂量的阿奇霉素,配成1 mg/mL相对配成2 mg/mL需要更多的溶媒,为减少对心脏的负担以及急性肺水肿的发生,所以溶媒量多时需要减慢滴注速度。3、滴注过快,血浆中的药物浓度在短时间内迅速升高,导致血液中胃动素的含量升高,可引起恶心、呕吐及腹痛。
十九、(医护专业学习内容)大环内酯类药物的溶媒如何选择?
溶媒的pH值对药物的稳定性影响较大,5%葡萄糖pH值为3.2~6.5,10%葡萄糖注射液pH值为3.2~5.5,0.9%氯化钠注射液Ph值7.0,5%葡萄糖注射液则容易在中性环境下产生酸性物质,浓度越高溶液的稳定性越差。
大环内酯类抗生素在碱性条件下抗菌效能比酸性条件下可增强10多倍,主要原因是其含有氨基糖而呈弱碱性,在酸性条件下易发生水解。
5%葡萄糖溶液稀释的阿奇霉素比0.9%氯化钠溶液稀释的阿奇霉素致局部刺激反应发生率高[叶荣荣,朱红英.两种溶媒用于阿奇霉素注射局部刺激性疼痛的比较[J].中国基层医药,2014,(7):1118-1118,1119.]。
大环内酯类药物的溶媒应选择0.9%氯化钠注射液,ph值7.0相对稳定且最能发挥药物的效果。
