冲上医疗热搜的抗生素“阿奇霉素”,用40个问题诠释
全国多地医院出现较多的肺炎支原体感染患者,多以儿童为主,这种感染性呼吸道疾病一度冲上热搜,在治疗支原体肺炎的三大类药物:大环内脂类药物、新型四环素类药物、喹诺酮类药物,其中以大环内脂类药物为首选,如阿奇霉素。
01
肺炎支原体属于哪一种微生物?
肺炎支原体既不是病毒也不是细菌,它是一种大小介于细菌与病毒之间,没有细胞壁的原核微生物,目前世界上已知能独立生存的最小微生物。故平时常用的作用于细胞壁的青霉素类、头孢类抗菌药物对其无效。
02
肺炎支原体有哪些临床表现?
主要症状为发热及咳嗽:
1)发热:
多为中高热(38℃-40℃),持续高热者预示病情较重。
2)咳嗽:
咳嗽为刺激性、顽固性剧咳或百日咳样痉咳,少量黏液痰或无痰;
3)其他症状:
可伴有流涕、头痛、咽痛、耳痛、喘息、皮疹等。
肺部体征:
早期可不明显,随病情进展可出现呼吸音降低和干、湿性啰音。
重症肺炎支原体肺炎多发生在病程1周左右,可有气促、呼吸困难的表现;
危重症肺炎支原体肺炎常以呼吸困难和呼吸衰竭为突出表现,吸气时在锁骨的位置出现了凹陷或吸气时出现鼻塞等现象,应及时前往医院就诊。
03
大环内酯类抗生素的问世时间?
大环内酯类抗菌药物自 1950 年代就已问世。
04
大环内酯类抗生素的作用机制?
大环内酯类药物的抗菌作用机制主要是抑制细菌蛋白质的合成。具体来说,红霉素通过结合50S核糖体亚基的23S 核糖体RNA来抑制蛋白质合成。它通过抑制蛋白质合成过程中的转肽(transpeptidation)/易位(translocation)步骤,以及抑制 50S 核糖体亚基的组装,来阻断细菌蛋白质的生物合成, 从而中断细菌对宿主的感染。
05
大环内酯类抗生素按照化学结构分类
14元大环内酯类:包括红霉素、克拉霉素、罗红霉素、地红霉素等。
15元大环内酯类:包括阿奇霉素。
16元大环内酯类:包括麦迪霉素、乙酰麦迪霉素、吉他霉素、乙酰吉他霉素、交沙霉素、螺旋霉素、乙酰螺旋霉素等。
06
大环内酯类抗生素用于儿童支原体肺炎的药物
大环内酯类抗菌药物是目前治疗儿童肺炎支原体肺炎的优选药物,其常见药物包括:红霉素、阿奇霉素、克拉霉素、罗红霉素等。
07
阿奇霉素为何比其他大环内酯类抗生素更具有优势
因为阿奇霉素每日仅需1次用药,使用天数少,生物利用度高以及细胞内浓度高,依从性和耐受性均较高,已成为治疗优选。
08
阿奇霉素剂量的选择
根据《儿童肺炎支原体肺炎诊疗指南(2023年版)》,阿奇霉素用法:轻症可予10mg/(kg·d),qd,口服或静点,疗程3d,必要时可延长至5d;轻症也可第一日10mg/(kg·d),qd,之后5mg/(kg·d),连用4天。
重症推荐阿奇霉素静点,10mg/(kg·d),qd,连用7d左右,间隔3-4d后开始第2个疗程,总疗程依据病情而定,多为2-3个疗程,由静脉转换为口服给药的时机为患儿病情减轻、临床症状改善、体温正常时。
09
阿奇霉素为何要吃三停四?
吃三停四是因阿奇霉素具有独特的药动学特征。阿奇霉素半衰期,即指体内药物消除一半所需要的时间,长达1.5-2天。对于消除较快的患者,停药4天后,体内尚存在12.5%的阿奇霉素;对消除较慢的患者,停药4天后,体内尚存在约25%的阿奇霉素。如果是一般感染,阿奇霉素的用药疗程通常是3天,停药之后,体内的药物浓度还可以继续维持4天。
10
阿奇霉素如果使用三天不管用,该怎么办?
如使用阿奇霉素 3 天没有效果,那就别等了,直接换药,此时使用多西环素或者左氧氟沙星都可以。但这两个药,一个 8 岁之前不让用,一个 18 岁以内禁用,因此,用前须签署知情同意书。
11
目前临床常用的阿奇霉素剂型有哪些?
目前已经上市的阿奇霉素口服剂型中,片剂、胶囊、肠溶胶囊/片的剂量较大,适合成人患者。其中,肠溶胶囊/片剂在胃液中不溶解,在肠液中崩解,服用时应保持胶囊/片剂完整,不能掰开或嚼碎。干混悬剂、颗粒剂、散剂剂量小,方便溶解,适合儿童。如果服用的是干混悬剂、颗粒剂、散剂,需将药物加入适量凉开水,溶解摇匀后服用。
12
其他大环内酯类抗生素使用
克拉霉素用法:10-15mg/(kg.d),疗程一般为10d左右。
乙酰吉他霉素用法:25-50mg/(kg.d),疗程一般为10-14 d。
红霉素用法:多为30-45mg/(kg.d),疗程10-14d。
罗红霉素用法:多为5-10mg/(kg.d),疗程10-14 d。
13
喹诺酮类药物使用注意
喹诺酮类抗菌药物 是治疗肺炎支原体的替代药物,由于存在幼年动物软骨损伤和人类肌腱断裂的风险,18岁以下儿童使用属超说明书用药,需充分评估利弊,并取得家长知情同意。
14
喹诺酮类药物使用
左氧氟沙星:6个月-5岁:8-10mg/(kg.次),q12h;5-16岁:8-10mg/(kg.次),qd,口服或静脉注射;青少年:500mg/d,qd,最高剂量750mg/d,疗程7-14d。
莫西沙星:10mg/(kg.次),qd,静脉注射,疗程7-14d。妥舒沙星:口服6mg/(kg.次),bid,最大剂量180mg/次,360mg/d,疗程7-14d。
15
新型四环素药物使用注意
新型四环素类抗菌药物主要包括多西环素和米诺环素,是治疗肺炎支原体的替代药物,由于可能导致牙齿发黄和牙釉质发育不良,仅适用于8岁以上儿童。8岁以下儿童使用属超说明书用药,需充分评估利弊,并取得家长知情同意。
16
新型四环素药物使用
米诺环素的作用相对较强,多西环素的安全性较高,在推荐剂量和疗程内,尚无持久牙齿黄染的报道。
多西环素:推荐剂量为2mg/(kg.次),q12h,口服或者静脉。
米诺环素:首剂4mg/(kg.次),最大量不超过200mg,间隔12h后应用维持量2mg/(kg.次),q12h,口服,每次最大量不超过100mg。一般疗程为10d。
17
阿奇霉素服药时间?
《中国国家处方集》阿奇霉素的用法用量:口服,餐前 1 小时或餐后 2 小时服用。
但进口的阿奇霉素片和干混悬剂是可以和食物同服,不会影响疗效。
18阿奇霉素该怎么服用服药方式
19
阿奇霉素常见不良反应有哪些?
胃肠道反应:腹痛、腹泻、腹胀、恶心、呕吐、消化不良、胃炎、黑便、胆汁淤积性黄痘。
心血管:心悸、胸痛。
泌尿生殖系统:念珠菌病、阴道炎及肾炎。
神经系统:头晕、头痛、眩晕及嗜睡。
全身性:疲劳。
过敏:皮疹、瘙痒、光敏反应、血管性水肿。
静脉注射相关的不良反应包括注射部位疼痛、局部炎症反应等。
20
哪五类人不能使用阿奇霉素?
1、对阿奇霉素、红霉素、其他大环内脂类或酮内酯类药物(如泰利霉素、喹红霉素)过敏者禁用!
2、现在有或以前使用阿奇霉素后出现胆汁淤积性黄疸的人禁用!
3、有肝功能不全病史或现在有的人禁用!
4、QT间期延长的患者
阿奇霉素有可能进一步导致QT间期延长,增加发生心律失常和尖端扭转型室性心动过速的风险,甚至可能造成猝死。
5、重症肌无力的患者尽量避免使用:阿奇霉素治疗的患者中曾有重症肌无力症状加重或新发肌无力综合征的报告,因此谨慎使用。
21
阿奇霉素不能与哪些药物混搭和原因?
1、阿奇霉素+地高辛(治疗心功能不全):使地高辛浓度升高,引起地高辛中毒。
2、阿奇霉素+麦角胺或双氢麦角胺(治疗头痛):急性麦角中毒,表现为严重外周血管痉挛和感觉迟钝。
3、阿奇霉素+华法林(预防血栓形成):增加华法林抗凝作用,出血风险增加。
4、阿奇霉素+那非那韦(抗肿瘤):阿奇霉素浓度升高。
5、阿奇霉素+复方甘草片(止咳、保肝):易引起严重的心律失常。
6、阿奇霉素+多潘立酮(胃动力药):增加QT间期延长的风险。
7、阿奇霉素+特非那定(抗过敏):升高特非那定浓度。
8、阿奇霉素+环孢霉素(抗排异):升高环孢霉素浓度。
9、阿奇霉素+海索比妥(镇静):升高海索比妥浓度。
10、阿奇霉素+苯妥英(治疗癫痫):升高海索比妥浓度。
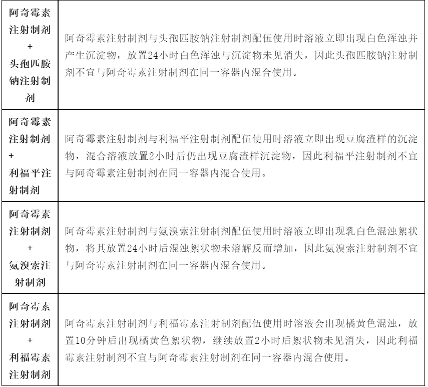
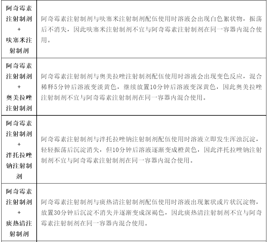
11、阿奇霉素注射剂+某些药物混合溶剂:发生相互作用,产生沉淀或变色等。
22
儿童服用阿奇霉素颗粒或混悬剂用开水冲?
儿童服用的阿奇霉素多为颗粒剂,需要用温水或者凉开水送服。但有些家长担心孩子受凉,选择用开水冲泡颗粒剂,在秋冬季节尤为常见,这是错误的做法。
原因1:高温会影响制剂稳定性和药物成分稳定性,进而影响药效发挥。
原因2:孩子口腔耐受温度比成人低,可能被烫伤,或因为水温过高而抗拒服药。所以,要耐心点,等水凉下来再冲药。
23
阿奇霉素可以与蜂蜜 一起服用?
阿奇霉素普遍带有苦味,孩子可能会抗拒服药,或因为月龄较小不容易喂药,所以有些家长会用蜂蜜水给孩子送服药物。这里要特别注意,1岁以下的孩子不可以吃蜂蜜,可能引发肉毒杆菌中毒,自然也不能用蜂蜜水服药。
24
阿奇霉素的储存方式?
阿奇霉素应保存在阴凉(不超过20℃) 、干燥的地方,避免阳光直射。如果药品出现异味、变色等情况,应该及时咨询医生或者药师。
25
阿奇霉素注射剂避免与这些药物配伍使用
1、在使用阿奇霉素时应注意单独静脉滴注,在与另一种药物进行静脉滴注时不宜序贯输注。
2、应在两药物之间使用生理盐水或者其他液体间隔输注,避免发生配伍禁忌对患者造成不良反应以及产生药物浪费的情况。
3、在使用药物过程中也应密切监测输液过程及时发现不良症状及时进行对症治疗,以免引起严重后果。
26
药师解答阿奇霉素这个药?
27
阿奇霉素还可以用药哪类疾病的感染?
1、本品适用于敏感细菌所引起的下列感染:支气管炎、肺炎等下呼吸道感染;皮肤和软组织感染;急性中耳炎;鼻窦炎、咽炎、扁桃体炎等上呼吸道感染。
2、可用于男女性传播疾病中由沙眼衣原体所致的单纯性生殖器感染。
3、也可用于由非多重耐药淋球菌所致的单纯性生殖器感染及由杜克嗜血杆菌引起的软下(需排除梅毒螺旋体的合并感染)。
4、阿奇霉素还是预防风湿热的常用药物,餐前1小时或餐后2小时服用,儿童根据体重计算具体用量。
28
阿奇霉素制剂常用规格
阿奇霉素干混悬剂:0.1g。
阿奇霉素片:0.1g;0.125g;0.25g;0.5g。
阿奇霉素胶囊:0.125g;0.25g;0.5g。
阿奇鑫素颗粒:0.1g;0.125g;0.25g;0.5g
注射用阿奇霉素:0.1g;0.125g;0.25g;0.5g。
29
治疗过程中,如果漏服阿奇霉素怎么办?
漏服或未完成整个疗程可能会降低当前治疗的疗效、增加细菌耐药,可能导致将来阿奇霉素或其他抗菌药物无法治疗这些耐药菌。
如果漏服药物时间较短,请尽快补服,但如果快到下一次服药时间(超过两次正常用药间隔时间的一半),则按时服用下一次剂量,不要加用所漏服的药物。
30
服药过程中,出现哪些情况需要停药?
1、服用过程中出现肝炎的体征和症状(如异常疲倦、持续恶心呕吐、严重的胃痛或腹痛、眼睛或皮肤发黄、尿液发暗)的患者,应立即停用。
2、您如果发生快速或不规则心跳、呼吸窘迫、心慌胸闷、严重头量、晕厥时,应立即停药并寻求医疗帮助。
31
阿奇霉素的注射剂、片剂、胶囊、混悬液区别如何?
从本质上讲这四个药只是剂型生产工艺的区别,片剂和胶囊剂适合可以吞服的人群服用,颗粒剂和干混悬剂更适合幼儿、儿童以及吞咽困难的人群服用,这四个口服剂型在吸收速度、生物利用度(37-38%)方面基本相似。
阿奇霉素注射剂型是通过静脉滴注给药,一般用于住院患者或重症患者。它的起效时间比口服制剂快,生物利用度(100%)比口服制剂高。
32
特殊人群用药注意
1、孕妇及哺乳期妇女用药:动物实验显示本品对胎儿无影响,但在人类孕妇中应用尚缺乏经验,故在孕妇中应用须充分权衡利弊。尚无资料显示本品是否可分泌至母乳中,故哺乳期妇女应用须谨慎考虑。
2、儿童用药:16岁以下患者使用本品的安全性尚不清楚。
33
阿奇霉素与林可霉素类不能合用的原因?
阿奇霉素不宜与林可霉素类抗生素,如克林霉素、林可霉素合用,因两者的作用机制基本相似,合用时药物相互竞争相似的靶位,会产生拮抗作用,也易使细菌产生耐药,甚至加重不良反应。
34
阿奇霉素为属于大环内酯类抗生素的第几代?
阿奇霉素属于大环内酯类抗生素,红霉素属于第一代,而阿奇霉素则属于第二代。相比而言,阿奇霉素比红霉素的抗菌谱更广,也就是说针对的病原体种类更多,可以治疗更多疾病,比如呼吸道感染、分枝杆菌感染和性传播疾病等。
35
儿科哪些疾病优先考虑阿奇霉素?
以下是儿科相对比较常见的可以优先考虑使用阿奇霉素的一些情况:
1.肺炎支原体肺炎(免疫功能正常者)
2.肺炎衣原体肺炎
3.百日咳
4.志贺氏菌感染(药敏试验结果未知、且不怀疑广泛耐药)
5.>5岁孩子疑似非典型的社区获得性肺炎
36
使用阿奇霉素的吃3天停4天需要几个疗程
肺炎支原体感染时,阿奇霉素只需要用1个疗程就可以了;
2023年的儿童肺炎支原体肺炎的专家共识/指南指出,重症肺炎支原体肺炎可间隔3-4天后开始第2个疗程。
轻症仍然还是只建议1个疗程;二则即便是重症肺炎,也只是建议了2个疗程,并未推荐3个、4个疗程;
37
阿奇霉素和阿霉素有何区别?
阿霉素是一种广谱的蒽环类抗肿瘤抗生素,它能够嵌入DNA双链,抑制调节DNA超螺旋结构的酶,造成DNA损伤断裂而发挥抗癌作用;还可通过诱导自由基产生或金属络合作用等机制发挥抗癌作用。阿霉素具有强烈的细胞毒性作用,对多种恶性肿瘤都有治疗作用,包括乳腺癌、肺癌、消化系统癌、卵巢癌、膀胱癌、肉瘤、淋巴癌及急性白血病。
38
阿奇霉素出现不良反应,可以用其他药物代替吗?
阿奇霉素最常见的不良反应是胃肠道反应,如果症状较轻,建议继续服用。如出现严重的不耐受情况时,需及时咨询医师,经评估后调整用药方案。此种情况可能会涉及在知情同意的情况下超说明书使用喹诺酮类抗菌药。
39
进口的阿奇霉素可以与牛奶顺服吗?
进口的阿奇霉素希舒美,可以与食物同服或者不和食物一起均可,如果有胃肠道反应,建议与食物同服,也可以以牛奶,奶酪孩子喜欢吃的食物一起口服。
40
国产阿奇霉素与国产阿奇霉素的区别
原则上进口与国产的抗生素治疗效果应该差别不大,但生产过程中可能因为质控、辅料、剂型和纯度等差别而影响副作用及疗效。耐药性方面,并不是说进口药物就不会耐药。
