治疗儿童支原体肺炎:为何阿奇霉素服3天停4天?真相被曝光
点击上方微诊网 · 关注我们
来源:医检君
最近一段时间,支原体肺炎被刷屏了,刚开学就有不少孩子感染入院。现在不仅是孩子,不少成年人也顶不住了,因此入院的不在少数。10月17日一早,话题阿奇霉素登顶微博热搜,但这种药可不能乱吃!
医生提醒,由于肺炎支原体没有细胞壁,大家所熟悉的青霉素和头孢,这类抗生素都是以细胞壁作为靶点,因此对肺炎支原体完全无效。
大环内酯类抗菌药物,如罗红霉素、阿奇霉素,目前为肺炎支原体感染的首选治疗药物。
市民如果出现发热伴有剧烈咳嗽,应及时就诊,尽快查明病因,规范治疗,切忌自行盲目用药,不规范的混搭用药可能引发严重的后果,甚至会导致死亡。
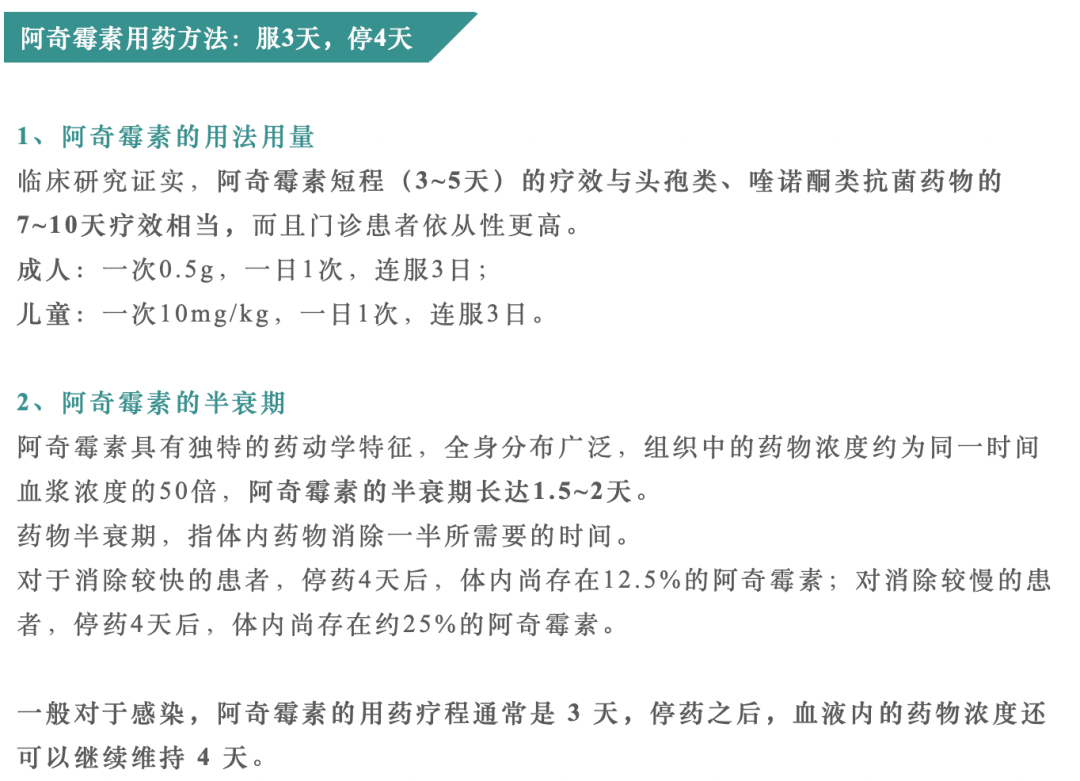
对于儿童,阿奇霉素通常有两种服用方法:三日疗法3天为1个疗程,按每公斤体重10mg阿奇霉素计算,一天一次,停4天后可重复第2个疗程。五日疗法5天为1个疗程,第一日按每公斤体重10mg阿奇霉素计算,第2日至第5日按每公斤体重5mg阿奇霉素计算,一天一次,停2天后可重复第2个疗程。
为什么需要服3停4,服5停2?由于阿奇霉素的终末消除半衰期约为68小时,可以理解为该药在体内滞留时间较长,用药3天之后,仍有约一半药物留在体内。而且连续用药,易产生耐药。
据了解,近期,我国支原体肺炎发病有所上升,尤其在广东、福建等南方地区,与去年同期相比上升明显。支原体肺炎是什么?有什么症状?有后遗症吗?怎样预防?以下与支原体肺炎相关的九个问答,一起来了解一下吧!
问题1:什么是支原体肺炎?
支原体肺炎是由肺炎支原体引起的急性肺部感染性疾病,是我国5岁及以上儿童最主要的社区获得性肺炎。社区获得性肺炎是指医院外获得的肺炎,也包括入院后48小时内肺部内出现的炎症病灶。
国家呼吸疾病临床研究中心(儿童)副主任赵顺英介绍,支原体广泛存在于人和动物体内,大多不致病,而肺炎支原体是对人致病的少数支原体之一。支原体导致的肺炎与新冠病毒的致病方式完全不同,引起肺炎的支原体一般都有季节发病的特点。
问题2:支原体肺炎有何症状?
首都医科大学附属北京儿童医院呼吸科主任徐保平说,支原体肺炎的主要症状有两个:一是发热,二是咳嗽。其中,咳嗽初期是阵发性干咳,进展中会有咯痰。有人会出现胸痛、咽痛、头痛等症状,少数人出现紫绀、呼吸困难等现象,应及时到医院就诊。
问题3:支原体肺炎如何传播?
支原体感染主要经过直接接触传播和飞沫传播。
赵顺英表示,今年是支原体的流行季节,孩子发烧或出现咳嗽,尤其是剧烈的干咳,感染支原体的可能性大。
赵顺英特别提醒低龄儿童的家长们,出现支原体肺炎感染时,孩子发烧可能并不严重,但是出现喘息或呼吸困难,或在锁骨位置出现凹陷,也就是孩子在吸气时锁骨有个坑或者鼻子吸气时出现鼻塞,要及时到医院就诊。
问题4:为什么今年支原体肺炎这么厉害?
针对今年支原体肺炎肆虐的原因,山东济南多家医院的医生分析,支原体的流行3-7年是一个周期,现在正好到了节点。前两年因为疫情戴口罩,人体接触病原体减少,导致免疫力下降,变得更加易感。还有就是主要病原体在疫情防控中被消杀掉了,而支原体这种非典型性病毒对消毒剂不敏感,反而凸显了出来。
赵顺英介绍,今年和往年相比,我国的支原体肺炎出现低龄化的特点,一些3岁以下的儿童也有发病,出现相关的症状应及时就诊。
10月11日,有媒体记者分别从北京、重庆、上海、河南、河北等地多家医院了解到,9月以来,各医院儿科收治的肺炎支原体感染患儿数量明显增加。
问题5:为什么儿童支原体肺炎容易反复发作?
西安交通大学第二附属医院儿童病院小儿内科主任医师侯伟分析,支原体肺炎复发的主要原因是治疗疗程不足,没有彻底清除病原体,当机体抵抗力下降时出现再次发病。当然,由于支原体感染后保护性抗体IgG和IgA作用有限,在支原体流行期间,一旦病原载量大,也会发生再次感染支原体的情况。
问题6:感染支原体肺炎该怎么办?
安徽省疾控中心专家提醒,肺炎支原体感染后首选治疗药物为阿奇霉素、红霉素、克拉霉素等大环内酯类药物。但需要注意的是,头孢、青霉素等抗生素对治疗无效。因此,如出现发热伴剧烈咳嗽等疑似肺炎支原体感染症状时,应尽早就诊,查明病因,规范治疗,切忌盲目用药,以免延误病情。
问题7:支原体肺炎是否会出现白肺?
徐保平认为,有的支原体肺炎患者,肺部影像上显示有一片白色,大多是一个肺叶或肺段感染所致,这和医学上所说的白肺是两个概念。通常来说,白肺是指双肺弥漫性病变,主要发生在重症感染时,其症状和严重程度都与支原体肺炎有所不同。
问题8:支原体肺炎有后遗症吗?
北京儿童医院小汤山诊疗中心张洁副主任护师表示,支原体肺炎病程多在2周左右,一般预后良好,不遗留后遗症。少数可发展为危重症,常以呼吸困难和呼吸衰竭为突出表现。
问题9:如何有效预防肺炎支原体感染?
目前,支原体肺炎没有针对性的疫苗,其预防措施与其它呼吸道传染病相同。国家呼吸疾病临床研究中心(儿童)副主任赵顺英给出5点实用的预防建议:
1. 注意室内通风,尽量避免到人群密集和通风不良的公共场所,必须去时戴好口罩。
2. 咳嗽或打喷嚏时,用纸巾掩住口鼻。
3. 保持手卫生,经常用肥皂、洗手液在流动水下洗手。
4. 学校、幼儿园等场所要注意通风消毒,避免出现聚集性感染。
5. 家中如有感染者,应做好相应的隔离措施,尤其是有多名儿童共同居住时,应避免相互传染,做好物表消毒及通风。
本文编辑:Peng
——
检验医学新媒体&服务平台
心有微光丨必达远方
长按关注知识星球
拨开迷雾,点亮未来
长按添加客服微信
添加好友,邀您进群
热线:4008-0571-82
邮箱:service@weivd.com
所转文章仅代表原作者,如侵权请联系删除!
