饮酒多久后可服用头孢类药物?
丁香园论坛站友临床经验分享:
@希望开心:喝酒后酒精在人体内多长时间可以排泄完全?头孢半衰期多久,需要 7 天才排泄完吗?
@因纽特人:酒精在体内代谢快得很,我们这儿一般饮酒 24 小时后输头孢,从未有过双硫仑等不适,安全起见,48 小时后绝对没问题。但是药物在体内代谢慢,所以我们通常叮嘱患者输头孢后半个月之内一定不要饮酒,包括白酒啤酒黄酒米酒,甚至炒菜用的料酒。
@dxy_upo609v2:我经历过 4 天发病的,见过二甲双胍与头孢,甲硝唑与头孢发病的,经验告诉我们多问服药及饮酒病史,更安全。
@玉宇青橙1206:我遇见过一患者,在暑假给孙女办升学宴时喝了点啤酒,在酒桌上出现双硫仑样反应,然后到我院就诊,询问病史一月前口服头孢类药物,这是我见过的最长的,所以我现在开头孢类我嘱咐患者起码一月后饮酒,并且签字。
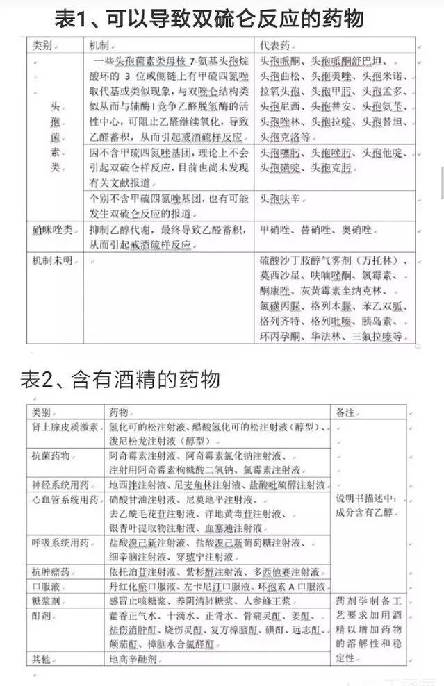
@huafjmu:不是头孢类的药物都会引起双硫仑样反应,不含甲硫四氮唑基团的头孢类药物,原则上不会引起双硫仑样反应。除了头孢类的,还有其他类的也会引起双硫仑样反应。
来源:丁香园论坛站友分享
同行们,你怎么看?欢迎留言参与讨论!
好文推荐
编辑:吴紫欣:虞晓颖
投稿及转载:yuxiaoying@dxy.cn
点击阅读原文,还有更多同行激辩
↓↓↓
