阿奇霉素、红霉素有何区别?大环内酯类药物怎么选?
大环内酯类抗生素是一类有 14、15 和 16 元大环内酯环的具有抗菌作用的抗生素。作用于细菌细胞核糖蛋白体 50s 亚单位,阻碍细菌蛋白质合成,属于生长期抑制剂。各种大环内酯类药物有何异同呢,接下来进行一一盘点。
1
大环内酯类药物分类[1]
按化学结构分类
按发展史分类
2
大环内酯类抗菌谱比较[2,3]
大环内酯类药物为抗菌作用机制是通过阻断转肽作用及 mRNA 位移,选择性抑制蛋白质合成;促使肽酰基 t-RNA 从核糖体上解离,抑制蛋白质的合成,属于生长期抑菌剂。抗菌谱窄,主要作用于需氧革兰阳性菌和阴性球菌、厌氧菌、军团菌、衣原体和支原体等。但不同药物对上述细菌的抗菌活性有何异同呢?
注:MSSA 为甲氧西林敏感金黄色葡萄球菌;MASR 为耐甲氧西林金黄色葡萄球菌;MSSE 为甲氧西林敏感表皮葡萄球菌;MRSE 为耐甲氧西林表皮葡萄球菌。++ 推荐;+ 有活性、备选药物;± 不确定(抗菌活性不明确);0 无活性(抗菌活性不佳);?数据不充分,无充分数据推荐使用。
3
大环内酯类药物的药代动力学特点
[4]
大环内酯类抗菌药物属于时间依赖型抗菌药物,在细胞和组织内比其他抗菌药物同期血药浓度高,其抗生素后效应(PAE)与细菌和药物的接触时间及药物浓度有关。其中阿奇霉素为半衰期长,一日只需给药一次,因此在临床上使用更广泛。
4
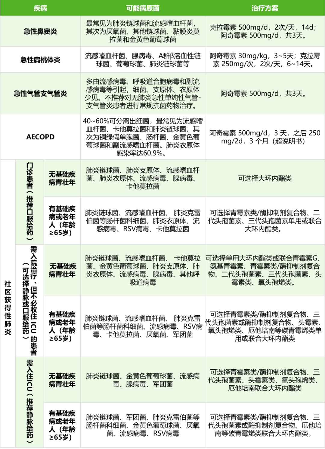
大环内酯类在呼吸道常见疾病中的应用
[4,5]
大环内酯类抗菌药物在呼吸道疾病中应用广泛,适用于考虑支原体、衣原体、军团菌等病原体导致的呼吸道感染,也可作为 β-内酰胺类抗菌药物过敏的替代治疗。
5
非抗菌作用
[4]
大环内酯类抗菌药物可抑制炎症细胞、细胞因子和炎症介质,发挥抗炎作用,在慢性气道炎症及弥漫性泛细支气管炎等疾病的气道炎症反应和重构等环节发挥重要作用。
6
肾功能不全患者的剂量调整
[2,3]
大环内酯类抗菌药物主要经胆汁排泄,在轻中度肾功能不全时,一般无需调整给药剂量,在重度肾功能不全可能需要减少给药剂量。但阿奇霉素在肾功能不全时无需减量,适用于肾功能不全的患者。
CRRT:连续肾脏替代治疗
7
肝功能异常的剂量调整
[2,3]
大环内酯类抗菌药物主要经肝脏清除,肝功能减退时药物清除减少,但并无明显的毒性反应发生,肝病时仍可正常应用,但需谨慎,必要时减量给药,治疗过程需严密监测肝功能。
8
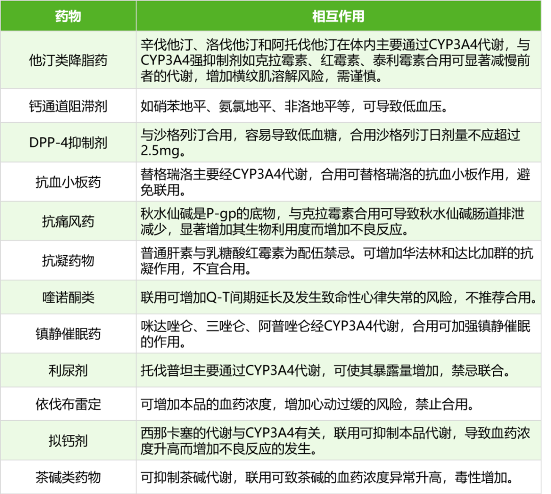
大环内酯类与其他药物相互作用
[6,7]
大环内酯类(除阿奇霉素、罗红霉素外)如克拉霉素、红霉素、泰利霉素通常对 CYP3A4 和 P-gp 有较强的抑制作用,与以下药物使用,需注意。
专业审核:蚌埠医学院第二附属医院 副主任药师汪庆飞
长期征稿
丁香园呼吸时间长期征稿诊疗经验、用药心得、病例分析等等都可以和我们分享
稿费最高可达1000 元
投稿邮箱:wangmeichao@dxy.cn
(↑↑↑ 点击查看详情 ↑↑↑)
排版:超超题图:站酷海洛
参考文献
[1] 药理学. 人民卫生出版社. 第 8 版
[2] 桑德福抗微生物治疗指南(新译第 50 版)
[3] 国家抗微生物治疗指南 第 2 版
[4] 赵晓东, 吕传柱, 于学忠, 刘红升, 张为, 任晓旭, 成怡冰. 大环内酯类抗菌药物急诊成人及儿童临床应用指导意见 [J]. 中国急救医学,2020,40(11):1036-1046.
[5] 瞿介明, 曹彬. 中国成人社区获得性肺炎诊断和治疗指南 (2016 年版)[J]. 中华结核和呼吸杂志,2016,39(04):253-279.
[6] 吕秋菊, 蒲强红. 大环内酯类抗菌药物介导的药物相互作用临床试验文献评估 [J]. 中国药房,2017,28(05):715-720.
[7] 中华人民共和国药典临床用药须知. 化学药和生物制品卷.2020 版.
