常用消炎药阿奇霉素,为什么要用3天停4天?原因很少人了解
↑↑↑击上方"蓝字"关注,每天推送最新健康咨询
01
75岁男性患慢性心力衰竭,因出现发热、咳嗽、咽痛症状就医,被诊断为上呼吸道感染。医生开了阿奇霉素片和复方甘草片,万万没想到患者用药3天后死亡。
02
68岁女性患重症肌无力2年,因咳嗽、咳痰给予阿奇霉素0.5g静滴。
用药2小时后,患者出现四肢无力加重、呼吸困难,胸闷、咳嗽、吞咽困难等一系列症状。医生立即对其进行吸氧及新斯的明1mg肌注,约20分钟后症状有所缓解;第二日再次给予阿奇霉素0.5g静滴后,患者再次出现同样症状。自第三日停用阿奇霉素后,无类似症状发生。
阿奇霉素是非常常见的药物,但是它的正确使用方法却很少有人知道,如果不注意,很容易就会出现案例中出现的情况。今天我们就来了解一下阿奇霉素的作用以及一些注意事项,学会正确使用。
1、阿奇霉素主要有哪些作用?
阿奇霉素属于第二代大环内酯类的抗生素,自从1980年研发问世以来,它已经成为临床上最常用的抗菌药物之一。阿奇霉素可以通过抑制细菌蛋白质合成来发挥抑菌的作用,主要用于敏感菌所引起的肺炎、支气管炎、扁桃体炎、咽炎、尿道炎、急性中耳炎、皮肤和软组织感染等疾病。
由于它的抗菌谱非常广,所以应用范围也非常广泛。
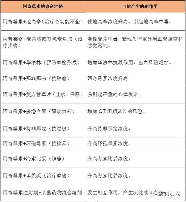
2、注意阿奇霉素的致命混搭!
在使用阿奇霉素时很多人会跟其他药物一起混搭服用,但是这样容易带来一些危险。尤其是本身患有一些基础疾病的患者,比如心脏病患者,由于大环内酯类的药物有导致心律失常和某些类型的心动过速风险,如果在服用阿奇霉素时又跟治疗心功能不全的药物混搭,就容易危及生命。
在2012年5月,《新英格兰医学杂志》刊发了一项美国的研究表明,每开出100万张阿奇霉素的处方,就有47位患者死于心脏病。因此,医生在开药时,对于高危患者都会充分考虑相关风险。
那么,阿奇霉素不能和哪些药混搭使用呢?下面这张表格来告诉你:
3、阿奇霉素应该怎么服用?
阿奇霉素一般有两种用药方案,说明书中是推荐每天口服1次,但有一种连三停四的用药法最为常见。连三停四是指,成人按每天0.5克,儿童按10毫克/千克体重单次口服(一天最大量不超过0.5克),连用三天后停四天。
为什么连续服用三天阿奇霉素后需要停药四天呢?
这是因为阿奇霉素的半衰期长,被人体吸收后能广泛分布在组织内,其消除半衰期能长达68小时,因此按连三停四的用药方法,即使停药4天,阿奇霉素也仍然能在人体内继续发挥它的抗菌作用。这就是抗生素的后效应,简单来说就是即使停药了,阿奇霉素对病原菌的抑制作用仍然会持续一段时间。
用连三停四的用药方法最大的好处既能保证药物的抗菌疗效,起到正常的治疗效果,又能够降低阿奇霉素带来的不良反应。
如何正确使用阿奇霉素?
只有正确使用阿奇霉素才能既安全又有效,那么,应该如何正确使用阿奇霉素呢?
首先,阿奇霉素的服用方法要正确,阿奇霉素颗粒剂、干混悬液等应该用凉开水溶解后摇匀服用,不宜用滚烫的开水冲服,否则容易影响药效或者引起副作用。进食会影响阿奇霉素的吸收,因此阿奇霉素应该在饭前一小时或饭后两小时再服用。
其次,千万不能擅自决定用几天药,并非说所有的情况都是连三停四的用药方法,也有吃五天停四天的情况等。具体怎么吃,什么时候停药,一定要咨询医生。
最后,服药期间要观察不良反应。如果出现过敏反应,比如皮疹、水肿、呼吸困难等情况时一定要立刻停药,最好尽快去医院请医生处理。
阿奇霉素虽然是应用广泛的药物,但是在使用时一定要注意,你用对了吗?
39健康超能团清风计划
参考资料:
1.《警惕阿奇霉素的致命盲区》.人民网-生命时报. 2018-06-20
2.方健.广谱抗菌药:阿奇霉素[J].《医药食疗保健》,2015(2):23-23.
3.苏新民.安全正确使用阿奇霉素[J].《健康生活》,2015(6):37-37.
肝病知识科普、名医讲解、前沿健康资讯、战友故事、精彩漫画、活动预告、专属福利……
你想要的都在健康小江湖里!
觉得本文有用,就快快关注我们吧~
欢迎点赞或推荐给朋友,并关注【健康小江湖】。
好了,今天的健康知识就分享到这里,我是健康医生有话说,每天分享健康知识,喜欢的话,点击右上角的蓝色关注,关注我!
好看的人都在看
↓↓↓
