治疗支原体肺炎,阿奇+头孢+甲泼尼龙怎么成了主流方案?
没想到,阿奇霉素+头孢类抗生素+甲泼尼龙竟成了这次支原体肺炎的主要治疗方案。这是医生总结出来的最佳组合?还是无奈的选择?
出现这样的套餐,一定有其背后的原因,我来揣测一下吧。
01
三件套:最佳组合or无奈选择?
1、对于真正的支原体肺炎患儿,单用阿奇霉素,通常不会显效。
为什么不显效?因为目前流行的肺炎支原体耐药率太高。高到什么程度?用触目惊心来形容绝不为过。在此不展开,我会用一篇文章去介绍。
2、单用阿奇无效后,医生往往会添加头孢类抗生素。理由是怀疑患儿可能合并其他细菌感染。
这种做法不是一点道理没有,但走了偏门。
理论上支原体肺炎患儿存在合并其他细菌感染的可能,但单用阿奇无效时,应该首先考虑耐药支原体感染,毕竟国内流行的肺炎支原体耐大环内酯类抗生素的比例高达90%以上(这个数据可不是我编的)。
所以,单用阿奇无效时,换药才是正道。
可是该换的多西环素、米诺环素、左氧氟沙星等又是儿童非常规用药,医生使用前要走超说明书用药流程,要费很多口舌,所以大多数医生宁愿加药,也不换药。
3、如果是肺炎支原体感染,添加头孢肯定无效,患儿体温还是下不来,医生最后只能上大招,加甲泼尼龙(一种糖皮质激素)。
用了激素,抑制了免疫反应,减少致热原的产生,体温会降至正常;体温一旦正常,患者家属就不再焦虑了,以为是感染控制了。
今年刚开始流行支原体肺炎时,医生还会一步步执行上述方案;但后来患者涌现,医生没时间一步步加药,于是诞生了同时联用的三件套。
这三件套,也会有变,比如用红霉素(或克拉霉素)替代阿奇霉素;不同头孢类抗生素也会换来换去;但不论怎么换,甲泼尼龙可不能少,否则体温降不下来啊。
我从来没和开三件套的医生沟通过,不清楚他们如此用药的初衷。
我推测大多临床医生还是不敢/不愿超说明书用药。否则,原本单用敏感抗生素(如,口服多西环素)就能控制感染、让患儿体温在24-48小时内恢复正常,能一招制敌,干嘛非用三件套?
这样的套餐对患儿有好处吗?能帮助医生积累临床经验吗?患儿体温恢复正常,是激素的作用?还是抗生素的功劳?能分清吗?
02
支原体肺炎患儿使用激素的指征
可以,但使用的场景很少,要根据患儿病情决定。
在卫健委发布的2023版《儿童肺炎支原体肺炎诊疗指南》里有关于激素(指糖皮质激素)使用指征的明确描述:
也就是说,如果患者出现重症/危重症表现时,可使用激素。
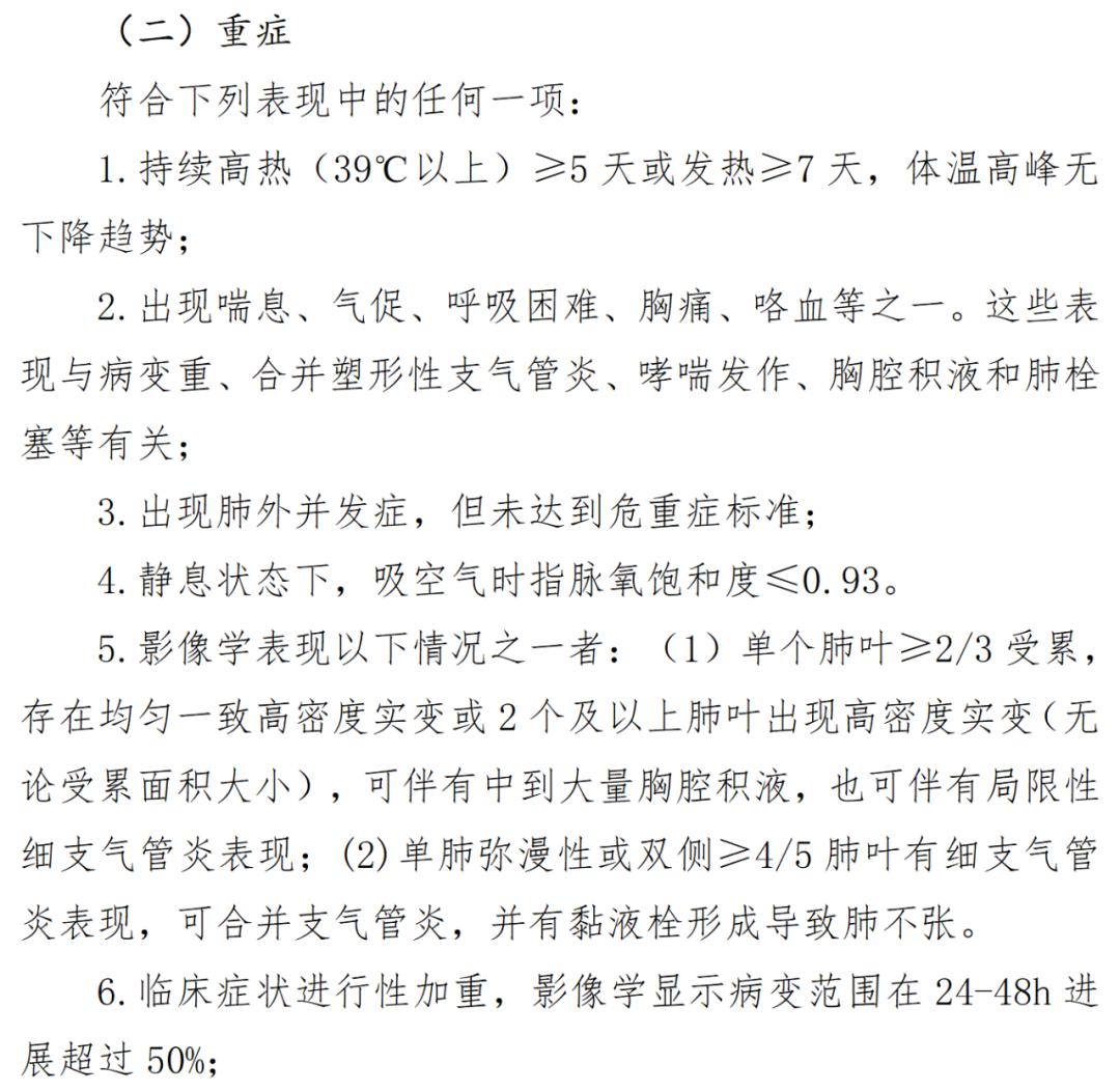
那如何界定重症和危重症支原体肺炎呢?指南里也有定义:
03
支原体肺炎患儿使用激素的利与弊
也许有读者要问了,重症/危重症能用激素,轻症怎么就不能用?
首先,我们要知道轻症的定义:如果支原体肺炎患儿不具备重症/危重症表现,就归为轻症。
其次,我们要清楚在感染性疾病的管理上,激素是把双刃剑,有利有弊,用前要权衡,要把握指征,否则就是滥用。
利
重症/危重症支原体肺炎患儿体内往往存在程度较重的炎症反应,这种过度的炎症反应损伤组织、器官是引起重症/危重症的重要原因。
因此,在控制感染的前提下,使用激素可以抑制这种过强免疫反应造成的炎症损伤,可能有助于疾病恢复、减少并发症风险。
而轻症患儿的体内没有严重炎症反应,所以不需要激素治疗;给轻症患儿使用激素,可能会有弊端。
弊
感染人体的病原体或病原体产生的代谢产物称为外源性致热源,它们可诱导血液和组织中的吞噬细胞合成和释放IL-1、IL-6、TNF、IFN-α及其他细胞因子(称之为内源性致热源)。
发热机制示意图。摘自▼:
https://fertilitypedia.org/edu/symptoms/low-grade-fever
激素主要通过减少内源性致热源(如,IL-1、IL-6、TNF、IFN-α等)的产生来发挥退热作用,所以激素也是名正言顺的退热药。
和对乙酰氨基酚和布洛芬一样,激素无法抑制病原体繁殖;
和对乙酰氨基酚和布洛芬不同的是,激素抑制了免疫系统的防御功能,会降低机体对感染的抵抗能力。
所以,没有很好控制感染的情况下使用激素风险很大。滥用激素可能促使原有病原体在体内播散,而且更容易被其他病原体的感染(二重感染)。
04
管理支原体肺炎的关键
控制感染是管理支原体肺炎的关键,及时使用敏感抗生素可以减少肺炎支原体造成的炎症损伤,可以避免患儿进展为重症/危重症。
评估抗生素是否有效,要看使用后是否出现预期反应。如果没有出现明确的预期反应,诊断又无误的话,就要考虑更换治疗方案。
换用敏感抗生素不但可以减少肺炎支原体对身体的损伤,也可减少患者通过咳嗽排出的病原体数量,继而减少感染他人的机会。
滥用激素只能掩盖病情,甚至可能加速肺炎支原体在体内的播散、增加被其他病原体感染的机会以及传染他人的可能性。
三件套成为主流方案,只能提示国内流行的肺炎支原体大概率耐药,因为单用大环内酯类抗生素(如阿奇霉素)无法控制支原体肺炎患儿的症状。
延伸阅读(可点击下方标题学习)
4、该换药时就换药——《神奇的48小时,当肺炎支原体面对敏感抗生素》病例分享之一
5、绕过阿奇又何妨?——《神奇的48小时,当肺炎支原体面对敏感抗生素》病例分享之二
(▲直播回放《儿童肺炎支原体感染的管理要点》)
