基于配伍相互作用的中药合理用药研究进展及监管思考
中药配伍是指依据患者病情需要和药物特点,在配伍理论的指导下将2味以上的药物配合应用的形式[1],是中医药临床合理用药的重要内涵,其根本目的是增效减毒。中药以其多成分、多靶点的特点在多数情况下表现出较好的安全性及有效性[2],而不合理的药物配伍则可能产生与治疗作用相反的效果,表现为增毒减效[3],即为配伍禁忌。中药配伍及配伍禁忌理论对中药临床用药的安全性及有效性具有指导作用,在合理用药备受关注的当下,中药配伍与配伍禁忌研究具有重要意义[4]。本文从配伍理论出发,对中药配伍及配伍禁忌的研究进展进行综述,并思考中药监管,为进一步促进中药临床合理用药和科学监管提供参考。
1中药配伍理论
1.1中药复方配伍理论
依据药物配伍思想形成中药复方即方剂是中医临床用药的主要形式,产生增效减毒的作用是配伍的根本目的所在,也是影响中药安全性及有效性的重要环节[5]。
中药复方配伍理论以君臣佐使为典型代表,即主治为君,兼治为臣,八纲为佐,引经为使[6],同一药物属不同君臣佐使地位时,可能发挥不同的作用效果,影响药物的有效性。中药复方配伍理论在药性方面主要表现为性味配伍、升降浮沉配伍及七情相合配伍[7]:性味配伍包括四气配伍即寒热温凉及五味配伍即酸苦甘辛咸,是复方配伍的原始理论;升降浮沉配伍是对中药功效在药物作用趋势方面的概括,其配伍理论主要包括升降相反、升降相生、以升为主及以降为主4部分内容,是与疾病结合的药物配伍;七情相合配伍主要包括相须、相使、相畏、相杀、相恶、相反6个方面,相须和相使配伍具有协同增效作用。依托于传统配伍理论与现代科学技术,近年来有学者提出药对配伍[8]、组分配伍[9]等理论,使中药配伍理论研究更加深入。
1.2中药配伍禁忌理论
中药安全性及有效性是备受关注的重点问题,尤以配伍禁忌为甚。中药配伍禁忌以《本经》所提及七情,尤以相恶、相反、相畏、相杀等为思想基础,以反药思想的形成与发展为标志,形成了较为完整的理论体系[10],并以十八反及十九畏歌诀作为中医禁忌思想的重要内容[11]。以十八反为例,甘草海藻配伍方属藻戟遂芫俱战草范畴,临床应用发现可导致呕吐、腹泻等消化道不良反应[12]。近年来,中药学领域专家应用现代科学技术对中药配伍禁忌的内涵与科学性进行了一系列研究[13-14]。
但十八反的合理性长期以来受到质疑,如李时珍在《本草纲目》中提到相畏相杀同用者,王道也。相恶相反同用者,霸道也。有经有权,在用者识悟尔的王道霸道理论;又如徐澹安提出或以相制为功,甚或以相反相激巧投而取效的相反相激理论[15];当代王付教授主张有证即用[16],在理论层面对十八反提出质疑。在临床实践中,十八反及十九畏亦有所应用,如附子粳米汤中含有十八反药对附子-半夏,附子助半夏益阳燥湿化饮,半夏助附子温阳健脾散寒,二者相反相使,可用于治疗寒气腹痛、胃寒痛、痛经、前列腺痛等疾病[16-17]。在特定条件下,十八反、十九畏对于疑难杂病具有特殊疗效。现代研究认为其是否表现为配伍禁忌与中药品种、疾病发展过程或配伍比例等应用条件有关,其合理性应科学对待[18]。
2中药配伍的研究方法
中药配伍的研究主要包括理论研究、临床应用研究、配伍规律研究及配伍机制研究等。现代学者以传统配伍理论为依托结合现代科学技术,在方剂配伍理论的基础上,提出框架配伍、组分配伍、分子配伍、剂型更换配伍等新模式[7],采用数理模型等方法对中药配伍规律进行研究并建立预测模型[19]。临床应用研究利用全方研究、拆方研究等研究思路或析因设计、正交设计等数理方法,从分子水平[20]、细胞水平[21]及动物水平[22]等多层次探讨中药配伍的安全性及有效性。
代谢组学[23-24]、网络药理学[25]、数据挖掘[26]、谱效关系[27]、中药质量标志物[28-29]结合指纹图谱等方法在中药配伍规律及配伍机制研究中发挥了重要作用。中药复方配伍及配伍禁忌作用产生的核心环节是药物相互作用,研究多侧重从体外效应成分相互作用、体内药动学相互作用及体内生物效应相互作用3个方面阐释其科学内涵(图1)。药物配伍后可发生化学反应,引起成分或其溶出改变,产生体外效应成分相互作用,可采用色谱法、色谱-质谱联用法、光谱法等分析配伍前后主要成分的定性或定量变化;体内药动学相互作用即研究中药配伍对吸收、分布、代谢、排泄等体内过程的影响,基于代谢酶及转运体的配伍机制研究值得关注;药物相互作用亦可通过效应指标、内源性代谢物、作用靶标及信号通路等体现为协同或抵抗的生物效应,目前多采用代谢组学、生物信息学等手段探究其机制。
3中药复方配伍及配伍禁忌作用机制
3.1体外效应成分相互作用
3.1.1效应成分相互作用产生新成分中药相互作用产生新的化学成分进而影响药物有效性。如Zhang等[30]研究表明黄连解毒汤煎煮过程中,黄芩苷与小檗碱的酸碱相互作用形成自沉淀,同时证明此沉淀具有神经保护作用,体现了药物配伍的增效作用。Xu等[31]研究发现莪术-三棱配伍产生了38种新成分,且配伍组挥发油对肿瘤细胞的毒性更强,推测其治疗作用的增强可能与新成分的生成有密切关系。
中药相互作用亦可形成新的相态结构,发挥减毒作用进而提高配伍安全性。如Wang等[32]研究表明马兜铃酸与小檗碱在水煎煮过程中可通过弱键相互作用形成线性超分子结构,此结构可阻断马兜铃酸体内代谢,抑制马兜铃酸对肾脏炎症及肿瘤相关通路的激活与马兜铃酸所致的肠道菌群紊乱,提高用药安全性。
3.1.2配伍引起原有成分溶出及释放增加中药相互作用引起有效成分的溶出释放增加,起到增效作用。如陈璐等[33]通过高效液相色谱法(high performance liquid chromatography,HPLC)研究发现,甘草与青黛配伍时可增加青黛主要成分靛蓝和靛玉红的含量,且表面活性物质甘草酸主要发挥增溶作用,从而增加青黛的作用效果。Zhou等[34]研究发现,与合并液相比,金银花与连翘合煎液中异连翘酯苷和异绿原酸A的含量显著增高,表明共煎可增加溶出。
中药相互作用引起毒性成分的溶出释放增加,起到增毒作用。如杨玉琴等[35]通过HPLC法结合扫描电镜观测结果表明,甘草-芫花合煎组较芫花组毒性成分芫花酯甲的溶出率增高,甘草酸促使配伍组形成形貌分布均一的纳米颗粒,发挥增溶作用,导致毒性增加。
3.1.3配伍引起原有成分溶出或释放减少中药相互作用生成难吸收的沉淀、螯合物或配合物,使成分溶出释放减少,起到减毒或减效作用。肖芳等[36]研究发现白芍可减少雷公藤毒性成分雷公藤次碱和雷公藤吉碱的透皮吸收以降低毒性,推测可能与其在酸性环境下形成复合物有关。Zhang等[37]研究表明与甘草配伍后,黄连有效成分小檗碱提取量减少32%,同时生成沉淀导致小肠吸收减弱,可解释甘草-黄连配伍后黄连有效性降低的问题。
综上所述,中药配伍后药物相互作用可生成新的有效成分从而增加药物的治疗效果或扩大治疗范围;可促进有效成分溶出释放或抑制毒性成分溶出释放起到增效减毒作用,达到配伍目的。同时,可通过生成新毒性成分产生致毒作用;可抑制有效成分溶出释放或促进毒性成分溶出释放起到减效增毒作用,产生配伍禁忌。
3.2体内药动学过程相互作用
3.2.1中药相互作用影响效应成分吸收吸收是药物进入血液循环的主要方式,中药配伍可促进或抑制效应成分吸收。如Li等[38]通过单向在体肠灌流模型研究表明三七可促进雷公藤红素在肠道的吸收,从而促进其抗癌作用,体现为增效。李文等[39]通过大鼠在体肠灌注模型研究甘草-附子配伍减毒机制,发现甘草可减缓乌头碱在回肠的吸收速度,最终表现为减毒。Chen等[40]通过高效液相色谱-质谱(high performance liquid chromatography-mass spectrum,HPLC-MS)联用技术测量大鼠体内血浆成分,结果表明与人参配伍后,附子药效成分(次乌头碱等)及抗心脏毒性成分(松果灵)的体内暴露量显著增加,体现为增效减毒。
Xu等[41]采用超高效液相色谱-串联质谱(ultra performance liquid chromatography-tandem mass spectrum,UPLC-MS/MS)联用法研究发现与单用附子相比,附子与贝母配伍后大鼠血浆中双酯型生物碱的曲线下面积显著增加,提示贝母可促进附子生物碱成分的吸收,体现为增毒,是附子-贝母配伍相反的机制之一。马莹慧等[42]通过动物实验表明,藜芦可剂量相关性降低南沙参的免疫调节作用,主要影响炎症因子的含量,体现为减效。
3.2.2中药相互作用影响效应成分分布分布是药物自血液向脏器组织转运的过程,中药分布到达效应部位是其发挥作用的前提,其过程受血浆蛋白结合率、药物转运体、细胞间隙等多种因素的影响。Zhang等[43]研究发现冰片通过放松细胞间紧密连接及抑制P-糖蛋白(P-glycolprotein,P-gp)外排转运促进三七及丹参主要成分丹参酮ⅡA、丹酚酸B及人参皂苷Rg1的脑组织分布,增强对脑缺血再灌注损伤的治疗效果。Wang等[44]通过液相色谱-串联质谱法(liquid chromatography-tandem mass spectrum,LC-MS/MS)研究发现,儿茶-黄芩配伍后,儿茶素的胃肠浓度显著降低,肝肺组织浓度显著增高,表明联合给药可促进儿茶素向肝肺组织的分布。此外,中药配伍亦可通过生成离子对以改变脂溶性,进而改变药物的组织分布,起到增效减毒作用[45]。
彭燕等[46]通过Caco-2细胞模型研究发现甘草酸可上调P-gp表达,而黄芩苷可通过P-gp进入血脑屏障[47],故黄芩苷与甘草合用时其脑内效应可能降低。张海等[48]研究发现五味子甲素血浆蛋白结合率较高,故临床将五味子甲素与黄芩苷等高血浆蛋白结合率药物合用时应注意用药安全性问题[49]。
3.2.3中药相互作用影响效应成分代谢代谢指药物在体内经酶等生物大分子作用而使药物结构发生改变的过程,代谢可使活性成分减活或失活、产生活性代谢物及毒性代谢物等,是药物消除与发挥作用的重要过程。细胞色素(cytochrome,CYP)酶、UDP-葡萄糖醛酸转移酶(UDP-glucuronosyl transferases,UGTs)及肠道菌等参与体内众多药物代谢。
芹菜素对紫杉醇肝首关代谢的抑制是通过抑制CYP酶而发挥作用的,使其生物利用度增加,从而增加有效性[50]。经肠道菌群代谢后,制川乌-白芍与制川乌-防己中苯甲酰次乌头原碱的含量显著增加,表明代谢产生的苯甲酰次乌头原碱可能是其发挥抗炎作用的主要原因[51]。又如贯叶连翘可诱导CYP3A4的表达[52],而甘草体内可经CYP3A4代谢[53],故二者合用时作用效果可能减弱;淫羊藿苷为UGTs底物[54],UGTs可提供解毒途径[55],而异甘草素为UGTs抑制剂[54],故二者合用时淫羊藿苷代谢减少而致肝毒性增加。
3.2.4中药相互作用影响效应成分排泄排泄指药物以原型或代谢物形式经不同途径排出体外的过程,是药物消除的重要方式之一。抑制有效成分的肾脏排泄或促进毒性成分的肾脏排泄,可起到增效减毒作用。霍慧灵等[56]研究表明,石膏可选择性降低麻黄有效成分甲基麻黄碱的排泄速率并增加其毒性成分去甲基麻黄碱及麻黄碱的排泄速率,同时起到增效减毒作用。Liu等[57]通过高效液相色谱-液相色谱/质量选择检测器(high performance liquid chromatography-liquid chromatography/mass selective detector,HPLC-LC/MSD)方法发现,与单味药相比,知母-百合配伍后游离知母皂苷BII及游离知母皂苷AIII的平均驻留时间增大,即减慢消除,延长有效成分作用时间。抑制毒性成分排泄或促进有效成分排泄,则起到增毒减效作用,产生配伍禁忌。酸枣仁与五味子或丹参配伍后,具有心肌细胞保护作用的斯皮诺素与阿魏酸的清除率显著增加,药效降低[58]。诃子可延长草乌中乌头类生物碱的半衰期,抑制其排泄,表明诃子制乌头影响乌头碱的体内蓄积,提示长期给药注意用药间隔[59]。
综上所述,中药相互作用可通过影响有效成分或毒性成分的吸收、向效应部位的分布、代谢活化或代谢失活以及排泄等体内过程,达到增(存)效减毒作用或引起中药的配伍禁忌。
3.3体内生物效应相互作用
3.3.1基于效应指标的中药相互作用中药相互作用可影响生化指标、组织形态学等效应指标改变。如李华妮等[60]研究发现蒺藜配伍莱菔子显著降低自发性高血压模型大鼠收缩压,二者联合起协同增效作用。孟娴等[61]揭示海藻-甘草反药配伍致大鼠血清醛固酮水平显著降低,而肌酐、尿素氮等水平显著升高,同时引起肾脏病理形态学改变,产生明显的炎细胞浸润并伴有蛋白管型,其肾毒性机制可能是配伍造成醛固酮-皮质醇系统紊乱。魏彩冰等[62]通过动物实验发现,提前ig槲皮素可使大鼠Toll样受体4蛋白表达水平及体内白细胞介素-6(interleukin-6,IL-6)、IL-17等炎症因子含量降低,减少雷公藤甲素诱导的肝损伤。
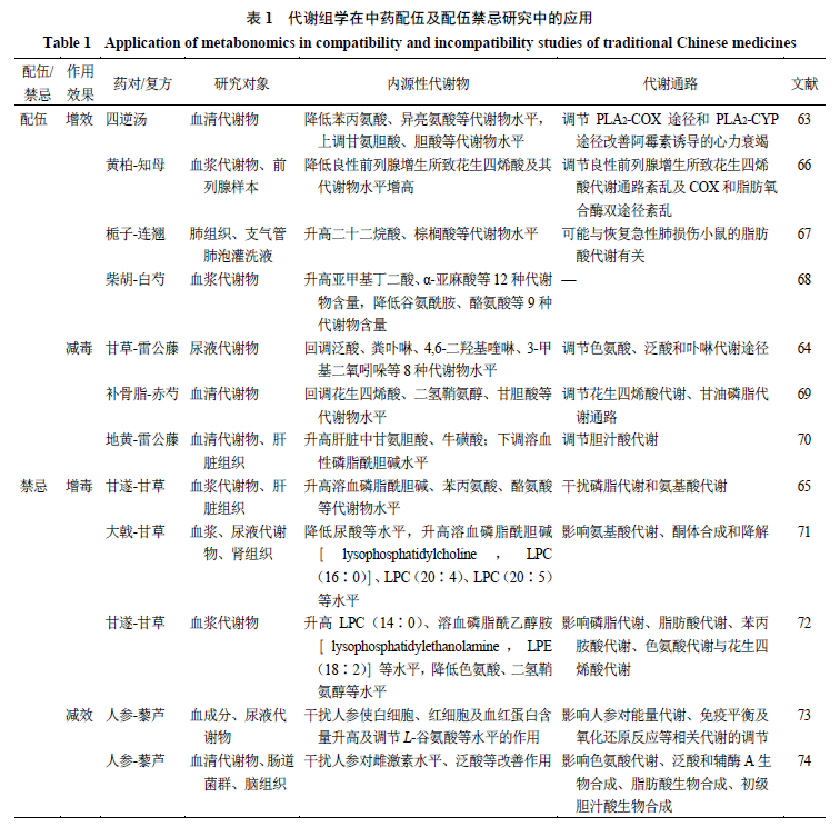
3.3.2基于内源性代谢物的中药相互作用中药配伍引起内源性代谢物发生变化,可通过代谢组学分析中药配伍干预后机体内代谢标志物及代谢调控网络的差异,基于整体观揭示中药配伍增效减毒或增毒减效的生物效应与作用机制。Zhou等[63]基于MS法探究四逆汤的配伍机制,研究表明,四逆汤可影响体内氨基酸类等代谢物水平,调节磷脂酶A2-环氧化酶(phospholipase A2-cyclooxygenase,PLA2-COX)途径和PLA2-CYP途径改善阿霉素诱导的大鼠心力衰竭,起到配伍增效作用;Wang等[64]基于超高效液相色谱/电喷雾离子源-四极杆飞行时间-质谱(ultra performance liquid chromatography/electron spray ionization-quadrupole time of flight-mass spectrometry,UPLC/ESI-QTOF-MS)结合尿液代谢组学研究表明,甘草可通过调节色氨酸、泛酸和卟啉代谢途径回调雷公藤所致泛酸、4,6-二羟基喹啉等8种毒性生物标志物水平,起减毒作用;张也等[65]基于超高效液相色谱-傅里叶变换质谱(ultra high performance liquid chromatography-Fourier transform-ion cyclotron resonance-mass spectrometry,UHPLC-FT-ICR-MS)结合血浆代谢物与肝脏组织分析,结果表明甘遂-甘草配伍可干扰磷脂代谢及氨基酸代谢,产生增毒效应,基于代谢组学解释了其作为十八反相反药对的配伍禁忌。代谢组学在中药配伍及配伍禁忌研究中的应用见表1。
3.3.3基于作用靶标及信号通路的中药相互作用中药成分可直接或间接作用于受体、酶、载体分子等相应靶标并影响相关信号通路,产生药物相互作用。乔连生等[75]基于寡肽转运蛋白1(oligopeptide transporter 1,PEPT1)-过氧化物酶体增殖物激活受体α(peroxisome proliferators-activated receptorα,PPARα)靶标组合开展模拟筛选发现,灵芝三萜可激动PPARα起调脂作用并促进PEPT1表达,三七环肽主要经PEPT1转运吸收入血,故灵芝-三七配伍可协同调脂。周泽华等[76]研究发现,与拆方组相比,半夏泻心汤全方组可显著增加5-羟色胺受体4、乙酰胆碱酯酶和c-kit细胞膜受体表达,增加调节胃肠运动作用。麻黄-甘草、人参-附子、人参皂苷-黄芪甲苷等均可基于肺主宣发的关键通路β-肾上腺素能受体抗体-环腺苷酸环化酶-蛋白激酶A信号通路发挥协同增效作用[77]。Gao等[78]通过动物实验结合代谢组学研究发现,淫羊藿、补骨脂及其配伍可致脂多糖大鼠免疫特异性肝损伤,其机制与激活NOD样受体热蛋白结构域相关蛋白3(NOD-like receptor thermal protein domain associated protein 3,NLRP3)炎症小体通路有关,且配伍组毒性最强,产生配伍禁忌。而甘草[79]、豆蔻[80]等可抑制NLRP3炎症小体,与淫羊藿或补骨脂配伍可起到减毒作用。肠道菌群是中药作用的潜在靶点[81],淡豆豉-栀子配伍可逆转栀子诱导的肠道菌群失调并增加肠道有益菌数量,恢复栀子所致丁酸产量降低,激活抗氧化反应从而减轻栀子诱导的肝损伤[82]。
综上所述,中药的生物效应包括治疗作用与不良反应。中药配伍并与机体相互作用,关注效应指标、内源性代谢物的变化以及毒效相关的作用靶标及信号通路,有利于解析中药配伍或配伍禁忌的作用机制。
4中药配伍宜忌的影响因素
有学者认为中药配伍禁忌并非绝对,而是与应用的条件有关,即宜忌条件。从临床应用角度出发,对中药配伍及配伍禁忌的影响因素进行研究,有助于促进中药合理用药。
4.1药物基原
中药具有多基原的特点,不同产地药物的作用效果可能不同。如贝母-乌头配伍,川贝母可促进乌头属中药双酯型生物碱的转化,浙贝母则抑制其转化[83];制川乌可剂量相关降低川贝母的祛痰、镇咳作用,而对浙贝母无影响[84]。
4.2炮制方式
炮制是中药的前处理方式,具有增效减毒的作用[85],同一中药的不同炮制品作用效果可能不同。如生半夏可增加草乌双酯型生物碱的吸收程度和速率,而法半夏使之减小[86-87],影响安全性。大承气汤泻下作用以大黄炭组泻下作用最弱,生大黄组泻下作用最强[88],影响有效性。
4.3煎煮方式
煎煮法是中药常用的给药方式,药物合煎与单独煎煮后合并给药可能会影响作用效果。如与合并液相比,黄芩-栀子合煎液中易通过小肠的黄芩素成分含量升高[89],有效性增加;藜芦-南/北沙参毒性强度表现为合煎组强于合并组,可能与增加藜芦毒性成分溶出有关[90]。
4.4配伍比例
中药的相互作用可能受配伍比例的影响,比例关系的改变可能导致作用效果的改变。Chen等[91]研究表明,黄芪-当归以1∶1配伍可抑制炎症反应和心肌细胞凋亡,以3∶1配伍可促进血管再生,以5∶1配伍促进血管再生的同时可显著抑制细胞凋亡,即配伍比例影响其有效性。
4.5病症条件
药物配伍及配伍禁忌与机体状态或疾病发展时期有关,即病症条件。如附子与半夏、瓜蒌、贝母配伍在肺心病的慢性阻塞性肺疾病阶段具有治疗作用,对心衰阶段为禁忌[18]。川乌与白蔹配伍可能通过激动肾脏β受体持续降低肾血流,加重肾损伤[92],合用应注意患者是否患有肾疾病。
4.6同药不同方现象
同一中药在不同方剂中,治疗效果可能不同。以小承气汤和厚朴大黄汤为例,二者组方均为厚朴、大黄、枳实。小承气汤中厚朴、大黄、枳实配伍比例为2两∶4两∶3枚,以大黄为君药,适用于阳明腑实证,临床以泻下作用为主,泻下作用强于厚朴大黄汤;厚朴大黄汤中厚朴、大黄、枳实配伍比例为1尺∶6两∶4枚,以厚朴、大黄为君药,适用于痰气结实证,具有止咳化痰之用[93-94]。
5中药配伍应用的监管建议
5.1加强基础研究及临床研究
针对中药品种、药物炮制、煎煮方式、配伍比例及用药剂量、病症条件等对配伍宜忌的影响及同药不同方现象,应加强基础研究,结合全方、拆方研究方法与物质基础、体内过程、生物效应等研究思路,构建物质基础-体内过程-作用靶标-调控网络-毒效机制的整合研究体系,明确十八反和十九畏的临床应用条件,阐释中药配伍安全性及有效性的科学内涵,为临床合理应用和科学监管提供依据。同时以临床价值为导向,结合循证医学研究,建立较高质量证据,加快指南制定。
5.2加强中药配伍有效性监管
针对中药配伍应用的有效性监管,应强调中药的全生命周期监管理论体系建立[95],对中药有效性的监管应贯彻中药研制、生产、流通、使用多个环节,尤其重视对质量控制的监管,严格把握基原、药用部位及采收时间,建立相应质量标准与可控指标,进一步加强基于配伍环境的中药质量标志物研究。依据组方配伍原理将全方与拆方开展不同层次的系统研究,研究并明确基于有效成分群的复方质量标志物,进行复方制剂的质量控制。
5.3加强药物警戒体系构建与人才培养
发挥监管部门、持有人与医疗机构在中药不良反应监测与警戒中的作用[96],积极落实国家不良反应监测系统、医疗机构药物警戒体系、药品上市许可持有人药物警戒监测三者对接,形成更完善的药物警戒体系。将其与医院管理信息系统对接,建立集中药配伍、中西药配伍、化学药配伍为一体的院内安全给药预警系统,尤其重视中药配伍禁忌的宜忌条件问题、中药配伍辨证问题、中西药配伍重复用药问题与毒性中药剂量问题,积极培养警戒药师或专职警戒人才。同时重视常用中成药的西医师的中医知识培养,加强临床中药师在中药复方及中成药用药决策中的参与程度,发挥其中药配伍辨证论治能力,提高临床用药的合理性[97]。
6结语
近年来中药安全性及有效性相关问题屡见报道,中药配伍是临床应用减毒增(存)效的关键环节,体现了中药辨证论治的内涵。系统阐释中药配伍起效及配伍禁忌的特征与规律,是中药临床安全合理用药与科学监管的迫切需求。已有研究分别从物质基础、药动学、效应机制3个方面分别揭示中药配伍及其机制。物质基础及药动学研究多比较配伍前后药物有效及毒性成分体内、外的定性与定量变化,效应机制研究主要分析基于宏观机体组织血清层面的效应指标、内源性小分子代谢物与微观分子水平的作用靶点及调控相关信号通路。但目前研究多呈碎片化特点,后续应加强物质基础-体内过程-作用靶标-调控网络-毒效机制的整体性研究,以深入挖掘中药配伍多成分、多靶点、多途径的作用机制。
针对中药配伍宜忌条件与临床应用中存在的问题,应进一步融合中药现代科学理论与中医经典理论,如方证相应理论的提出,同时对常见配伍关系进行多层次机制研究,重视中药质量控制及临床有效性的相关研究,明确不同疾病条件的最优配伍关系。在此基础上,完善并加强对中药安全性及有效性的监管策略,重视中药全生命周期相关专业人才的培养,以期促进中药临床安全合理用药。
利益冲突所有作者均声明不存在利益冲突
参考文献(略)
来 源:刘佳宁,李遇伯,王玉丽,王玉明,许妍妍,刘昌孝.基于配伍相互作用的中药合理用药研究进展及监管思考 [J]. 中草药, 2023, 54(2):375-385.
