治疗膝骨关节炎的这几种剂型药物,如何选用?
膝骨关节炎(KOA)是一种慢性退行性骨关节疾病,临床症状为膝关节疼痛、膝关节活动受限、膝关节畸形。KOA属中医骨痹、痹症、膝痹等范畴。
KOA可分为4期
初期偶发膝关节疼痛,可正常进行日常活动,无膝关节肿胀,无明显畸形(或原有畸形)。
早期经常出现膝关节疼痛,日常活动基本不影响,少数平路行走偶有影响,常于起立、下蹲或上下楼梯时疼痛,活动轻微受限,偶发肿胀,无明显畸形(或原有畸形)。
中期经常出现膝关节严重疼痛,日常活动因疼痛而受限,复发性膝关节肿胀,可能出现明显膝关节轻度内翻或外翻畸形。
晚期膝关节疼痛非常严重,日常活动严重受限,可能经常出现膝关节肿胀,可能出现严重的内翻、外翻畸形或屈曲挛缩畸形。
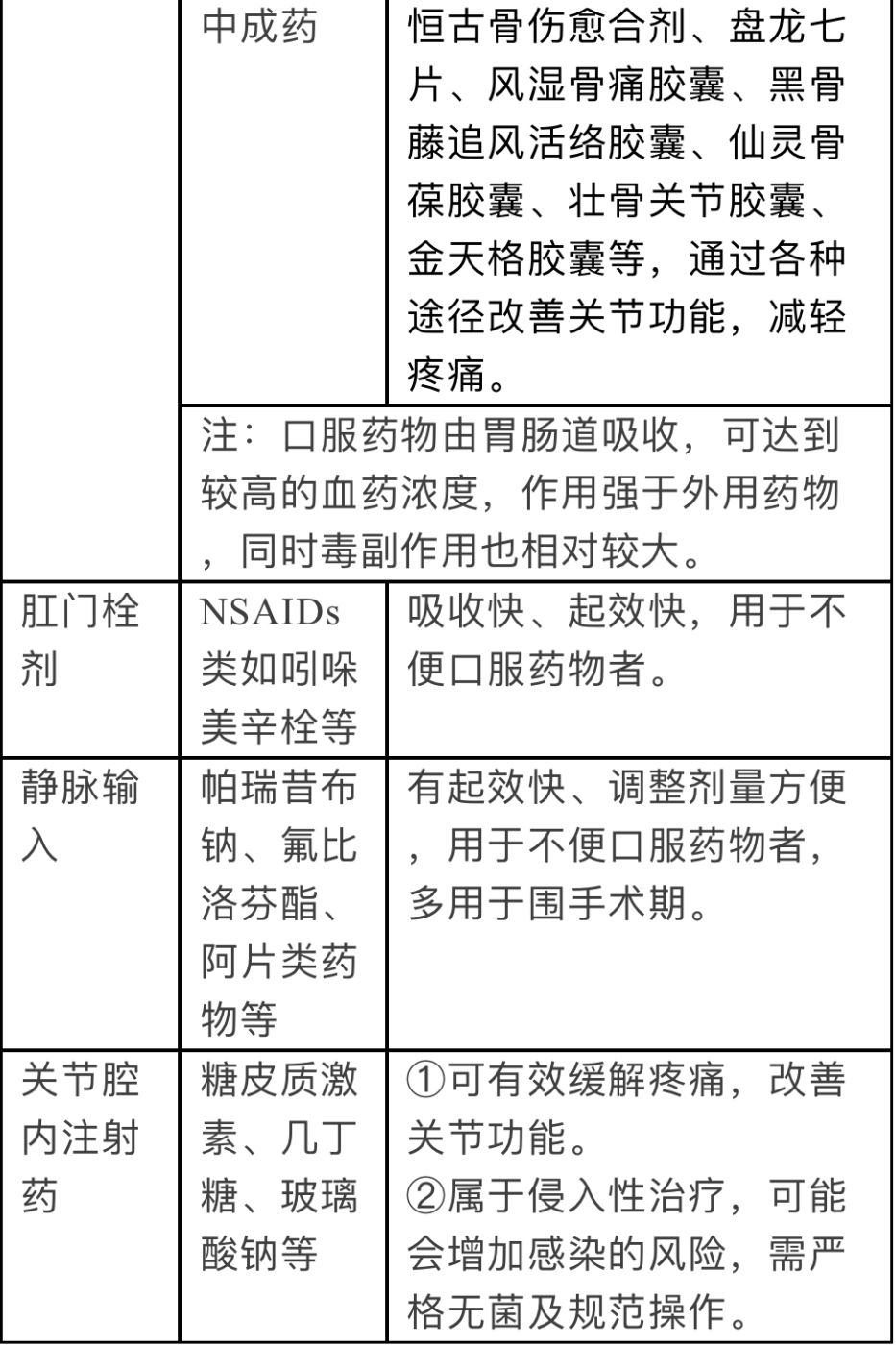
治疗KOA药物按使用途径,可分为外用药物、口服药物、肛门栓剂、静脉输入、关节腔内注射;根据药理作用,可分为糖皮质激素、非甾体抗炎药(NSAIDs)、慢作用抗炎药物、镇痛药、抗焦虑药、中成药,及透明质酸钠、几丁糖、富血小板血浆等关节内注射药。
膝骨关节炎治疗药分类
膝骨关节炎的养护
①保护受累的膝关节,避免各种对治疗不利的因素,如避免长途疲劳奔走、爬山、上下高层楼梯、各种不良体位姿势如长久站立、跪位和蹲位等。
②肥胖者应减轻体重,因超重会增加关节负担。
③避免穿高跟鞋,穿软、有弹性的运动鞋,用适合的鞋垫,可戴保护关节的弹性套如护膝等。
④科学合理的关节肌肉锻炼:有氧运动如步行、游泳、骑自行车等,有助于保持关节功能。适度进行太极拳、八段锦运动等。
【参考文献】
1.膝骨关节炎阶梯治疗专家共识(2018年版)[J].中华关节外科杂志,2019,13(1):124-127.
2.膝骨关节炎中西医结合诊疗指南[J].中华医学杂志,2018,98(45):3653-3658.
3.骨关节炎诊断及治疗指南[J].中华风湿病学杂志,2010,14(6):416-419.
4.氨基葡萄糖治疗骨关节炎的专家共识[J].中华外科杂志,2008,46(18):1437-1438.
5.慢性下肢静脉疾病诊断与治疗中国专家共识[J].中华普通外科杂志,2014,29(4):248.
作者:高丽丽 来源:村医之家
投稿邮箱:RP@high-med.com
