胰腺癌难诊疗?看了本文再说
《 念念手纪 》(原名《 我想吃掉你的胰脏 》)近日上映了。电影讲述了一个女孩不幸患上了胰腺癌,在有限的生存时间里和一个男孩互相寻求慰藉,彼此温暖彼此救赎的温情故事。
「癌中之王」胰腺癌, 是恶性程度最高的消化道肿瘤。确诊后 5 年生存率低于 8 %。据美国癌症协会统计,2018 年美国预计新发胰腺癌患者 55440 例,因胰腺癌死亡人数达 44330 例;而到 2030 年胰腺癌预计将成为美国第 2 大癌症死亡原因。而在我国,胰腺癌的发病率居恶性肿瘤的第 10 位,癌症相关死亡率第 6 位。
胰腺癌早期起病隐匿,因此诊断困难,大多数患者诊断时已失去手术切除最佳时期。因此, 如何早期诊断胰腺癌是肿瘤研究中面临的问题。而提高胰腺癌的诊断不仅能提高患者手术切除的成功率,且能为患者的内科治疗提供依据。
有关诊断
临床症状
多数胰腺癌患者起病隐匿,可表现为上腹部不适、隐痛、消化不良或腹泻,需与其他消化系统疾病鉴别诊断。在体格检查方面,一般无明显体征,当疾病处于进展期时,可出现黄疸、肝脏增大、胆囊肿大、上腹部肿块以及腹腔积液等阳性体征。
实验室检查
有研究显示, 在 Lewis 抗原阳性的胆管、胆囊、胃、胰腺上皮细胞中能分泌 CA199,且与其他消化系肿瘤相比,胰腺癌患者中 CA199 的阳性表达率最高,是目前临床上诊断胰腺癌应用最广泛、最有价值的血清肿瘤标志物。其次,与胰腺癌诊断相关肿瘤标志物还有癌胚抗原 CEA、糖类抗原 CA125 等。
影像
超声具有操作简单、价格低廉、无创等优点, 因此是目前最常用的筛查方式。经腹超声可以显示出病灶的范围及大小、淋巴结转移、胆胰管扩张等, 但易受脂肪、胃肠气体、腹水等因素影响, 在辨别小的胰腺癌病灶、鉴别肿瘤良恶性及肿瘤浸润情况等方面效果不佳。
此外,胰腺癌的影像学检查还包括 CT 和 MRI,多层螺旋 CT(MDCT)能较为准确地显示出 > 2 cm的病灶,诊断敏感性为 89 %,同时对于胰腺的形态大小、周围组织的浸润情况、淋巴结转移等方面具有优势,因此多层螺旋CT目前是胰腺影像学首选的成像手段。不推荐 PET / CT 作为胰腺癌诊断的常规检查手段,对疑似有远处转移而高质量的 CT / MRI 检查仍无法确诊的患者,推荐进行 PET / CT 扫描检查。
由于胰腺癌起病隐匿、发展迅速、病死率高。临床上不仅早期诊断困难,而且治疗效果不佳。正因为如此,胰腺癌的治疗对病人的康复也显得尤为重要。以下介绍几种常用的临床治疗手段。
01
手术治疗
手术是目前唯一可能治愈胰腺癌的治疗手段,能够显著延长患者的生存时间。2017 年德国癌症研究中心统计了 2003 ~ 2016 年美国和欧洲 6 个国家的胰腺癌手术状况,发现手术切除率为 13.2 % ~ 21.2 %,与患者年龄、生活水平、肿瘤分期及大小、部位有关。
临床上主要存在的 2 种手术方式是标准根治术和扩大根治术。两者主要区别在于扩大根治术除常规淋巴结清扫外,扩大进行广泛区域的淋巴结清扫。
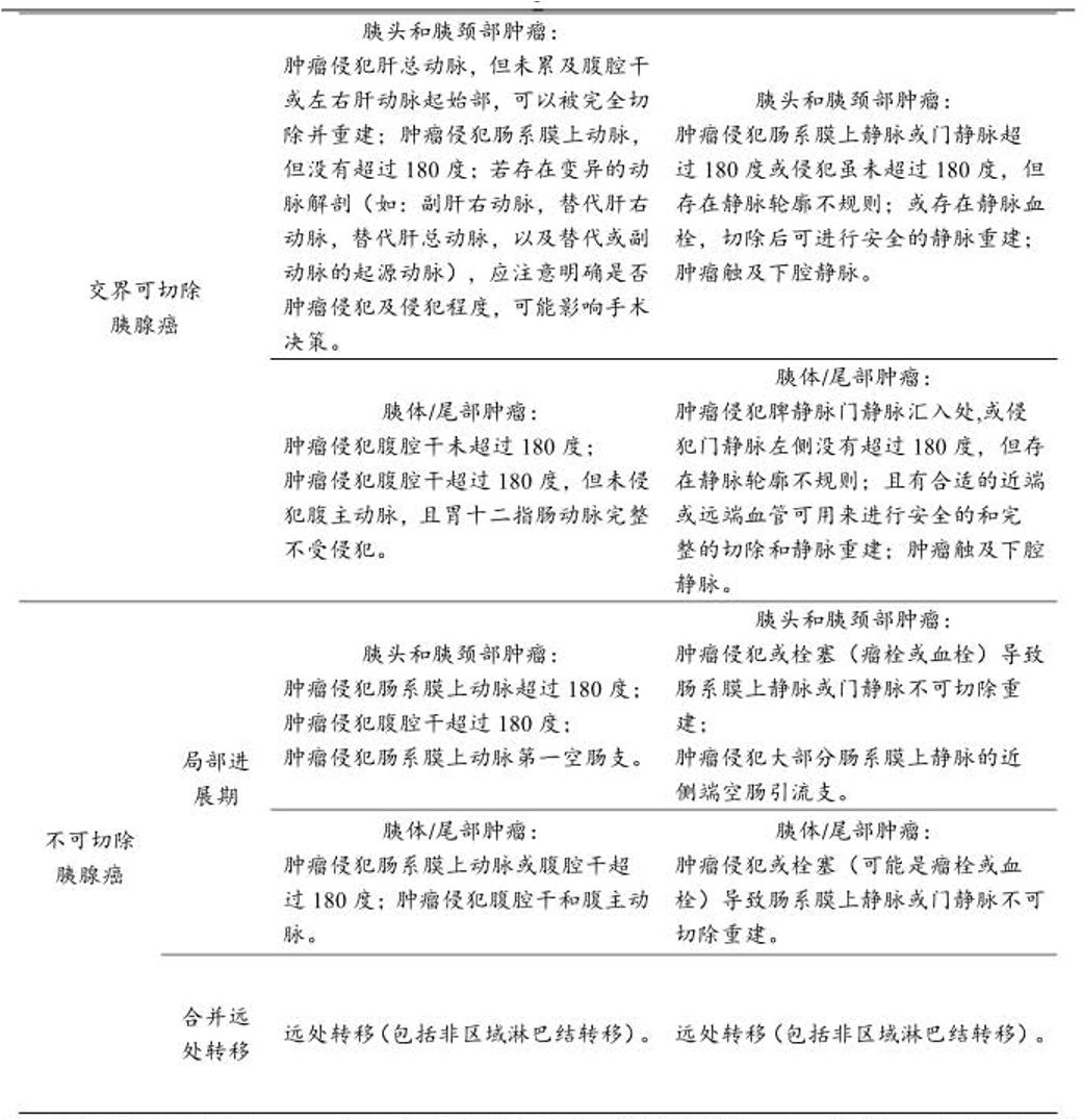
以下图片节选自《胰腺癌综合诊疗指南(2018版)》
注:胰腺癌的可切除性评估,一方面取决于肿瘤与血管之间的解剖关系,另一方面则取决于术者的技术水平。因此,不同的临床诊治中心在评估可切除性的方面可能会存在差异。此外,鼓励临床医生在影像学资料评估的基础上结合肿瘤的生物学特性来评估胰腺癌的可切除性。
化学治疗
02
大部分胰腺癌患者诊断时已是胰腺癌晚期,失去手术机会。即使行手术切除治疗的患者,其术后复发率、转移率仍较高。因而化学疗法治疗胰腺癌显得尤为重要。研究表明,胰腺癌患者术后积极化疗可以降低肿瘤的复发率、提高患者生存率。目前胰腺癌术后辅助化疗推荐方案:(1) GEM 单药; (2)GEM + 卡培他滨;(3)S - 1 单药;(4)5 - Fu / LV。对于可能切除胰腺癌患者, 如体能较好者, 术前可行辅助化疗, 再行手术切除。
03
靶向治疗
近年来, 随分子生物学研究不断发展, 分子靶向治疗也应用于胰腺癌治疗。例如厄洛替尼能阻断细胞增殖磷酸化, 增加肿瘤细胞凋亡。将其与吉西他滨化疗合用,能够显著延长患者的无病生存期和总生存期。同时,随着基因技术的发展与完善,人们能够精确测出胰腺癌患者的全基因组,发现新的胰腺癌易感基因,为分子靶向治疗提供新的研究方向。
总结
大多数胰腺癌患者发现较晚,生存率低,因此早期诊断成为了胰腺癌治疗的关键。通过测定肿瘤标志物联合影像学检查可以有效提高胰腺癌的早期诊断的敏感性和特异性。目前延长患者生存期的最有效的治疗手段是外科手术,同时通过多学科联合治疗、新辅助化疗等手段提高手术切除率。而如何提高患者手术治疗后生存率亦成为研究热点。对无法采取手术的患者采用靶向治疗、化疗等方式。
我们仍需进一步的研究来提高胰腺癌的诊断效率和治疗效果,让更多胰腺癌患者早日获得健康。
编辑:江小兔 | 图片来源:《念念手纪》电影海报
参考文献:
1. 高攀,朱祖安.胰腺癌诊疗的研究现状[J].胃肠病学和肝病学杂志,2018,27(01):17-21.
2. 张师容,靳伟,刘亮,虞先濬.2017年胰腺癌基础研究及诊疗新进展[J].中国癌症杂志,2018,28(01):1-10.
3. 2018版中国临床肿瘤学会胰腺癌诊疗指南
