【科普】湿毒清胶囊和皮肤病血毒丸哪个好
点击上方公众号可以订阅哦!
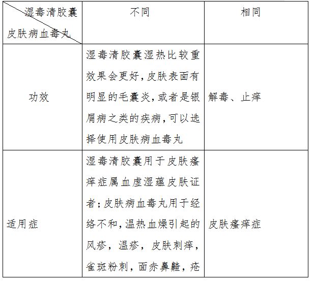
湿毒清胶囊和皮肤病血毒丸都是中成类药物,两种药物主要成分有很多相似的地方。均具有解毒止痒的功效,该两种药物谈到哪一种效果更好的话,需要确定治疗什么疾病。如果湿热比较重,用湿毒清胶囊效果会更好,如果皮肤表面有明显的毛囊炎,或者是银屑病之类的疾病,可以选择使用皮肤病血毒丸。因两种药物均为中成药,所以见效比较慢,效果也比较弱。一般配合使用一些抗组胺类药物才能达到理想的效果。
虽二者药物均具有止痒的作用,但不能盲目选用,应根据病症特点科学选择适宜的药物,否则将延误病机。
当使用湿毒清胶囊时,应忌烟酒、辛辣、油腻及腥发食物,用药期间不宜同时服用温热性药物;儿童、老年、哺乳期患者及患有其它疾病者应在医师指导下服用;因糖尿病、肾病、肝病、肿瘤等疾病引起的皮肤瘙痒,不属本品适应范围,患处不宜用热水洗烫;服药7天症状无缓解,应去医院就诊;对本品过敏者禁用,过敏体质者慎用;儿童必须在成人监护下使用;如正在使用其他药品,使用本品前请咨询医师或药师。
使用皮肤病血毒丸时,应注意饮食,不吃辛辣刺激性食物,多吃些水果和蔬菜;调摄情绪,忌食油腻腥辣食物,注意睡眠,保持大便通畅,不宜长时间服用,一般不会产生依赖性,但较容易出现伤胃、腹泻等不良反应,所以老人、儿童、孕妇,以及体质虚弱的人并不适宜。
图文采编:药剂科
微信编辑:信息宣传科
审 核: 院办公室
联系电话:0854-3616183
急诊电话:120
