皮肤及软组织感染诊治大全(毛囊炎、疖,痈、蜂窝织炎、丹毒等)
导读
皮肤软组织感染在临床中是比较常见,例如皮肤毛囊炎,疖、痈,脓疱病,以及蜂窝织炎和丹毒等。
另外,对于病死率极高的坏死性软组织感染,儿科临床少见,可能很多医生都没有太多的临床经验,但是遗憾的是,这种疾病病死率却极高,一旦临床忽视或者误诊,临床进程却非常快,很可能造成严重后果。
不幸的是,早期临床症状往往不典型,极容易被忽视和误诊,由于其非常差的预后和高死亡率,因此无论什么时候都必须对坏死性组织感染保持高度的警惕。
在此对皮肤软组织感染的相关知识进行复习总结。这一篇主要是我的学习笔记,仅供医护人员一起学习探讨。
目 录
常见的皮肤及软组织感染有哪些?如何分类?
关于毛囊炎, 疖, 痈
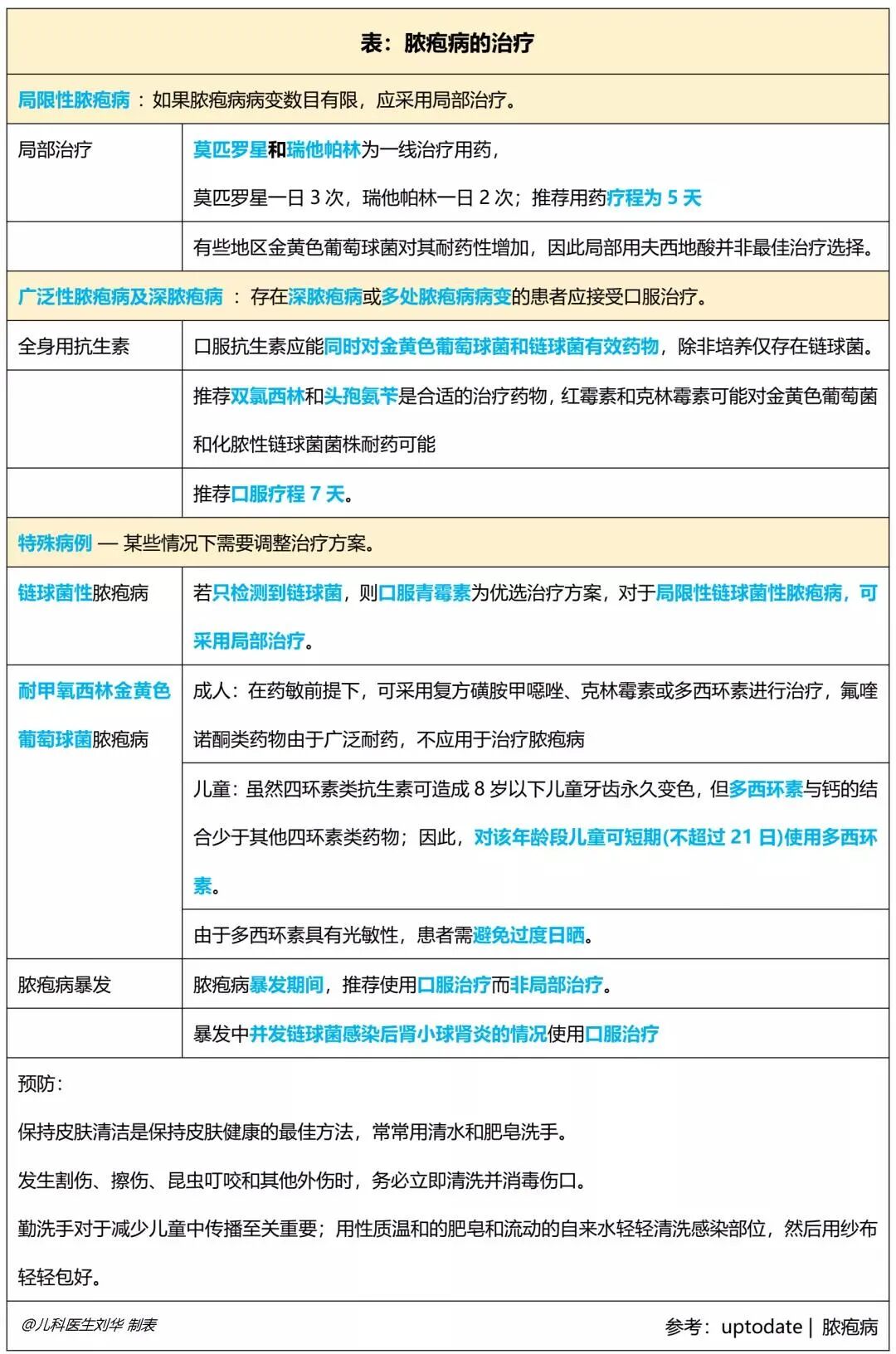
关于脓疱病与臁疮(深脓疱病)
蜂窝织炎与丹毒
蜂窝织炎/丹毒需要实验室检查么?
可疑蜂窝织炎或脓肿的门急诊诊疗流程
什么是坏死性软组织感染?
如何诊断坏死性软组织感染?
预测坏死性筋膜炎的实验室评分工具
坏死性筋膜炎的风险因素
坏死性软组织感染的治疗
一常见的皮肤及软组织感染有哪些?如何分类?
皮肤及软组织感染的分类有很多,但是以2014 年美国传染病学会的分类方法最实用,下面咱们具体看看:
1998 年美国食品和药物管理局(FDA)将皮肤及软组织感染(SSTI)分为两大类,即单纯性和复杂性。
2014 年美国传染病学会(IDSA)的皮肤和软组织感染诊断和治疗的实践指南,按有无化脓分为化脓性和非化脓性,按严重程度分为轻度、中度、重度,按有无组织坏死分为坏死性与非坏死性。
2015 年世界急诊外科协会(WSES)发布的皮肤和软组织感染管理指南,提出了将皮肤和软组织感染分为三大类:非坏死性,坏死性以及手术部位感染。
点击看大图
在急疹病例的管理中,2014 年美国传染病学会(IDSA)的分类方法在临床实践中相对更实用些。
非化脓性
丹毒(erysipelas):表皮和淋巴管感染。
蜂窝组织炎(cellulitis):真皮和皮下组织感染。
坏死性感染(Necrotizing infection):皮肤和皮下组织的广泛坏死为特征的细菌感染。
化脓性
毛囊炎(folliculitis):以毛囊为中心的炎性丘疹和/或脓疱。
疖(furuncle):急性化脓性深部毛囊炎和毛囊周围炎症。
痈(carbuncle):相邻多个疖融合一起。
脓疱病(impetigo):浅表性、水疱性、传染性皮肤感染。
深脓疱病(Ecthyma):又名臁疮, 病变从表皮延伸至真皮深部,深在性脓疱疮。
点击看大图
根据 2014 年美国传染病学会(IDSA)的共识,在皮肤软组织感染诊断中,首先要根据皮肤及软组织感染是否化脓而区分化脓性感染和非化脓性感染,并且对感染进行进一步分级评估。
这种分类方法对于临床指导治疗更为实用和重要,因为化脓性与非化脓性的分类,提示着不同的致病菌和治疗方法。
点击看大图
二关于毛囊炎, 疖, 痈
毛囊炎,疖和痈,是属于皮肤极其附属物感染的三种主要类型:
点击看大图
毛囊炎(folliculitis):以毛囊为中心的炎性丘疹和/或脓疱;疖(furuncle):急性化脓性深部毛囊炎和毛囊周围炎症;痈(carbuncle):相邻多个疖融合一起。
三种化脓性病变最常见的感染病原:金黄色葡萄球菌。
临床特点和治疗总结如下:
点击看大图
对于毛囊炎,非常轻的情况下,保持清洁,不治疗也能自行恢复,如果几天不见好转,在通常情况下,局部皮肤使用抗生素软膏涂抹就可以了,无需使用口服抗生素。
抗生素选择上,使用上图中的抗生素可以,使用百多邦(莫匹罗星)也可以,每日2-3次,使用几天后就能消退。
如果使用局部抗生素后,数日仍无好转趋势,才考虑使用口服抗生素。
而如果出现了深部的毛囊感染,形成了疖、痈,最主要的治疗措施是热敷,能脓肿形成后切开引流,这时不会局部使用抗生素。
另外,如果疖、痈,不仅有皮肤表现,还出现了发热,或者全身感染的情况,或者脓肿大于2cm,是需要使用口服抗生素的,具体可以参考本文第六条—费城儿童医院蜂窝织炎/脓肿诊疗路径。
三关于脓疱病与臁疮(深脓疱病)
脓疱疮(Impetigo):一种接触传染性浅表细菌感染,在儿童中最常见,脓疱疹有两种典型的形式:非大疱性(Nonbullous Impetigo);大疱性(Bullous Impetigo)。
非大疱性脓疱病(Nonbullous Impetigo)
点击看大图
主要发生于成年人和较大儿童,但很少发生在 2 岁以下儿童。占所有脓疱病病例的 70%。
单独金黄色葡萄球菌,或者合并 A 组β型溶血性链球菌是非大疱性脓疱病的主要病原菌。
通常发生面部或受过创伤的四肢。
最常见的病变是昆虫叮咬,擦伤,撕裂伤,水痘,疥疮,虱病和烧伤。
病变浅表,最初形成一个小泡或脓疱,然后迅速发展成蜂蜜色的结痂斑块或脓疱。
病变常常很少或没有疼痛感或周围红斑,通常无全身症状,偶有瘙痒。
局部淋巴结肿大在高达 90% 的病例中被发现,白细胞增多在大约 50%。
大疱性脓疱病(Bullous Impetigo)
点击看大图
主要发生在婴幼儿。
大疱性脓疱病几乎是由单一菌金黄色葡萄球菌引起的,金黄色葡萄球菌产生去角质毒素,引起表皮细胞解离,形成水泡。
最常出现在面部、臀部、躯干、会阴和四肢的皮肤上。
松弛的、透明黄色液体的大疱为特征,小疱逐渐扩大形成松弛性大疱,大疱很容易发生破裂,在表浅边缘留下薄薄的鳞片痂皮。一般周围无红斑和局部淋巴结肿大。
疱液为澄清黄色液体,之后疱液颜色变暗并变浑浊;
大疱性脓疱病病变其实是局限性的金黄色葡萄球菌烫伤样皮肤综合征(SSSS),并可发展使整个的皮肤受累。
臁疮(深脓疱病)(Ecthyma)
点击看大图
臁疮(深脓疱病)是一种溃疡型脓疱病,病变从表皮延伸至真皮深部,常认为系继发感染所致,例如轻微外伤、瘙痒性皮肤病等。
病原:A 组β溶血性链球菌(化脓性链球菌)。
主要侵犯小腿,也可见于股、腰、臀部等处,病灶数目多少不定,有「自我接种」特性,因此可能有新损害不断产生。
初起可为粟粒至豌豆大丘疱疹,迅速变为绿豆至豌豆大小脓疱,基底有炎性浸润,渐扩大并向深部发展,中央形成穿凿样溃疡及结痂,边缘整齐,周围有水肿性红晕,严重者痂皮厚积,呈蛎壳状。剥离痂皮可见溃疡底面有灰绿色脓苔及肉芽增生。溃疡愈合后遗留瘢痕。
治疗不当可使病程迁延,经久不愈。
脓疱病与臁疮(深脓疱病)的治疗
四蜂窝织炎与丹毒
丹毒和蜂窝织炎都是常见的皮肤感染,丹毒也经常被称为一种浅表感染的蜂窝织炎,影响皮肤的表层;而蜂窝织炎影响深层组织,症状上也非常相似,所以常常被混淆。
点击看大图
总结蜂窝织炎与丹毒的鉴别要点如下:
点击看大图
事实上,目前对于丹毒 和蜂窝织炎的概念越来越不太区分了。
丹毒这个专业名词,目前有 3 种不同的理解:
有学者认为丹毒是局限于真皮上部的感染包括浅表淋巴,而蜂窝织炎涉及更深的真皮和皮下脂肪;丹毒比蜂窝织炎有更明确的炎症边界特点;
而有些学者则把丹毒被用来指仅涉及脸部的蜂窝织炎;
另外有学者,特别是在欧洲国家,蜂窝织炎和丹毒是同义词,并没有太区分对待。
"蜂窝织炎/丹毒" 这两个专业名词是代表皮肤软组织的感染,不应该用于形容脓肿形成引起的周围组织的单纯炎症表现,例如化脓性滑囊炎周围软组织出现红肿热痛表现,不应该描述为化脓性滑囊炎伴周围蜂窝织炎,而是化脓性滑囊炎伴周围组织炎症。
这种区别对于临床决策来说,也是非常重要的,因为蜂窝织炎的主要治疗是抗生素,而脓肿的主要治疗是切开引流,而抗生素的治疗只是辅助治疗,甚至根本不必要。
五蜂窝织炎/丹毒需要实验室检查么?
对于无共存疾病和并发症的单纯性蜂窝织炎的典型病例,不需要进行实验室检查,包括血培养,皮肤穿刺抽吸物或皮肤活组织检查的培养都是没有必要的。
而对于有以下特点的患者推荐进行血培养和对皮肤穿刺、活组织、拭子进行培养及显微镜检查:
严重的局部感染(如,泛发性蜂窝织炎);
感染的全身性征象(如,发热);
反复或多发性脓肿史;
初始抗生素治疗失败;
年龄过大或过小(小婴儿或老年人);
有基础共存疾病,包括淋巴水肿、恶性肿瘤、中性粒细胞减少、免疫缺陷、脾切除和糖尿病;
特殊暴露(动物咬伤、水相关损伤);
具有感染性心内膜炎预防性治疗的指征;
金黄色葡萄球菌易感性的社区模式未知或正在迅速发生改变。
六可疑蜂窝织炎或脓肿的门急诊诊疗流程
在门急诊若有典型皮肤红肿热痛症状, 怀疑蜂窝织炎/皮肤脓肿患者,可参考费城儿童医院的诊疗流程。
费城儿童医院自 2014 年美国传染病学会(IDSA)关于皮肤及软组织感染的诊治指南发表之后,订制了如下临床路径,并经过几年的回顾,有很好的安全性和临床可操作性:
点击看大图
点击看大图
点击看大图
在成人和儿童人群的研究均发现,对于简单性脓肿治疗中,仅采用切开引流术(I&D)进行治疗,与采用辅助抗生素的切开和引流术(I&D)相比,两者之间的治疗失败率没有差异,因此, IDSA 推荐对于简单性脓肿治疗仅在高危患者中推荐使用辅助抗生素。
点击看大图
CHOP 原文
点击看大图
七什么是坏死性软组织感染?
坏死性软组织感染(necrotizing soft tissue infection, NSTI)是一种虽罕见,但有时是致命的感染性疾病,包括坏死性筋膜炎、肌炎和坏死性蜂窝织炎。
点击看大图
坏死性软组织感染其实在儿童中并不常见,约占住院病例的 0.03%,每年每 100 000 个儿童中出现 0.08 个病例,坏死性软组织感染则更多见于 50~60 岁的成年男性。在儿科的病例报道中,从 10 天的新生儿到 10 多岁的青少年均有报道。
尽管发生率不高,但临床医生应对怀疑坏死性的组织感染时刻保持高度警惕性,因为坏死性软组织感染临床特点为暴发性组织破坏、全身中毒征象和极高的死亡率。
早期正确的诊断和合理的治疗,以及早期外科干预和抗生素治疗对预后有很重要意义。但是,遗憾的是,由于缺乏早期皮肤表现,给坏死性软组织感染的早期诊断带来非常大的困难。
下面两幅图演示了,有皮肤损伤破口和无皮肤破口这两种坏死性软组织感染的发生发展过程。
图 A 显示了具有确定的皮肤破口的感染的演变。皮肤或粘膜完整性的破坏有利于将微生物或孢子引入软组织,从而导致单微生物感染(A 链球菌,嗜水气单胞菌或创伤弧菌)或多微生物感染(需氧菌和厌氧菌)。
点击看大图
足以中断血液供应的穿透性创伤有助于形成坏疽性气体(梭菌性肌坏死)。细菌增殖并释放外毒素,这会导致局部组织损伤并削弱炎症反应。
毒素诱导的血小板 - 白细胞聚集物阻塞毛细血管并损害血管内皮,导致液体渗漏,组织肿胀和红斑。红斑和肿胀更加扩大,大疱和瘀斑进展,更深的组织被感染。外毒素的产生导致较大的小静脉和小动脉闭塞,随后从真皮到深层肌肉组织的所有组织层均缺血性坏死。
图 B 显示了在没有明确皮肤破口时(隐源性感染),A 组链球菌感染的坏死性软组织感染演变。诸如肌肉劳损,扭伤或血肿之类的深层,非穿透性组织损伤会刺激修复反应,包括白细胞涌入以及成肌祖细胞的活化和增殖。在患有短暂菌血症(可能是化脓性链球菌的无症状咽部运输引起)的易感宿主中,损伤导致微生物向受损部位的转移。
点击看大图
在活化的肌源性祖细胞和浸润的巨噬细胞上增加的波形蛋白表达增加,作为 A 组链球菌结合的配体。随之而来的是细菌增殖和局部产生的外毒素(例如,链球菌溶血素 O 和链球菌热原性外毒素 A)。
链球菌溶血素 O 的吸收可能会刺激血小板 - 白细胞聚集在血管内,首先在毛细血管后小静脉中,然后在小动脉和较大的血管中,导致血管闭塞。随后发生深部软组织的缺血破坏。坏死性感染的皮肤表现(瘀斑和大疱)在感染的后期才被发现。
八如何诊断坏死性软组织感染?
坏死性筋膜炎的典型表现包括以下体征或症状:
坏死性软组织感染的一个关键早期特征是剧烈疼痛,与所有可见的临床症状不成比例的疼痛。这是由于皮下营养血管栓塞导致神经缺氧所致,当疾病发展至支配皮肤的神经受损,疼痛可发展为感染灶的感觉丧失。
另外,区分坏死性筋膜炎与蜂窝织炎几个重要因素包括近期手术史(分娩,外伤等),与临床表现不成比例的剧烈疼痛,低血压,皮肤坏死和出血性大疱。
其中,逐渐增强的疼痛,可能是一些隐源性的坏死性软组织感染的最重要的临床线索。但是要注意止痛药的使用可能会掩盖病情,而造成早期发现的困难。
临床上确诊主要基于临床的早期发现,而手术探查是诊断坏死性感染的唯一方法。
点击看大图
注:流程主要是基于成人,对于儿童尤其是对于 LRINEC 评分系统有待商榷(见下条)
九预测坏死性筋膜炎的实验室评分工具
2004 年,wong 等开发了坏死性筋膜炎实验室风险指标(Laboratory Risk Indicator for Necrotizing Fasciitis,LRINEC)的临床工具,根据实验室检查结果鉴别诊断坏死性筋膜炎和 严重(非坏死性)软组织感染,具体如下图所述。评分在 0 到 13 之间,评分越高表明坏死性软组织感染的可能性越大。
这就意味着,当有些考虑蜂窝织炎患者时,我们可以根据以下一些检查来做早期风险评估,进行初步的血常规+CRP,若有异常,进一步行血钠和肌酐和血糖的检查,以此评估坏死性感染可能性。
需要注意的是,慢性肝功能衰竭患者的 CRP 可能不会升高, 此外,患有肾功能衰竭的糖尿病患者即使只有蜂窝织炎,也可能具有非常高的 LRINEC 指数。
对于成人,LRINEC 评分为 6 或者更高时,考虑为坏死性软组织感染,有 3 项研究显示,其阳性预测值(PPV) 为 57~92%,有两项研究显示其阴性预测值为 86% 和 96% 。尽管不同报道阳性预测值有所差异,但 LRINEC 对于成人仍然是一个非常强大的坏死性感染的预测工具。
但是在儿童病例中,LRINEC 的评分可能就存在一定的缺陷, 在一项儿童坏死性筋膜炎的研究中, LRINEC 评分的中位数仅为 3.7。因此根据 LRINEC 评分系统中,用于成人的实验室参数可能在儿童中看似正常,反而可能会造成延迟诊断。因此作者提出了儿科评分系统(P-LRINEC),仅仅由 CRP 和血钠组成。
作者提出,CRP>20 mg/L 是最敏感的,钠<135 mEq/L 是最特异的指标。
因此更适用于儿科坏死性软组织感染的方法是:
首先评估 CRP,如果大于 20 mg/L,则检查钠水平。
CRP 升高但血清钠没有降低仍应增加临床医生对坏死性软组织感染的怀疑;
随着血清钠的降低,CRP>20 mg/L,血钠<135 mEq/L,那么,孩子可能需要紧急手术探查,来确诊坏死性感染。而且手术探查或治疗不应推迟到影像学检查之后[8]。
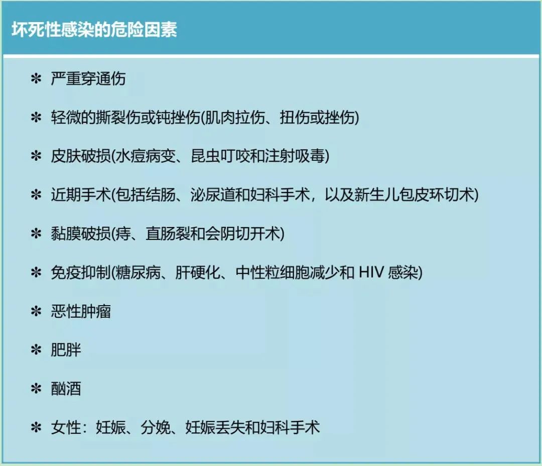
十坏死性筋膜炎的风险因素
坏死性感染可发生于无既往病史或无明确伤口的任何年龄组健康个体,尤其是存在一些高危风险因素者,需要更加重视。
常见风险因素包括下表所示;糖尿病是下肢、会阴和头颈部坏死性感染尤为重要的危险因素。
另外 ,现在也逐渐认识到非甾体类抗炎药引起或加重坏死性筋膜炎的可能性。非甾体类抗炎药可能掩盖坏死性筋膜炎的早期症状体征,也可能抑制中性粒细胞功能,增加细胞因子释放,从而直接引发坏死性筋膜炎发生。
摘自:uptodate | 坏死性软组织感染
摘自:Critical Care Medicine 34(6):1589-96
在儿科病例报道中,儿童坏死性软组织感染常继发于新生儿脐炎和水痘感染,以及营养不良也是儿童更常见潜在危险因素。
虽然,大多数儿童坏死性软组织感染病例,常常是健康的且没有慢性病。一些报道中,只有 15% 的病例有共存疾病, 25% 的病例无法回忆发生 NSTI 之前的诱发事件。
即便如此,新生儿的脐炎与儿童近期的水痘感染病史已是儿科公认的危险因素。
十一坏死性软组织感染的治疗
坏死性软组织感染其实是一种外科急症,应当立即手术干预。而且当检查发现捻发音或有迅速进展的临床表现时,不应等待放射影像学检查或其结果而延误外科干预。手术治疗的目标是积极清除所有坏死组织直至达到健康活(出血)组织。手术室检查筋膜和清创每 1-2 日 1 次,直至不再有坏死组织,对于四肢的重度坏死性感染,可能需要截肢以控制感染。
点击看大图
抗生素尽早使用对控制病情很重要,早期应用可避免病情发展为感染性休克是预后的关键。Kumar 等发表过一篇引用率很高的文章,其中他们报道在出现低血压的头一个小时内开始有效的抗生素治疗可提高感染性休克患者的生存率。该研究并不限于坏死性筋膜炎患者,他们还发现抗生素的使用每延迟一小时患者生存率就下降 7.6%。
摘自:Critical Care Medicine 34(6):1589-96
以及支持抗休克治疗,免疫球蛋白治疗,及高压氧治疗如上图(坏死性软组织感染的治疗)。
- 参考文献 -
Dennis LStevens, et al. Practice Guidelines for the Diagnosis and Management of Skin and Soft Tissue Infections: 2014 Update by the Infectious Diseases Society of America. Clin Infect Dis. 2014 Jul 15;59(2):e10-52.
Nelson Textbook of Pediatrics - 20th Edition (2 Vol Set) (2015) | Chapter 665 Cutaneous Bacterial Infections
《 Zitelli and Davis Atlas of Pediatric physical diagnosis》 sixth edition | Infectious Disease | BACTERIAL SKIN AND SOFT TISSUE INFECTIONS
费城儿童医院官网 | https://www.chop.edu/clinical-pathway/cellulitis-abscess-suspected-skin-infections-antibiotics-treatment-clinical-pathway-emergency-inpatient
uptodate | 蜂窝织炎和皮肤脓肿的流行病学、微生物学、临床表现及诊断 & 坏死性软组织感染;
Dennis L. Stevens, et al. Necrotizing Soft-Tissue Infections. N Engl J Med. 2017 Dec 7;377(23):2253-2265.
Necrotizing soft tissue infection: principles of diagnosis and management. Basic science, June, 2016, 30(3) P223-231.
Putnam LR, et al, Laboratory evaluation for pediatric patients with suspected necrotizing soft tissue infections: a case-control study.J Pediatr Surg 2016;51:1022-5
Duration of hypotension before initiation of effective antimicrobial
therapy is the critical determinant of survival in human septic shock. July 2006, Critical Care Medicine 34(6):1589-96
