注意!中药饮片也要检微生物了!
作者:无名氏 来自:蒲公英
2018年2月26日,注定是不平凡的一天,平地一声雷,议论很久说2020版药典中药饮片要上微生物限度标准的担忧,终于进入了实质性的一步。药典委正式发布关于对《中国药典》2020年版微生物通则草案公开征集意见的通知;具体通知如下图:
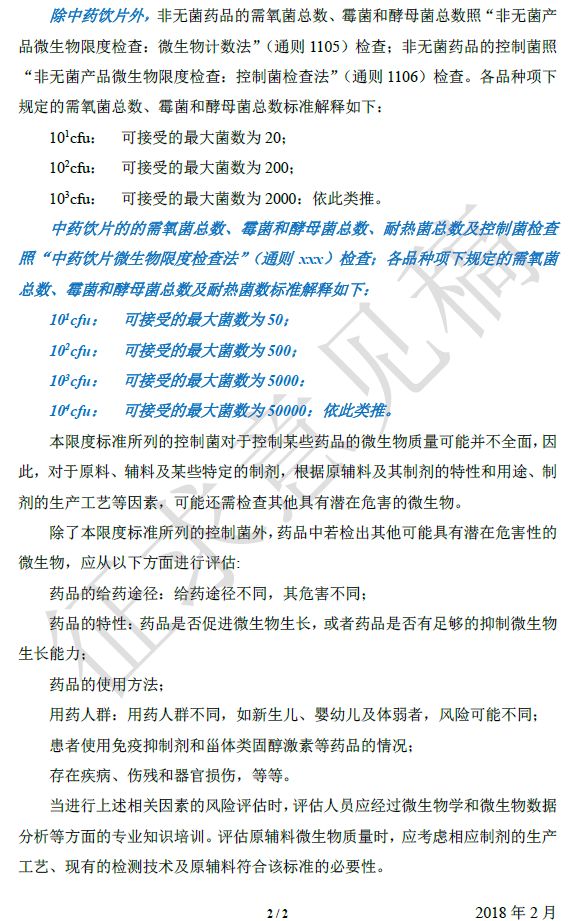
其中最吸引眼球的是规定了所有中药饮片要进行微生物限度控制,具体限度如下图:
针对这个意见稿,提三点疑问,希望药典委的老师予以解答:
1、所有中药饮片要检测微生物,意义是什么?
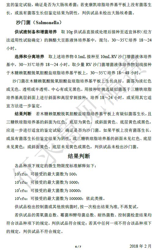
其中耐热菌限度与不得检出沙门菌的标准依据参考是什么而制定?
2、中药饮片(除直接口服饮片),服用前是经过煎煮,方服用的;不是直接吃的,煎煮前饮片标准与真正服用的煎煮后汤剂的标准关系是否经过科学评估,比如煎煮前微生物不合格的,煎煮后是否也不合格?
3、中药饮片来源大自然,中药种植、采购、贸易环节肯定是没办法控制了,那唯一能控制的环节就是生产环节了;假设原料超标,是否有适用于中药饮片的灭菌方面使微生物合格?众所周知,中药灭菌一直是技术难题,只要一经发现,全部报废?
注:点击阅读原文,可查看药典委的原文通知
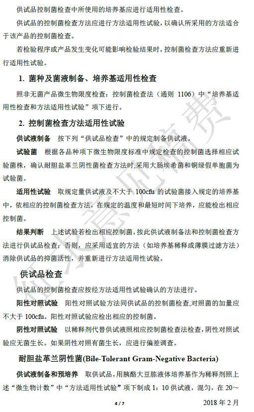
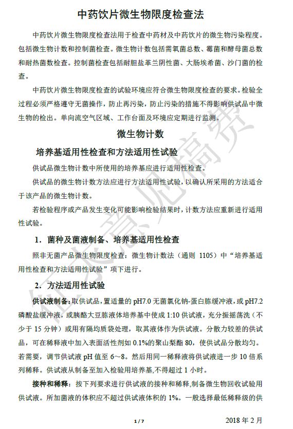
以下为《中国药典》2020年版微生物通则草案(一)公开征求意见的通知附件(点击放大图片查阅)
