清华大学生命科学学院团队揭示太子参葛根淫羊藿抗抑郁作用及机制
抑郁症(Depression)是一种严重的精神疾病,根据世界卫生组织的数据,全球范围内,人一生中患病概率高达 15-20%,即每 5-6 人中就会有一个潜在抑郁症患者。预计至 2020 年,抑郁症将成为全球疾病第二大负担。抑郁症有着高患病率、高复发率、治疗负担高及提高自杀率等危害,因而对于抑郁症治疗的研究非常急切。目前市场中常用的抗抑郁药物多为最初于上世纪 70 年代所发现的选择性五羟色胺再摄取抑制剂(Selective serotonin reuptake inhibitors)。新类型的抗抑郁药物的研发有助于我们进一步研究和理解抑郁症的发病和治疗过程,同时增加抑郁症患者的选择和最大程度降低副作用风险。
由清华大学生命科学学院团队自主研发的中药提取物复合制剂太子神悦胶囊(英文缩写为 TZ,现已上市,名为参葛补肾胶囊,新疆华春生物药业股份有限公司拥有独立知识产权)初步实验发现,其在临床实验上表现出一定抗抑郁作用,但其抗抑郁作用的分子机制尚不明确,有待于深入系统的探索。
近日部分成果发表在Journal of Chinese Pharmaceutical Sciences上,对由太子参多糖、葛根淫羊藿总黄酮组成的太子(TZ)胶囊的抗抑郁作用进行了实验研究。利用整体动物悬尾和强迫游泳方法观察TZ的抗抑郁药效,构建了五羟色胺羟化酶2(TPH2,tryptophan hydroxylase-2)质粒对TZ进行体外实验研究,利用qPCR和Western blot方法检测mRNA和蛋白的表达。结果显示TZ对小鼠和大鼠模型均具有抗抑郁作用,能够升高脑内5-HT含量,并通过抑制NRSF(neuron restrictive silencer factor)表达,升高 TPH2的mRNA和蛋白表达。而NRSF可以结合于TPH2基因转录启动区的NRS响应元件(NRSE,neuron restrictive silencer element)进而抑制抑郁症时TPH2基因转录。制剂中的淫羊藿苷可以直接作用于NRSE阻断NRSF的结合,从而解除NRSF对TPH2基因转录的抑制。因此,TZ具有潜在的抗抑郁作用,能够改善实验动物的抑郁行为,其相关机制与NRSF/NRSE-TPH2信号通路相关。淫羊藿苷是TZ抗抑郁作用的主要活性成分。本研究为基于NRSF/NRSE-TPH2信号通路的抗抑郁药物(中药)的开发提供了新的视角。
1. TZ的主要化学成分
(A)Puerarin:葛根素;Icariin:淫羊藿苷
2.TZ对不同抑郁模型小鼠表现出较强的抗抑郁药理活性
1)小鼠悬尾试验:用木夹子将小鼠置于距尾端2cm处,倒挂在12cm× 27cm× 27cm的盒子中,头部离地5cm,悬挂6min。记录后4min内累积的不动时间[16]。结果显示(A) - (B),在悬尾试验中小鼠会比正常情况下更不动,表现出类似抑郁的行为。与对照组相比,所有TZ组的不动时间都缩短了,尤其是在给药2天后,TZ显著降低了小鼠的不动时间。
2)小鼠强迫游泳试验:将小鼠置于一个玻璃缸(高20 cm,直径12 cm)中,水温为25℃,水深为12 cm。测定6min,记录小数在后4min内累积不动时间。结果显示,与对照组相比,TZ组小鼠的不动时间也明显减少(图2C和2D)。悬尾实验和强迫游泳实验结果表明,TZ对小鼠抑郁行为有一定的治疗作用。
3)拮抗利血平试验:给予每只小鼠皮下注射利血平(3 mg/kg)。1.5 h后,观测眼睑下垂和运动不能的小鼠数量[18]。其中眼睑下垂,指30s内眼睑至少闭合一半;运动不能,指小鼠放置在直径7.5cm的圆形白纸中心处,15s后仍待在白纸内。TZ给药后,随着TZ剂量的增加,出现眼睑下垂和运动不能的小鼠数量减少,TZ大剂量组和中剂量组的眼睑下垂和运动不能拮抗率分别达到75%和58.33%(图2E)。
4)内分泌干扰抑郁模型试验:取小鼠随机分成6组,每天除对照组外每组小鼠腹腔注射氢化可的松(10mg/kg)。注射一周后,给予小鼠口服灌胃适当药物并保持注射氢化可的松。给药四周后测试强迫游泳实验。结果显示(图2F):与模型组比较,三种剂量的TZ均能显著缩短大鼠不动时间(P < 0.05),说明TZ对大鼠抑郁样行为有影响,与上述结果一致。
3.TZ在获得性无助大鼠抑郁模型中也有显著的抗抑郁作用
为了进一步探讨TZ的抗抑郁作用,我们在大鼠身上重复以上实验。在强迫游泳实验中,TZ从诱导抑郁模型第2天起显著减少大鼠的不动时间(图3A和3B)。为探讨TZ与大鼠脑内单胺类神经递质之间的关系,采用OPT缩合反应荧光光度法测定各脑内NE、DA、5-HT、5-HIAA(5-羟基吲哚乙酸)的含量。结果显示,400 mg/kg TZ组大鼠脑内5-HT显著升高,400 mg/kg和200 mg/kg TZ组大鼠脑内5-HT含量降低(图3C)。
4.TZ通过提高脑内5-HT含量发挥抗抑郁作用
脑组织内5-HT的含量由5-HT的合成和代谢情况共同决定。其中5-HT的合成是由色氨酸经过色氨酸羟化酶羟化形成5羟色氨酸,然后经由脱羧酶形成5-HT的两步反应。其中色氨酸羟化酶是整个反应中的限速酶。而在脑内,主要由色氨酸羟化酶II(TPH2)催化这一反应。
基于以上的研究结果,考虑到5-HT在抑郁症中的重要性及TZ对5-HT的显著调节作用,后续课题组又着重围绕5-HT来研究TZ是如何调控小鼠脑内5-HT含量,以及TZ的多种组成成分中,哪种或哪几种对于TZ调节5-HT起着主要作用。我们通过检测模型小鼠中5-HT合成和代谢的过程,来研究5-HT含量变化的原因。然后在细胞实验中,将TZ各成分分别与细胞孵育检测其是否有着相同的药理活性。构建了5-HT相关的重组质粒来进一步探究5-HT含量调控的分子机制。
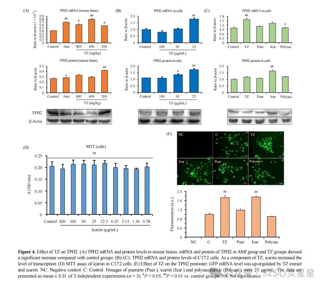
TPH2特异性参与脑内5-HT的合成[30]。因此,我们在给药TZ后,检测体内和体外TPH2 mRNA和蛋白水平,以验证5-HT升高的确切靶点。结果显示,TZ组小鼠TPH2 mRNA和TPH2蛋白水平较高(图4A)。在体外实验中,25 μg/mL剂量的TZ可提高TPH2 mRNA和蛋白水平(图4B)。此外,我们使用TZ中葛根素(葛根的主要成分)、淫羊藿苷(淫羊藿的主要化合物)和太子参多糖来检测哪一种成分对TPH2的表达起主要作用。结果显示,在安全剂量范围内(图4D),只有羊藿苷显著增加了C17.2细胞中TPH2 mRNA和蛋白的表达(图4C),这与使用TPH2启动子重组质粒的结果(图4E)一致。
5.TZ中的淫羊藿苷可以直接作用于NRSE,阻断与NRSF的结合,从而解除NRSF对TPH2基因转录的抑制
为了进一步研究淫羊藿苷如何调节TPH2转录,我们构建了一个NRSE元件敲除TPH2启动子的重组质粒(NRSE-)。重组质粒中TPH2启动子可以驱动GFP荧光蛋白表达(图5A)。我们分别检测了转染NRSE+和NRSE-两种质粒的293T细胞中GFP的mRNA和蛋白水平,淫羊藿苷增加了NRSE+质粒转染细胞的GFP mRNA和蛋白水平,而对NRSE-质粒的GFP没有影响(图5B和5C),这表明,NRSE元件在淫羊藿苷调节TPH2启动子的启动活性作用中有着至关重要的作用。NRSE元件是NRSF的结合位点,是一段能够抑制神经元特异基因在非神经组织中表达的特殊DNA序列[31,32]。提示淫羊藿苷对TPH2启动子的影响与NRSF/NRSE密切相关。图5D为氢化可的松小鼠模型小鼠脑内NRSF蛋白水平,与对照模型组相比,800mg/kg和400 mg/kg TZ组NRSF表达显著降低,说明TZ可降低NRSF蛋白水平的表达。提示TZ中淫羊藿苷通过NRSE/NRSF调节TPH2表达,淫羊藿苷可下调NRSF的表达,同时与NRSE结合阻断NRSF,从而解除对TPH2转录的抑制,增强5-HT的抑制作用。综上所述,图6显示了TZ(淫羊藿苷)影响小鼠抑郁样行为的潜在机制。
6.总结
6.1TZ具有确实的抗抑郁作用
通过TZ在多种小鼠模型中实验,我们发现在获得性无助抑郁模型、拮抗利血平实验实验中,TZ组小鼠抑郁样行为的检测指标都显著下降;而在内分泌干扰模型中,TZ组小鼠强迫游泳实验中较对照组小鼠静止时间减少一半以上。这些整体动物实验结果证实TZ对于多种抑郁模型小鼠均有很好的抗抑郁作用,表现出较强药理活性, 确定了TZ抗抑郁作用的有效性,为其抗抑郁作用机制奠定良好的基础。许多药物的活性在不同物种间存在广泛的种属差异。但在大鼠抑郁模型中,TZ也表现出显著的抗抑郁作用,有助于进一步说明TZ抗抑郁药理活性的可靠性。同时TZ可以显著升高受试动物脑内5-HT的含量,此为其抗抑郁作用提供了物质基础。
6.2TZ通过TPH2提高脑内5-HT浓度
本研究发现在大鼠和小鼠抑郁模型中,TZ对于脑内多种单胺类神经递质含量水平有着显著的作用。其中TZ组动物脑内5-HT含量较对照组显著升高。考虑到这些结果,一种可能的解释是5-HT在TZ的抗抑郁作用中发挥了重要作用。因此,我们使用分子生物学技术检测了TPH2的转录和翻译水平,TPH2是一种专门参与大脑5-羟色胺合成并控制限速步骤的酶[36]。结果表明,在体内和体外给药后,TPH2 mRNA和蛋白水平均上调。这些结果支持了TZ通过促进脑内TPH2表达增加5-HT来发挥抗抑郁作用的假设。
6.3TZ中的淫羊藿苷参与调节TPH2表达
TZ、葛根素、淫羊藿苷和太子参多糖对C17.2细胞的作用结果显示淫羊藿苷对TPH2转录和翻译的促进作用更为明显。我们将TPH2启动子的质粒转染到293T细胞中,发现TZ和淫羊藿苷可以提高TPH2启动子驱动的GFP的表达,说明TZ通过影响TPH2启动子提高脑内TPH2水平。这一结果提示,由于GFP蛋白在哺乳动物细胞中不表达,说明TPH2是TZ和淫羊藿苷的独立特异性靶点[37]。
6.4淫羊藿苷作用于NRSE/NRSF调节TPH2的表达
重组质粒的结果表明,淫羊藿苷对TPH2启动子的影响与NRSE密切相关,表明淫羊藿苷可以与NRSE结合促进TPH2的表达。NRSF是神经元限制性沉默因子,结合目标基因NRSE序列参与非神经元神经基因表达的抑制。TZ可下调NRSF蛋白表达,从而减弱对TPH2转录的抑制,导致脑内5-HT升高。上述结果提示,NRSF/NRSE-TPH2是TZ抗抑郁的主要靶点,而TZ起作用成分与淫羊藿苷高度相关。
TZ中的太子参、葛根、淫羊藿被报道具有安全性[43]。虽然淫羊藿苷对NRSF/NRSE的作用与TZ相似,但我们不认为淫羊藿苷可以取代TZ复合物成为抗抑郁药,因为抑郁症的复杂性不仅取决于NRSF/NRSE的病例部位,而且随着研究的进一步深入,其他部位也具有复杂性。TZ中其余成分在线粒体、突触可塑性等不同靶点均有抗抑郁作用,有待深入研究。
综上所述,三种中药药的复合物TZ对抑郁样行为有效。NRSF/ NRSE-TPH2轴是TZ的信号靶点之一。根据文献,TZ的成分影响许多神经元的药理靶点[57,58]。因此,与TZ抗抑郁作用有关的更多潜在靶点需要进一步分析。此外,淫羊藿苷影响NRSF/NRSE的机制还需进一步深入研究。
余煊,王欣佩,雷帆,等.太子参葛根淫羊藿复合物抗抑郁作用:与NRSF/NRSE-TPH2信号相关(英文)[J].Journal of Chinese Pharmaceutical Sciences,2021,30(01):27-41.
