中药专题孙贵才教授团队揭示淫羊藿提取物对骨质疏松症的治疗代谢生物标志物
前言
南昌大学第一附属医院孙贵才教授课题组在《Frontiers in pharmacology》上发表题为High-Throughput Metabolomics Method for Discovering Metabolic Biomarkers and Pathways to Reveal Effects and Molecular Mechanism of Ethanol Extract From Epimedium Against Osteoporosis的研究成果,通过代谢组学等研究方法,发现白三烯B4可能具有炎症反应并激活PPARΥ2转录活性,从而加重骨质疏松的程度。而用淫羊藿提取物处理后,白三烯B4的含量可以显著降低,延缓了疾病过程,这将有助于骨质疏松的预防和治疗。
基本信息
中文标题:高通量代谢组学方法发现淫羊藿提取物对骨质疏松症影响的代谢生物标志物及途径
发表期刊:Frontiers in pharmacology
影响因子:5.810
发表时间:2020年8月
发表单位:南昌大学第一附属医院
运用组学技术:超高效液相色谱法结合四极杆飞行时间质谱法技术(UPLC-Q-TOF/MS)代谢组学
研究背景
骨质疏松症(OP)是一种系统性骨代谢疾病,严重困扰老年人(尤其是绝经后妇女)。随着中医药的不断发展,单药复方制剂以其多组分、多靶点综合治疗的理念与慢性代谢性疾病的机理相一致。因此,用草药及其提取物预防和治疗OP已成为一种趋势。现代药理研究表明,淫羊藿提取物(Ext-epi)对免疫系统,骨代谢和抗肿瘤具有积极的治疗作用。本研究采用超高效液相色谱法结合四极杆飞行时间质谱法(UPLC-Q-TOF/MS)技术,分析健康大鼠、OP模型大鼠和不同剂量Ext-epi处理大鼠对血清和骨质疏松的作用。在表征代谢组学OP潜在生物标志物和代谢途径的前提下,评估了Ext-epi对OP的治疗效果。寻找OP的潜在生物标志物和Ext-epi潜在靶标及其保护作用的相关途径,并为阐明Ext-epi在治疗OP中的作用机制提供依据。
研究思路
研究结果
1
不同处理条件下生化指标分析结果
如图1所示,与对照组相比,模型组股骨的BMC和BMD显著降低(p<0.05)。不同剂量Ext-epi处理后,股骨BMC和BMD均显著高于模型大鼠,其中ZL-IL差异极显著(p<0.01),模型组大鼠血清中骨钙素(OC)、肿瘤坏死因子α(TNF-α)、抗酒石酸酸性磷酸酶(TRAP)含量均高于对照组,雌二醇(E2)含量显著下降(p<0.01)。Ext-epi干预后,各实验组大鼠生化指标含量呈回调趋势,TNF-α、TRAP和E2差异显著(p<0.05),具体含量变化见表S1 Ext-epi可显著改善OP大鼠BMD、BMC、血清骨钙素、肿瘤坏死因子-α水平升高的现象,也可显著降低体内雌二醇水平,说明OP大鼠骨质疏松症的发生可能与体内雌二醇含量的降低密切相关。
图1 | Ext-epi对卵巢切除骨质疏松症大鼠BMD、BMC及骨代谢指数的影响
*:与对照组相比,模型组内容差异有统计学意义,p<0.05。
**:与对照组相比,模型组的内容有很显著的差异,p<0.01。
:与模型组相比,实验组的内容明显不同,p<0.05。
:与模型组相比,实验组的内容差异很大,p<0.01。
2
OP的潜在生物标志物鉴定
采用主成分分析(PCA)观察各组之间的聚类情况,观察不同组间代谢是否显著差异。选择VIP>1,并且T-TEST计算结果中p<0.05的离子结合作为下一个要鉴定的差异代谢物。基于Q-TOF代谢组学平台与HMDB,METLIN数据库,代谢物的初步鉴定以及使用MS / MS片段离子信息进行验证提供的准确质量。最后,鉴定了46种潜在的生物标志物,(ESI+)中有28种,(ESI-)中有18种。与对照组相比,模型中35种代谢物的水平显著升高,11种代谢物显著降低。
图2 | 通过PCA分析和OPLS-DA分析的3D评分图和对照组与模型组之间的VIP图。
(A)正离子模式下的3D评分图。
(B)负离子模式下的3D评分图。
(C)正离子模式下的VIP图。
(D)负离子模式下的VIP图。
3
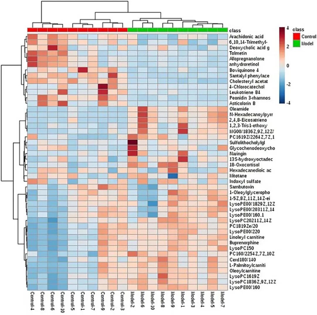
热图分析
图3显示了46种代谢物彼此之间含量分布的聚类热图分析,清楚地揭示了模型组和对照组之间代谢物差异表达变化。
图3 | 模型组大鼠和对照组大鼠46种差异代谢物的热图分析
标记的变化程度具有不同的颜色,每行代表一个样品,每列代表一种代谢物。顶部为红色表示对照组,绿色表示模型组。
4
代谢组学分析
基于鉴定的46种潜在生物标志物,使用代谢分析软件来表征与其相关的代谢途径。如图4所示,共表征了8种代谢途径,包括亚油酸代谢,花生四烯酸代谢,甘油磷脂代谢,α-亚麻酸代谢,醚脂质代谢,类固醇生物合成,脂肪酸代谢,不饱和脂肪酸的生物合成。
结果显示,这些代谢途径的变化可能与OP整个病理学中的代谢变化最相关。在马拉四烯酸代谢中,甘油磷脂代谢和乙醚脂质代谢是与OP病理过程极为相关的代谢途径。
本研究建立并总结了涉及OP发病机制的潜在生物标志物的代谢网络(图4),并构建图5中的OP相关代谢网络。结果表明,白三烯B4水平下调,同时异丙萘酚酮、花生四烯酸水平上调。从右图可以看出,OP的发生与白三烯B4和NF-κB蛋白密切相关。
图4 | 潜在生物标志物和相关代谢途径的相关网络。
红色和蓝色点表示本研究中发现的潜在生物标志物。红色:模型组中的内容高于对照组;蓝色:模型组中的内容低于对照组。橙色填充的方框表示相关的代谢途径。
图5 | 采用IPA分析的智能通路分析的生物标志物代谢物网络。
浅绿色代表疾病中的低表达,浅粉红色代表疾病中的高表达,颜色越深,程度越大。
5
Ext-Epi对OP代谢谱的影响
经ZL-IH、ZL-IM、ZL-IL处理后的实验结果表明,ZL-IH干预可回溯38项,其中23项有统计学差异(p<0.05),ZL-IM干预可召回43项,其中30项有统计学差异(p<0.05),ZL-IL干预可调整38项,其中26项有统计学差异(p<0.05),不同剂量的治疗药物可以通过干扰相应的生物标志物来治疗OP疾病的进展。常用回调标志物参与调节衣原乳酚酸代谢、甘油磷脂代谢、醚脂代谢的主要代谢途径,这些结果表明,上述代谢途径可能是Ext-epi保护OP的靶路。IPA分析结果表明,白三烯B4可能是核心生物标志物。本试验中,OP模型大鼠白三烯B4的含量显著增加,表明其可能具有炎症反应并激活PPARΥ2转录活性,从而加重骨质疏松的程度。然而,用Ext-epi处理后,白三烯B4的含量可以显著降低,从而延缓了疾病过程。该标记物可能是Ext-epi治疗OP的潜在目标,但仍需要进一步验证。
图6 | 口服不同剂量的Ext-epi后潜在生物标志物血清含量的变化。
(与对照组比较,*P<0.05,**P<0.01;与模型组比较, P<0.05,P<0.01)
研究结论
本研究采用UPLC-Q-TOF/MS代谢组学对OP模型中的大鼠和不同剂量Ext-epi处理的大鼠进行分析,从大鼠血清代谢组学和标志物相关代谢途径中揭示了46种潜在生物。不同剂量组的Ext-epi对16种潜在的生物标志物具有显著的逆转作用,涉及三种主要的代谢途径,其中ZL-IL的治疗效果相对稳定,组间聚类比较明显,该剂量可被视为进一步研究的更好剂量。本研究从代谢组学水平评估了Ext-epi对OP的预防和治疗效果,为开发Ext-epi治疗OP提供了依据,也为开发OP治疗提取物提供了参考。
小鹿推荐
植物提取物在治疗动物疾病方面有其天然优势,一直受到人们的广泛关注。本篇文章采用UPLC-Q-TOF/MS代谢组学法分析淫羊藿提取物治疗小鼠的骨质疏松的影响,发现其效果显著以及对改善骨质疏松的潜在生物标志物白三烯B4,可以为将来改善骨质疏松提供新的思路。
.
文末看点|lumingbio
上海鹿明生物科技有限公司多年来,一直专注于生命科学和生命技术领域,是国内早期开展以蛋白组学和代谢组学为基础的多层组学整合实验与分析的团队。目前在多层组学研究已经有了成熟的技术方法,欢迎各位老师前来咨询哦~
同时,鹿明生物B站上线了5大频道板块,分别在空间代谢组学、生信分析、多层组学、代谢组学方向为各位科研老师提供有效的方法工具和思路~其中,生信板块也拥有着观看量1.5万的生信爆款视频~欢迎各位老师访问,鹿明生物B站:
https://space.bilibili.com/388691543
长按扫码咨询鹿明生物技术工程师
猜你还想看
1、EST | 强强联合16S+代谢组学助力AgNPs生态研究新视角再登环境科学TOP期刊
2、项目文章 | LC-MS/GC-MS双平台代谢组学助力中药处方预防延缓糖尿病视网膜病变机制研究
3、署名文章 | Environ Pollut:双平台代谢组学探究短期暴露于颗粒物和生物气溶胶的潜在尿液生物标志物
4、GUT | 单细胞转录+代谢组学:台湾辅仁大学陆嘉真团队发现肠道微生物群能调节慢性阻塞性肺病发病机制
END
近海|撰文
小久|排版
欢迎转发到朋友圈
本文系鹿明生物原创
转载请注明本文转自鹿明生物
我知道你在看哟
点击阅读原文了解更多

