重磅研究!「淫羊藿苷」逆转2型糖尿病肾病,拯救肾脏免于纤维化!
2型糖尿病(T2DM)导致的高血糖、肥胖及胰岛素抵抗引发肾脏的诸多改变,尤其是在加速肾纤维化方面,这是2型糖尿病肾病(T2DN)恶化至终末期肾病的常见路径。肾纤维化表现为肌成纤维细胞聚集导致的细胞外基质过量积累,是T2DN病理生理学中的核心环节。
淫羊藿作为传统中药,具有补肾阳、强筋骨的功效。其提取所得的黄酮类化合物淫羊藿苷,被用于多种肾脏疾病中展现出肾脏保护作用,如糖尿病性肾病、急性肾损伤等。然而,关于淫羊藿苷在抑制T2DN肾纤维化作用机制方面的全面研究尚待完善。
日前,一篇名为AR/RKIP pathway mediates the inhibitory effects of icariin on renal fibrosis and endothelial-to-mesenchymal transition in type 2 diabetic nephropathy的研究探讨了淫羊藿苷在2型糖尿病肾病中调节肾脏EndMT中的可能作用。
图1论文首页
淫羊藿苷对2型糖尿病动物的肾纤维化的影响
该研究构建T2DM模型,待大鼠成功表现出糖尿病肾病后,予以不同剂量的淫羊藿苷或厄贝沙坦灌胃。H&E染色的组织学切片显微照片显示,db/db小鼠和2型糖尿病大鼠存在严重的肾损伤,然而,使用淫羊藿苷和厄贝沙坦可以减轻此类损伤(图2a和b)。通过masson染色的组织学切片显微照片显示,db/db小鼠和2型糖尿病大鼠的肾纤维化状况得以改善,这得益于淫羊藿苷和厄贝沙坦的应用(图2c和d)。研究结果明确表明,淫羊藿苷对2型糖尿病动物的肾纤维化具有抑制作用。
图2 淫羊藿苷可减轻2型糖尿病动物的肾纤维化
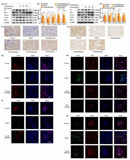
淫羊藿苷通过抑制肾内皮-间充质转化来减轻肾纤维化
肾EndMT对肾纤维化病理过程具有促进作用。研究探讨了淫羊藿苷对2型糖尿病动物肾EndMT的影响。在2型糖尿病动物的肾组织中,与内皮细胞特征相关的蛋白表达显著降低,而与间充质细胞特征相关的蛋白表达明显上升(图3a-d)。经过12周的db/db小鼠和2型糖尿病大鼠联合治疗,CD31、VE-cad、FN、α-SMA和FSP-1的表达得以恢复。
免疫组化染色法检测VE-cad(图3e和f)及免疫荧光成像法检测CD31(图3g和i)的结果均显示,2型糖尿病动物肾组织中肾小球内皮细胞特征的减弱。经淫羊藿苷治疗的2型糖尿病动物肾小球中,FSP-1和CD31的共定位程度降低(图3h和j)。因此,上述数据表明,淫羊藿苷可通过抑制2型糖尿病动物肾EndMT减轻肾纤维化。
图3 淫羊藿苷通过抑制肾内皮-间充质转化来减轻肾纤维化
淫羊藿苷抑制hg诱导的mGEnCs内皮-间充质转化
为进一步探究淫羊藿苷对HG诱导的EndMT的影响,研究者对mGEnCs在HG条件下进行淫羊藿苷处理。实验结果显示,与体内实验一致,HG处理导致mGEnCs的内皮特征(CD31和VE-cad)减弱,同时增强了其间充质特征(FSP-1和α-SMA)(图4a、b)。而淫羊藿苷能够显著抑制hg诱导的mGEnCs内皮细胞特征的减弱和间充质细胞特征的增强。
图4 淫羊藿苷抑制HG诱导的mGEnCs内皮细胞间充质细胞转化
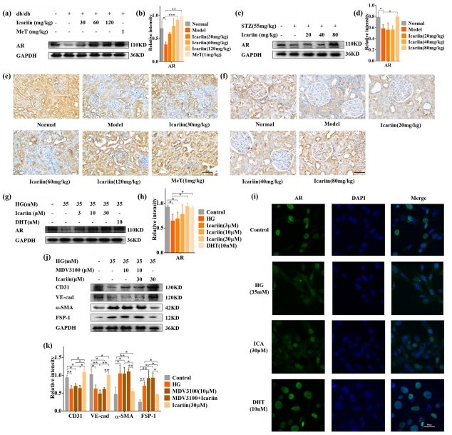
淫羊藿苷通过激活AR抑制糖尿病肾内皮细胞向间质细胞转化
后续研究又探讨了淫羊藿苷对AR的影响。蛋白质印迹及免疫组织化学染色分析表明,淫羊藿苷能有效提升2型糖尿病动物肾组织中AR的表达及分布(图5a-f)。同时,淫羊藿苷显著增加了HG诱导的mGEnCs(图5g-i)。为探究AR在淫羊藿苷抑制肾脏EndMT过程中的调节作用,研究者采用AR拮抗剂MDV3100对HG诱导的mGEnCs进行治疗。值得注意的是,MDV3100显著阻断了淫羊藿苷对HG诱导的mGEnCs中EndMT的抑制效果(图5j-k)。综上,这些结果证实淫羊藿苷通过激活AR实现对肾端MT的抑制。
图5 淫羊藿苷通过激活AR抑制肾内皮细胞向间质细胞转化
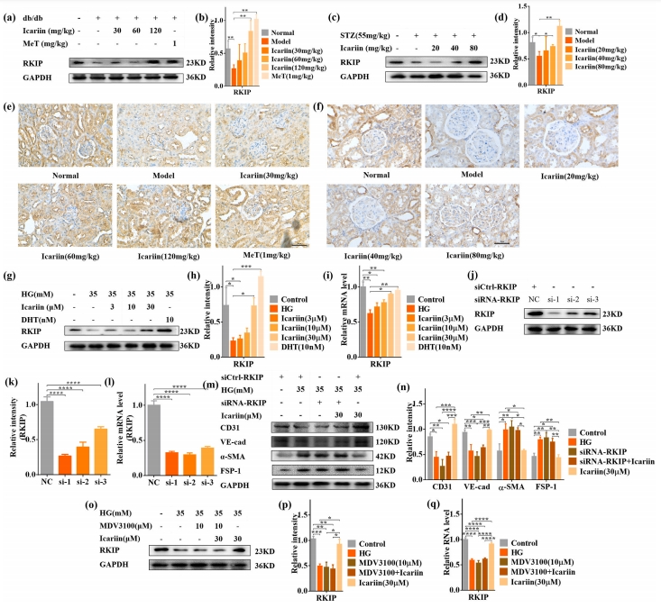
淫羊藿苷通过激活AR/RKIP抑制糖尿病肾内皮细胞向间质细胞转化
在2型糖尿病动物的肾脏组织中,蛋白质印迹分析(图6a-d)及免疫荧光检测(图6e、f)结果显示,淫羊藿苷及MeT可增强RKIP的表达。同时,淫羊藿苷与DHT(AR激动剂)亦可上调HG诱导的mGEnCs中RKIP的蛋白及mRNA水平(图6g-i)。为进一步探讨RKIP在淫羊藿苷抑制肾脏EndMT过程中的作用,采用siRNA-RKIP沉默HG诱导的mGEnCs中的RKIP(图6j-l)。(图6m-n)经淫羊藿苷及siRNA-RKIP处理的HG诱导的mGEnCs,与内皮特征相关的蛋白(CD31及VE-cad)表达显著降低,而与间充质特征相关的蛋白(FN、α-SMA、FSP-1)表达显著增加。此外,淫羊藿苷对RKIP的激活可被AR拮抗剂(MDV3100)抑制(图6o-q)。综上,淫羊藿苷通过激活AR/RKIP途径对糖尿病肾病具有抑制作用。
图6 淫羊藿苷通过激活AR (AR)/RKIP抑制肾内皮细胞向间质细胞转化
淫羊藿苷通过调节AR/RKIP抑制MEK/ERK抑制肾内皮细胞向间质细胞转化
在db/db小鼠和2型糖尿病大鼠的肾组织中,淫羊藿苷及MeT抑制了p-MEK和p-ERK的表达增加(图7a-d)。同时,淫羊藿苷与雄激素受体(AR)对MEK/ERK通路的抑制作用亦在高糖诱导的mGEnCs中体现(图7e-f)。MEK抑制剂U0126显著抑制了HG诱导的mGEnCs中的内皮间质转化(EndMT,图7g-h)。为证实AR及RKIP在淫羊藿苷抑制MEK/ERK途径中的作用,实验采用了MDV3100及siRNA-RKIP,MDV3100和siRNA-RKIP显著阻断了淫羊藿苷在MEK/ERK通路中的调节作用。综上,淫羊藿苷通过调节AR/RKIP以抑制MEK/ERK,从而减轻肾脏内皮间质转化。
图7 淫羊藿苷通过调节AR (AR)/RKIP抑制MEK/ERK,从而减弱肾内皮细胞向间质细胞的转化
结论
综上所述,淫羊藿苷可以上调AR的活性,激活RKIP,从而抑制MEK/ERK通路,最终减轻T2DN的肾EndMT和肾纤维化。本研究首次提出淫羊藿苷和AR可有效调节T2DN的肾EndMT,为开发淫羊藿苷作为T2DN的潜在治疗药物提供了进一步重要的实验基础。
参考文献:
Yao W, Tao R, Xu Y, Chen ZS, Ding X, Wan L. AR/RKIP pathway mediates the inhibitory effects of icariin on renal fibrosis and endothelial-to-mesenchymal transition in type 2 diabetic nephropathy. J Ethnopharmacol. 2024 Feb 10;320:117414. doi: 10.1016/j.jep.2023.117414.
「动脉硬化斑块」竟可完全消退!JACC颠覆性大发现:这5件事必须做好
阿托伐他汀,国产药1毛多一片,立普妥几块钱一片,这仅仅是价格差异吗?疗效会打折扣吗?
