警惕他汀类药物诱发「相关性肌病」的6大危险因素,不同品种的他汀发生率有何差异?
他汀类药物作为可减少胆固醇合成及降低低密度脂蛋白的一类药物,在降脂稳斑领域占有举足轻重的地位,被国内外多项指南推荐为冠心病一级预防和二级预防的基础用药。
图片来源:摄图网
他汀的不良反应有肝损伤、肌病、新发糖尿病、认知功能改变和神经系统损害等,其中尤以肌病为常见的不良反应。随着他汀类药物在临床广泛应用,他汀类药物相关肌病(SAMS)也日益引起人们重视。
SAMA有哪些分类及临床特点?引发SAMS的危险因素又有哪些?如何进行干预治疗?一起看看下面内容吧!
SAMS的分类及临床特点
一、分类
根据国际专家研讨会提出的标准化术语及分型:
图片来源:医会宝编辑部
国家脂质协会他汀类药物肌肉安全工作组将他汀类药物相关的肌肉不良事件的临床表现分为4个类型:肌痛、肌病、肌炎和肌坏死(包括横纹肌溶解)。
1. 肌痛:有肌肉疼痛或流感样症状(肌肉压痛、僵硬、弥漫性疼痛或痉挛),CK水平正常。
2. 肌病:有肌肉无力不伴有肌肉疼痛,CK正常或升高。
3. 肌炎:即肌肉炎症,通常伴有疼痛或其他肌肉症状(如压痛、僵硬、痉挛等),肌肉活检有白细胞浸润,CK水平中度升高。
4. 肌坏死:有肌肉损伤伴随不同程度CK升高(CK>3倍ULN为轻度,≥10倍ULN为中度,≥50倍ULN为重度)。
5. 最严重且罕见的肌坏死形式是横纹肌溶解,骨骼肌分解导致大量CK和肌红蛋白释放到血液中,可能发生肌红蛋白尿和急性肾功能衰竭(血清肌酐增加 0.5mg/dl)。
二、临床特点
患者临床表现多样,肌肉无力是最常见的症状,可单独出现,也可伴肌肉疼痛或肌肉痉挛。肌肉无力和(或)疼痛通常出现在大腿、背部、臀部、小腿的大肌群,表现呈对称性且多数发生在肢体近端;而肌肉痉挛则不对称地影响手脚的小肌肉群。
抗 HMGCR抗体介导免疫坏死性肌病患者主要表现为呈对称性近端肌肉无力,多有肌肉疼痛,部分患者可出现关节疼痛、吞咽困难、雷诺现象、皮疹等表现。
图片来源:摄图网
服用他汀类药物后引起的肌肉症状出现的中位时间一般是1个月。一般停用他汀类药物后 CK值会逐渐降低,通常在1周内恢复正常,肌肉症状平均在2.3个月缓解;但免疫介导的坏死性肌病服用他汀类药物治疗至发病时间一般是2个月至10年,中位时间一般是3年。
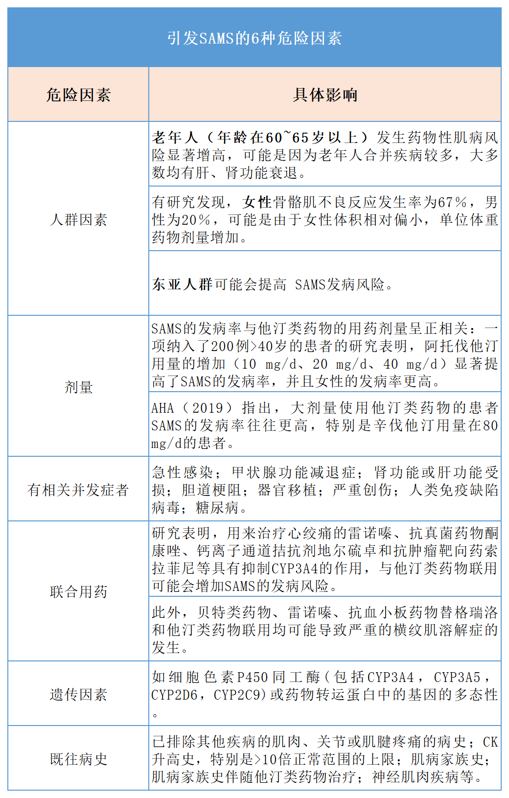
引发SAMS的6大危险因素
SAMS的危险因素主要包括以下方面:
图片来源:医会宝编辑部
不同品种的他汀类药物引发SAMS的差异
目前临床上常用的他汀主要包括:阿托伐他汀、辛伐他汀、瑞舒伐他汀、氟伐他汀、普伐他汀、洛伐他汀等。
图片来源:摄图网
各项研究发现,不同品种他汀诱发肌肉症状的发生率存在差异:亲脂性的辛伐他汀,比亲水性他汀(阿托伐他汀、氟伐他汀、普伐他汀)有更大的肌肉毒性。
同种类的他汀类药物SAMS的发病率也有所不同。有研究结果显示,不同他汀类药物发生率从高到低依次为40 mg/d或80 mg/d辛伐他汀(18.2%)、40 mg/d或80 mg/d阿托伐他汀(14.9%)、40 mg/d普伐他汀(10.9%)和80 mg/d氟伐他汀(5.1%)。
治疗与预防SAMS
一、调整他汀类药物的使用剂量
图片来源:医会宝编辑部
二、合理用药、监测指标
加强合理用药,小剂量开始服用,缓慢增加剂量,或采用间歇给药策略。此外,应注意药物相互作用,在他汀类药物与贝特类药物联用时,应选用风险较小的非诺贝特,同时在治疗过程中应密切监测。
对老年、虚弱、服用多种药物的患者,以及合并慢性病或潜在肝肾功能不全的患者,联合药物治疗应更加慎重。
SAMS可以发生在他汀类药物治疗后的任何时间,如果发生肌痛、乏力等症 状,需立即检测 CK水平,并与基础值比较。如 CK持续异常升高、且无其他原因可以解释,应减量或停药观察。
END
参考文献:
[1]韩家豪,刘添甜,高燕. 他汀类药物相关肌病及其机制研究[J]. 中华老年心脑血管病杂志. 2018年11月第20卷第11期
[2]王光裕, 林鹏飞, 焉传祝. 他汀类药物相关性肌病的发病机制和干预措施研究进展 [J] . 中华内科杂志, 2022, 61(8) : 953-958.
[3]漆文静,郭秀明. 他汀类药物相关性肌病的研究进展[J]. 现代医药卫生. 2022年2月第38卷第3期
[4]路海棠. 他汀类药物致肌病的临床特点[J]. 《临床荟萃》. 2015年12月第30卷第12期
声明:本文为医会宝编辑部整理,旨在为医疗卫生专业人士传递更多医学信息,不能以任何方式取代专业的医疗指导,也不应被视为诊疗建议,希望大家理性判断,有针对性应用!
致:读者朋友
为了不让大家错过医会宝每个工作日18:10
准时推送的医学知识和前沿资讯
下面教大家如何第一时间接收到最新推文:
点击文章开头上方医会宝→点击右上角…→点选设为星标★加上星标
这样就不会找不到我们啦!
