“阳”了乱吃药,女子全身发黄进ICU:感冒药别乱吃,真的会要命!
知意|作者
志愿云之家(zhiyuanyunzhijia)|来源
阳了吗?
买到药了吗?
这两句话快要成为时下最新问候语了。
随着疫情防控新十条发布以来,感染人数的增多,朋友圈充斥着两条杠的照片。
每天不是怀疑别人阳了,就是怀疑自己阳了。
在这种焦虑恐慌之下,引发了一波囤药潮。
不少人囤了数十种感冒药,就等着感染新冠后派上用场。
网友们调侃道:
以前是买药等封控,现在是买药等发烧。
本以为囤了药,就能从容地搞定新冠。
但当真正感染时,还是少不了慌里慌张。
然后自己给自己多开处方:
烧怎么还没退,再吃一粒退烧药好了。
怎么还有一点鼻塞,要不再吃点感冒药……
于是,新冠还没好,自己因为过量用药进医院了!
01
乱吃药比新冠病毒更可怕
这不,近日热搜上就有个新闻:
平顶山40岁女子感染新冠后进了医院ICU。
入院时,该女子全身皮肤像染色一般发黄。
难道感染新冠还有这样的后遗症吗?
其实是女子感染新冠后,因为害怕。
一有发烧就吃药,想把体温压下去。
不遵守医嘱,结果超量用药。
才导致全身皮肤黄染,肝脏衰竭!
被紧急转院到郑州一医院ICU抢救。
无独有偶,近日,一家医院一个早上接诊了18个患者!
他们都是因为害怕感染新冠,联合服用了多种药物。
这一行为直接导致了急性肝损伤。
有4个还进了ICU。
是药三分毒,这样的常识相信大家都懂。
为何还会出现如此疯狂乱吃药的行为?
说到底还是因为害怕,想寻求一个心理慰藉。
现如今,每个人都成了自己健康的第一责任人。
媒体和专家们的科普,让大家对新冠的恐惧消解了不少。
不过以前严格的防疫措施,让很多人对感染新冠没有太多实感。
如今感染离自己越来越近,大家才真正感觉害怕,总觉得要多吃点药才心安。
广州一大爷被问及为何囤药时,他说:吃了总比没吃强。
相信这也是不少人的心声。
但事实真的是这样吗?
乱吃药并不能带来心安,引发的危害,可能比新冠病毒更致命。
科学地认识新冠,科学地用药,才能将大家的害怕转换成心安。
02
重复用药易造成肝损伤
所谓的乱吃药,最常见的就是重复用药和错误用药。
重复用药最直接的危害是肝损伤。
因为我们吃下去的药物大部分要在肝脏中完成代谢。
这个过程需要一种重要的肝代谢酶——肝药酶。
很多种药物都要通过肝药酶代谢。
如果同时用药太多,肝药酶可能供不应求。
导致药物代谢不及时,残留的药物就会对肝脏造成损害。
为了避免这种情况:
第一,相同成分的药别重复吃。
专家建议不要囤药,很重要的是,
很多药都有相同的成分,混吃药容易造成药物过量。
比如,有些感冒药和感冒药不能混在一起吃。
2015年,一男子为了让感冒尽快好,连吃了泰诺、康必得和白加黑3颗感冒药。
感冒好了一些后,却连续几天无法排尿,还出现面唇发紫、心慌气喘的症状。
被救护车送到医院时病情已危重,被诊断为药物性急性肾功能衰竭并发心功能衰竭。
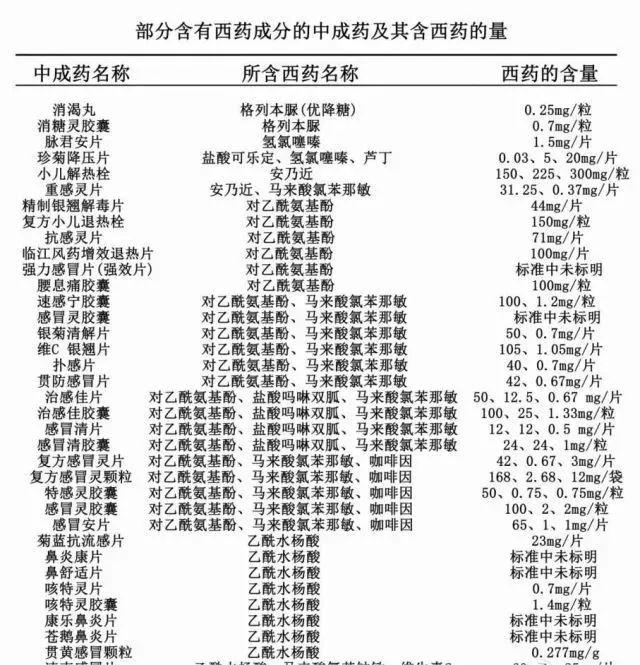
很多感冒药中都含有对乙酰氨基酚成分。
食药监总局官网数据显示,经国家药监部门批准生产的含对乙酰氨基酚成分的药品超过1300个品种。
包括常见的感冒药:泰诺、白加黑、新康泰克等。
还包括了大家常用的退烧药——乙酰氨基酚。
所以,大家在用药时,先去看看药品说明书,核对药物成分。
在服用了对乙酰氨基酚作为退烧药的情况下,就不要再使用复方感冒药。
同样,不要同时使用多种复方感冒药,吃一种就行了。
不然,很容易对乙酰氨基酚超量,导致药品毒副反应。
当然,有些人觉得西药副作用这么大,吃中成药应该没事吧。
殊不知,很多中成药里也添加了对乙酰氨基酚等西药成份。
中工程院院士张伯礼就向公众呼吁:
如果服用连花清瘟、金花清感、宣肺败毒颗粒等有退热功效的中成药。
就不再同时服用布洛芬或对乙酰氨基酚了。
第二,相同功能的药别重复吃。
感染新冠后,很多人都会发烧浑身痛。
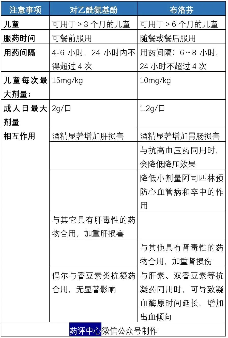
对乙酰氨基酚和布洛芬应该是大家最常用的退烧药。
这两种药的疗效都不错。
但是,这两种药千万不要同时使用。
它们属于一类解热镇痛药,同时使用可能会导致急性肝衰竭。
如果烧了几天,发现退烧药效果不好,不要换一种退烧药交替吃。
这种情况下,建议去发热门诊寻求医生的帮助。
第三,一种药不要超剂量吃。
病急也不能乱投医。
华中大同济医院药学部副主任李娟说:
药物有不同的起效时间和半衰期,应严格根据药物特征按时间间隔服用药物。
意思就是,不要因为一种药看起来不见效,就自行加量。
法国药物管理部门的一项调查显示,经常服用酮洛芬和布洛芬药物,可能导致感染并发症,严重截肢甚至死亡。
所以,使用这类退烧药必须严格遵守药物说明。
布洛芬两次用药间隔至少要6小时。
对乙酰氨基酚两次用药间隔至少为4-6小时。
两种药物一天用药都不要超过4次。
03
抗生素对新冠无用
另一种乱用药的情况是错误用药。
最近在网络上看见不少人的新冠囤药清单。
在里面总能看见一种熟悉的药——阿莫西林。
毕竟很多人一感冒就会吃消炎药,总觉得吃了应该管用。
实际上,阿莫西林和各种头孢它们都是抗菌药物。
主要作用是用来杀灭细菌的。
而新冠感染是由病毒引起的。
所以,像这类的抗菌药物,新冠感染就不要吃了!
没什么用。
而且这类抗菌药物是抗生素。
国家卫健委说过:
滥用抗生素,很快就会没有可用的有效抗菌药物可以对抗细菌。
那么今后普通感染和轻微伤害就可能致命。
贵州就曾发生过这样一个案例。
一个7岁男孩因为受凉感冒,家长自行用消炎药和抗病毒药物治疗。
很长时间不见好转,一家人走到医院,因为挂号队伍人山人海。
于是继续回家凭经验用抗生素。
一周后,孩子因病菌对药物产生的耐药性,导致无药可用,多器官衰竭死亡。
抗生素滥用是全球都在担心的问题。
所以,在没有继发细菌感染的情况下,在没有医生的处方下,大家谨慎使用抗菌药物。
04
没有药能预防新冠
还有一个大家关心的问题是:到底要不要提前吃药预防新冠?
接下来1至2个月各省都将迎来一波感染高峰。
张文宏说:寒冷是病毒的帮手。
资料显示,奥密克戎在37度的环境中能活2天。
但是在零度以下的环境能存活3周以上。
随着天气越来越冷,病毒会更活跃,传播得也更厉害。
同时又赶上了冬季感冒流行病高发期。
年关也将至……
不少人都在担心今年能不能好好过年。
要不要提前吃药预防一下。
网络上有不少人,通过每天嚼维生素C片来预防。
但真的有用吗?
其实,研究尚未证实,补充维生素C、维生素D、维生素E对预防和治疗新冠病毒感染有任何帮助。
并且正常健康的人群长期或大剂量服用维生素C片,可能会诱发尿酸结石、动脉粥样硬化等疾病。
不仅维生素没用,目前也并未出现能防止新冠病毒感染的有效药物。
专家表示,预防新型冠状病毒感染的最有效方式是疫苗接种。
药品没有预防作用。
没有症状的人,建议大家不要服用药物。
只需要多饮水,不吃辛辣性食物。
注意休息,提高机体的免疫力。
所以,总结一下就是。
预防新冠主不是靠乱吃药,主要还靠接种疫苗和增强免疫力。
大家不需要过分焦虑,国家也没有不管大家。
就在前天,我国第四针疫苗接种方案已发布。
方案中说明了目标人群:
现阶段,可在第一剂次加强免疫接种基础上,
在感染高风险人群、60岁以上老年人群、具有较严重基础性疾病人群和免疫力低下人群中开展第二剂次加强免疫接种。
正如这位网友说的,虽然晚了点,大家符合条件的可以尽快去接种。
对于那些不符合接种条件,或者已经感染的人也不需要担心。
钟南山院士说,现在奥密克戎的致病率大大减弱,99%可在7-10天内完全恢复。
只要进行很好地休息、隔离、居家,身体很快就能恢复。
为了让大家居家时用药更加清楚和规范。
12月12日,北京市卫生健康委组织药学、临床和中医专家。
参考本轮疫情用药诊疗实际,制定了北京市《新冠病毒感染者用药目录(第一版)》
大家可以对照目录,根据症状合理使用药品。
总的来说,没病别吃药,有病不要乱吃药,对症下药。
谨遵医嘱和药品说明书规范用药。
保持心情舒畅和作息规律。
除了攻克病毒,更要战胜心魔。
新冠不可怕,那些不确定的日子和担忧会离我们越来越远。
随着新年到来的,会是更加美好的明天。
希望大家都能健康平安。
参考资料:
广东共青团:《别再乱吃药了!危害可能比感染新冠更可怕…》
新浪网:《居家治新冠,如何科学用药?泉州专家权威解答》
南方日报:《专家呼吁不能乱服药 中西药同时服用会增加肝损伤风险》
工人日报:《重复、超剂量、超次数用药或致肝衰竭》
作者介绍
作者:知意,用文字看世界。
*图源网络,侵删。本文首发于志愿云之家(ID:zhiyuanyunzhijia),,转载请添加微信:SSWVs02,并注明来意。
(点击链接了解详情)
推荐阅读
当街脱鞋、跪地、磕头!网传举报父亲被打死后失联女孩现身,疑似精神失常
一天送556件快递,死后被踢出工作群:双十一,一个快递员客死他乡
↓↓↓点击分享
