【实用】手足癣的药物治疗及注意事项
足癣的传播方式主要有两种:一是直接接触足癣患者;二是使用足癣者的鞋袜、日常用品。
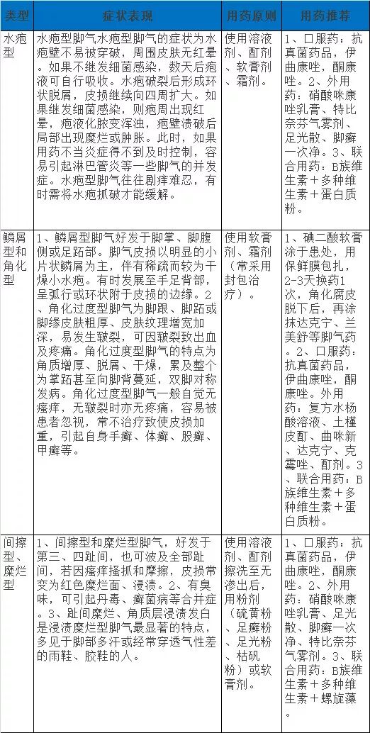
临床表现与分型
足癖常分为5种类型
1、间擦型:第3、4趾间,也可波及全趾,趾间皮肤浸软、脱皮,部分趾间皮肤皲裂,有时有红色的糜烂面,有臭味,夏重冬轻。
2、水疱型:在足跖、足缘部,常有水疱成群或散在,局部皮肤潮红,有时继发细菌感染,水疱变为脓疱,以夏季多见。
药物治疗
1、足癣用药
2.手癣用药
治疗手癣可采用睡前选用10%水杨酸软膏、复方苯甲酸软膏、20%尿素乳膏(可任选其一)涂敷于手上,按摩5分钟,用塑料薄膜和3层纱布包好,每隔1~2日换药1次,连续1~2周。
需提醒大家的是,治疗手癣最佳方法是采用药物封包治疗,该法疗效优于其他疗法。
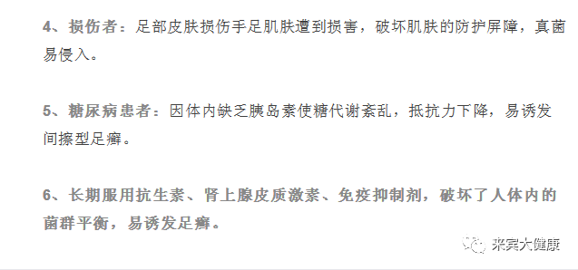
哪些人群较容易发生浅表性真菌感染?
7、工作诱发:如常常接触化学物品、粉尘、泥土、废物者,除增多直触摸摸来自这些物质的致病真菌的时机外,因工作时需求常常戴手套,穿厚靴,致使不透气,很容易诱发手足癣。
8、个人不良生活习惯:如寓居密闭、湿润、卫生条件差,又没有消毒设施等,喜爱搓揉手,抠脚趾,袜子替换不勤,清洁不洁净,鞋袜太紧等。
用药注意事项
1、角化皲裂型足癣,推荐口服抗真菌药治疗;
2、对有化脓感染的脚癣者,应同时应用抗生素治疗;
3、若是深部真菌所引起的系统感染,可选用伊曲康唑,1日0.1~0.2g,一天2次,连服1周,甲癣需每月服1周,连续服用3个月,未见痊愈者疗程延长至6个月。若是体股癣、手足癣和甲癣特别严重,其治疗宜选用特比萘芬,1日0.25g,1天1次,连续服2周、4周或2~3个月;
4、在体、股癣尚未根治前,禁止应用糖皮质激素制剂,该类药品有抑制免疫的风险,易加重真菌感染。如:曲安奈德乳膏(去炎松)、氟西奈德乳膏(肤轻松)应禁用;
5.当自觉瘙痒难耐时,也不要用力过猛抓挠患处,以免造成更严重的感染;
6、去公共浴池洗澡要做好消毒防交叉感染工作,检查确认公共拖鞋、公共浴巾均已经过消毒后方可使用;
7、每日睡觉前用热水泡脚,用肥皂擦洗脚后应用毛巾擦干脚趾间隙,不要与家人混用洗脚盆、擦脚巾等。
来源:医学之声
长按二维码关注我们▶▶▶
