多图带你回顾|皮肤癣菌感染病的临床表现、鉴别和治疗
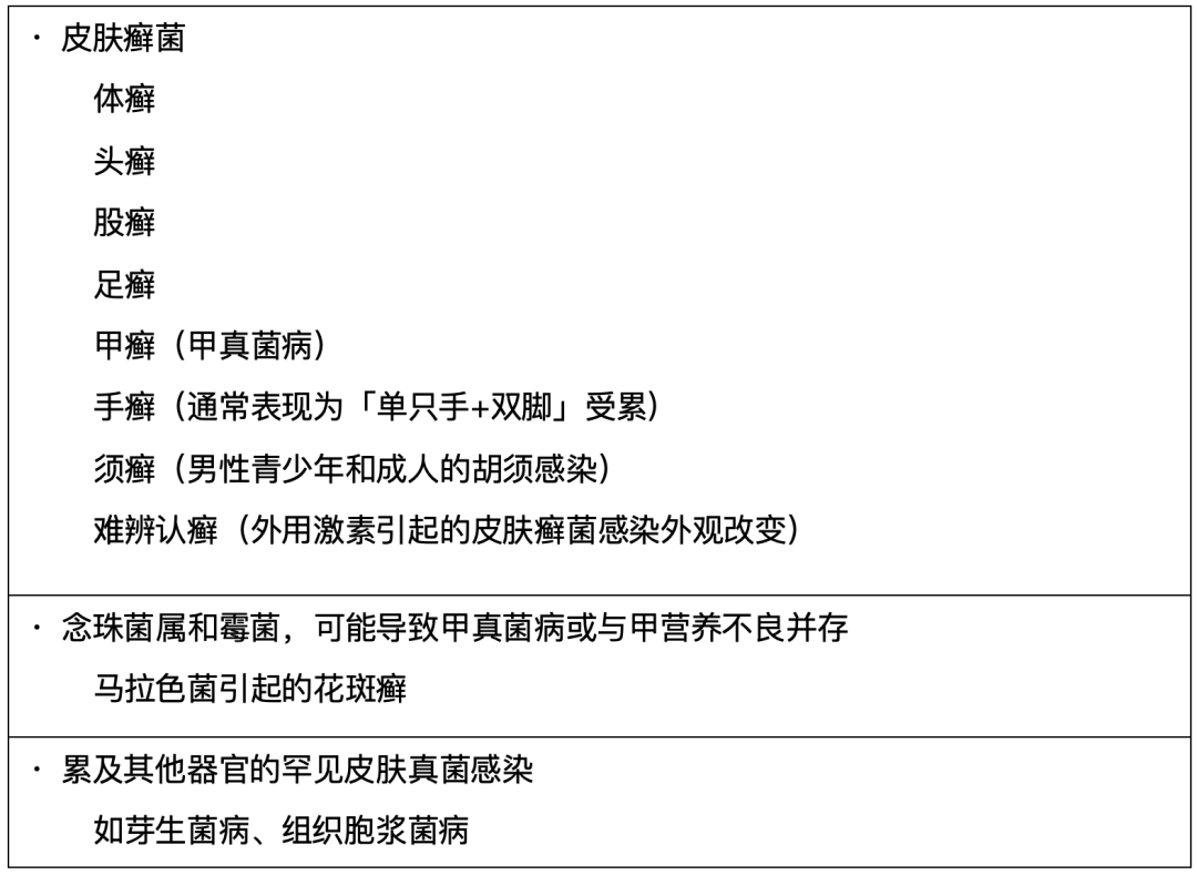
癣(Tinea)是皮肤癣菌引起的浅表真菌感染(表 1 ),皮肤癣菌包括三个属:毛癣菌属、小孢子菌属和表皮癣菌属。根据发病部位不同,皮肤癣菌感染可分为手癣、足癣、甲癣、体癣、股癣等。
表 1.常见的皮肤真菌感染
➢ 体癣(tinea corporis)是指发生于除头皮、毛发、掌跖和甲板以外的浅表部位的皮肤癣菌感染。
➢ 股癣(tinea cruris)特指发生于腹股沟、会阴部、肛周和臀部的皮肤癣菌感染。
➢ 手癣(tinea mannus)和足癣(tinea pedis)是指/趾间、手掌、足底及手足侧缘的皮肤癣菌感染。
➢ 甲癣(tinea unguium)特指由皮肤癣菌侵犯甲板及甲下引起的指(趾)甲病变,约占所有甲疾病的 50% 。
体癣和头癣多见于青春期前儿童,而成年人易患股癣、足癣和甲癣。
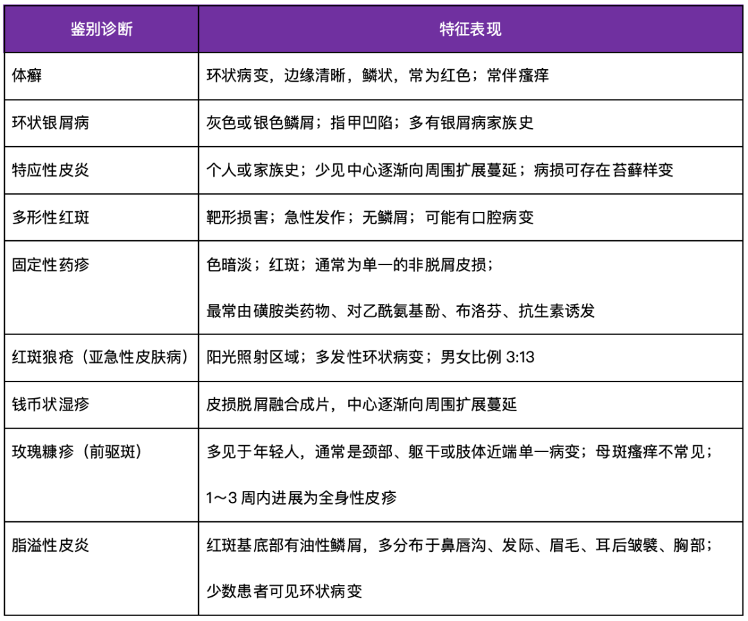
体癣
体癣的原发病损为单个或多个丘疹、水疱或丘疱疹,大小通常在 1~5 cm ,由中心逐渐向周围扩展蔓延,形成环形或多环形红斑并伴脱屑,其边缘微隆起,炎症明显,而中央炎症较轻或看似正常(图 1 ),伴不同程度瘙痒。
图1. 体癣[1]
体癣可能被误诊为湿疹、银屑病、脂溢性皮炎等其他皮肤疾病(表 2 )。经验性外用激素治疗后病情加重,应怀疑为皮肤癣菌感染。相反,对于其他非真菌性皮肤病,使用抗局部真菌治疗后病变无改善或加重。
表 2 . 体癣的鉴别诊断
当根据病史和目视检查无法确定诊断时,可借助氢氧化钾(KOH)涂片法镜检辅助诊断。对于非典型病变如皮肤肉芽肿,或持续性病变,可通过使用过碘酸-席夫氏(PAS)染色的皮肤组织病理检查。也可刮取皮损边缘鳞屑行真菌培养及鉴定,但培养周期漫长,临床很少开展。
股癣
股癣(运动员瘙痒)最常见于青少年和年轻成年男性,累及阴囊对侧的大腿上部(图 2 )。
阴囊本身通常不会发生股癣,但也会发生念珠菌感染。Wood 灯检查可能有助于区分癣和红癣,因为红癣的病原体(微小棒状杆菌)表现出珊瑚红色荧光。如果患者最近洗过澡,Wood 灯检查的结果可能假阴性。
图 2 . 股癣[2]
表 3 . 股癣的鉴别诊断[3]
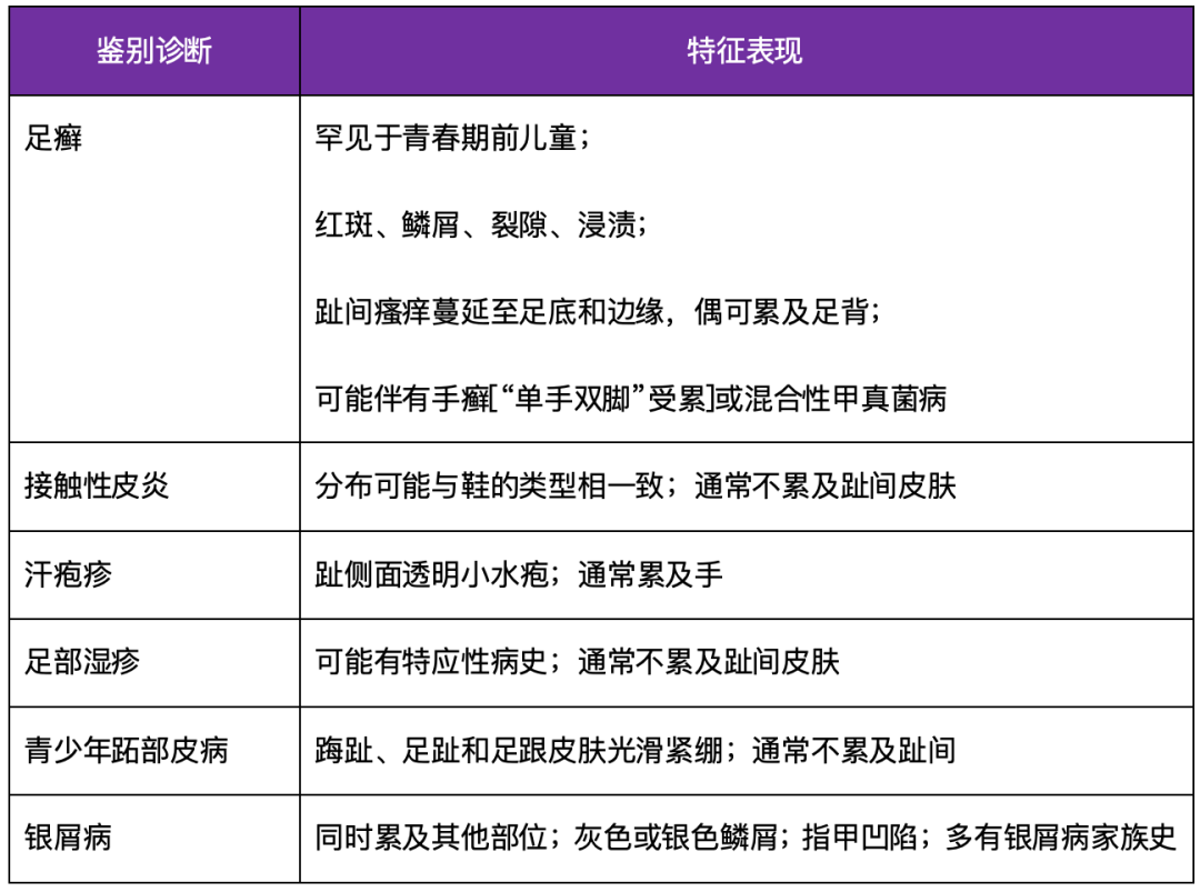
足癣
足癣通常累及趾间皮肤,但也可扩散到足底、足外侧和足背(图 3、4 )。急性型表现为脚趾之间的红斑和浸渍,有时伴有疼痛的小水疱。更常见的慢性型特征是趾间鳞屑、剥落和红斑,足底和外侧出现红斑和角化过度。
图 3 . 足癣[2]
图 4 . 足癣[1]
表 4 . 足癣的鉴别诊断
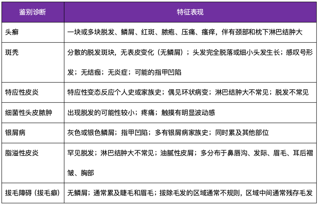
头癣
头癣有四种类型:黄癣、白癣、黑点癣和脓癣,白癣在我国最为常见,多见于儿童,男多于女,主要由小孢子菌属和毛癣菌属所致。
头癣的临床表现多样,早期可能仅限于瘙痒和头皮鳞屑,后表现为一个或多个鳞屑性脱发斑,病发易折断,残根在毛囊口处呈黑点状(图 5 )。头癣可发展为脓癣,头皮散在脓疱及黄色结痂。头癣患儿通常伴随颈部、枕后、耳后淋巴结肿大,若无上述体征需扩大鉴别诊断,如脂溢性皮炎和斑秃(表 5 )。
图 5 . 头癣[1]
多于多数病例,查体发现典型表现即可诊断头癣(表 6 )。非典型病例可通过刮去黑点(断发)行 KOH 涂片镜检寻找真菌孢子。
毛癣菌感染时,镜下可见孢子位于毛干内,称为发内型感染,小芽胞菌感染时,可见成堆排列的小孢子密集镶嵌在毛干外,称发外型感染。由小孢子菌属引起的头癣患者,Wood 灯检查可见亮绿色荧光。
表 5 . 头癣的鉴别诊断
表 6 . 不同症状/体征和在诊断头癣中的准确性[3]
头癣必须用系统抗真菌药物治疗,因为外用药不能穿透发干。不及时治疗可导致瘢痕和永久性脱发。为避免病菌传播,患者和其密切接触者应同时使用 1%~2.5% 硫化硒或 2% 酮康唑洗发水治疗 2 周。
头癣的一线治疗包括灰黄霉素,特比萘芬和氟康唑(大氟康);对于毛癣菌,首选特比萘芬,对于小孢子菌,首选灰黄霉素。启动治疗后 14 天内不应与家庭成员共用梳子、刷子、头盔、帽子、枕套等个人用品。
患有头癣的儿童应在治疗结束时或在需要时尽早返回进行临床评估,但如果有临床改善,通常不需要进行后续培养。如果孩子没有好转,应询问家长是否遵守治疗方案,并留取病发或皮屑样本培养。如果证实诊断,应使用相同或不同药物启动第二疗程。
甲癣
甲癣特指由皮肤癣菌侵犯甲板及甲下引起的指(趾)甲病变,俗称「灰指甲」。除了常见的以趾甲增厚、易碎、变色为特征的远端甲下型外(图 6 ),甲真菌病还可表现近端甲下型和白色浅表型,后者在儿童中比成人更常见(图 7 )。
图 6 . 甲癣(远端甲下型)[2]
图 7 . 甲癣(白色浅表型)[2]
甲癣主要的鉴别诊断包括念珠菌性甲床炎和甲沟炎、慢性创伤和银屑病(表 7 )。甲真菌病的诊断通常应通过 KOH 涂片、培养或 PAS 染色来确认。
最敏感的诊断方法是 PAS 染色,可以通过将脚趾甲剪下或刮除物放在 10% 的福尔马林中送到病理实验室来进行。真菌培养敏感性低,但特异性高。
表 7 . 甲癣的鉴别诊断
甲癣的治疗疗程长(3~6 个月),且复发率高达 50% 。除白色浅表型外,局部治疗通常无效。对大多数患者来说,口服特比萘芬是首选方案。由于趾甲生长缓慢,需要治疗随访 9~12 个月评估疗效。
皮肤癣菌感染的治疗方案汇总
治疗目标是清除病原菌,快速缓解症状,清除皮损,防止复发。外用药、口服药或二者联合均可用于体股癣的治疗,强调个体化用药。
局部治疗
外用制剂多用于手足癣、体股癣中局限性、轻症病例的局部抗真菌治疗。一般为每日 1~2 次,疗程 2~4 周,以咪唑类和丙烯胺类药物最常用(表 8 )。
咪唑类药物包括咪康唑、益康唑、联苯苄唑、酮康唑、克霉唑、硫康唑、舍他康唑、卢立康唑等。
丙烯胺类药物包括特比萘芬、布替萘芬和萘替芬等。其他还有阿莫罗芬(吗啉类)、利拉萘酯(硫代氨基甲酸酯类)、环吡酮胺(环吡酮类),以及咪唑类和丙烯胺类复合制剂等。
同时含有抗真菌药物和糖皮质激素的复方制剂,可用于治疗炎症较重的体股癣患者,但应注意避免糖皮质激素的不良反应,建议限期应用 1~2 周,随后改为外用单方抗真菌药物至皮损清除。对于股癣,特别要注意外用剂型的选择,避免刺激反应。
▲▼ 上下滑动查看
表 8 . 治疗手足癣的常用局部抗真菌药物及其使用方法[4,5,8]
系统治疗
头癣、甲真菌病、角化过度型等难治性手足癣、泛发性体股癣、及有向皮下或深部侵犯趋势的皮肤癣菌感染,以系统治疗为主,或与局部抗真菌药物相联合的方式。
表 9 . 治疗皮肤癣菌病的系统抗真菌药物及使用方法[6,7]
在皮肤癣菌性甲真菌病的治疗方面,特比萘芬和伊曲康唑是推荐的治疗药物(表 9 )。
✩ 文章内容仅用于学术探讨,供医疗专业人士阅读
作者|蓝鲸晓虎
投稿|zhangxinyu2@dxy.cn
题图|站酷海洛
参考文献(上下滑动查看)
[1] Woo TE, Somayaji R, Haber RM, Parsons L. Diagnosis and Management of Cutaneous Tinea Infections. Adv Skin Wound Care. 2019;32(8):350-357.
[2] Ely JW, Rosenfeld S, Seabury Stone M. Diagnosis and management of tinea infections. Am Fam Physician. 2014;90(10):702-10.
[3] Andrews MD, Burns M. Common tinea infections in children. Am Fam Physician. 2008 ;77(10):1415-20.
[4] 中国手癣和足癣诊疗指南工作组.中国手癣和足癣诊疗指南(基层实践版2020)[J].中国真菌学杂志,2020,15(6):325-330.
[5] 中国手癣和足癣诊疗指南工作组.中国手癣和足癣诊疗指南(科普版2022)[J].中国真菌学杂志,2022,17(2):89-93.
[6] 中国体癣和股癣诊疗指南工作组.中国体癣和股癣诊疗指南(大众科普版)[J].中国真菌学杂志,2023,18(3):193-197.
[7] 中国体癣和股癣诊疗指南工作组.中国体癣和股癣诊疗指南(2018修订版)[J].中国真菌学杂志,2019,14(1):1-3.
[8] Sahoo AK, Mahajan R. Management of tinea corporis, tinea cruris, and tinea pedis: A comprehensive review. Indian Dermatol Online J. 2016;7(2):77-86.
