家教不严?8岁女孩一年吃1095颗“伟哥”?妈妈解释后,网友泪崩...
NO.1189
母亲哭诉真相...
文:安生
文章配图:来自网络
最近,河南许昌
8岁女孩小雅(化名)一个人
去药店买药的时候
引起了药剂师的注意
因为女孩买的药
正是俗称伟哥的西地那非
被药剂师当场质疑家教不严...
这是为什么呢?
8岁女孩吃伟哥5年
只因患有这种病
面对药房工作人员的疑惑
小女孩坦诚说这个药是自己在吃
而且这个药能治她的病
但当药剂师问是什么病的时候
女孩并没有说出来
随后,小女孩的妈妈也赶到药店
拿出一张处方证实了孩子的说法
原来,小雅真的需要这个药救命
而且已经吃了五年了
据家长介绍
小雅的肺动脉收缩压特别高
医生给她开的药叫波生坦
由于那时候药还没降价
因为太贵了
他们没办法只能换成
同样有治疗效果的西地那非
药不能停,停了等于窒息。
小雅妈妈说随着小雅年龄的增长
体重的增加,也需要增加药量
而且这个药她每天都需要吃
一停药孩子就会窒息
现在医生让给孩子加量
可他们还是给小雅吃的是半量
因为他们已经加不起了
小雅的妈妈每天都在担心
那一天如果凑不到药费该怎么办
小雅的父母两个人
月收入只有4000多
但给女孩的医药费
已经花了40多万
为了给孩子买药
夫妻两人都做着四份工作
很多爱心网友纷纷为他们捐赠
为感谢这些好心人
小雅父亲在拼尽全力打工挣钱的同时
还在其中一打工修理店
免费为路人补胎报恩
什么是肺动脉高压?
关于小雅的病,大概给大家科普一下,什么是肺动脉高压?
正常的肺动脉平均压力不超过25毫米汞柱,超过25毫米汞柱,就叫做肺动脉高压,可以分为轻、中、重度肺动脉高压。
当肺动脉的平均压力在26~35毫米汞柱之间,就叫轻度的肺动脉高压,在36~45毫米汞柱之间,就叫中度肺动脉高压,大于45毫米汞柱,就叫做重度肺动脉高压。
肺动脉的压力越高,表示肺血管的阻力越大,肺血流量越少,势必造成肺血管的重构和右心系统射血的阻力越大,最终影响到右心系统,可以引起右心衰竭。可以这么理解,肺动脉的压力越高,麻烦越大。
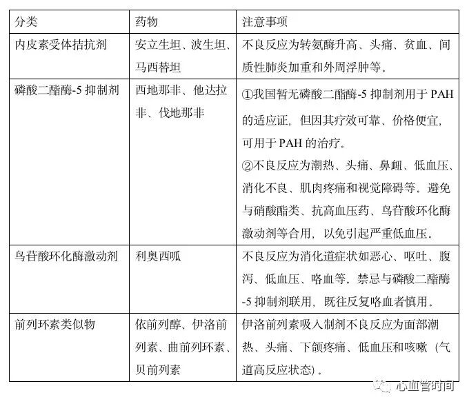
目前肺动脉高压治疗药物主要有内皮素受体拮抗剂、磷酸鸟苷环化酶激动剂、前列环素类似物及前列环素受体激动剂。
肺动脉高压的症状是非特异的,早期可无症状,随病情进展可出现:呼吸困难、疲劳、乏力、运动耐量减低、晕厥、心绞痛或胸痛、咯血、声音嘶哑等症状。
伟哥是一种长效的PED5抑制剂,它通过减少环磷酸鸟苷(cGMP)的降解,而舒张肺动脉血管平滑肌,降低肺血管阻力。
我国肺动脉高压患者已超1000万
目前,我国肺动脉高压患者已超1000万,患者走几分钟就要休息,心率随时可能达到160次-220次/分,有41%的患者因病处于休养状态,24%的患者无法接受正规治疗,患者平均每年用于药物的花费在2万-20万,而我国每日靠伟哥续命的肺动脉高压患者超500万。
知道了小雅的事情后,有很多网友积极地为小雅妈妈提供信息。
随着我国湖南、深圳等开始医保覆盖用药,辅以99等公益平台关注资助,动脉高血压的治疗药物在多地已经纳入医保范围,小女孩很快就不用为吃药的事发愁了。也希望今后,千千万万个小雅们,再去买药时,不会遭遇这样的不理解和质疑。
最后小鱼君送上
2019厦门医保年度
医保报销比例待遇表
一起来看吧~
2019医保年度:
2019.7.1—2020.6.30
城镇职工医保费用报销比例对照表
外来人员医疗保险划拨与待遇
医疗救助对象及救助标准表
┃图文来源: 搜狐新闻客户端、新晚报、观察者、心血管时间、微博、厦门医疗保障、问上医、网络
┃商务合作微信:B332831366
┃转载授权请联系微信号:daydayxiaoyu
今日热帖推荐
鹭岛生活
《我遇到没有人味的人渣了》
猛戳下方【阅读原文】查看今日热贴

