要保命,慎用中药注射剂???
想保命,慎用中药注射剂?这是一些自媒体的标题。
NO,NO,大家有所不知,最近六七年它进步巨大!
在古代,中药的剂型主要为丸、散、膏、丹、汤等,给药途径多为口服、外用、熏蒸等。中医注重整体调理,强调药物通过口服等传统方式,经脾胃运化后作用于全身,这种理念与注射剂直接将药物注入体内的方式存在一定差异。
1、
现代中药注射剂的诞生与发展
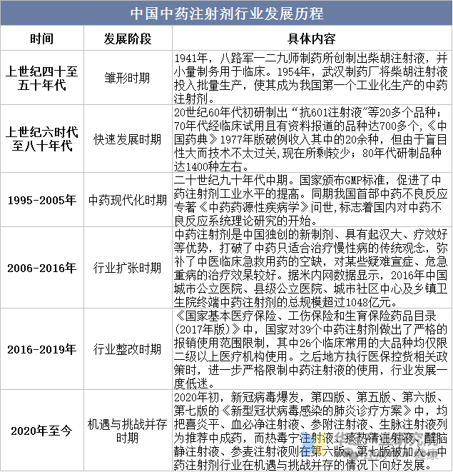
随着现代科学技术的进步和中医药研究的深入,中药注射剂应运而生。在我国最早要追溯到1941年的柴胡注射液,科研人员开始尝试运用现代制药技术,从中药中提取有效成分,制成可供注射的剂型。
柴胡注射液作为首个中药注射剂,开启了这一领域的先河,为后续的研究和发展奠定了基础。
此后,中药注射剂的研发不断推进,品种逐渐增多,在临床应用中发挥着重要作用,尤其是在一些急重症和疑难病症的治疗上,展现出独特的优势,为传统中医药的现代化发展开辟了新的道路。
20世纪初得到迅速发展,2016后,国家开始重点整治中药注射剂安全性、滥用问题,行业规模萎缩严重。
2020年后,中药注射剂在应对疫情上起到了卓有成效的作用。
据检索,截至2017年,我国中药注射液总共有976个药品批号!中药注射液总共有136个品种!中药注射液的生产厂家总共有225家。
2、
现代中药注射剂的效果究竟如何?
从药理学角度来看,中药注射剂中的有效成分能够快速进入血液循环,绕过胃肠道的消化和首过效应,直接作用于靶点,从而更快地发挥药效。
例如,丹参注射液中的丹参酮等成分具有扩张血管、改善微循环的作用,在心血管疾病的治疗中能够迅速缓解心绞痛症状,降低心肌梗死的风险。
临床数据显示,在对冠心病患者的治疗中,使用丹参注射液的患者心电图改善情况明显优于单纯使用西药治疗的患者,且血液流变学指标也得到了更好的优化,这表明其对心脏的供血和血液循环有积极的改善作用。
再如,清开灵注射液在治疗急性上呼吸道感染、肺炎等高热病症时,其清热解毒作用显著。
一项针对急性上呼吸道感染患者的临床研究表明,使用清开灵注射液的患者体温恢复正常的时间较使用常规西药退烧药的患者缩短了约1 - 2天,且发热引起的头痛、咽痛等症状也明显减轻,这得益于其所含的胆酸、珍珠母等成分能够有效抑制病毒和细菌的生长繁殖,减轻炎症反应,调节机体的免疫功能,从而加快病情的恢复。
然而,中药注射剂的疗效也受到多种因素的影响。药材的质量是关键因素之一,不同产地、采收季节和炮制方法的中药材,其有效成分含量和纯度可能存在差异,这会直接影响注射剂的质量和疗效。
生产工艺的稳定性和科学性也至关重要,包括提取、纯化、灭菌等环节,任何一个环节出现问题都可能导致有效成分的损失或杂质的残留,进而影响疗效和安全性。
此外,个体差异在中药注射剂的疗效中也表现明显。由于每个人的体质、遗传因素、基础疾病以及对药物的敏感性不同,即使使用相同的中药注射剂,治疗效果也可能有所差异。
例如,一些年老体弱或肝肾功能不全的患者,药物在体内的代谢和排泄速度可能较慢,容易出现药物蓄积,从而影响疗效和增加不良反应的发生风险。而对于一些体质较为敏感的患者,可能会对中药注射剂中的某些成分产生过敏反应,不仅无法达到治疗效果,还可能危及生命健康。
由于上面提到的一些因素,2017年前后,进入医保目录的中药注射剂大多都设置了支付限制。
3、
一些中药注射剂的不良反应案例
尽管中药注射剂在疗效上有一定表现,但安全性问题也不容忽视。近年来,部分中药注射剂出现了不良反应事件,引发了公众的关注。
2021年7月28日,山东临沂平邑县 2 岁女童因疱疹性咽峡炎住院治疗,使用炎琥宁注射液静滴,输液过程中发生抽搐、昏迷,最终抢救无效去世。
2006年6月,国家药品不良反应监测中心共接到鱼腥草注射液不良反应报告5488例,其中死亡44人,严重药品不良反应258例,随后该药被暂停销售使用。
2003年1月1日至2005年6月30日,有关葛根素注射剂的新发不良反应病例报告1006例,其中11例死亡。
2008年10月5日,云南省红河州6名患者使用了标示为黑龙江省完达山制药厂生产的两批刺五加注射液出现严重不良反应,其后3例患者死亡。
2008年10月19日,陕西省志丹县人民医院使用山西太行药业股份有限公司生产的茵栀黄注射液后,有4名新生儿发生不良反应,其中 1 名出生 9 天的新生儿死亡。
2017年12月2日,华阴市一名 9 岁男孩因发烧及上呼吸道感染,在输液过程中注射喜炎平注射剂后突然出现休克症状,经抢救无效不幸身亡。
2023年,山西霍州55岁的房女士因肝功能异常到太原市第三人民医院治疗,在输注痰热清注射液后,发生输液反应导致死亡。
由于前些年中药注射剂的不良反应很多,导致直到现在,很多人根深蒂固的认为中药注射剂不安全,甚至对中药注射剂进行抵制。一些自媒体甚至呼吁要保命,慎用中药注射液。
4、
为什么中药注射剂更容易引发不良反应?
中药注射剂的原料是中药材,成分非常复杂,可能含有多种生物碱、多糖、黄酮类、萜类、皂苷等成分。这些成分相互作用的机制在很多情况下还不明确。
西药成分相对单一、明确,作用机制较为清楚,而中药注射剂复杂的成分增加了不良反应发生的可能性。在生产过程中,很难将所有的杂质完全去除,这些杂质进入人体后可能会引发过敏等不良反应。
中药材的质量受产地、采收季节、炮制方法等多种因素的影响。不同产地的同种药材,其有效成分的含量和杂质情况可能有很大差异。例如,人参的有效成分人参皂苷的含量会因产地不同而有所不同。
中药注射剂的生产工艺相对复杂,包括提取、分离、精制、灭菌等多个环节。在这些过程中,稍有不慎就可能导致产品质量不稳定。如果提取工艺不完善,可能会使一些大分子杂质残留,这些杂质在进入人体后容易引发免疫反应,导致不良反应。
中药注射剂中的某些成分可能作为过敏原引发过敏反应。这些过敏原可能是药物本身的有效成分,也可能是杂质。有些患者可能属于过敏体质,对中药注射剂中的某些成分特别敏感。
例如,在使用双黄连注射液时,有些患者会出现皮疹、瘙痒、呼吸困难等过敏症状,这可能是由于患者对其中的金银花、黄芩等成分过敏。
中药注射剂常常会与其他药物联合使用。由于其成分复杂,与其他药物之间的相互作用也更为复杂。例如,当痰热清注射液与抗生素联合使用时,可能会发生药物在体内的化学反应,改变药物的代谢过程,增加不良反应的发生风险。
中药注射剂与西药之间可能存在药效学和药代学的相互作用。在药效学方面,可能会增强或减弱彼此的药理作用。在药代学方面,可能会影响药物的吸收、分布、代谢和排泄,从而导致不良反应。
为了确保中药注射剂的安全性,国家药品监管部门采取了一系列严格的监管措施,包括加强生产过程的质量控制、提高药品标准、规范临床使用等。
同时,在积极推进中药注射剂的安全性再评价工作,通过大规模的临床研究和数据分析,对其安全性和有效性进行全面、深入的评估,淘汰那些存在安全隐患的品种,规范和优化临床合理用药方案,以保障公众的用药安全。
目前,一些中药注射剂已经完成了部分安全性再评价工作,其不良反应发生率得到了有效控制,临床使用也更加规范和安全。但整体而言,中药注射剂的安全性保障仍需持续加强和完善,从研发、生产到临床使用的各个环节,都需要严格把关和不断改进,以充分发挥其治疗优势,降低潜在风险。
根据《国家药品不良反应监测报告》,中药注射剂不良反应发生例数在全体不良反应发生例数中的占比不断下降,2021年仅为3.6%,中药注射剂安全性已得到显著提升。
2023年版国家医保目录中共有27种中药注射剂医保支付部分松绑,这是继2022年医保目录对6种中药注射液解限后再次扩大解限范围。
5、
中药、化学药并不是仅仅从工艺区分
中药和西药的区分并不是简单地根据植物来源,而是根据药物的制备工艺、使用方式、理论体系等多种因素综合决定的。中药通常基于中医理论,使用中草药或其提取物。而西药则基于现代医药理论,使用化学合成或生物提取的药物。比如:
阿托品:阿托品是从茄科植物如曼陀罗、莨菪等提取的一种生物碱,主要用作副交感神经抑制剂。它可以用于眼科扩瞳、缓解肠痉挛等多种用途。
地高辛:地高辛是从紫花洋地黄中提取的,主要用于治疗心力衰竭。它是一种强心药,属于西药类别。
薄荷醇:薄荷醇是从薄荷中提取的,具有清凉止痒作用,内服可用作驱风药。它可以作为中药使用,也广泛应用于现代药品和保健品中。
黄连素:黄连素是从黄连等植物中提取的生物碱,具有清热解毒、燥湿止痢的功效。黄连素既可以作为中药成分,也可以作为化学药品使用。
长春碱:长春碱是从长春花中提取的生物碱,具有抗癌作用。它主要用于治疗某些类型的癌症,属于西药。
咖啡因:咖啡因主要从咖啡豆中提取,具有提神醒脑的作用,既可以作为中药使用,也是常见的西药成分。
麻黄碱:麻黄碱是从麻黄中提取的生物碱,具有镇咳平喘、扩张气管等作用。它可以作为中药成分,也可以作为化学药品使用。
芹菜素:芹菜素是一种黄酮类化合物,广泛存在于多种植物中,具有多种生物活性。它可以作为中药成分,也可以作为化学药品使用。
秋水仙碱:秋水仙碱是从秋水仙属植物中提取的生物碱,主要用于治疗痛风。属于西药。
青蒿素:从黄花蒿茎叶中提取出来的倍半萜内酯药物,其研制过程中有中医传统理论和西医技术手段的共同参与。在中国国家药典中,青蒿素被归入化学药品、抗生素、生化药品、放射性药品以及药用辅料这一类,即药典二部。同时,青蒿素系列药品均为国药准字H批号,也就是说,在权威机构和国家意志的认定下,青蒿素属于化学药物。
山莨菪碱:是一种从茄科植物中提取的生物碱,最初由中国科研人员在1965年4月从唐古特山莨菪中分离出来,因此代号为654。山莨菪碱的天然品称为654-1,为右旋体;而人工合成品称为654-2。属于西药。
6、
日本和欧美的中药注射剂
日本和韩国,它们受中国传统医学影响较深,在传统医学和现代医学结合方面有一些探索。日本有类似汉方药的注射剂研究和应用,但这些药物在成分和制剂工艺等方面与中国的中药注射剂也有差异。它们在成分提取等方面更倾向于符合现代西方医学对成分明确性的要求。
日本
复方甘草酸苷注射液:是一种复方制剂,主要成分包含甘草酸苷、甘氨酸、L - 盐酸半胱氨酸等。其功能主治为治疗慢性肝病,改善肝功能异常,也可用于治疗湿疹、皮肤炎、荨麻疹等。
人参皂苷 Rg3 注射液(长春花苷注射液):主要成分是从人参中提取的人参皂苷 Rg3,具有提高免疫力、抗衰老、抗肿瘤等作用,可直接静脉注射,广泛应用于肿瘤疾病的辅助治疗,还可用于心绞痛、冠心病、心律失常等疾病的治疗。
小柴胡汤提取物粉针剂:通过对小柴胡汤原料水煎煮,使用超滤膜过滤,再和氨基酸、乳糖等稳定剂混合,冷冻干燥得到提取物干粉制成粉针剂。小柴胡汤出自张仲景的《伤寒论杂病论》,是和解少阳的代表方,制成粉针剂后可大幅减少药物日服用剂量。
欧美
在欧美等国家,药品监管机构对药物的审批非常严格,尤其是对于成分复杂的中药注射剂。严格意义上的中药注射剂较少,面临着诸多法规、质量标准和临床验证等方面的挑战。比如:
注射用黄芪多糖:历经十年研发,按照国际植物药标准研发生产,是唯一在海外上市的肿瘤领域中药注射剂。2017 年《癌因性疲惫症之临床治疗指引》明确指出,黄芪多糖注射剂有初步临床试验显示可改善中重度癌因性疲惫症。
7、
中药注射剂的未来展望
随着精准医疗理念的不断深入,中药注射剂有望借助现代科技手段,如基因检测、蛋白质组学等,实现更加精准的个体化治疗。
通过对患者基因特征和疾病分子机制的深入研究,能够更精准地选择适合的中药注射剂品种和剂量,提高治疗效果,减少不良反应的发生。
在中西医结合领域,中药注射剂将发挥更大的作用。通过与西药联合使用,取长补短,为复杂疾病的治疗提供更有效的方案。
例如,在肿瘤治疗中,中药注射剂可以与化疗药物协同作用,减轻化疗药物的毒副作用,提高患者的生活质量和生存率.
在心血管疾病的防治中,中药注射剂与西药共同作用于多个靶点,改善心血管功能,降低心血管事件的风险。
在研发方向上,将更加注重有效成分的明确和提纯技术的改进,采用先进的分离、纯化技术,如超临界流体萃取、高速逆流色谱分离、超滤膜分离、大孔吸附树脂分离纯化等,提高中药注射剂的纯度和质量稳定性,降低杂质和不良反应的风险。
同时,加强对中药注射剂作用机制的研究,从分子、细胞、组织等多个层面深入探究其药理作用,为临床合理应用提供更坚实的理论基础。
为了提升公众对中药注射剂的认知和合理使用程度,加强科普宣传至关重要。向公众普及中药注射剂的知识,包括其适用范围、疗效特点、安全性注意事项等,消除公众的疑虑和误解。
同时,加强对医务人员的培训,提高其对中药注射剂的合理应用能力和不良反应监测意识,确保中药注射剂在临床使用中的安全性和有效性。
总之,中药注射剂作为中医药现代化的重要成果之一,只要我们秉持科学、严谨的态度,不断加强研究、改进技术、完善监管、加强科普,就能够充分发挥其独特的优势和潜力,使其在现代医学的舞台上绽放出更加耀眼的光芒。
