阿奇霉素,你真的了解吗?
今年随着季节转变,肺炎支原体(MPP)成了流行性疾病的主流,儿童抵抗力弱,是感染支原体肺炎的主要人群,成人患者也不在少数。阿奇霉素作为治疗肺炎支原体感染的首选,成为了颇受欢迎的明星药。
01
MPP为什么首选阿奇霉素
MPP主要以间质性肺炎、支气管肺炎、肺泡少量渗出物为主要病理表现,部分还存在肺气肿、非实质性病变等情况。在疾病早期阶段所表现出的症状不具备典型性,在病情持续进展下,发生发热、肺部啰音、咳嗽、呼吸困难等症状,干扰其学习及正常生活,甚至可发生重症肺炎伴多器官、多系统损害。在临床该病发生率持续居高不下,与天气情况、自身免疫力、生活习惯等因素存在相关性。
根据《儿童肺炎支原体肺炎诊疗指南(2023年版)》(后简称《指南》)推荐,大环内酯类抗菌药物仍然是MPP的首选。阿奇霉素属于大环内酯类抗生素药物的一种,适用于治疗由指定微生物敏感菌株引起的感染。对于革兰菌(阴性菌、阳性菌)、厌氧菌及金色葡萄球菌肺炎来讲,该药物有广谱抗菌功效,有较高的杀菌活性,对多类病原体导致的衣原体感染疾病、呼吸道感染疾病有较好的临床治疗效果。每日仅需用药 1 次,具有生物利用度高、细胞内浓度高、依从性和耐受性均较高等特点。除此之外,还可减少气道分泌物,具有抗炎与免疫调节作用。
值得注意的是:阿奇霉素的抗菌活性不及β-内酰胺类抗生素,耐药率较高,并非是上述细菌感染的首选药物(肺炎衣原体和肺炎支原体引起的感染除外)。阿奇霉素不能用于治疗病毒感染(如普通感冒)。若为细菌感染,也需要根据感染部位,选择对应敏感的抗生素进行治疗。
02
阿奇霉素用法
成人患者
阿奇霉素片应每日口服给药一次,整片吞服,与食物同服或不同服均可。以阿奇霉素片剂治疗各种感染性疾病,其疗程及使用方法如下:
对沙眼衣原体、杜克嗜血杆菌或敏感淋球菌所致的性传播疾病,仅需单次口服本品 1000 mg;对其他感染的治疗: 总剂量 1500 mg,每日一次服用本品 500 mg 共三天。或总剂量相同,首日服用 500 mg,第二至第五日每日一次口服本品 250 mg。
儿童患者
用于治疗肺炎支原体肺炎,通常使用经典3日疗法或经典5日疗法。
经典3日疗法:10mg/kg每次(最大不超过500mg),每天1次,连续吃3天。
经典5日疗法:第1天,10mg/kg每次(最大不超过500mg);后4天,每天1次,5mg/kg每次(最大不超过250mg)。
这2种方式阿奇霉素的总量一样,都是30mg/kg,总剂量不超过 1500 mg。总体来说疗效相当。相对来说,3日疗法服药更方便,5日疗法的副作用更小。因为儿童个体差异不同,要在不超量的情况下合理个性化给药。
阿奇霉素为15元环的大环内酯类抗菌药物,半衰期不仅长达1.5-2天。如下图所示。而且阿奇霉素的组织浓度高,还有明显的抗生素后效应,即停用药物后,血药浓度低于最低抑菌浓度,而细菌仍在一定时间内处于被抵制状态,不能生长。
03
阿奇霉素在治疗MPP中的应用
阿奇霉素进入机体后可分布于组织及血浆内,尤其是活化与集聚巨噬细胞、白细胞的功能较强,可显著提升炎症位置的药物浓度,从而有效减轻机体的炎性反应。但长时间单一用药的可能会增加机体的耐药性,随着临床研究的持续深入研究,发现阿奇霉素与其他药物联合使用可更好控制病情。
在治疗MPP中,阿奇霉素联合孟鲁司特钠的效果更好,其可有效防止半胱氨酰白三烯产生,从而减轻气道反应,降低组织损伤程度,同时缓解炎性反应,使患儿病情尽快康复;还有学者发现,糖皮质激素药布地奈德和β2受体激动剂特布他林的雾化吸入,可以稳定肥大细胞,缓解患儿气道水肿,抑制炎症反应,降低气道阻力,糖皮质激素雾化吸入可能减少炎症细胞因子释放,抑制炎症反应,进而提高疗效缩短病程。同时,特布他林还可减轻支气管痉挛,降低其血管通透性,避免出现呼吸道重塑与纤维化,联合阿奇霉素治疗能发挥协同作用,进减轻患儿主要症状;还可以联用中药达到更好的疗效,比如搭配具有清热化痰、活血平喘的功效的清热化瘀活血方、清热化痰、宣肺止咳的五味沙棘散,这些都能改善其临床症状和血气指标,降低机体气道炎性反应,安全性较高。
这里建议大家不要在刚开始生病就给孩子单独吃阿奇霉素。一定要咨询医生、根据病情需要选择药品治疗方案。
04
阿奇霉素可被替代吗?
在对患儿实施治疗时,通常会使用喹诺酮类、四环素类、大环内酯类抗生素等。大环内酯类抗菌药物是 MPP的首选治疗,包括阿奇霉素、克拉霉素、红霉素、罗红霉素和乙酰吉他霉素。红霉素属于大环内酯类抗生素的一种,既往临床经常使用该药展开抗感染治疗,其具有较高的抗菌活性,能够对支原体感染起到针对性的治疗效果,但是长时间用药经常会导致患儿出现恶心呕吐等不良反应,因此耐受性较差。而阿奇霉素具有更好的抑制细菌蛋白质结合效果,最为广泛使用。喹诺酮类抗生素往往会使未成年人软骨正常发育受到影响,使用时需要格外注意。而新型四环素类抗菌药物(主要包括多西环素和米诺环素)也是治疗肺炎支原体肺炎的替代药物,但是四环素类抗生素在长时间使用后容易导致患儿出现牙釉质发育不全、牙齿黄染、龋齿等症状,仅适用于 8 岁以上儿童。8 岁以下儿童使用属超说明书用药,需充分评估利弊,并取得家长知情同意。
05
阿奇霉素常见不良反应
儿童患者常见的不良反应以肠胃系统为主,其中包含:恶心、腹泻以及腹痛等,而心血管、神经系统、过敏、生殖系统以及过敏反应也较为常见。如果反应严重,则需立即停药。
若是患儿胃肠道不良反应严重的,可以咨询医生行相关药物干预。若是发现患儿出现皮疹,需要立刻停止给药,规避患儿出现抓挠状况,对患儿实施脱敏处理。若是患儿的体温出现异常性升高,药物停用后将会自行恢复。当然,可以采取物理降温操作,在物理降温效果不佳时,可以采取药物降温模式。若是患儿有过敏性的休克症状,临床将会表现为面色苍白、呼吸困难以及机体抽搐等各症状,这就需要医生及时地对其进行急救,将患儿电解质紊乱症状纠正。在对患儿联合用药干预的时候,需要重视用药的监护工作。将阿奇霉素药物运用在儿童患者中,患儿出现不良反应的概率相对比较多,特别是静脉注射,会出现注射部位疼痛等症状,为了将不良反应出现的概率降低,在临床首选口服给药模式。
需要注意的是,有心脏疾病的患者,如心律失常、心动过缓、先天性QT间期延长等均不建议服用阿奇霉素。此外,由于阿奇霉素主要通过肝脏代谢,肝功能不全的人需要慎用。很多其他药物也需要通过肝脏代谢,在与阿奇霉素同时使用时会竞争代谢通道,造成药物浓度蓄积导致不良反应增加。 因此,正在服用其他药物的患者,在使用阿奇霉素时需提前告知医生,以确认药物是否会发生相互作用。
06
阿奇霉素不宜与以下药物联用:
1、阿奇霉素与麦角类衍生物
2、阿奇霉素+匹莫齐特
3、阿奇霉素+环孢素(如需联用需密切监测环孢素血药浓度)
4、阿奇霉素+华法林
5、阿奇霉素+地高辛(如需联用需加强地高辛血清浓度监测)
6、阿奇霉素+利福平(如需联用,利福平使用剂量可能需适当减少,阿奇霉素使用剂量可能需适当增加)
7、阿奇霉素+地衣芽孢杆菌活菌制剂(如确需联用,可间隔3小时)
8、阿奇霉素+多潘立酮
9、阿奇霉素+茶碱类药物(如确需联用,茶碱类药物使用剂量可能需适当减少)
10、阿奇霉素+药用炭
在使用阿奇霉素时应注意单独静脉滴注,在与另一种药物进行静脉滴注时不宜序贯输注,应在两药物之间使用生理盐水或者其他液体间隔输注,避免发生配伍禁忌对患者造成不良反应以及产生药物浪费的情况,在使用药物过程中也应密切监测输液全程,及时发现不良症状及时进行对症治疗,以免引起严重后果。
药
师提示
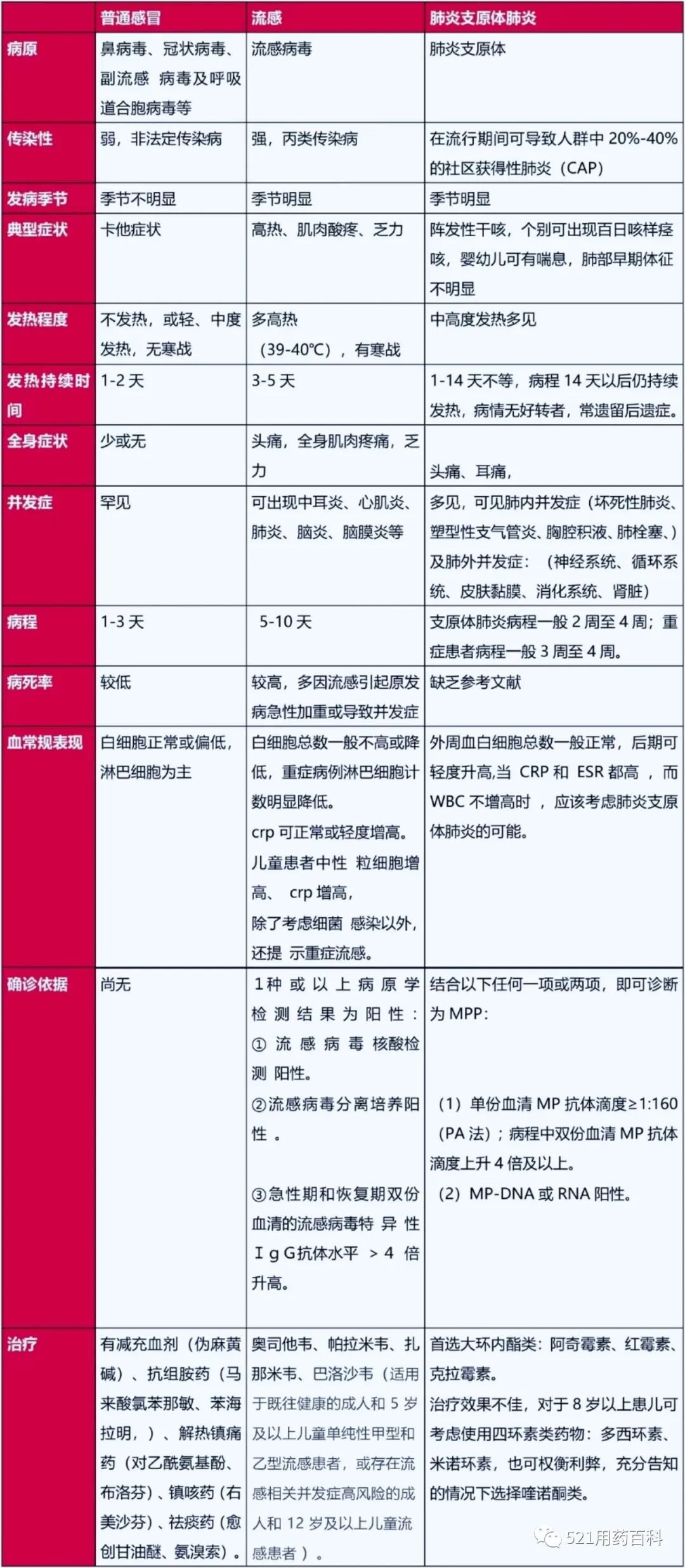
抗生素类药物属于处方药,需要在医生药师指导下用药,不建议盲目囤药、自行用药,盲目用药可能引发严重的后果。最后,给大家附一张普通感冒、流感和MPP的区分图,希望大家健康度过2023年。
供稿:燕梦遥
编辑:张慧
审核:冯琴琴
