非手术雌猫避孕、迷幻药物治疗抑郁、大象“鼻毛”的功能、航天飞行对大脑的影响一周论文新鲜读
关注+星标🌟,好搭档不错过
06.10
本周值得读
来自《自然》旗下期刊的新鲜发表,我们为您精选呈现。
1.韦布望远镜探测到遥远的复杂芳香分子
2.免疫应答或影响唐氏综合征
3. 迷幻药物减轻抑郁的机制
4. 至2030年代北极夏季可能无海冰
5. 雌猫的非手术避孕方法
6. 雷特综合征新药
7. 多次空间飞行对人类大脑结构的负面影响
8. 大象鼻毛的功能
天文学 | 韦布望远镜探测到遥远的复杂芳香分子
Spatial variations in aromatic hydrocarbon emission in a dust-rich galaxy
Nature
根据《自然》发表的一篇论文,韦布空间望远镜(JWST)在大爆炸(Big Bang)后不到15亿年形成一个星系中观测到了名为多环芳烃的复杂分子。这些分子在星系中的辐射并不均匀,而这背后的原因有待阐明。这可能是目前已知探测到的更遥远的复杂芳香分子,探测结果有助于我们了解遥远星系发生的各种过程。
多环芳烃是碳分子,可作为显示星系内部环境的探针。由于之前望远镜的灵敏度和视场都很有限,给探测远距离星系的这些分子带来了挑战,但韦布空间望远镜现在攻克了这个问题。
美国得克萨斯农工大学的Justin Spilker和同事报道了对红移z = 4.2248(天体与地球距离的测量值)的星系SPT0418-47的多环芳烃的观测结果。观测到的特征显示该星系看起来可追溯到大爆炸后15亿年不到,正在快速形成新的恒星。这些辐射在星系内的分布并不均匀,根据来自星系内恒星和大型尘粒的光而变化。作者认为,这一发现表明早期星系内出现过局部的复杂过程。
SPT0418-47的多环芳烃的观测结果。来源:Spilkeret al.
DOI: 10.1038/s41586-023-05998-6
> 扫描二维码获取论文原文 <
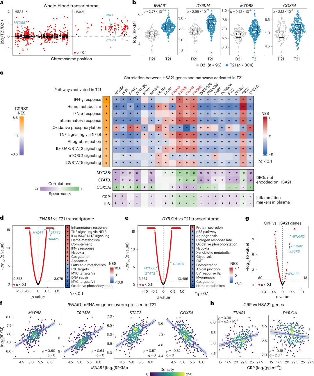
遗传学 | 免疫应答或影响唐氏综合征
Triplication of the interferon receptor locus contributes to hallmarks of Down syndrome in a mouse model
Nature Genetics
《自然-遗传学》发表的一项小鼠研究发现,21号染色体上的干扰素受体(IFNR)基因簇的三个拷贝可能和唐氏综合征的一些性状有关。今后仍需开展进一步研究,理解这些机制以及它们对人类唐氏综合征的潜在适用性。
唐氏综合征是一种遗传病,患者所有细胞的21号染色体都有三个拷贝,而不是正常的两个拷贝。21号染色体内有一组免疫相关基因,也称IFNR基因簇。然而,21号染色体的这个多余拷贝如何导致了这种疾病仍然不明。之前曾利用小鼠研究过这种疾病,因为与人类21号染色体对应的基因组区域有一个多余拷贝的小鼠也表现出人类唐氏综合征患者的许多特征。
美国科罗拉多大学安舒茨医学校区的Joaquin Espinosa和同事对304名唐氏综合征患者(163位男性、141位女性)和96人的对照组(44位男性、52位女性)的血液进行了转录组分析,发现IFNR过表达与唐氏综合征患者的干扰素长期过度活跃以及炎症有关。为了进一步研究,作者对小鼠开展基因组工程移除了IFNR基因簇的第三个拷贝。他们发现,这能减少之前在有三个该基因簇拷贝的小鼠中见到的过度活跃的免疫应答。研究团队开展了分子、结构和认知测试,指出删除IFNR第三个拷贝能改善唐氏综合征小鼠的许多性状,包括认知功能缺陷和心脏问题。
作者指出,由于研究对象是小鼠,所以将结果外推到人类时应保持谨慎。他们指出,仍需开展进一步研究理解免疫应答异常的背后机制。
IFNR的过表达与唐氏综合征患者中的炎症特征相关。来源:Waughet al.,
DOI: 10.1038/s41588-023-01399-7
本论文开放获取
> 扫描二维码获取论文原文 <
神经科学 | 迷幻药物减轻抑郁的意外机制
Psychedelics promote plasticity by directly binding to BDNF receptor TrkB
Nature Neuroscience
根据《自然-神经科学》发表的实验室实验和小鼠研究报告,迷幻药物LSD和脱磷裸盖菇素(psilocin)结合特定受体,被表明能够诱导抗抑郁效果。识别出迷幻药物一种特异性的抗抑郁样效果机制(且独立于其致幻效果相关机制),可能为开发新化合物打开了道路,这些化合物可治疗人类抑郁而没有致幻作用。
致幻药物有潜力能够缓解抑郁,但其致幻作用限制了临床用途。这两种作用被认为都通过激活大脑中5-羟色胺受体起作用。
芬兰,赫尔辛基,赫尔辛基大学的Eero Castrén和同事发现,在培养皿里的神经元中,LSD和脱磷裸盖菇素(裸盖菇素的代谢物)与受体TrkB(神经营养受体酪氨酸激酶)有力结合。同一研究团队过去曾发现,典型的抗抑郁药物也能结合和激活TrkB,但效力弱得多。结合TrKB加强了血清脑源性神经营养因子(BDNF)这种蛋白对该受体的影响;这导致神经元间连接的增加,这意味着神经可塑性。在慢性压力的小鼠模型中,一剂LSD产生持续的抗抑郁样作用。这些行为效果有赖于LSD与TrkB的结合,独立于5-羟色胺受体。LSD也与头部抽搐反应有关,这被认为是致幻作用的表现,但这一反应依赖于激活5-羟色胺受体,而非TrkB。
这些发现表明,致幻药物与TrkB的结合远强于一般抗抑郁药物,意味着致幻药物可诱发独立于其致幻作用的抗抑郁作用。
致幻药物与TrkB结合。来源:Molineret al.,
DOI: 10.1038/s41593-023-01316-5
本论文开放获取
> 扫描二维码获取论文 <
气候变化 | 至2030年代北极夏季可能无海冰
Observationally-constrained projections of an ice-free Arctic even under a low emission scenario
Nature Communications
《自然-通讯》发表的一项模型研究认为,即使在低排放场景下,北极可能早至2030年代就会在9月间没有海冰,比此前的估计早了约10年。这些新发现强调了人类活动对北极的重大影响,表明了对北极在近未来的季节性无冰做好计划和适应的重要性。
北极海冰在最近几十年里快速减少,自2000年起减少加剧。没有海冰的北极可能影响北极内外的人类社会和自然生态系统,如改变海洋活动,进一步加速北极变暖,改变碳循环。然而,人类活动对海冰减少的影响、是否北极在低排放场景(SSP1-2.6)下也会无冰,仍有相当不确定性。
为了分析人类对北极海冰减少的影响并预测其未来路径,韩国浦项科技大学的Seung-Ki Min和同事使用1979-2019年间的观察数据约束模型。他们的发现表明,人类对北极海冰减少的影响全年可见,可在很大程度上归因于温室气体排放增加。气溶胶和自然因素(如太阳和火山活动)则小得多。而且,作者预计,在所有排放场景下,北极在2030-2050年的9月都可能发生无海冰现象。这与此前IPCC第六次评估报告的估计相悖,后者没有预测在低排放场景下北极夏季未来会发生无海冰。
观测和模拟的北极海冰面积(SIA)的时间序列及其线性趋势。来源:Kimet al.,
DOI: 10.1038/s41467-023-38511-8
本论文开放获取
> 扫描二维码获取论文 <
生物科技 | 雌猫的非手术避孕方法
Durable contraception in the female domestic cat using viral-vectored delivery of a feline anti-Müllerian hormone transgene
Nature Communications
《自然-通讯》介绍了雌性家猫的单剂量避孕注射剂。人们发现这一基因治疗注射剂方法能阻止生殖诱导排卵,可提供一种相比当前标准手术绝育而言侵入性较低的策略来控制种群。
据估计,世界上6亿只家猫有80%都是流浪猫。这些猫通常生活条件恶劣,并且已知会捕猎大量野生动物。然而,在猫满为患的收容所对健康的猫实行安乐死带来了伦理问题。尽管手术绝育是现在宠物猫种群控制的主流手段,仍需高效、安全和经济的永久绝育选择。
在一项包括9只性成熟雌猫的概念验证实验中,美国哈佛医学院的David Pépin、 美国辛辛那提动物和植物园的William Swanson和同事发现,接受一种基因治疗注射剂可成功防止6只母猫怀孕,而对照组的3只无此效果。这一注射剂递送一种抗缪勒管激素转基因,近期已表明能够在小鼠中抑制卵泡成熟。在注射两年后的健康检查中未观察到这些猫出现副反应。
虽然还需进一步测试以确定其安全性和有效性,这一方法或提供了快速、易应用的选择,以诱导家养和流浪雌猫终身绝育。
概念艺术图,受《小王子》启发。作者Lydia Pépin
DOI:10.1038/s41467-023-38721-0
本论文开放获取
> 扫描二维码获取论文原文<
医学 | 治疗雷特综合征的一种新药物
Trofinetide for the treatment of Rett syndrome: a randomized phase 3 study
Nature Medicine
根据《自然-医学》发表的一项研究报告,雷特综合征患者在用新药trofinetide治疗后显示出症状明显改善。这些基于三期试验数据的发现确立了trofinetide作为美国食品药品监督管理局批准的首个治疗雷特综合征的药物。
雷特综合征是一种罕见的遗传疾病(由MECP2基因变异造成缺失蛋白功能所致),影响神经发育,多发于女孩和成年女性。雷特综合征的症状包括丧失言语交流能力以及精细和一般动作技能,伴有行为问题、痉挛及胃肠道问题。此前对这一疾病没有有效的治疗。过去的两个trofinetide(一种合成药物,类似于大脑中的天然生长因子甘氨酸-脯氨酸-谷氨酸)二期试验表明其具有潜在的效力,在小型队列的雷特综合征患者中可缓解症状。
美国阿卡迪亚制药公司的James Youakim和同事进行了这一LAVENDER研究(一项三期临床试验),以确定trofinetide治疗的安全性和有效性。他们随机设置了187名雷特综合征的女性患者在12周里获得trofinetide或安慰剂。他们用雷特综合征行为问卷(RSBQ)分数来确定治疗效果,这一问卷是让照料者评估雷特综合征的一系列特征,包括言语能力、面部表情、眼睛注视、重复行为、呼吸、夜间行为和情绪。他们还是用全球医师评估(临床疗效总评量表,CGI-I)评估患者的情形是改善还是恶化。作者提到,他们的工作RSBQ分数 和 CGI-I分数上都表现出显著改善,没有报告严重的治疗相关副作用。
Youakim和同事总结说,trofinetide的耐受相对较好,在改善雷特综合征相关关键体征和症状上展现出功效。这些结果得到了美国食品药品监督管理局的审核,使该药物近期获批成为雷特综合征的首个及唯一治疗方法。作者提到,还需后续研究评估药物的长期安全性。
参与者配置。来源:Neulet al.,
DOI:10.1038/s41591-023-02398-1
本论文开放获取
> 扫描二维码获取论文原文<
空间健康 | 多次空间飞行对人类大脑结构的负面影响
Impacts of spaceflight experience on human brain structure
Scientific Reports
根据《科学报告》发表的一项研究,经历空间飞行,特别是较长的任务和较短的任务间恢复期,会导致大脑液体改变,可能在后续飞行时尚未恢复正常。脑室(大脑中充满脑脊液的腔)随着长达6个月的空间任务会持续扩张,少于3年的任务间隔可能不足以让脑室充分恢复。
空间飞行会引发人脑的广泛变化,包括脑室体积扩大,但还不清楚在不同任务时长或过去空间飞行任务不同数量下这些变化是否有所不同。美国佛罗里达大学应用生理学和运动学系、Norman Fixel 神经学研究所的Rachael Seidler和同事在空间飞行前后用MRI扫描了30名宇航员的大脑,任务时长包括了两周任务(8名宇航员)、6个月任务(18名宇航员)和更久(4名宇航员)。他们发现,较长的空间飞行任务会导致更大的脑室增大,这种扩大在身处太空中6个月后逐渐减弱。
作者发现,有11名宇航员在任务之间有超过3年时间恢复,他们最近一次任务之后脑室体积有相关增加。但作者发现在两次任务间恢复时间较短的7名宇航员身上,脑室在飞行后与飞行前相比几乎没有增加。他们提出,在空间飞行之间时间少于三年,或不足以使脑室恢复其代偿能力以适应颅内液体增加,并在宇航员于这一时间范围内回到太空后保持增大。
随着空间飞行变得越来越频繁、越来越久,这些发现就过去和当下空间飞行经验可能影响大脑改变带来了见解。作者总结说,他们的发现有助于改进未来任务规划的指南。
与当前任务持续时间相关的飞行前后心室容积变化。来源:McGregoret al.,
DOI:10.1038/s41598-023-33331-8
本论文开放获取
> 扫描二维码获取论文原文<
动物学 | 鼻须提升象鼻感知力
The functional anatomy of elephant trunk whiskers
Communications Biology
《通讯-生物学》发表的一项研究指出,象鼻上粗厚、固定不动的须或能帮助它们感知和平衡物体,不过这些象须无法像哺乳动物的胡须那样任意移动。作者指出,虽然象须早在1890年就被描述过,但该研究是对象须解剖构造开展的首个详细研究。
德国柏林洪堡大学的Michael Brecht和同事研究了动物园6头非洲象和8头亚洲象的象鼻和象须,这些象不是因为自然原因死亡就是因为严重健康问题而被兽医执行了安乐死。所有样本来自11头成年象、1头未成年象、2头新生儿象。作者还分析了6周大的雄性大鼠的胡须,以此比较象须和其他哺乳动物胡须的解剖学差异。
作者发现,象须粗厚结实、呈圆柱形,它们的毛囊缺少被认为能帮助大脑探测微小胡须运动的特征,比如环形窦和环形隆起。相较之下,大鼠的胡须形状是尖尖的锥形。作者发现,他们研究的新生非洲象的象鼻上有1220根须,而新生亚洲象有986根须。两种象的象须都在象鼻上呈高密度、不对称分布,在象鼻尖的密度尤其高。作者发现,非洲象的须比亚洲象更粗,而且非洲象鼻尖的须数量是亚洲象的约1.7倍。须的长度差异很大,在成年象鼻更常被用到的某些部位更短,比如鼻尖的下侧。这可能与这些须时间长了会受到磨损有关。
通过分析一头雌性亚洲象从盒子里拿水果的视频脚本,作者发现这头象的须在象鼻抓取或吸取水果时是不动的。这说明虽然象须或能帮助象感知物体,但象须与物体间的任何接触可能是依靠象鼻的运动,而不是象须自己的运动。这与啮齿动物和其他哺乳动物的面部须形成了鲜明对比,因为啮齿动物和其他哺乳动物的面部须是通过快速、弧形抽动或是拂动运动来帮助它们探索环境并感知物体的。
作者指出,象须可能无法相对于象鼻自己运动,但它们依然可以帮助象探索食物等大物体的表面,并平衡象鼻上的物体。
在柏林动物园的亚洲象Anchali从一个封闭的箱子里拿出胡萝卜和苹果的视频,箱子上有一个留给象鼻的洞,可以看到鼻须相对鼻子并无运动。视频来自Nora Deiringer
DOI:10.1038/s42003-023-04945-5
本论文开放获取
> 扫描二维码获取论文原文<
转发
点赞
在看
版权声明:
本文由施普林格·自然上海办公室负责翻译。中文内容仅供参考,一切内容以英文原版为准。欢迎转发至朋友圈,如需转载,请邮件China@nature.com。未经授权的翻译是侵权行为,版权方将保留追究法律责任的权利。
© 2023 Springer Nature Limited. All Rights Reserved
点击阅读原文,直通 nature.com
