胰腺癌放射治疗临床实践指南更新ASTRO
胰腺癌仍然是当今肿瘤治疗领域的顽固堡垒,整体 5 年存活率不超过 8%。随着新的全身疗法的发展(如术前新辅助治疗)和对局部疾病控制(如局部进展期肿瘤的治疗)的重视,放疗的作用可能会变得更加重要。
美国放射肿瘤学会(ASTRO)推出的胰腺癌放射治疗临床实践指南系统地回顾了胰腺癌放射治疗的有关话题,总结了 7 个方面的共识建议。
这些建议可以直接应用于临床,是繁忙的临床医师更新知识,改进实践的好帮手。其覆盖的局内容包括:合理的剂量分割,目标体积,放疗和化疗的顺序,运动控制,日常影像引导,造影剂使用,相关药物使用等。
问题 1:常规分割 RT 或 SBRT 的适应症
对于胰腺癌患者,把常规分割 RT 或 SBRT 纳入方案并用作为下述治疗目的的合理适应症有哪些:
·辅助治疗?
·新辅助治疗?
·确定性治疗?
问题 2:剂量分割和靶体积
在接受 RT 的胰腺癌患者中,对于下述情况,合理的剂量分割方案和靶体积分别是什么?
·常规分割 RT 和化疗?
·SBRT?
问题 3:化疗和放疗的顺序
接受放疗的胰腺癌患者,在以下三种情况下,化疗联合放疗的合理顺序如何?
·辅助治疗?
·新辅助治疗?
·确定性治疗?
问题 4:模拟中的注意事项
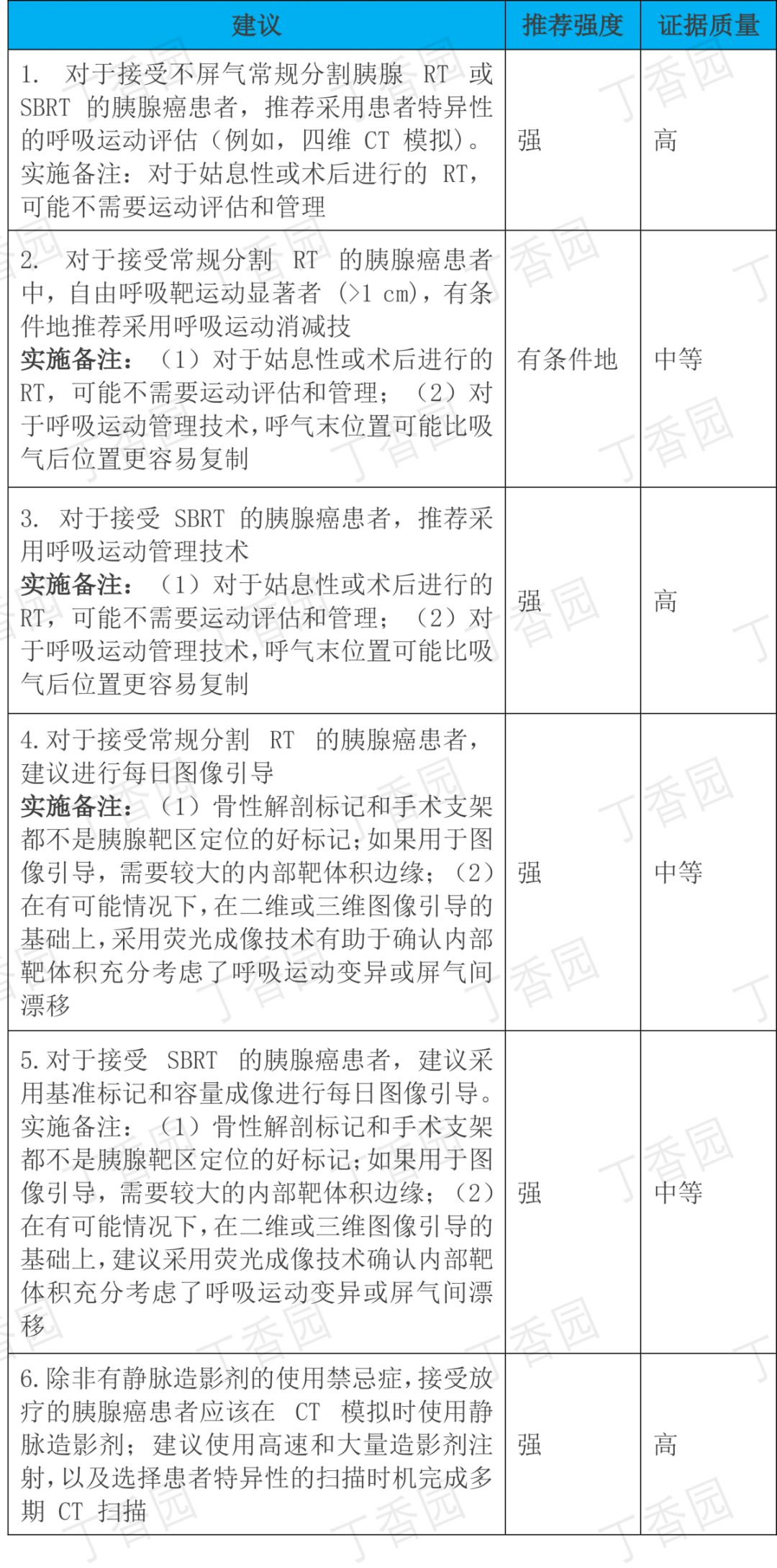
对于接受放疗的胰腺癌患者,下列三个方面将会如何影响常规分割 RT 和 SBRT 下目标组织和正常组织勾画,制定治疗计划的技术,以及治疗实施的精确度?
·运动管理
·图像引导
·计算机断层扫描(CT)模拟期间使用造影剂
问题 5:治疗规划技术
对于接受 RT 治疗的胰腺癌患者,不同的治疗规划技术(三维适形放疗、调强放疗,容积弧形调强放疗)会如何影响治疗实施以及对涉险器官(OARs)的剂量伤害?
问题 6:姑息性放疗的适应症
对转移性胰腺癌患者,姑息性治疗中放疗的合理适应症有哪些?
问题 7:毒性反应的预防性用药
接受放射治疗的胰腺癌患者,预防性药物如何影响急性和迟发毒性反应的发生率和严重程度?
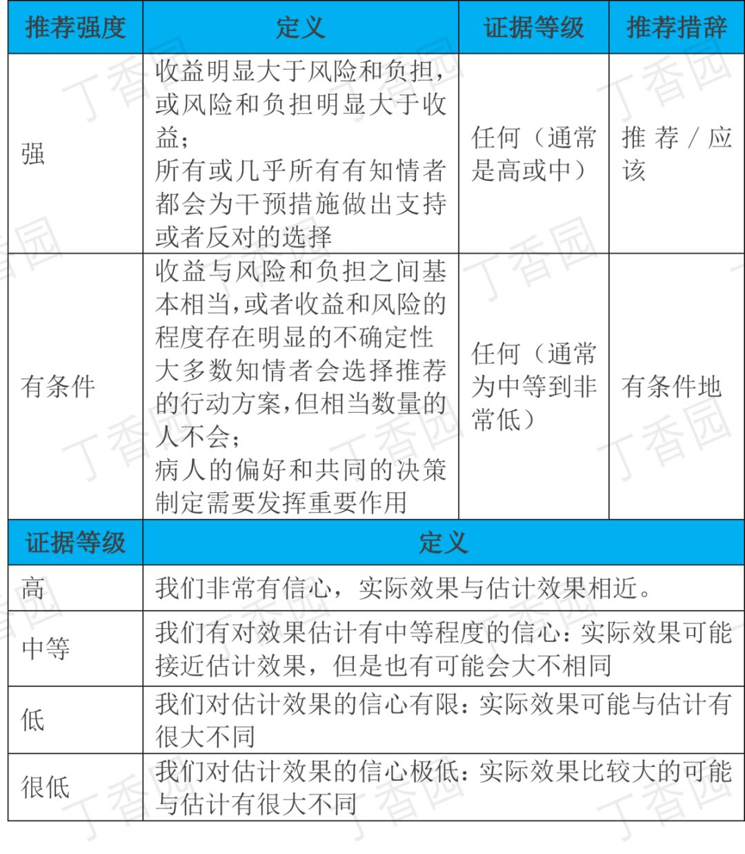
其中,指南制定使用了循证方法,根据美国国家医学科学院标准制定指南建议。
使用人群,干预,对比参照,结果,时机,背景(PICOTS)框架评估从关键问题(KQs)中获得的证据,所得结论按照证据质量等级分级推荐。
(表:ASTRO 推荐分级分类系统)
点击「阅读全文」获取更多消息及相关支持证据。
推荐阅读
本文首发:肿瘤时间
翻译:刘悦晨,顾梦雨,程玉
审校编译:杨桂元
编辑:研小茜
投稿及转载:yanxiaoqian@dxy.cn
题图:站酷海洛 PLUS
