肠道菌群又一发现!《Cell》重磅揭示,胰腺癌患者生存期的长短由肠道内细菌决定,冥冥中并非天注定
胰腺癌是致死率最高的恶性肿瘤之一,根治性手术切除仍是目前胰腺癌患者唯一有可能获得长期生存的治疗手段。目前由于缺乏筛查早期胰腺癌的有效手段,因此80%胰腺癌患者确诊时已属中、晚期,肿瘤已经远处转移,失去了根治性手术切除的机会,预后很差,即使患者可以接受手术切除,术后复发率也很高,中位总生存期在24-30个月之间。尽管如此,手术后仍有一小部分患者存活期超过5年。那么是什么决定了胰腺癌患者生存期的长短呢?目前科学家一般认为,肿瘤基因组格局可以预测患者总体生存率和对治疗的反应。但是,最近科学家的发现令我们吃瓜群众脑洞大开:肿瘤微生物多样性和组成能影响胰腺癌预后!!换成大白话就是:冥冥中并非天注定,肠道内细菌决定了胰腺癌患者生存期的长短。
近日,来自美国德克萨斯大学MD安德森癌症中心临床肿瘤预防研究所的Florencia McAllister团队,在资深著名期刊《Cell》上发表了一篇重磅文章:Tumor Microbiome Diversity and Composition Influence Pancreatic Cancer Outcomes。这篇文章共有4个亮点:
1.胰腺癌长期存活者体内显示有较高的肿瘤微生物多样性和免疫激活现象;
2.胰腺癌肿瘤微生物菌群特征能预测胰腺癌长期生存;
3.肠道微生物菌群能调节胰腺癌肿瘤微生物菌群图景;
4.粪便微生物移植可调节肿瘤的免疫抑制和生长。
本文对此进行相关解读,以飨读者。
大多数被诊断为胰腺导管腺癌(pancreatic ductal adenocarcinoma,PDAC)的患者存活不到5年,但有少数患者群体存活的时间较长,甚至超过5年。在本文中,作者解析了肿瘤微生物菌群和免疫系统在影响胰腺癌患者长期生存中的作用。作者利用16S rRNA基因测序,分析了胰腺癌短期生存者(short-term survival,STS)和长期幸存者(long-term survival,LTS)的肿瘤微生物菌群组成。作者在LTS患者的肿瘤微生物群中发现了较高的α多样性(alpha-diversity),并确定了肿瘤内微生物特征菌群(共四种:Pseudoxanthomona假黄单胞菌、Saccharopolsypora糖多孢菌、Streptomyces链霉菌和Bacillus clausii克劳斯芽孢杆菌)在胰腺癌患者中能预测长期生存。通过STS、LTS或对照供体的人-鼠粪便微生物菌群移植(fecal microbiota transplantation,FMT)实验,作者发现能够差异调节肿瘤微生物群并影响肿瘤生长和肿瘤免疫浸润。作者认为,胰腺癌肿瘤微生物菌群与肠道微生物菌群相互作用,影响胰腺癌患者的免疫反应和疾病的自然病史。我们来看作者的具体实验证明过程。
肿瘤微生物多样性与可切除的胰腺癌患者有更好的预后相关
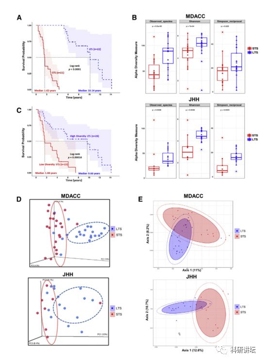
为了探讨人类肿瘤微生物菌群组分在介导胰腺癌患者临床预后中的作用,作者使用来自美国德州大学安德森癌症中心(MDACC)的病例资料,来比较手术切除的术后存活5年以上的患者,称为长期幸存者(LTS)(中位生存期10.1年),与手术后存活不到5年的分期匹配的短期生存者(短期生存者[STS];中位生存期1.6年),(图1A;表1)。LTS和STS组的患者在年龄、性别、分期和先前的治疗方面相匹配,包括抗生素使用、新辅助治疗或辅助治疗(表1)。然后作者又使用了来自美国马里兰州巴尔的摩约翰霍普金斯医院(JHH)的具有相似生存特征的胰腺癌患者病例资料进行验证。从68例手术切除的胰腺癌肿瘤(36例LTS和32例STS)中提取细菌DNA,并通过16S rRNA基因测序进行分类图谱分析。
作者首先使用不同的方法测量肿瘤微生物多样性,发现肿瘤微生物组的α多样性,α多样性定义为每个肿瘤样本中存在的微生物种类数量。安德森癌症中心和约翰霍普金斯医院二组胰腺癌LTS患者的α多样性明显高于STS组(p<0.005,p<0.0005,每个α多样性指数p<0.05)(图1B)。基于这些结果,作者然后通过根据Shannon指数获得的中位数多样性对两组患者进行分层,在安德森癌症中心测试胰腺癌肿瘤微生物多样性与总生存率(OS)之间的关系。正如预期的那样,作者发现使用单变量Cox比例风险模型(图1C),具有高α多样性的患者(中位生存期:9.66年)比那些具有低α多样性的患者(中位生存期:1.66年)的总体生存期显著延长。肿瘤微生物多样性和生存率之间的关系实际上允许根据α多样性值(高或低)对胰腺癌患者进行分层和重新分布(图1C)。重要的是,作者评估了微生物多样性与临床相关性,包括临床病理特征、体重指数、性别、吸烟、新辅助和辅助治疗以及抗生素的使用,但没有发现任何显著的相关性(图S1)。作者的研究表明肿瘤α多样性可以作为可切除胰腺癌患者生存结果的预测因子,提示微生物菌群在介导胰腺癌进展中的潜在相关性。
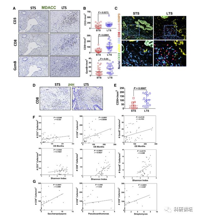
图1,肿瘤微生物多样性影响胰腺癌患者的预后
表1,美国德州大学安德森癌症中心胰腺癌患者临床病例资料
LTS和STS二组之间肿瘤微生物菌群的差异
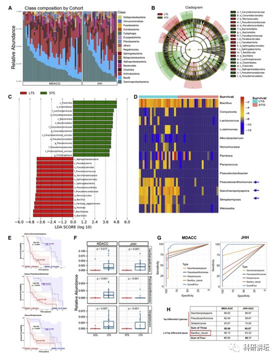
考虑到胰腺癌肿瘤内细菌多样性和总生存率之间的关系,作者接下来试图确定胰腺癌LTS和STS二组患者之间的肿瘤微生物组分是否存在差异。为此,作者首先评估了来自两个医院的所有患者的肿瘤微生物群落的总体景观,发现存在相似的细菌富集(图2A)。然后,作者将观察分类单位(observed taxonomic units,OTU)在LTS中的富集与STS中的富集进行比较,结果显示特定细菌的富集 (图S2A-S2E)。作者进而评估新辅助疗法和辅助疗法以及抗生素在安德森癌症中心胰腺癌患者中使用的影响时,并没有在分类水平上检测到不同(图S2F-S2H)。
作者检测到LTS和STS二组之间细菌群落优势的显著差异(图2B和2C):LTS组肿瘤在类水平上表现出AlphaProobacteria(α变形杆菌属),Sphingoobacteria(鞘脂杆菌)和Flavobacteria(黄杆菌)的优势。相反,胰腺癌STS组在类别级别上以梭菌和芽孢杆菌为主(图2B和2C)。然后作者考虑肿瘤微生物群是否可以通过基于OTU丰度的比较热图在属水平上分离,使用患者的存活率作为变量(图2D)。利用Logistic回归结合套索(见STAR方法)选择属特征。LTS患者表现出对变形杆菌Proteobacteria(假黄单胞菌Pseudoxanthomonas)和Actinobacteria放线菌(Saccharopolyspora糖多孢菌和Streptomyces链霉菌)的富集,而在STS患者未检测到优势菌属。
然后,作者根据这三类菌群(假黄单胞菌,糖多孢菌和链霉菌)的平均相对丰度将患者分为高丰度类和低丰度类。预测具有较高糖多孢菌丰度(危险比[HR]=13.47,95%可信区间[CI]4.672-38.83),假黄单胞菌(HR=5.885,95%CI2.37-14.61)和链霉菌(HR=4.572,95%CI 2.033-10.28)(图2E;表S1a)。考虑到以上所有的比较都是在安德森癌症中心胰腺癌患者进行的,然后作者继续验证约翰霍普金斯医院胰腺癌患者中进行这三类细菌的相对丰度,并发现Pseudoxanthomona假黄单胞菌、Saccharopolsypora糖多孢菌和Streptomyces链霉菌在LTS组中的相对丰度也明显高于STS组(图2F)。使用这三个高丰度菌属在LTS患者中进行曲线下面积(AUC)-受试者工作特征曲线(ROC)分析。作者发现,这三个高丰度菌属组合导致安德森癌症中心中的AUC为88.89,约翰霍普金斯医院中的AUC为86.67(图2G)。
图2.长期幸存组(LTS)和短期生存组(STS)二组患者之间的肿瘤微生物菌群明显不同
作者评估了LTS和STS二组之间菌属平均相对丰度的差异,并在安德森癌症中心胰腺癌患者中发现两个菌属在LTS组显著富集:Bacillus clausii克劳斯芽孢杆菌(1.78% VS 0%,调整伪发现率false discovery rate,FDR,p=0.001)和糖多孢菌(1.91% vs 0.26%,调整伪发现率false discovery rate,FDR,p=0.001)(表S1B)。由于克劳斯芽孢杆菌不属于上述三个高丰度菌属(假黄单胞菌,糖多孢菌,链霉菌),作者测试了克劳斯芽孢杆菌在预测LTS中的作用。结果为克劳斯芽孢杆菌在安德森癌症中心中的AUC为88.10,约翰霍普金斯医院中的AUC为63.3。但当作者添加克劳斯芽孢杆菌和三个高丰度菌属联合进行曲线下面积(AUC)-受试者工作特征曲线(ROC)分析时发现,这四个菌属组合导致安德森癌症中心中的AUC为97.51,约翰霍普金斯医院中的AUC为99.17(图2G和2H)。这些数据表明,糖多孢菌、假黄单胞菌和链霉菌这三个菌群的存在和丰度,加上克劳斯芽孢杆菌的存在,可以影响和预测胰腺癌患者术后的长期生存。
肿瘤微生物群形成免疫应答促进T细胞活化
目前人们已经明确肠道微生物菌群在形成免疫系统中起着关键作用。最近的研究已经表明肠道微生物菌群可以通过调节免疫系统来改善对免疫治疗的反应。作者使用单链免疫组织化学以及多重免疫荧光染色来描述安德森癌症中心(MDACC)胰腺癌患者中的肿瘤免疫浸润。作者发现与STS组患者相比,LTS组患者中CD3+和CD8+T细胞的密度更高(分别为p=0.0273和p<0.0001)(图3A-3C)。作者还检测到LTS组中颗粒酶B+(GzmB)细胞的数量显著增加(图3A和3B,底部)(p=0.04),而在调节性T细胞(CD3+FOXP3+)、巨噬细胞(CD68)或MDSC(CD66b)中未检测到明显差异(数据未显示)。与安德森癌症中心胰腺癌患者测量数据一致,我们发现在约翰霍普金斯医院中与STS组相比,LTS组患者中CD8+T细胞的密度更高(p=0.008)(图3D和3e)。Spearman等级顺序相关显示CD3+,CD8+和GzmB+组织密度与胰腺癌患者的总生存率之间存在显著的正相关(分别为p=0.03,p<0.001和p=0.01)(图3F)。有趣的是,作者发现CD8+和GzmB+组织密度与微生物菌群多样性之间有很强的显著相关性(图3F,底部),表明肿瘤微生物菌群多样性可能影响免疫浸润的程度和CD8+T细胞的激活程度。最后,当作者将CD8+T细胞组织密度与LTS患者中前三个富集菌群(糖多孢菌,假黄单胞菌,链霉菌)相关联时,作者发现这两个变量之间存在正的Spearman相关(分别为p<0.0001,p=0.006和p<0.0001)(图3G)。这表明,肿瘤微生物菌群的多样性和肿瘤中这三个富集菌群的存在可能有助于CD8+T细胞的募集和激活,从而促进抗肿瘤免疫反应。
图3,来自长期幸存组(LTS)胰腺癌患者的共生微生物菌群诱导强烈的免疫浸润和抗肿瘤免疫反应
肠道微生物菌群可影响肿瘤微生物菌群和肿瘤生长
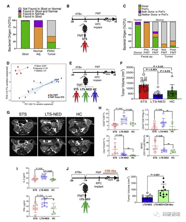
作者想明确肠道微生物菌群是否可以调节肿瘤内的微生物菌群,为此,作者收集了3例接受Whipple手术的患者的粪便、胰腺癌患者肿瘤标本和非肿瘤邻近正常组织。作者比较了匹配样本的菌群组成,发现人类肠道微生物群代表了人类肿瘤微生物群的25%,而正常的相邻组织中没有(图4A)。由于在正常邻近组织中发现的细菌组成与在肿瘤中发现的不同,这表明肿瘤微生物菌群可能是独特的。这些数据表明肠道微生物群具有特异性定植胰腺肿瘤的能力。
为了确定是否可以通过改变肠道微生物群来积极地改变肿瘤微生物群,作者从晚期胰腺癌患者(STS)到先前用抗生素(ATBx)治疗的小鼠进行了粪便微生物移植(fecal microbial transplantation,FMT)。具体方法:人类粪便微生物移植每周口服3次,2周后每周进行一次。然后小鼠接受来自基因工程小鼠Pdx1-Cre,LSL-KrasG12D/+,LSL-Trp53R172H/+(KPC)的同基因癌细胞系的原位移植。作者检测了人STS组供体样本、小鼠粪便样本在FMT前(基础状态)、FMT后以及肿瘤植入后5周结束时小鼠肿瘤中的OTU丰度。对细菌来源的检测表明,作为FMT后受体小鼠的小鼠肠道微生物群的一部分,发现了大量来自人类供体的细菌(约40%)(图4B和4C)。有趣的是,作者能够在FMT后的小鼠肿瘤微生物群中检测到人类供体细菌,而没有接受FMT的小鼠中仍然没有人供体细菌(图4B和4C)。然而,来自捐赠者的细菌只占肿瘤微生物菌群的一小部分(<5%),而其余的还有20%代表基础的小鼠肠道微生物群。因为超过70%的肿瘤微生物群不能代表肠道微生物菌群(图4C,灰条),作者想知道除了直接菌群易位外,FMT是否可以调节或改变整个肿瘤内细菌组成。作者使用β-多样性来生成PCoA,并且在接受FMT的小鼠与未接受FMT的小鼠的肿瘤OTU之间检测到明显的菌群聚类差异(p<0.001)(图4D)。此外,作者观察了肿瘤内菌群分类组成,发现FMT后单个细菌种群发生了显着变化(图S5A)。有趣的是,接受STS捐赠者FMT的小鼠肿瘤中增加的细菌种类之一是梭状芽孢杆菌,而梭状芽孢杆菌是初始STS组患者肿瘤标本中明显富集菌群之一。这些数据表明,肠道微生物菌群可以调节肿瘤微生物菌群,其中一小部分是通过直接菌群易位进入肿瘤,但更重要的是通过改变整个微生物图景。
图4,胰腺癌患者肠道微生物菌群对肿瘤微生物菌群和肿瘤生长的影响
为了评估肿瘤微生物菌群对受体粪便移植反应的差异调节,以及对肿瘤生长的影响,作者从以下3组患者中获得了粪便标本:PDAC患者患有晚期疾病,可能会经历STS组,在收集之前切除PDAC超过5年的患者将被归类为无疾病证据的LTS(LTS with no evidence of disease,LTS-NED)组和健康对照(healthy controls,HC)组。我们采用了如上所述的类似FMT设计(图4e)。肿瘤植入后五周,我们评估肠道和肿瘤微生物菌群和肿瘤生长。作者观察到,接受来自LTS-NED供体的FMT的小鼠的肿瘤生长明显减少,与来自STS供体的粪便移植的小鼠相比(p<0.001)或HC供体(p=0.02)(图4F和4G)。这些结果表明,来自患有胰腺癌且长期存活的患者的肠道/肿瘤细菌可能对肿瘤具有保护作用。
作者还发现来自STS患者的FMT的小鼠的肿瘤比来自HC FMT的小鼠的肿瘤大,这表明STS组胰腺癌患者的肠道/肿瘤细菌可能发挥促进肿瘤的作用。为了证实LTS-NED的抗肿瘤作用确实是由细菌含量的变化引起的,作者对从LTS-NED移植的小鼠进行了FMT后用抗生素治疗,并与FMT后未接受抗生素的小鼠进行了比较(图S5H)。作者发现,在接受来自LTS-NED供体的FMT的小鼠上,短期抗生素通过修改肠道微生物群诱导出比未治疗的小鼠更大的肿瘤(图S5I和S5J)。当我们分析两组的肿瘤微生物群时,我们确实能够看到两组之间β-多样性的差异菌群富集(图S5K)。这些数据表明,细菌消融可以降低LTS-NED FMT诱导的抗肿瘤效果,从而验证了细菌的重要作用。
最后,作者评估肠道微生物菌群是否会影响胰腺肿瘤的免疫浸润。流式细胞术分析显示,接受来自LTS-NED的FMT的小鼠肿瘤中的CD8+T细胞以及活化T细胞(CD8+IFNg+T细胞)的数量明显高于那些来自STS或HC供体的粪便转移的小鼠,而接受STS FMT的小鼠的CD4+FOXP3+和髓源性抑制细胞(MDSC)浸润增加(图4H)。此外,与接受STS FMT的小鼠相比,接受来自LTS-NED患者的FMT的小鼠血清干扰素-γ(IFN-γ)和白细胞介素-2(IL-2)水平更高(p<0.05)(图4i)。为了评估T细胞在观察到的表型中的作用,作者在移植了LTS-NED粪便的小鼠中使用中和抗体祛除CD8+T细胞,然后观察原位肿瘤的变化(图4J)。作者发现祛除CD8+T细胞后,阻断了LTS-NED FMT诱导的抗肿瘤效应(图4K),表明LTS-NED相关肠道/肿瘤细菌的有益作用是由CD8+T细胞介导的。综上所述,这些数据充分表明,肠道微生物菌群可以定殖到胰腺肿瘤中,并改变其整体肿瘤内菌群组成,并调节免疫功能,最终影响肿瘤的自然病史和患者生存期。
最后的总结
众所周知,微生物菌群可以在肠道以外的其他部位发挥调节作用。作者的研究是全球首次报道肿瘤微生物菌群对胰腺癌患者预后造成影响。作者对来自二个不同机构(安德森癌症中心和约翰霍普金斯医院)的LTS和STS组的两个独立队列中的胰腺癌患者肿瘤内微生物菌群进行了全面分析。值得特别注意的是,其中一组患者(来自约翰霍普金斯医院)已经在突变图景中检查了全基因组测序,这可能有助于明确哪些基因有助于更好的生存,但作者没有发现任何基因突变差异。总体而言,正如先前报道的那样,作者在所有胰腺癌患者肿瘤中检测到大量微生物群。作者发现,具有LTS罕见表型(毕竟胰腺癌患者生存期超过5年并不多)的胰腺癌患者的肿瘤细菌多样性显着高于生存期较短的患者。此外,LTS和STS二组患者各自具有独特的肿瘤微生物菌群特征,具有特定的细菌属,在多变量分析中可以预测生存率。值得注意的是,作者首次证明,FMT与HC、STS或LTS-NED患者粪便在荷瘤小鼠中的重建微生物菌群造成了免疫细胞在肿瘤微环境募集或缺乏,并影响肿瘤生长,支持肠道微生物菌群在形成肿瘤免疫反应和胰腺癌进展中的因果作用。最近的研究表明,肠道微生物菌群可以通过影响免疫系统来改善肿瘤免疫治疗(抗CTLA4和抗PD-L1)的结果。作者的发现证明,胰腺癌肿瘤微生物组多样性和组成可以影响免疫细胞浸润,最终影响胰腺癌患者生存。重要的是,作者发现了3个肿瘤细菌分类群的特征:Pseudoxanthomona假黄单胞菌、Saccharopolsypora糖多孢菌和Streptomyces链霉菌在LTS组患者中显著富集。Bacillus clausii(克劳斯芽孢杆菌)是LTS组中富含的主要菌群之一,它的存在与上述三个特征菌属的相结合,在MDA队列中高度预测长期存活,并在JHH队列中得到验证。在不远的将来,肿瘤微生物组测序可能用于分层胰腺癌患者进行佐剂试验,包括微生物组干预。
在肿瘤微环境中发现的大多数细菌群落通常存在于肠道微生物群中,这表明可能正在发生潜在的细菌从肠道到胰腺的菌群移位。作者首次在人类胰腺癌患者中证明肠道微生物菌群具有定殖胰腺肿瘤的能力,并且这种定殖可以改变肿瘤的整体微生物菌群。此外,作者的临床前数据表明,用来自LTS-NED组患者的人类菌群修饰肠道/肿瘤微生物菌群能够诱导荷瘤小鼠的抗肿瘤反应和免疫系统的激活,而STS组患者的FMT中没有观察到这一点。作者还发现免疫抑制微环境可以通过移植存活者或健康患者的粪便,通过减少调节性T细胞在肿瘤内浸润来进行免疫调节。这可能是某些细菌促进免疫激活的潜在机制。微生物依赖的CD8+T细胞激活可能起关键作用。需要在人类胰腺癌患者中进行进一步的研究,以确定FMT如何诱导肿瘤微生物菌群和免疫激活的变化。总之,作者发现肿瘤微生物多样性在决定胰腺癌患者的生存方面具有强大的作用。LTS组特有的肿瘤微生物群可能有助于形成良好的肿瘤微环境,其特征是CD8+T细胞向肿瘤环境募集和激活,并且它也可能作为患者预后的预测因子。除了基于微生物组的预后工具外,FMT的结果表明,操纵微生物菌群可以作为提高胰腺癌患者预后寿命的巨大治疗机会,而目前已知可以显著提高胰腺癌患者预后寿命的治疗方式寥寥无几。
声明:图源网络
上期精彩:
· 不做实验,14分的SCI顶刊也能发
· 昨天,三篇Nature背靠背发表,新的科研热点即将开启
关注后获取《科研修炼手册》1、2、3、4、5、6、7、8、9、10
