胰腺癌围手术期营养治疗的策略
文章来源:郑 鑫,孙 备. 胰腺癌围手术期营养治疗的策略[J]. 肿瘤代谢与营养电子杂志, 2023, 10(6): 706-711.
文章链接:
http://182.92.200.144/CN/abstract/abstract1077.shtml
专家介绍
孙备,哈尔滨医科大学附属第一医院外科学教研室主任、普外科主任、肝脾外科教育部重点实验室主任、星联杰出教授、主任医师、博士研究生导师。擅长胰腺、胆道、肝脏、微创腹腔镜外科等疑难杂症的诊断与治疗。任中华医学会外科学分会常务委员、中国医师协会胰腺疾病专业委员会副主任委员、中国研究型医院学会胰腺疾病专业委员会副主任委员、中国医师协会外科学分会常务委员、黑龙江省医学会普通外科专业委员会主任委员等。获百千万人才工程国家级人选、国家有突出贡献的中青年专家、教育部优秀新世纪人才、国之名医·优秀风范称号、黑龙江省教学名师、首届龙江名医、龙江工匠等荣誉称号。主持国家自然科学基金项目7项,其他国家级及省级课题20余项,发表论文(近十年)300余篇,获国家科技进步二等奖、黑龙江省科技进步一等奖、教育部科技进步二等奖、卫生部科技进步二等奖等共计10余项。
摘要:胰腺癌患者围手术期易发生营养不良。术前营养不良因素包括胰腺功能不全与肿瘤引起的代谢改变,术后应激与炎症等因素增加了短期内营养不良风险,围手术期营养不良是导致整体预后不良的独立危险因素,因此有必要开展全程化营养管理。入院后患者常规进行营养筛查,应用量化的营养筛查工具可以判断营养风险,对于营养风险较高的患者需进一步行营养评估,加速康复外科建议术前出现体重丢失>15%或体质指数<18. 5 kg / m2 的患者行营养治疗,营养治疗遵循阶梯递升式原则,术前营养状态将影响手术时机的选择。单一指标无法完整描述术后患者的营养状态,建议采用多种方式动态监测营养状况并综合分析。术后营养治疗需结合患者病情与营养状况制订个体化方案,合理选择营养治疗途径能避免为患者带来额外的痛苦与经济负担。早期经口进食被认为是安全有效的,但对于口服耐受不佳的患者应及时启动人工营养。肠内营养具有维持肠道功能等优势,但全肠外营养在严重肠瘘、胃排空延迟等并发症治疗中具有巨大价值。
胰腺癌患者容易发生营养不良,主要与胰腺生理功能障碍、机体代谢异常有关。胰腺癌患者无论选择何种治疗方式,短期内都会面临营养状况恶化风险。围手术期营养治疗能提高整体治疗耐受性,改善预后生存。本文根据胰腺癌围手术期营养不良因素,评估不同营养治疗选择,以期为临床实践提供参考。
1围手术期营养不良因素1. 1术前营养不良因素由于胰腺癌早期症状隐匿,患者伴随持续性营养消耗,约85%的患者在就诊时出现体重减轻[1],近80%患者发生肿瘤相关性营养不良[2],原因包括:①摄入不足。近50%的可切除胰腺癌患者每日摄入能量低于需要量的75%[2]。研究表明存在多种因素造成胰腺癌患者进食减少,如肿瘤分泌因子( Dilp8、Upd2)[3]与促炎细胞因子(肿瘤坏死因子α、白介素-1)[4]干扰食欲调节;消化不良、慢性癌痛等因素导致进食后不适;焦虑、恐惧、抑郁等心理障碍造成患者主观厌食等。②吸收障碍。胰腺癌患者发生恶液质时会出现显著的骨骼肌减少,研究发现早期的组织消耗与胰腺外分泌功能不全(PEI)有关[5]。PEI的主要机制是主胰管阻塞、腺体纤维化、外分泌部细胞减少,使胰酶分泌减少或分泌不同步[6]。PEI导致营养物质吸收障碍时可伴随腹泻、脂肪泻等症状。肿瘤侵袭会造成胰腺外器官功能障碍,伴随梗阻性黄疸时破坏肝肠循环,导致脂质吸收不良,出现消化道梗阻时患者易发生内环境紊乱。③消耗增加与代谢紊乱。胰腺癌患者的静息能量消耗( REE )较高[7],但REE与摄食之间的反馈机制不全,热量摄入不足,出现能量负平衡[8]。呼吸熵较低提示机体供能底物的改变,脂肪酸氧化和氨基酸糖异生增多,蛋白合成下降[9]。此外,对于行新辅助治疗(NAT)以获得根治性切除可能的胰腺癌患者,术前应注意化疗药物不良反应导致的营养恶化风险[10]。
2术后营养不良因素需求增加与代谢改变是造成术后短期内营养不良风险升高的主要原因,在切除原发灶和周围组织后,胰十二指肠切除术(PD)需进一步完成消化道的吻重建,恢复需要充足的能量与底物供应。手术带来的解剖与生理改变造成短期内营养吸收障碍、PEI与糖代谢紊乱的发生率较术前升高[11]。术后创伤应激使机体分解代谢增加,表现为高血糖症,能量消耗增高和蛋白质分解增强。胰腺术后并症是术后易发生营养不良的另一重要因素,主要包括胰瘘、胆瘘、乳糜漏、术后出血、腹腔感染、胃排空延迟(DGE)等,其临床表现与严重程度复杂多变,增加了营养不良的风险。掌握胰腺癌患者围手术期各阶段影响营养状态的因素,是营养治疗策略的重中之重。
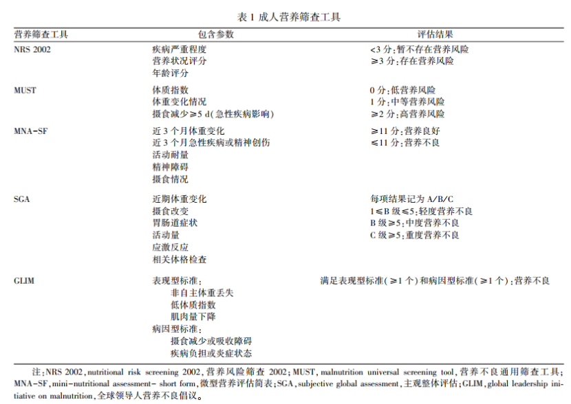
2术前营养评估与治疗2. 1营养筛查和营养评估患者入院后如何进行营养管理,美国肠外肠内营养学会建议:全程化的营养管理应包括营养筛查、营养评估、营养干预及营养监测[12]。营养风险是指营养相关因素对临床结局造成不利影响的风险,高营养风险对胰腺癌患者围手术期的影响体现在住院时间延长、住院费用增加、感染相关并发症发生率增高[13]。通过量化的工具可以判断营养风险,常用的营养筛查工具包括营养风险筛查2002 (NRS 2002),营养不良通用筛查工具(MUST),微型营养评估简表(MNA-SF)等(表1)。
《胰腺外科围术期全程化营养管理中国专家共识(2020版)》中建议所有胰腺外科患者在入院24 h内,应用NRS 2002进行营养风险筛查[14]。在完成营养筛查后需对阳性结果的患者进行营养评估,完善营养不良诊断,指导营养治疗与营养监测。单一的营养状态指标(如病史、体质指数、人体测量指标、生化指标等)无法准确评估临床营养状态,近年来复合评估工具如主观整体评估(SGA)、全球领导人营养不良倡议的普及应用获得了国内外的良好反馈。在一项关于胰腺癌患者的前瞻性临床研究中(n= 116),Heckler M等[15]比较了12种工具的术前评估结果与远期生存的关系,SGA定义的营养不良与胰腺癌术后生存期缩短独立相关。需要注意的是并不是每种评估结果都有指导意义,部分结果可能会造成过度的营养治疗[16]。Caccialanza R等[17]调查发现,只有16%的医院常规开展胰腺术前营养筛查,在国内64家三甲医院围手术期营养管理的现况调查研究中,有62. 5%的医师在PD术前行营养评估[18]。胰腺癌患者术前营养筛查普及率并不高,解决这一问题的办法是由包括临床营养科医师参加的多学科团队进行术前营养筛查与评估。
1.2术前营养治疗国际胰腺外科研究组推荐的术前营养治疗指征包括:①6个月内体重丢失>15%;②体质指数< 18. 5 kg / m2; ③ SGA为C级或NRS2002>5分;④血清白蛋白< 30 g / L且肝肾功能正常[19]。胰腺加速康复外科( ERAS)建议PD术前出现体重丢失>15%或体质指数< 18. 5 kg / m2时应考虑营养治疗[20]。规范化的营养治疗应遵循膳食指导、口服营养补充、全肠内营养( TEN)、部分肠外营养(PPN)、全肠外营养(TPN )的阶梯递升式原则[21]。胰腺癌患者的术前营养治疗途径首选膳食导与口服营养补充,摄入不足或营养不良时应选择人工营养,因此对于评估为营养不良的患者,术前可早期给予补充性肠外营养。营养治疗的能量应满足需要量的70%以上,并根据患者营养及代谢状况变化进行调整,尽可能保证能量与蛋白质达标。1997年,Imoberdorf R[22]总结了谷氨酰胺、精氨酸、ω-3多不饱和脂肪酸、寡核苷酸在恶性肿瘤患者与动物模型的营养治疗中发挥的免疫调节与代谢调节作用,提出了整合使用的概念。Silvestri S等[23]认为即使是术前营养状态良好的胰腺癌患者,也可通过口服免疫营养降低术后感染性并发症的风险,同时缩短住院时间。围手术期补充免疫营养素可促进蛋白合成,减轻炎症反应。免疫营养素的术前应用需至少持续5 d才能起效[22]。PEI的治疗是胰腺癌患者围手术期治疗的重要组成部分,治疗手段包括病因治疗、饮食调节,其中胰酶替代疗法(PERT)能通过外源性胰酶补充改善病情[24]。由于原发性PEI缺乏典型症状,因此对于尚未达成诊断但高度可疑PEI的患者应及时予以治疗。
术前营养治疗可以增强手术耐受性,改善预后,目前关于胰腺癌患者术前营养治疗达标与治疗后获益的研究较少。笔者认为胰腺癌患者营养不良存在其客观性与规律性,及早行根治切除能带来最佳生存获益,因此对于营养状态尚可的患者,应完善术前准备后尽早手术;鉴于胰腺手术的复杂性,对于营养状态差或评估不能耐受手术的患者应优先营养治疗后限期手术。胰腺癌患者术前营养管理流程,见图1。
3术后营养管理3. 1动态营养监测在一项前瞻性队列研究中,接受手术的腹部肿瘤患者在术后第1周能量摄入不足率为82%,蛋白质摄入不足率为90%,其中蛋白质摄入不足与术后并发症风险增加相关(P=0. 02)[25],因此在营养干预的初始阶段有必要进行早期监测。实验室检查是营养监测的常规手段,主要包括血常规、电解质、肝肾功能、C反应蛋白等, Shen J等[26]发现术后当天血清白蛋白下降超过11. 5 g / L能准确预测胰瘘发生(P<0. 001)。由于白蛋白半衰期较长,前白蛋白、视黄醇结合蛋白等半衰期较短的血浆蛋白更适合反映短期内的营养状况和干预效果,但易受肝肾功能与创伤感染等影响,不能完全提示营养素缺乏。体重不宜作为术后短期内的营养监测指标,Petrolo M等[27]认为早期的体重增加可能与输液后液体潴留有关。身体成分评估能直观地反映人体组织分布,利用生物电阻抗分析(BIA)可以获取人体组织的比例与水合状态,Zhou S等[28]应用BIA测定胰腺癌患者PD术后的相位角(PA)变 化, PA在 营 养 不 良 早 期 显 著 降 低(P<0. 05),在短期动态监测方面展现了巨大潜力。此外,患者的症状与体征改变有助于评价疗效与评估耐受性,在发生严重术后并发症时应及时做出调整,制订个体化营养治疗方案。
3. 2治疗途径选择影响营养治疗途径选择的因素包括患者的营养耐受性和营养达标情况。大量研究肯定了胰腺术后早期经口进食的安全性与重要性,其有助于改善营养状态、促进切口愈合、减少应激反应,维护器官功能等,且不会引起术后并发症尤其是B / C级胰瘘的发生率增高[29]。胰瘘患者经口进食不会引起显著的胰液分泌增加,这对于生化和较轻的B级胰瘘患者来说是安全的。早期经口进食要求患者口服耐受良好,当出现影响耐受性的术后并发症(如B / C级胰瘘,B / C级DGE)时,需及时启动人工营养。人工营养包括肠内营养与肠外营养。肠内营养可作为肠道耐受良好时首选的人工营养方式,在保证营养均衡的同时有利于维持肠黏膜结构与功能的完整性,避免肠道菌群易位。
肠外营养在控制营养供给的速度和剂量准确性方面更具优势,发生严重并发症时TPN使肠道得到充分休息,但长期应用会导致肝脏营养代谢负担增加、胆汁淤积、胰腺萎缩、肠道的吸收功能差与免疫功能下降等[30]。Perinel J等[31]发现,PD术后早期肠内营养较肠外营养胰瘘发生风险更高(48. 1%比27. 7%,P= 0. 012 ),且B / C级胰瘘风险更高(29. 4%比13. 9%,P= 0. 007),但两组在感染性并发症的发生上无显著差异( 39. 2%比41. 6%,P=0. 731)。2019年,一项纳入8项随机对照试验研究共955例PD患者的meta分析结果表明,肠内营养可降低术后感染性并发症的发生率并缩短住院时间,同时并未增加胰瘘与DGE的发生率[32]。目前高质量的随机对照试验研究较少。因此对于营养治疗方式是否会影响术后并发症的发生,暂无统一定论。
3. 3胰腺外分泌功能不全的诊断与治疗有关胰腺术后PEI发病率的统计结果,各中心差异较大,但整体呈现PD术后发生率较术前升高,PD较远端胰腺切除术发生率高的规律[33-34]。术中淋巴结清扫、消化道重建与术后胆汁酸刺激、肠道菌群失调等因素均可能造成腹泻,因此胰腺术后腹泻不足以支持PEI的诊断。只有胰脂肪酶减少达到5% ~ 10%时,才会出现脂肪泻[35]。胰腺外分泌功能检测包括直接法与间接法,直接法属于侵入性操作,耗时且费用昂贵,间接法由于存在操作烦琐,灵敏度不佳等缺点,实际应用并不理想。鉴于PEI会增加营养不良风险,且症状缺乏特异性,诊断率较低,结合笔者所在中心经验,对于胰腺术后可疑PEI的患者可采用试验性PERT治疗,足量PERT后症状未改善的患者,可应用质子泵抑制剂联合治疗。
4总结与展望综上所述,营养治疗是胰腺癌围手术期治疗的基础。胰腺癌患者在入院后需早期启动营养筛查-营养评估-营养干预,以全面评估营养状态为导向,通过排查术前营养不良因素、应用筛查和评估工具、收集营养相关指标等指导术前营养干预方案的制订,以促进术后身体恢复,改善术后生活质量,这与预康复理念高度一致。对于风险较高、创伤较大的胰腺手术,应由多学科团队协作评估,尽可能提升术前能量储备,争取早期手术。术后营养治疗的原则是在保证能量与要素的合理供应的基础上恢复早期经口进食,充分利用胃肠功能,避免出现术后营养不良,因此需要对胃肠道耐受性和消化吸收能力,以及机体的各项营养指标进行动态监测。当出现口服营养耐受性或依从性不佳时,应及时启动管饲肠内营养或肠外营养,实施过程中遵循互补递进的原则,有助于患者实现平稳过渡,达到改善预后的效果。尽管围手术期营养治疗的重要性已达成共识,但目前缺乏针对胰腺癌围手术期个体化营养治疗的策略,仍需大量实践与研究。
