就挺“秃”然的...
在日常生活中,每天脱发 100 根属于正常现象。如果脱发数量持续超过 100 根或出现斑状脱发,提示可能出现病理性脱发。脱发的常见类型主要包括雄激素性秃发、休止期脱发和斑秃。
今天介绍最常见的一种脱发类型——雄激素性秃发。
一.流行病学
雄激素性秃发 (androgenetic alopecia,AGA),别称脂溢性脱发、脂溢性秃发、早秃、雄性秃等,是一种最常见的脱发类型,是起始于青春期或青春后期的一种进行性毛囊微小化的脱发疾病。男女均可罹患,但表现为不同的脱发模式和患病率。在我国,男性患病率约为 21.3%,女性患病率约为 6.0%。
二.病因及危险因素
AGA 是一种具有遗传倾向的多基因隐性遗传疾病。国内的流行病学调查显示,AGA 患者中有家族遗传史的占 53.3%~63.9%,父系明显高于母系。
目前的研究表明,雄激素在 AGA 的发病中占有决定性因素,但患者血液循环中雄激素水平一般正常,而局部头皮毛囊对雄激素的敏感性增加;其他包括毛囊周围炎症、生活压力的增大、紧张和焦虑、不良的生活和饮食习惯(吸烟、饮酒、喜食辛辣刺激者易好发雄激素性秃发)等因素均可加重 AGA 的症状。
三.典型临床表现
男性 AGA 早期表现为前额、双侧额角和(或) 双侧鬓角发际线后移,或顶部进行性脱发,最终使头皮显露,通常伴有头皮油脂分泌增多的症状。具体表现为从前额头两侧到额头顶部,头发逐渐变少、变稀疏,导致发际线开始往后延伸,额头较前变高,延伸后的前额发际线呈M型。(下图即典型男性AGA较后期表现)
女性 AGA 主要表现为头顶部与发际缘之间头发弥漫性稀疏、纤细,前额 发际线位置不改变,通常也伴有头皮油脂分泌增多的症状。女性脱发症状较男性轻,多表现为呈圣诞树样的脱发, 从头顶开始头发逐渐减少、变稀疏,发际线后移,一般很少见额头和额头两侧部位脱发。女性脱发进程一般比较缓慢,发生全头脱发的可能性比较小。
四.诊断
诊断主要依据典型临床表现,当诊断不明确时,可以借助皮肤镜或毛发镜及实验室检查辅助诊断。
五.治疗原则
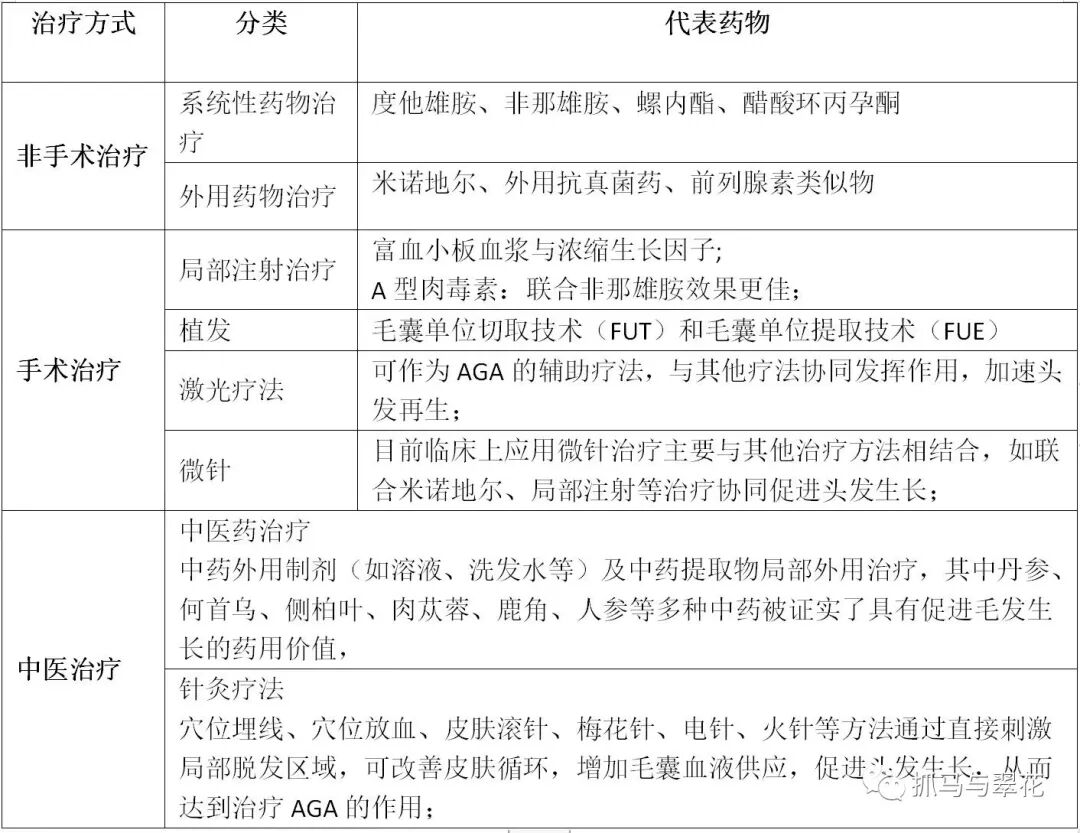
由于 AGA 是一个进行性加重直至秃发的过程,因此应强调早期治疗和长期治疗的重要性。一般而言,治疗越早疗效越好。治疗方法包括系统用药、局部用药、毛发移植术、中胚层疗法和低能量激光治疗等,为了达到最佳疗效,通常推荐联合治疗。对于非手术治疗,其效果判断包括:脱发量的减少、 毛发直径的增加或毛发色素的加深以及毛发数量的增加等。
治疗方法具体见下表(非那雄安及度他雄安仅用于男性AGA患者;螺内酯及醋酸环丙孕酮仅用于女性AGA患者)注:AGA治疗周期较长,系统用药及外用药起效时间一般在3~6个月,需要在医生指导下用药,同时需要患者较好的依从性,坚持治疗,树立信心,才是治疗AGA的关键。
六.最常用药物之米诺地尔Q&A
适用于男性和女性雄激素性秃发患者。男性主要使用 5% 浓度,每天 2 次;女性主要使用 2%, 每天 2 次,或 5% 浓度,每天 1 次。通常情况下需长期坚持使用方可见效,一般是 12 周起效,患者需在医生指导下长期使用。
以下部分来自https://mp.weixin.qq.com/s/ELQRsQFSpc4D_OihpGwzAQ
1、怎么用?
每天两次,每次1 ml,涂抹于脱发区域头皮。注意:不管面积大小,每次用1毫升就可以了,不可过量使用。
2、用多久?
平均见效时间6~9个月。坚持使用6个月后观察治疗效果,若治疗效果好,应继续使用以维持疗效;如疗效果不佳,建议停药。但我们可以三个月复诊一次,评估一次,观察有无不良反应。3、有什么副作用?
①多毛症
停药后会逐渐消退,不会持续毛茸茸。②头皮刺激症状
一般症状轻微,停药后即可消退。反复瘙痒和皮肤发红的过敏症主要和米诺地尔中的丙二醇有关,如果不能耐受,可以尝试更换使用不含丙二醇的米诺地尔,即国际上推荐的泡沫制剂,以减少或杜绝过敏不良反应。4、经常被问起的狂脱期
①暂时的
在使用米诺地尔的最初1~2个月,可能出现毛发脱落增加的现象,但最多2个月之后,从第3个月开始,再使用则脱发不明显,有效的情况下,逐渐长出新毛发。不会一直用一直脱。
②脱落的是休止期毛发
我们的头发分为生长期、退行期和休止期,就像常青树的叶子,脱落的同时,又在不停的生长,所以,常青树每天都在掉树叶,但看上去常青,正常情况下,我们虽然每天都有头发脱落,但是,没有明显变秃。因为,我们的头发,脱落的都是休止期的,而头发是有序、逐渐进入休止期。
生长期的头发,就像春夏小草,旺盛生长。休止期的头发,就像秋天的小草,还长在那里占着位置,但是,它的根已经在干枯了,即将枯萎。也就是说,休止期的头发,即使不用米诺地尔,在不久的将来,也会脱落,而米诺地尔只是让休止期本来要脱落的头发,一起脱落。简而言之,米诺地尔的狂脱期,只是让本来要脱落的头发,统一步伐、一起脱落。
③有脱的同时也有长
狂脱期是让本来要脱落但又还没有脱落的休止期头发提前脱落,给新头发腾空间。相当于您种菜,把已经快干枯、不能正常生长的菜拔了,重新种新苗。米诺地尔让本来就是不正常的、要掉了的头发脱落,与此同时,促进生机勃勃的生长期头发逐渐出现,所以,不用恐惧狂脱期,继续坚持使用。狂脱期不是停药指征。
5、其他不良反应
非特异性过敏反应,风团,过敏性鼻炎,面部肿胀,过敏,气短,头痛,神经炎,头晕,晕厥,眩晕,水肿,胸痛,血压变化,心悸和脉搏频率变化。
但发生几率非常低,如不良反应严重,应减少用药次数或停药。出现严重不良反应,应及时就诊并咨询医师。
6、停药后,是否会脱得更厉害?
不会脱得更厉害,但会重新回到脱发的轨道。
7、停药后,会不会又开始脱发?
会,部分脱发也是随年龄增长而出现的一种正常的生物学行为,就像人不可能永远总有婴儿般的睡眠一样,人不可能像年轻时代那样永远拥有一头茂密的头发,随着年龄增长,头发会逐渐稀少。我们治疗的目的,是让脱发的脚步慢一点、再慢一点,再再慢一点……是延缓、推迟我们脱发的进展和时间,在我们还爱美、不算十分衰老的年龄,通过健康生活、治疗干预,尽可能推迟脱发进程,通过治疗改善外观的同时,缓解因脱发而带来的尴尬、焦虑等。
七.日常头发护理
看这一篇就够了——推荐阅读
https://mp.weixin.qq.com/s/EZDOK--NB06ZST40nwGUow(以下部分摘抄)
吴医生防脱十六字箴言:
1)早睡早起:把握好休息的时间,顺应自然节律;
2)均衡饮食:优质蛋白饮食、多吃蔬菜水果,减少甜食、重油重辣食物,少烟酒;
3)良好心态:心态决定脱发的进展和恢复情况,需要学会适时解压放松;
4)正确洗护:合理并正确地洗护我们的头皮和头发,做好头皮健康管理。
洗头频率
油性头皮者,建议1-2天洗头1次;
中性头皮者,夏季湿热气候时,1-2天洗头1次,冬季干冷气候时适当减少频率,2-3天洗头1次;
干性头皮者,每周1~2次洗头;
烫染后的头发,需减少洗头频率,一般为每周2-3次。
洗头的正确方式
1)洗头前,先梳理头发,减少头发缠结,避免在湿发状态下梳头,易损伤头发;
2)温水充分湿润头发,冲洗掉头发上的浮尘、皮屑;
3)洗发水挤在手掌心,可与少量水混合,打泡,从前往后均匀涂抹于整个头皮;
4)指腹轻轻按摩头皮,避免指甲抓挠头皮,避免反复来回揉搓或打圈动作,以免引起头发缠结;
5)从发根至发梢轻柔清洗;
6)彻底冲洗,避免残留;
7)中长发者使用护发素,涂抹于发干,避免涂在头皮(有特殊说明的可用于头皮的护发素除外),然后彻底冲洗;
8)用大而干的毛巾或干发帽吸干水分,避免揉搓;可使用低温模式吹风机辅助吹干头发。
选择合适的洗护产品
硅油是洗发水中常规添加的调理剂,可以使头发柔软、顺滑,有光泽,易于梳理。
干性、受损发质者适合使用含硅油的洗发水来滋润头发。如果是油性头皮者,可以选择无硅油洗发水,减少对头皮、头发的负担。
参考文献:
[1]杨顶权.脱发的常见类型与防治[J].人口与健康,2022(11):87-94.
[2]胡志奇,苗勇.中国人雄激素性脱发诊疗指南[J].中国美容整形外科杂志,2019,30(01):8-12.
本期排版/编辑/封面来源:翠花
大家如果有感兴趣的话题可以私信我们~
