关注抗原检测、中成药、新型疫苗板块机会粤开医药行业周报
粤开证券研究院首席策略分析师 陈梦洁
执业编号:S0300520100001
投资要点
上周行业重要事件包括多个新冠防控相关政策文件发布和四款新冠疫苗纳入紧急使用。
我们认为,随着奥密克戎病毒致病性的减弱,国内疫情应对重心将会由防控感染转移到防控重症,短期内感染人数可能迅速上升。新冠防控相关直接需求将持续存在,建议重点关注抗原检测、解毒镇痛中成药以及新型疫苗等领域。
1)抗原检测:目前,国家药监局已批准39个新冠病毒抗原检测试剂产品,不同品牌的新冠病毒抗原检测试剂产品普遍价格约为5-25元/人份以内,市场竞争激烈。我们推荐上市较早、曾在海外大量使用、灵敏性和特异性已经得到主要国家市场验证的相关产品,重点关注其中产能效率高、成本优势大的细分龙头公司。同时,产业链上下游相关的抗体、NC膜、平台渠道企业均有望分享红利。
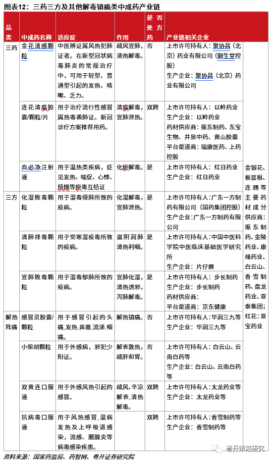
2)中成药:中药能够显著改善新冠肺炎患者发热、咽喉疼痛、咳嗽、乏力等症状,在缩短核酸转阴时间等方面具有很好的优势。我们预计,如发生疫情冲击下的大面积感染,退热、止咳、抗病毒、治感冒等中成药(尤其是非处方药物)需求将会迅速放量。建议重点关注三药三方、解毒镇痛类中成药及其相关产业链。
3)新型疫苗:疫情防控措施优化以来,群众接种疫苗意愿明显提高,单日疫苗接种量持续上升。我们认为,国内加强免疫依然具备较大的市场空间,后续加强免疫中序贯免疫更具备优势,已上市(或获得紧急使用)的新型疫苗更具备竞争力,建议关注已有新型疫苗产品在研或上市的相关企业。
本周细分板块观点如下:
(1)创新药:伴随着医药卫生体制改革、优化审评审批鼓励创新、药品上市许可人制度、两票制、医保支付等政策快速推进,本土创新面临新的挑战和机遇。我们建议投资者关注两条核心逻辑。一是重点关注具有仿制药时代累积优势,且寻求创新转型的big pharma 型企业,该类企业内生盈利强,成长更为稳健,转型创新具有技术和成本优势。二是关注研发管线丰富,已有产品上市且积极布局国际化的biotech企业,该类企业产品矩阵形成,创新研发、BD能力、商业转化基本得到验证,表现出巨大的市场潜力。
(2)医疗器械:推动优质医疗资源扩容和区域均衡布局,是当前一个阶段医疗器械增长的主要逻辑。叠加政策端鼓励加快医疗器械创新和技术升级,推动实现进口替代,国产创新医疗器械有望在多个领域打破国外产品的垄断局面。我们重点推荐关注医疗设备及大型装备、高值耗材、体外诊断等细分领域国产替代引领者,有持续创新能力且已经通过市场验证的龙头企业。
(3)中药:国家层面高度重视中医药发展,二十大报告提出促进中医药传承创新发展,结合近期优化防控二十条重点提出做好有效中医药方药的储备,板块长期向好趋势不变。建议重点关注中医药底蕴深厚、具有重磅独家品种、实现现代化智能生产的龙头企业。
(4)CXO行业:今年以来,受资本寒冬、地缘风险、估值回调等因素影响,CXO板块持续低迷。但从发布的三季度报告来看,龙头企业依然保持高增长态势,部分甚至超出预期。未来,考虑到下游企业研发需求恢复和周期下滑拐点到来,建议继续关注具备经营韧性、具有规模效应、全球布局、多地运营及全产业覆盖优势的企业。
(5)疫苗:需求端和供给端双向支撑疫苗行业快速成长。需求端,受益于居民收入水平提高和健康意识提升,包括流感疫苗、水痘疫苗、肺炎疫苗等在内的二类自费疫苗接种率提升,业绩增长确定性强;供给端,具有广谱保护作用的单价或多价疫苗研发进程加速,包括涉及到新冠疫苗的mRNA、腺病毒、重组蛋白等新技术路线的新型疫苗等。建议密切跟踪已签发产品的上市放量和在研品种研发进程,重点推荐拥有重磅品种、积极布局新型疫苗研发的疫苗明星企业。
风险提示
疫情重大变化风险、政策落地不及预期风险、药物研发失败风险、创新药竞争失利风险。
一、行情回顾
(一)市场表现
上周医药生物收涨1.39%,跑输沪深 300 指数3.29%的涨幅,在申万31个子行业中排名第17位。子板块表现分化,其中,中药涨幅最大,达到3.13%;医疗器械小幅收跌0.25%。个股方面,涨幅居前新华制药(52.76%)、金石亚药(39.56%)、上海凯宝(28.3%),跌幅居前特一药业(-13.02%)、嘉事堂(-11.32%)、达嘉维康(-10.73%)。
(二)医药生物估值
截至2022年12月9日,医药生物指数市盈率为30.25,环比上周上升1.24%,处于3年来历史18.90%分位。
二、行业要闻
(一)重点事件
上周行业重要事件包括国务院应对新型冠状病毒肺炎疫情联防联控机制综合组发布多个新冠防控相关政策文件和四款新冠疫苗纳入紧急使用。
疫情防控政策优化新十条发布。
12月7日,国务院联防联控机制综合组发布《关于进一步优化落实新冠肺炎疫情防控措施的通知》(简称优化疫情防控新十条)。此后,连续出台《关于进一步优化就医流程做好当前医疗服务工作的通知》《关于印发以医联体为载体做好新冠肺炎分级诊疗工作方案的通知》《关于印发新冠病毒感染者居家治疗指南的通知》《关于印发新冠病毒抗原检测应用方案的通知》《关于进一步优化发热患者就诊流程的通知》《关于进一步做好当前孕产妇和儿童健康管理与医疗服务保障工作的通知》《关于印发新冠重点人群健康服务工作方案的通知》,旨在切实解决防控工作中存在的突出问题。
点评:对比11月发布的优化防控二十条,优化疫情防控新十条再次强调,要科学精准开展疫情防控工作,最大限度减少疫情对经济社会发展的影响,保障社会正常运转。截至当前,多地核酸检测要求发生调整,不查验健康码、缩小核酸检测范围、减少频次深入基层,人员流动和生活秩序得到有效恢复。同时,推行科学分类收治,具备居家隔离条件的无症状感染者和轻型病例可选择居家隔离。
我们认为,随着奥密克戎病毒致病性的减弱,国内疫情应对重心将会由防控感染转移到防控重症,非重点人群的生产生活秩序得到恢复。但同时,病毒也将造成感染数量的同步上升。参考美国、英国、韩国及国内港台政策松绑之后1-2月出现患者人群数量高峰,3-4月逐渐趋于平稳,预计从年底到明年上半年将出现疫情冲击下的大面积感染。此后在病毒不发生进化变异、防疫要求不发生大变动的情况下,逐步趋于平稳。新冠防控相关直接需求将持续存在,建议重点关注抗原检测、中药以及新型疫苗等重点领域。
1)抗原检测:抗原检测具有感染早期灵敏度高的特点,国务院联防联控机制最新发布《新冠病毒抗原检测应用方案》为抗原应用市场空间打开新局面。参考海外防控经验,叠加国家要求老年人每周开展2次抗原检测、基层医疗卫生机构按照服务人口总数的15-20%储备抗原检测试剂来看,抗原检测将迎来大规模放量。目前,国家药监局已批准39个新冠病毒抗原检测试剂产品,不同品牌的新冠病毒抗原检测试剂产品普遍价格约为5-25元/人份以内,市场竞争激烈。我们推荐上市较早、曾在海外大量使用、灵敏性和特异性已经得到主要国家市场验证的相关产品,重点关注其中产能效率高、成本优势大的细分龙头公司。同时,产业链上下游相关的抗体、NC膜、平台渠道企业均有望分享红利。
2)中成药:当前研究表明,奥密克戎致病力减弱,99%感染者可在7-10天内完全恢复。中医药能够显著改善新冠肺炎患者发热、咽喉疼痛、咳嗽、乏力等症状,在缩短核酸转阴时间等方面具有很好的优势。我们预计,如发生疫情冲击下的大面积感染,退热、止咳、抗病毒、治感冒等中成药(尤其是非处方药物)需求将会迅速放量。建议重点关注三药三方、解毒镇痛类中成药及其相关产业链。
四款新冠疫苗被纳入紧急使用
12月5日,四家公司同时宣布新冠疫苗被纳入紧急使用,包括三叶草生物、神州细胞、万泰生物、威斯克生物。其中,三叶草生物、神州细胞、威斯克生物为重组蛋白疫苗,万泰生物为鼻喷流感病毒载体新冠疫苗。
点评:疫情防控措施优化以来,群众接种疫苗意愿明显提高,单日疫苗接种量持续上升。国内暂未开放第二剂次加强免疫,此前纳入紧急使用的吸入式疫苗也只用于基础免疫外的第一剂次加强免疫。参考海外国家已经积极开展第二剂次加强免疫,我们认为,此次将处于临床三期阶段的四款疫苗纳入紧急使用为第二剂次加强免疫的到来释放了积极信号。从国家卫健委的数据来看,截至2022年11月28日,国内已完成全程接种的12亿7283万人,完成加强免疫接种8亿1117.6万人,第一剂次加强免疫和第二剂次加强免疫目前均具备广阔的市场空间。考虑到居民前期普遍接种的为传统灭活病毒路线疫苗,后续加强免疫中序贯免疫具备更多的优势,已上市(或获得紧急使用)的新型疫苗更具备竞争力,建议关注已有新型疫苗产品在研或上市的相关企业。
(二)行业观点
本周细分板块观点如下:
(1)创新药:医药市场是刚性需求市场,伴随着医药卫生体制改革、优化审评审批鼓励创新、药品上市许可人制度、两票制、医保支付等政策快速推进,行业竞争形态发生重大改变,本土创新面临新的挑战和机遇。在此背景下,对于创新药投资,我们建议投资者关注两条核心逻辑。一是重点关注具有仿制药时代累积优势,且寻求创新转型的big pharma 型企业,该类企业内生盈利强,成长更为稳健,转型创新具有技术和成本优势。二是关注研发管线丰富,已有产品上市且积极布局国际化的biotech企业,该类企业产品矩阵形成,创新研发、BD能力、商业转化基本得到验证,表现出巨大的市场潜力。
(2)医疗器械:加快构建强大的公共卫生体系,推动优质医疗资源扩容和区域均衡布局,提高全方位全周期健康服务与保障能力,是当前一个阶段医疗器械增长的主要逻辑。叠加政策端鼓励加快医疗器械创新和技术升级,推动实现进口替代,国产创新医疗器械有望在多个领域打破国外产品的垄断局面。我们重点推荐关注医疗设备及大型装备、高值耗材、体外诊断等细分领域国产替代引领者,有持续创新能力且已经通过市场验证的龙头企业。
(3)中药:国家层面高度重视中医药发展,二十大报告提出促进中医药传承创新发展,结合近期优化防控二十条重点提出做好有效中医药方药的储备,中药材价格指数高位小幅回调,有利于下游中成药、中药饮片板块成本端压力缓解,板块长期向好趋势不变。建议重点关注中医药底蕴深厚、具有重磅独家品种、实现现代化智能生产的龙头企业。
(4)CXO行业:今年以来,受资本寒冬、地缘风险、估值回调等因素影响,CXO板块持续低迷。但从发布的三季度报告来看,龙头企业依然保持高增长态势,部分甚至超出预期。未来,考虑到下游企业研发需求恢复和周期下滑拐点到来,建议继续关注具备经营韧性、具有规模效应、全球布局、多地运营及全产业覆盖优势的企业。
(5)疫苗:需求端和供给端双向支撑疫苗行业快速成长。需求端,受益于居民收入水平提高和健康意识提升,包括流感疫苗、水痘疫苗、B型流感嗜血疫苗、口服轮状病毒疫苗、肺炎疫苗等在内的二类自费疫苗接种率提升,业绩增长确定性强;供给端,具有广谱保护作用的单价或多价疫苗研发进程加速,包括涉及到新冠疫苗的mRNA、腺病毒、重组蛋白等新技术路线的新型疫苗等。建议密切跟踪已签发产品的上市放量和在研品种研发进程,重点推荐拥有重磅品种、积极布局新型疫苗研发的疫苗明星企业。
三、国内重要产品上市或临床进度
上周,CDE受理27个新药申请,包括25个临床申请和2个上市申请,涉及15个化学药和12个生物制品。
在审品种中,11个新药获批临床,全部为1类创新药。1个新药获批上市。
1)12月6日,中国国家药监局药品审评中心(CDE)官网公示,天广实生物申报的注射用MBS303获得临床试验默示许可,拟开发适应症为CD20阳性的B细胞淋巴瘤。根据天广实生物早先新闻稿,MBS303是该公司自主研发的一款CD20/CD3 T细胞重定向双特异性抗体,本次获批的是一项治疗复发/难治性CD20阳性B细胞非霍奇金淋巴瘤(B-NHL)的1/2期临床试验。(来源:CDE官网)
2)12月8日,中国国家药监局药品审评中心(CDE)官网最新公示,加科思申报的1类新药JAB-21822拟纳入突破性治疗品种,拟用于治疗既往接受过至少一种系统性治疗(至多不超过三线治疗)的携带KRAS p. G12C突变的局部晚期或转移性非小细胞肺癌(NSCLC)患者。公开资料显示,JAB-21822是一种KRAS p. G12C共价抑制剂,目前正在开展关键性2期临床试验。(来源:CDE官网)
3)12月7日,石药集团宣布,其抗新型冠状病毒口服小分子3CL蛋白酶抑制剂SYH2055获批临床。SYH2055是一款拥有全球自主知识产权的口服小分子抗新冠病毒3CL蛋白酶抑制剂,为中国1类化学药品的全球创新药。该产品通过作用于新冠病毒主蛋白酶抑制病毒前体蛋白的切割,进而阻断病毒复制并发挥抗新冠病毒的作用。(来源:石药集团公告)
四、海外重要产品上市或临床进度
12月6日,Ocuphire Pharma宣布,已向FDA提交Nyxol(0.75%酚妥拉明滴眼液)的新药申请 (NDA),用于逆转由肾上腺素能激动剂(例如去氧肾上腺素)或副交感神经阻滞剂(例如托吡卡胺)或其组合引起的扩瞳。(来源:医药魔方)
12月6日,Vistagen宣布,FDA已授予该公司在研鼻腔喷雾剂PH10治疗重度抑郁症(MDD)的快速通道资格认定。受此消息影响,Vistagen股价盘前大涨31.73%至0.16美元/股。(来源:网易号)
12月8日,阿斯利康与第一三共联合公布Datopotamab deruxtecan(Dato-DXd)的I期TROPION-PanTumor01研究初步结果。结果显示,经盲法独立中央审查评估的客观缓解率(ORR)为27%。(来源:医药魔方)
五、新型冠状病毒肺炎疫情最新情况
截至12月9日24时,据31个省(自治区、直辖市)和新疆生产建设兵团报告,现有确诊病例41559例(其中重症病例159例),累计治愈出院病例313940例,累计死亡病例5235例,累计报告确诊病例360734例,现有疑似病例1例。累计追踪到密切接触者14876547人,尚在医学观察的密切接触者1230253人。
累计收到港澳台地区通报确诊病例8914325例。其中,香港特别行政区471619例(出院102052例,死亡10914例),澳门特别行政区878例(出院791例,死亡6例),台湾地区8441828例(出院13742例,死亡14617例)。
截至2022年12月9日,31个省(自治区、直辖市)和新疆生产建设兵团累计报告接种新冠病毒疫苗344715.2万剂次。
根据WHO数据,截至12月9日,全球累计确诊病例突破6.43亿例,累计死亡超663万例。
六、风险提示
疫情重大变化风险、政策落地不及预期风险、药物研发失败风险、创新药竞争失利风险。
策略大势研判:跨年行情徐徐展开,短期乐观中多一分谨慎| 粤开策略复盘历史大底4个层面11个指标的启示 | 粤开策略震荡修复,双线布局| 粤开策略基于策略框架的四点市场思考 | 粤开策略重视基本面的验证 | 粤开策略持续反弹,积极布局稀缺性 | 粤开策略大势研判春季躁动仍有可为,继续把握稳增长主线行情 | 粤开策略大势研判粤开往期金股:2022年12月十大金股及市场展望 | 粤开策略2022年10月十大金股及市场展望 | 粤开策略2022年9月十大金股及市场展望 | 粤开策略2022年8月十大金股及市场展望 | 粤开策略粤开策略专题:A股全面注册制三问三答 | 粤开策略专题北交所开市,梳理广东板块和生物医药板块低估值高成长投资机会 | 粤开策略历届六中全会政策比较及重要会议行情回测 | 粤开策略专题医保谈判启动,把握创新药投资机会 | 粤开策略粤开策略专题 | 挖掘专精特新小巨人中的潜在巨无霸
粤开策略深度:
粤开策略深度 | 医药生物行业2022年展望:价值重鸣,创新为锋
北交所开启资本市场新局面,三维度对比预测开市表现 | 粤开策略深度
剖美股市值与GDP结构变迁史,析未来新势力崛起——A股行业配置大势
【重磅】粤开策略深度 | 2021年中期策略及下半年展望:聚力蓄势,犇牛之路
粤开策略深度 | 从基金二季报(2015-2021H1)到板块拥挤度分析
声明:《证券期货投资者适当性管理办法》于2017年7月1日起正式实施,通过本微信订阅号发布的观点和信息仅供粤开证券的专业投资者参考,完整的投资观点应以粤开证券研究院发布的完整报告为准。本订阅号难以设置访问权限,若您并非粤开证券客户中的专业投资者,为控制投资风险,请取消订阅、接收或使用本订阅号中的任何信息。若给您造成不便,敬请谅解。粤开证券不会因为关注、收到或阅读本订阅号推送内容而视相关人员为客户。本订阅号中所载内容不构成对任何人的投资建议。在任何情况下,粤开证券不对任何人因使用本订阅号中的任何内容所引致的任何损失负任何责任。

