杂志文摘基于文献挖掘的中成药致肝损害临床预警分析
引用本文
杨亚蕾, 李瑞颖, 李春晓*. 基于文献挖掘的中成药致肝损害临床预警分析[J]. 中国合理用药探索, 2022, 19(04): 92-97.
摘要
目的:通过统计分析中成药致药物性肝损害(DILI)文献数据,总结可导致DILI的中成药种类、患者情况、临床类型及表现、发生时间、转归时间,并进行综合研究分析,为临床合理使用中成药提供依据。方法:以中成药致肝损害/药物性肝病/药物性肝炎转氨酶肝功异常不良反应为主题词或关键词,在中国知网(CNKI)等6个数据库中模糊检索1994年1月~2021年2月期间收录的所有期刊文献,统计文献中记载引起DILI的中成药种类、患者情况、临床类型及表现、发生时间、转归时间。结果:本次检索筛选相关文献173篇,其中综合案例报道110篇,个案报道63篇,累计收集案例15 130例。致DILI的中成药涉及16类、73个品种,其中使用壮骨关节丸者最多(1866例,19.37%);女性(6435例,56.44%)、60岁及以上患者(2990例,26.22%)更易发生不良反应;发病时间大多在用药后10~19天内(14例,20.59%);肝损害类型以肝细胞损害为主(10 042例,66.37%);主要临床表现为乏力(4311例次,19.54%);转归时间多数在1个月以内(713例,36.16%)。结论:医生和临床中药师应加强对可能致肝毒性中成药品种的关注,并引导患者重视用药期间的异常情况,定期复查肝功能,重点关注特殊人群用药情况,使中成药在发挥疗效的同时尽可能减少对患者的肝损害。
关键词
中成药;肝损害;文献研究;临床预警;转氨酶
中成药服用方便,在处方及非处方用药中均占有相当大的比例。肝脏是药物转化、代谢的主要器官,药物成份或其代谢产物有可能会损害肝脏,导致药物性肝损害(drug-induced liver injury,DILI)。DILI在药物不良反应(adverse drug reaction,ADR)中所占比例为10%~15%,中成药所致DILI的患者数量呈逐年上升的趋势[1]。国内外关于中成药致DILI的回顾性分析文献数量较少[2],且结论大多为相关影响因素的罗列,与临床实际应用脱节[3]。基于此,本研究整理相关文献并进行分析,以期为相关中成药品种的临床合理应用提供参考。
1 资料与方法
1.1 一般资料
在中国期刊全文数据库、中文科技期刊数据库、万方数据资源系统、维普资讯中文科技期刊数据库、中国知网(CNKI)、中国生物医学文献数据库共6个数据库中,以中成药致肝损害/药物性肝病/药物性肝炎转氨酶肝功异常不良反应为主题词或关键词,模糊检索1994年1月~2021年2月期间收录的所有期刊文献。
纳入标准:①有中成药用药史且服药前肝功能检测正常者。②用药与发生ADR有合理时间顺序者。③有食欲减退、恶心、厌油、黄疸、肝区不适等症状或实验室检测指标明显升高者。④停药后给予保肝治疗,临床症状消失且肝功能检测恢复正常者。⑤既往无长期饮酒史、近期无大量嗜酒者。
排除标准:①重复的病例和数据。②具有明显错误或前后矛盾的数据。③与中成药ADR相关性不高的文献和数据。④病毒性肝炎和其他致肝细胞损害疾病患者。
1.2 研究方法
文献分为综合案例报道和个案报道。中成药致DILI的综合案例报道记录中没有详细的病史记录,因此仅对药物种类、患者性别、DILI临床表现分类进行统计及汇总;对有详细病史记录的个案报道中患者的年龄、性别、临床表现、给药途径进行统计和汇总。
1.3 统计学方法
采用Excel 2016软件对患者信息进行整理;采用SPSS 20.0软件进行统计分析。计数资料以n(%)表示。
2 结果
本次检索共纳入相关文献173篇(见文后二维码),其中综合案例报道110篇,个案报道63篇。累计病例15 130例,涉及16类中成药、73个品种;排名前11位中成药报道9635例;涉及年龄性别报道11 402例;DILI发生时间报道68例;DILI类型报道15 130例;临床表现报道22 063例次;治疗转归时间报道1972例。
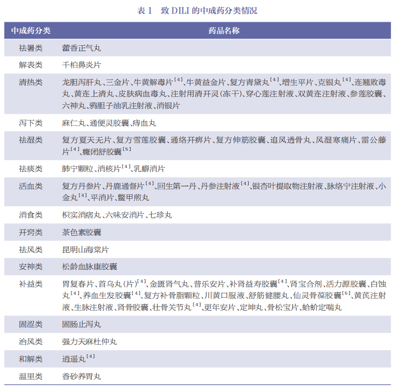
2.1 致DILI的中成药分类情况
15 130例中成药致DILI患者中,所用中成药涉及16类、73个品种,详见表1。
排名前11位的中成药分别为壮骨关节丸、克银丸、雷公藤片、首乌丸(片)、养血生发胶囊、六神丸、消核片、白蚀丸、复方青黛丸、消银片和痔血丸,共计9635例。详见表2。
2.2 发生DILI患者的基本情况
15 130例中成药致DILI患者中,涉及年龄性别报道的有11 402例,其中男性4967例,女性6435例;年龄最小者3个月,最大者93岁[14],详见表3。
2.3 中成药致DILI的发生时间
本次纳入分析范围的68例个案报道[15,16]中,发生率最高的时间是用药后10~19天内(14例,20.59%);1天内发病率最低(1例,1.47%)。见表4。
2.4 中成药致DILI的主要临床类型
根据DILI分型标准[17]进行分类:①肝细胞损害型,丙氨酸氨基转移酶(alanine aminotransferase,ALT)>2倍正常值上限或ALT/碱性磷酸酶(alkaline phosphatase,ALP)≥5。②胆汁淤积型,ALP<2倍正常值上限或ALT/ALP≤2。③混合型,ALT和ALP均>2倍正常值上限或ALT/ALP介于2~5之间。15 130例中成药致DILI报道的临床类型分布结果见表5。
2.5 中成药致DILI的主要临床表现
本研究中,涉及DILI临床表现共22 063例次,其中9649例次有明显临床症状,如乏力、恶心、纳差、黄疸等[17]。结果见表6。
2.6 中成药致DILI的转归[17]时间
本研究中有转归记录的报道共计1972例。其中最短时间为7天,最长为20个月。结果见表7。
3 讨论
3.1 引起DILI的中成药种类
临床上可引起DILI的中成药种类较多,以清热、祛湿、活血、补益类为主。这与肝能藏血、主疏泄的中医理论[18]相互佐证,作用于肝经发挥药效的中成药若应用不当,则会损害肝脏。壮骨关节丸的君药淫羊藿[6]含有淫羊藿苷Ⅱ[19],该成份可干扰肝细胞代谢及胆汁排泄,引起胆汁淤积;银屑病治疗药克银丸[7]、复方青黛丸[13]、消银片[13]和痔血丸中均含有白鲜皮,该药所含的呋喃类化合物有导致DILI的相关报道[20];雷公藤片含有雷公藤多苷,该成份可使大鼠肝细胞出现明显坏死,使血清天门冬氨酸氨基转移酶(aspartate aminotransferase,AST)、丙二醛(malondialdehyde,MDA)、ALT水平显著升高[8];首乌丸(片)、养血生发胶囊、白蚀丸中的何首乌均为制首乌,但其含有的二苯乙烯苷类成份存在肝损害风险[9,10];六神丸中雄黄和蟾酥均为毒性药材,董菊等[13]研究发现雄黄组小鼠肝组织出现显著水肿且局部有坏死,彭建波等[21]研究发现蟾酥微丸存在肝毒性;消核片中夏枯草和丹参有肝损害报道,但二者为该中成药中的佐药或使药,其肝毒性可能与用药时间长有关。
3.2 发生DILI患者基本情况
本次纳入年龄分析范围的11 402例患者中,60岁及以上患者占比最高(2990例,26.22%),这可能与老年患者的肝细胞数量随年龄增长而锐减[22]、代偿能力下降、对药物的消除能力较弱等因素有关。
3.3 DILI发生时间
68例个案报道中,有38例发生于1个月内(55.88%),推测可能与下列3个因素有关:①中成药肝损害药物的累积效应,服用时间越久,体内有害成份蓄积越多。②患者大多居家用药,未能及时进行肝功能检测。③症状不明显,患者早期容易忽视[23]。
3.4 中成药致DILI的主要临床类型
本研究所纳入的15 130例患者中,主要临床类型为肝细胞损害型(10 042例,66.37%)。该类型患者初期症状表现不明显,且传统的肝生化指标(如谷丙转氨酶、谷草转氨酶等)[24]受外界环境影响而结果高度可变,因此该类型DILI患者在早期容易被忽视。建议临床借助影像学等多种检查手段,根据不同DILI临床分型的电子计算机断层扫描(computed tomography,CT)和磁共振成像(magnetic resonance imaging,MRI)表现特异性,对早期患者行影像学检查,以明确临床诊断分型[17]。
3.5 中成药致DILI的主要临床表现
本研究所纳入的20 063例次患者中,其临床主要表现为乏力、恶心、纳差、黄疸、皮肤瘙痒、尿黄等[25]。枳实消痞丸[26]、藿香正气丸[27]、龙胆泻肝丸[28]等中成药的适应症包括恶心、乏力、尿赤等,与DILI症状相近,可能使患者用药后出现DILI而不被察觉,临床应用相关药物治疗后,若以上症状改善不明显或者进一步加重时,应及时关注并思考发生DILI的潜在可能。
3.6 中成药致DILI的转归时间
本研究中涉及中成药致肝损害转归记录共1972例,713例于1个月内好转或痊愈(36.16%)。肝损害大多可逆[17],因此临床上应做好用药监护,对中成药所致DILI患者及时进行干预。
4 小结
临床应加强患者用药监测,尤其是本研究中提到发生DILI频率排名前11位及含有补骨脂、淫羊藿、何首乌、雷公藤[9]等的中成药。60岁及以上患者[22]为用药监测重点人群。对于需长期服用中成药的患者,医生和临床药师应建议其首月复查肝功能2次,后每月1次,使肝损害预警时间提前。因患者存在个体差异,未来对人类白细胞抗原基因测定也可作为预防DILI的方法[29]。
患者用药往往只关注说明书中的用法用量,部分中成药的说明书中已明确规定禁止长期用药,使肝细胞自我恢复,例如黄连上清丸、雷公藤片;临床药师应对患者的用药周期给出合理建议。建议将乏力、恶心、纳差、黄疸、皮肤瘙痒、尿黄纳入相关中成药不良反应,并逐步建立中成药不良反应监测体系。
本研究通过整理中成药致DILI相关文献并进行分析,建议临床医师和药师应重视患者用药期间的异常情况,在遵循中医辨证[18]、发挥中医药特色的同时降低中成药DILI发生率。
基金项目
重大新药创制专项子课题子任务(2015ZX09501004-001-007);河南省科技攻关项目(202102310182);河南中医药科学研究专项(2016ZY1006);河南省中医药拔尖人才培养项目{豫卫中医函[2021]15号}
作者简介
杨亚蕾,主管中药师、临床中药师,河南中医药大学第一附属医院中药临床评价技术河南省工程实验室河南省中药临床药学中医药重点实验室 呼吸疾病中医药防治省部共建协同创新中心许昌中医院。专业方向:临床中药学,中药合理用药
通讯作者
李春晓,副主任药师,河南中医药大学第一附属医院中药临床评价技术河南省工程实验室河南省中药临床药学中医药重点实验室 呼吸疾病中医药防治省部共建协同创新中心许昌中医院。专业方向:中药上市后再评价,临床合理用药
收稿日期
2021-07-19
参考文献
《中国合理用药探索》杂志
曾用名:《中国执业药师》
出版周期:月刊
ISSN:2096-3327
CN:10-1462/R(原CN:11-5132/R)
出版地:北京市
创刊时间:2003
《中国合理用药探索》杂志(原《中国执业药师》)创刊于2003年,是国家药品监督管理局主管、中国健康传媒集团和中国药师协会主办的医药学专业学术期刊。本刊为RCCSE中国核心学术期刊,收录于中国核心期刊(遴选)数据库、CNKI中国期刊全文数据库、美国《化学文摘》CA(2014)、中文科技期刊数据库(VIP)、JST 日本科学技术振兴机构数据库(日)、美国《乌利希期刊指南》(UPD)。
来源:中国合理用药
