大降价!国产伟哥降至2元一片!大量1毛品种出现!外企选择撤退!药品集采将对医药行业将带来怎样的影响?
8月20日,第三批国家组织药品集中采购正式开标。据国家医保局的数据,第三批国家组织药品集中采购共纳入56个品种、86个品规,品种数量接近前两批的总和,涉及糖尿病、高血压、抗肿瘤等治疗领域。
截止目前已有多家A股上市公司宣布集中带量采购拟中标公告,包括上海医药、复星医药、现代制药、易明制药、海正药业、健民集团、白云山、诚意药业、九州通以及万邦德等。
上市公司们普遍认为,药品入选有利于增强产品竞争力,提高市场占有率,对公司的未来经营业绩产生积极的影响。但第三批集采55个品种药品拟中标,拟中标产品平均降价53%,最高降幅高达95%,如此大的降幅是否会对医药公司带来格局的改变?从投资决策来看,我们又该如何理解?
01
放弃集采市场
外资大量撤退
在第三批国家集采中,由于品种数量创新高,此次涉及的原研药企也不在少数。据东莞证券此前的统计,辉瑞和默沙东涉及5个品种,诺华、阿斯利康、礼来和优时比涉及3个品种,安斯泰来和施贵宝涉及2个品种。
但在此次集采中,外资的大量产品采取了高价、现价报价措施,少部分象征性选择降价10%左右,几乎等同于直接放弃集采市场。例如,原研占比达到82%的阿哌沙班,由齐鲁制药、豪森药业、正大天晴等仿制药企中选,拜耳主导的莫西沙星氯化钠注射液则由天津红日和海南爱科中选,拜耳出局。
此前,拜耳和辉瑞在2020年上半年业绩报告中,对带量采购中选产品的业绩描述则引起了业内注意与思考。
拜耳在今年1月第二轮国家集中带量采购中,以每片阿卡波糖0.18元的超低价中选,直接将最具竞争力的华东医药挤出局,但拜耳在半年报中表示,拜唐苹(通用名阿卡波糖)全球销售额下降了73.8%,这其中主要的原因是中国市场实施了带量采购政策,拜唐苹销量的增长无法抵消药品的大幅降价。
但辉瑞则报告了喜讯。辉瑞普强今年上半年实现收入20.06亿美元,其中立普妥、络活喜的销势强劲,推动二季度收入实现同比增长17%。2018年底,立普妥和络活喜在第一次4+7带量采购中出局。2019年9月的4+7扩围带量采购,辉瑞这两个品种同样没有中标。但辉瑞的这两款药物销售反倒是迎来触底反弹。
02
再次击穿价格
大量1毛品种出现
同样是带量采购,中外企业竟然走出了完全不同的结局。
无论是否中选,业绩都会受到影响,但从各家业绩来看,内资药企如若未中选,业绩受到牵连或更大。去年9月和今年1月,4+7扩围和全国第二轮集中采购开标的时候,信立泰、华东医药、京新药业等都出现了股价急速跌停的状况。
本次集采竞争激烈程度不亚于前两次。据统计,本次采购共有189家企业参加,产生拟中选企业125家,拟中选产品191个,55个品种药品拟中标,拟中标产品平均降价53%,最高降幅高达95%。
并有不少仿制品种仍然出现了超低价,大量一毛品种出现。
第三批集采报量最多的是糖尿病用药二甲双胍,高达46.6亿片,占总报量的比例超过两成。这是竞争最激烈的品种,共有44家企业参与报价,最终拟中标企业只有15家,拟中标价格最高仅为0.12元/片,北京万辉双鹤药业的0.5g*10片/盒中标价格仅为0.78元,平均一片不到1毛钱。
治疗罕见病肺动脉高压的枸橼酸西地那非片只有齐鲁一家中标,齐鲁医药以低于最高有效申报价的近1/40成为唯一中选者,一片药只需要2块钱。
除以上外,以前80元一粒的伟哥(西地那非),现在2元一粒,比可乐还便宜。
玩笑归玩笑,大家想没想过白云山怎么办?金戈卖多少钱?
那为什么要搞集采呢?我们先来看张图片,下图是2015年几个代表性国家医保支出的结构图:
我国的医保支出中居民个人支出比例太高了,看病贵,看病难,因病返贫频频发生,这和我们国家基本发展方向是不相符的,所以必须降低。
那么医保局有钱吗?看数据表,数据来源为财政部发布的历年财政决算及社保基金决算报告。
逐项来看的话,8项子基金中,居民基本医疗保险的收支缺口是最大的,2019年已经扩大到了5498亿,较2018年的4782亿,增幅达到了15.0%。社保亏空是地方政府的事情,要地方政府财政补贴,但是地方政府还有钱吗?
2019年地方财政补贴医保花了18734亿,而2019年地方公共财政收入只有10.11万亿,这意味着地方财政的18.5%拿去补社保的亏空了。
那么商业保险呢?不好意思,商业保险在中国这片热土上名声实在不好听,企业经营也不太好,整个行业2019年利润才3200亿左右。
从资本市场的表现看,医药是相当牛,保险基本上已经被仍垃圾堆了。
但是你把药生产出来总得有人买吧,谁买?就自费、社保和商业保险嘛。商业保险不行了,自费还要降低,医保还没钱,怎么办?医保局就出来了。
我估摸着以后就创新药能赚钱,仿制药按照化工产品去估值肯定没错,去年就是这么干的,今年市场竟然说医药是好赛道?
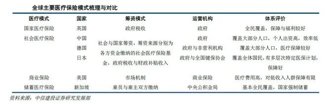
目前全球比较典型的医疗保险模式有4种:国家医疗保险模式、社会医疗保险模式、储蓄医疗保险模式和商业健康保险模式。
第一:我国的商业保险深未达到和美国一样的水平;第二:我国的医药企业不可能出现和美国医药企业一样的盈利水平。这二个结论非常重要,也是必须在大健康行业格局下才能看明白。
疫情、疫苗就是个概念,最多一阵风,利润不可持续的。如果疫情很严重,持续性很强,医药企业更没什么利润了,国家力量一定会进来。
就是这么个道理,不知道市场怎么就想不明白。不过不要生气,因为心情最重要。
(来源:雪球用户E药经理人、贫民窟的大富翁,如有侵权请联系删除)
往期推荐
明天开标!第三批国采,这些药企入场:石药、齐鲁、扬子江…
普洛药业发布2020年半年报:营业总收入39.92亿元,同比增长12.46%
随着医药、化工、染颜料等行业的发展,高浓度废水的产生途径广泛、性质复杂、水量也逐年增加;传统的废水处理工艺已无法胜任新形势的要求,如何解决高浓度废水深度处理瓶颈问题,开发深度处理高浓度废水的有效技术已成为行业关注重点、当务之急。2020第十二届上海国际化工技术装备展览会( 2020年8月26日-28)在上海新国际博览中心召开之际,化工邦联合中国化工企业管理协会将于2020年8月25日-27日在展会现场同期举办2020第三届化工高浓度废水深度处理及循环利用技术研讨会
点击下方阅读原文也可参与活动报名!
