枣庄市立医院:孩子肺炎支原体感染耐药,阿奇霉素效果耐药怎么办?
进入秋末冬初季节以来,发热、咽痛、干咳的孩子们很多。检查确诊为感染肺炎支原体的多数儿童使用阿奇霉素治疗3-5天,效果通常不错。但有部分儿童效果不好,用药2-3天没见好转,那这时怎么办?是考虑支原体耐药,还是其他细菌感染,或者是合并了病毒感染?是不是需要更改治疗方案?
咱们今天科普一下。
感染支原体肺炎了,一定得用大环内酯类吗?
答案是肯定的。如果明确是肺炎支原体感染导致的肺炎,建议用大环内酯类、四环素类或呼吸氟喹诺酮类治疗。对于儿童而言,首选大环内酯类,里面大家熟悉的就是阿奇霉素了,克拉霉素和红霉素也属于此类药物,但是对此类药物过敏及使用后出现胆汁淤积性黄疸/肝功能不全的禁用。如果考虑大环内酯类耐药,那可以选择使用多西环素、左氧氟沙星、莫西沙星。
支原体感染,如果不用阿奇霉素,使用青霉素、头孢类抗生素有效果吗?
首先要明白什么是肺炎支原体,才能更好地对症用药。支原体是介于细菌及病毒之间的能够独立生活的最小的病原微生物,属于原核细胞型微生物,因其一端有特殊的生理结构,粘附在呼吸道黏膜上皮表面,引起肺部感染。它无细胞壁结构,多型性,而青霉素头孢类药物通过抑制细胞壁合成起到抗菌效果,杀不死支原体,所以不能使用。但是临床治疗中不完全符合这个机理,如果考虑是细菌感染而导致肺炎的,使用阿莫西林等青霉素类药物是有效的;而考虑是不典型肺炎的,使用阿奇霉素等大环内酯类治疗是有效的。所以,孩子感染后出现发热、咳嗽等类似肺炎症状,但没有明确是细菌还是支原体感染的,使用大环内酯类和/或青霉素头孢类抗生素,效果差不多。
用上阿奇霉素效果不佳怎么办?
在没有检查到病原体,仅仅通过临床症状考虑是支原体感染时,经验性给予阿奇霉素或者红霉素治疗,如果治疗48小时有好转,必须进行肺炎支原体检查,如果支原体阳性,需要考虑支原体耐药,那就使用多西环素或者左氧氟沙星。如果提示阴性,那就可以改用青霉素类、左氧氟沙星等药物覆盖社区获得性肺炎。首选青霉素类抗生素,但鉴于不能治疗耐酶的流感嗜血杆菌,建议用阿莫西林克拉维酸钾更好。如果肺炎支原体抗原检查明确是阳性的,使用阿奇霉素3天,发热还不见好转,怎么办呢?这时我们需要思考,是合并病毒感染还是对阿奇霉素耐药,抑或是合并了细菌感染?这些很难完全明确判断,只能根据临床经验评估,边治疗边检测,如果症状越来越严重,比如发热以中高热为主,持续高热者预示病情重。咳嗽较为剧烈,可类似百日咳样咳嗽。部分患儿有喘息表现,以婴幼儿多见。肺部早期体征不明显,随病情进展可出现呼吸音降低和干、湿性啰音,甚至呼吸急促、血氧下降、精神差、无法进食或者不能吸吮,这说明病情危重,需要住院治疗。如果孩子确定支原体感染后,使用阿奇霉素2天没啥效果,血象不高,要考虑有一种大环内酯类药物无反应性肺炎支原体肺炎(简称MUMPP),它是指支原体感染患儿经过大环内酯类抗菌药物正规治疗72h,仍持续发热,临床征象及肺部影像学无改善或呈进一步加重的MPP。原因与MP耐药、异常免疫炎症反应以及混合感染等有关。临床及时识别MUMPP更有利于早期有效治疗,减少重症和后遗症的发生,如果血象中白细胞及中性粒细胞同时升高,要考虑细菌感染的存在,就按照合并细菌治疗。
如何判断阿奇霉素耐药?
国内大环内酯类抗菌药物耐药的支原体感染较普遍,可能是导致难治性肺炎支原体肺炎、大环内酯类药物无反应性肺炎支原体肺炎、重症肺炎支原体肺炎发生的主要原因之一。支原体对大环内酯类耐药机制主要在23SrRNA基因2063G碱基对,但国内还不能进行阿奇霉素的耐药检测,一般认为国内阿奇霉素等大环内酯类药物的耐药率能达到80%,这个比例是非常高的,所以考虑难治的肺炎支原体肺炎时,耐药的几率会更大些。
耐药后如何判断治疗呢?
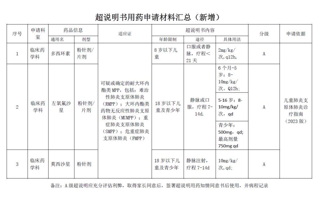
在临床上,有时候要借助于辅助检查来明确,比如血常规、肺炎支原体抗体(一般在感染后4-5d出现,可作为早期感染的诊断指标);早期胸片或胸部CT主要表现为支气管血管周围纹理增粗、支气管壁增厚,可有磨玻璃影、树芽征、网格影等。如果支原体阳性,治疗48h没有效果,孩子也没有细菌感染典型症状,可以先不直接按照耐药处理;如果还没改善,此时需要考虑耐药,给予左氧氟沙星或者多西环素治疗。关于左氧氟沙星、多西环素环素应用,由于对孩儿有较大的副作用,有时会出现四环素牙,使用呼吸氟喹诺酮类药物,有可能会引起儿童关节软骨损伤,小于18周岁慎用;因此此二类药物属于超说明书用药时,要与家长仔细沟通、权衡利弊后,经药事委员会进行超说明书备案、家长签字再应用。
除了换药,日常生活需要注意什么?
支原体感染通过呼吸道飞沫传播,日常生活中要注意讲卫生,戴口罩,勤洗手,常通风,不随地吐痰,咳嗽时应注意礼仪,用手掩饰或者戴口罩,不到人聚集、空气流动不畅的地方。另外根据中医辨证施治的原则,清热宣肺的中草药也可以服用。
一线治疗
大环内酯类抗生素包括:阿奇霉素、克拉霉素、红霉素、罗红霉素等,属于时间依赖性抗菌药物,对G+菌、军团菌、流感嗜血杆菌、支原体、衣原体都有作用,是治疗MPP首选。
1. 阿奇霉素:轻型感染剂量10mg/(kg.d),疗程3d,必要时可延长5d,重症感染剂量推荐10mg/kg.d,静脉给药,连用7天。
2. 克拉霉素:一天10~15mg/kg,分2次口服(最大日剂量1g),疗程7~10天。
3. 红霉素:一天30~45mg/kg,分3或4次口服(最大日剂量2000mg),疗程10~14天。
二线治疗
专家推荐
董民:中共党员,主任医师,济宁医学院兼职教授,感染疾病科二病区主任。曾在复旦大学附属华山医院、首都医科大学附属佑安医院进修学习。兼任山东省医师协会耐药监测与防控分会常务委员、山东省医药教育协会临床微生物管理专业委员会常务委员、枣庄市感染性疾病专科联盟主任、枣庄市感染性疾病质量控制中心副主任等。在发热待查、细菌真菌感染、EB病毒感染、布氏菌病、发热伴血小板减少综合症、恙虫病及手足口病、麻疹等传染病诊疗方面具有丰富经验。
专家坐诊时间:
周三、周日全天,发热门诊
周二全天,关爱门诊
供稿丨董民
编辑丨宣传科
审核丨于春梅
