著名韩国演员因胰腺癌去世!一文归纳中国胰腺癌诊治指南要点
9月19日,曾在《匹诺曹》《我的女友是九尾狐》《安托万夫人》《杀人回忆》《汉江怪物》等多部韩国影视剧中都有精彩表演的韩国著名演员「边希峰」因胰腺癌离世的新闻被国内外媒体广泛报道,引起了大众的关注。胰腺癌素来有「癌中之王」之称,为了更好地让大家了解胰腺癌的诊疗规范流程,「丁香园肿瘤时间」特整理了中国《胰腺癌诊疗指南 (2022 年版)》归纳要点,期待大家对胰腺癌的临床诊治有更规范的了解。
《皮诺曹》电视剧截图
近年来,胰腺癌的发病率呈明显的上升趋势。中国国家癌症中心 2021 年统计数据显示,胰腺癌位居我国男性恶性肿瘤发病率第 7 位,女性第 11 位,占恶性肿瘤相关死亡率的第 6 位。随着近年来影像、内镜、病理、外科手术技术、局部治疗手段、抗肿瘤药物等不断发展,给胰腺癌的诊断、治疗带来了机遇与进步。
(本指南仅适用于胰腺导管上皮来源的恶性肿瘤,下文中所述胰腺癌均特指胰腺导管腺癌)
胰腺癌的诊断技术与应用
胰腺癌高危因素:
胰腺癌目前病因尚未完全明确,流行病学调查显示其发病与多种危险因素有关:
胰腺癌临床表现:
胰腺癌恶性程度高,进展迅速,早期症状不典型,临床就诊时大部分已为中晚期;首发症状取决于肿瘤的部位和范围;主要临床表现如下:
体格检查:
胰腺癌早期无明显体征,随着疾病进展可出现消瘦、上腹压痛和黄疸等体征。
影像学检查:
影像学检查是获得初步诊断和准确分期的重要工具,选择恰当的影像学技术是诊断胰腺占位病变的前提。
影像检查应遵循完整(显示整个胰腺)、精细(层厚 1-2 mm 的薄层扫描)、动态(动态增强、定期随访)、立体(多轴面重建,全面了解毗邻关系)的基本原则。
常用影像学方法及特点局限性:
治疗前后影像学检查流程👇
治疗前胰腺癌影像检查优选路线图:
治疗后影像学随诊优选路线图:
血液免疫生化检查
组织病理学和细胞学诊断
A. 胰腺癌的细胞病理诊断
细胞标本的取材技术:常用胰腺细胞标本的取材技术有 4 种:1. 影像(CT 或超声)引导下的经皮细针穿刺活检(FNA)2.EUS- FNA 3. 剖腹术中的 FNA 4.ERCP 术中胰管和末端胆总管的细胞刷检
细胞标本的制片技术:细胞标本的制片技术包括常规涂片、液基制片和细胞块切片。
细胞病理学诊断报告:采用美国细胞病理学会推荐的 6 级报告系统,报告系统中细胞诊断级别如下:
B. 胰腺癌的组织病理学诊断
胰腺癌病理学诊断标准
胰腺占位病灶或者转移灶活检或手术组织标本,经病理学和/或细胞学检查诊断为胰腺癌。
(**** 病理诊断须与临床证据相结合,全面了解患者临床表现以及影像学检查等信息。)
胰腺癌病理诊断指南
胰腺癌病理诊断指南由标本处理、标本取材、病理检查和病理报告等部分组成。
(1) 标本处理要点:
(2) 标本取材及检查:
C. 免疫组化检查
常用免疫组化标志物有:Vimentin、CK、EMA、CEA、CA19-9、CK19、CK7、CK20、MUC1、MUC4、CDX2、PR、CD10、syn、CgA、CD56、ACT、AAT、β-cantenin 、Ki-67 等;需要合理组合使用免疫组化标志物,对胰腺内分泌肿瘤以及各种类型的胰腺肿瘤进行鉴别诊断。
D. 胰腺癌病理诊断报告
由大体标本描述、显微镜下描述、免疫组化检查结果、病理诊断名称,浸润范围(重点关注与胆总管、十二指肠及脾脏的关系,如果涉及门静脉切缘,需要回报门静脉切缘是否受累)、有无脉管瘤栓及神经浸润,胰腺被膜情况、淋巴结有无转移、TNM 分期等部分组成。
此外,还可附有与药物靶点检测、 生物学行为评估以及预后判断等相关的分子病理学检查结果,提供临床参考。
胰腺癌的鉴别诊断
胰腺癌的分类和分期
A.胰腺癌分期
(组织学类型此处不再赘述,具体可见文末参考文献附录 6 )
胰腺癌的治疗
治疗原则
多学科综合诊治是任何分期胰腺癌的治疗基础,采用多学科会诊模式,根据患者身体状况、肿瘤部位、侵及范围、临床症状,有计划、合理的应用现有的诊疗手段,以确保最大幅度根治、控制肿瘤、减少并发症、改善生活治疗
胰腺癌主要治疗手段:包括手术治疗、放射治疗、化学治疗、 介入治疗和最佳支持治疗等。对拟行放、化疗的患者,应进行 KS 或 ECOG 评分。
外科治疗
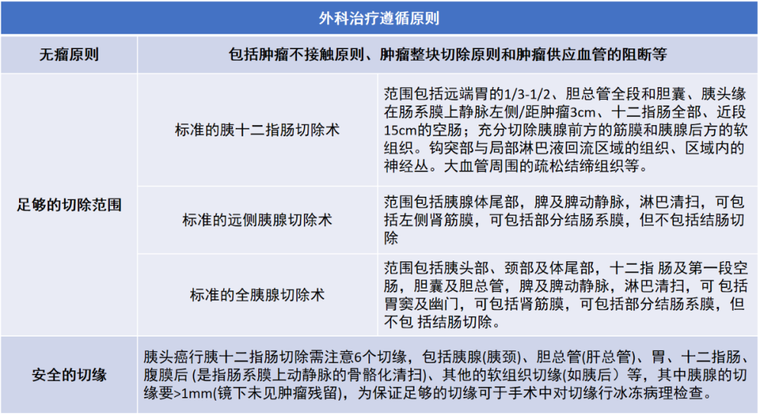
A. 手术治疗原则:
手术是胰腺癌患者获得治愈、长期生存的唯一有效方法。超过 80% 的患者因病期晚无法手术。
外科手术应尽力实施根治性切除(R0)有(外科切缘采用 1 mm 原则判断 R0/R1 切除标准,即距离切缘 1 mm 以上无肿瘤为 R0 切除,否则为 R1 切除。);在对患者进行治疗前,应完成必要的影像学检查及全身情况评估,多学科会诊应包括影像诊断科、病理科、化疗科、放疗科等。
外科治疗前评估是否能切除的内容如图:
规范的外科治疗,应遵循以下原则如图:
B. 术前减黄
C. 根治性手术切除指证
D. 手术方式
(1)肿瘤位于胰头、胰颈部可行胰十二指肠切除术。
(2)肿瘤位于胰腺体尾部可行胰体尾加脾切除术。
(3)肿瘤较大,范围包括胰头、颈、体时可行全胰切除术。
(4)微创根治性胰腺癌根治术在手术安全性、淋巴结清扫数目和 R0 切除率方面与开腹手术相当,但其「 肿瘤学」获益性有待进一步的临床研究证实,推荐在专业的大型胰腺中心由有经验的胰腺外科医师开展。
E. 胰腺切除后残端吻合技术
目的:防止胰漏;常用吻合方式:胰肠吻合,应选择恰当的吻合方式,减少胰漏的发生
F. 围手术期药物管理
开腹大手术者,无论营养状况,均推荐术前使用免疫营养5-7天,并持续到手术后 7d或经口进食>60%需要量时为止。首选口服肠内营养支持。
* 免疫增强型肠内营养应包含 ω-3 不饱和脂肪酸、精氨酸和核苷酸 3 类底物。单独添加上述 3 类中的 1 种或 2 种,需进一步研究。
中度营养不良计划实施大手术患者或重度营养不良患者:建议在手术前接受营养治疗1-2 周。
预期术后 7d 以上仍然无法正常饮食满足营养需求的,以及经口进食不能满足 60% 需要量 1 周以上的患者,应给予术后营养治疗。
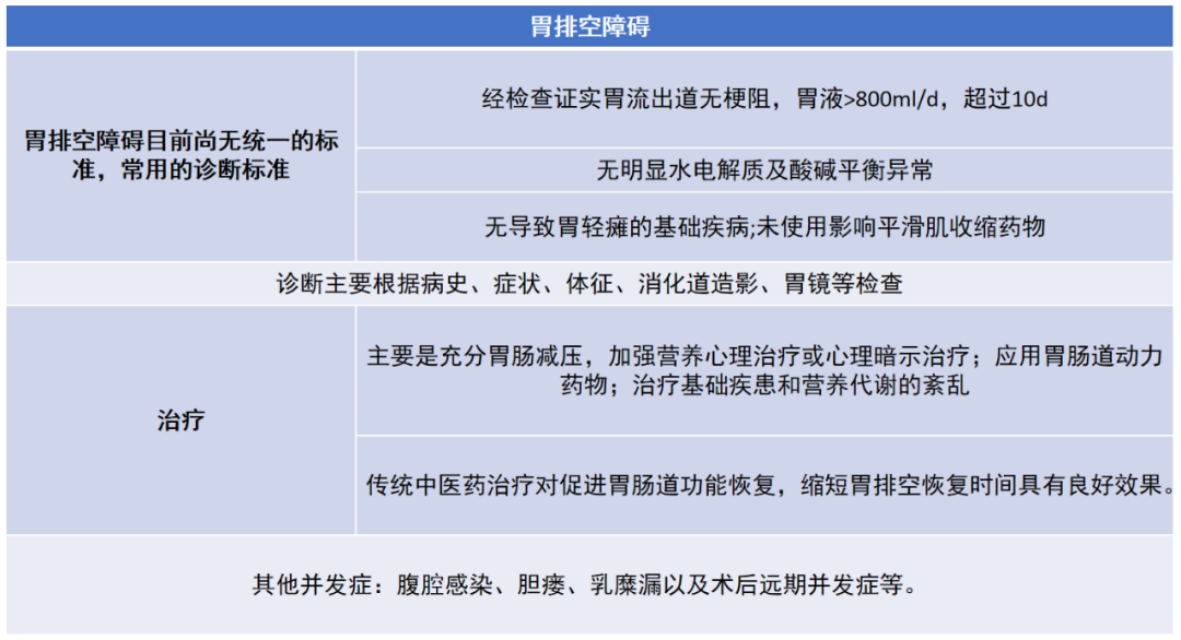
G. 并发症的处理及处理原则
H. 肿瘤可能切除者的外科治疗
由于这类患者 R0 切除率较低,最佳治疗策略一直存在争议。
目前提倡多学科讨论有可能获益的患者考虑新辅助治疗,评估达到肿瘤降期,再进行手术治疗的治疗模式。
* 目前新辅助治疗后序贯肿瘤切除的患者,联合静脉切除如达到 R0 切除,生存获益与可切除者相当;联合动脉切除患者对预后改善争议较大仍需前瞻性大样本数据。
* 鉴于目前缺乏循证医学依据,对临界可切除胰腺癌患者推荐参加临床研究。如患者本人要求,亦可直接进行手术探查。不推荐这部分患者行姑息性 R2 切除,除特殊情况如止血挽救生命外。
I. 局部晚期不可切除胰腺癌的外科治疗
此类患者积极治疗仍有可能有较好的效果。
对暂未出现十二指肠梗阻,但预期生存期 3 个月的患者:若有临床适应证,可做预防性胃空肠吻合术; 肿瘤无法切除但合并胆道梗阻患者,或预期可能出现胆道梗阻患者,可考虑行胆总管/肝总管空肠吻合术;
对十二指肠梗阻,预期生存期 3 个月的患者:可行胃空肠吻合术,术中可采用术中放疗、不可逆电穿孔治疗(纳米刀消融)等方式对肿瘤进行局部治疗,达到增加局部控制率,缓解疼痛,术后需联合化疗放疗。
内科治疗
***胰腺癌内科药物治疗可应用于各个期别的患者,包括可切除和临界可切除患者的术前新辅助/转化治疗、根治术后患者的辅助治疗、以及局部晚期或转移复发患者的治疗。
*** 根据患者病情及体力状况评分适时地进行药物及剂量的调整。重视改善患者生活质量及合并症处理,包括疼痛、营养、精神心理等
***推荐内科药物治疗前对局部晚期和转移性胰腺癌进行基因检测,包括但不限于 BRCA1/2、NTRK1/2/3、PALB2、ATM/ATR 和 RAS 等
*** 对晚期转移性胰腺癌标准治疗失败的患者,可考虑在有资质的基因检测机构行高通量测序来寻找适合参与的临床研究或药物治疗。
A. 可切除或临界可切除胰腺癌的新辅助/转化治疗
B. 可切除胰腺癌的术后辅助治疗
C. 不可切除的局部晚期或转移性胰腺癌
***不可切除的局部晚期或合并远处转移的胰腺癌总体治疗效果不佳,建议开展相关临床研究。
***治疗不可切除的局部晚期或转移性胰腺癌的常用化疗药物包括:吉西他滨、白蛋白结合型紫杉醇、5-FU/LV、顺铂、奥沙利铂、伊立替康、替吉奥、卡培他滨;靶向药物包括厄洛替尼。
***一般状况好的患者建议联合化疗,常用含吉西他滨的两药联合方案,包括 GN(吉西他滨/白蛋白紫杉醇)、GP(吉西他滨/顺铂)、GX(吉西他滨/卡培他滨)、GS(吉西他滨/替吉奥)等。
***ECOG PS 评分 0-1 者,可考虑三药联合 FOLFIRINOX 或 mFOLFIRINOX;对于RCA1/2 胚系突变的晚期胰腺癌患者,可能对铂类药物敏感,可考虑首选含顺铂或奥沙利铂的方案。
***FOLFOX、CapeOx、FOLFIRI 等常作为二线治疗方案。
*** 联合化疗有效患者的后续治疗策略包括继续应用之前的有效方案治疗、完全停止治疗、撤去之前联合方案中毒性较大的药物或者换一种新的药物进行维持治疗。
*** 对于RCA1/2 胚系突变的晚期胰腺癌患者,经含铂方案一线治疗 16 周后未进展的患者,采用奥拉帕利单药进行维持治疗。
*** 对于体系BRCA1/2突变患者或其他同源重组修复通路异常的患者,可参考胚系突变同等处理。(如之前为 GN,维持采用吉西他滨;之前用 FOLFIRINOX 或 mFOLFIRINOX,可考虑应用卡培他滨或 5-FU/LV,或 FOLFIRI 方案进行维持治疗。奥沙利铂神经毒性有积累不推荐维持应用)
***二线治疗:1. 身体状况良好,可选择纳米脂质体伊立替康+5-FU/LV,或可依据一线已使用过的药物、患者合并症和毒副作用等选择非重叠药物作为二线化疗,或参加临床研究。
*** 对于有特殊基因变异的晚期胰腺癌(如 NTRK 基因融合、ALK 重排、HER2 扩增、微卫星不稳定)等,有研究显示对应的靶向治疗或免疫治疗具有一定疗效,首先推荐参与临床研究,或根据有经验肿瘤内科医师进行靶向治疗或免疫治疗。
***体能状况较差的患者,建议单药治疗或/和最佳支持治疗,一、二线化疗方案失败的患者无明确治疗方案,建议开展临床研究。
*** 化疗后疗效评估应用WHO 实体瘤疗效评价标准和RECIST 标准。
不可切除的局部晚期或转移性胰腺癌治疗方案如图:
放射治疗
放射治疗是胰腺癌的重要局部治疗手段之一,贯穿各个分期。
可手术切除局限性胰腺癌,如因内科疾病不耐受手术或拒绝手术,推荐精准根治性放射治疗结合同期化疗增敏,是提高这部分患者长期生存的新选择。
临界可手术切除患者可直接接受高剂量放疗或联合化疗,根据治疗后疗效决定是否行手术切除。
同期放化疗是局部晚期胰腺癌的首选治疗手段。
对于寡转移(转移灶数目及器官有限)的胰腺癌患者,可通过同时照射原发灶、转移灶,实现缓解梗阻、压迫或减轻疼痛以及提高肿瘤局部控制的目的。
胰腺癌的术后放疗的作用尚存争议,对于胰腺癌术后局部残存或切缘不净者,术后同步放化疗可以弥补手术的不足。
*** 调强放疗以及立体定向放射治疗技术应用增多,放疗模式逐渐向高剂量、少分次 (大分割放疗) 方向改变,局部控制率、疼痛缓解率以及生存率都获得了改善和提高,但仍需大型 III 期临床试验进一步证实。
A. 胰腺癌放疗指证
B. 放疗技术
SBRT、IMRT 较三维适形放疗拥有更好的剂量分布适形性和聚焦性。可在不增加正常组织的受照射剂量的前提下,增加胰腺肿瘤照射剂量,提高靶区勾画准确度,减少摆位误差以及呼吸运动等因素干扰至关重要。
C. 放疗靶区
未手术切除的病变,推荐照射胰腺原发灶或复发病灶、转移性淋巴结,不包括区域淋巴结引流区
术后放疗靶区体积应基于手术前 CT 扫描结果或手术置入的银夹来确定,应包括原发肿瘤床和区域高危淋巴结区
D. 放疗剂量
常规剂量模式为45-50.4 Gy每次1.8-2.0 Gy。根据设备技术确定剂量模式,可选范围40-70 Gy/5-20 次,在保证避免或降低胃肠放射损伤发生的同时提高生物有效剂量是理想的放疗剂量设计。
E. 同期化疗
同期化疗方案单药首选采用吉西他滨或氟尿嘧啶类(5 - FU 持续静脉滴注,或卡培他滨,或 S - 1),或者给予多药联合吉西他滨或氟尿嘧啶类为基础的方案。
F. 术中放疗
通常计划性实施或在剖腹探查术中发现肿瘤无法切除、术中肿瘤切缘较近或切缘阳性时采用
建议:术中电子线照射放疗,剂量15-20 Gy,术后(1 个月内)补充体外照射30 Gy/10f或40 Gy/20f。
ERCP 及相关治疗
ERCP 更多的是进行治疗行 ERCP 操作过程中进行胰胆管造影诊断。
诊治作用流程图如下:
A. ERCP 术前减黄的治疗
胰腺癌压迫胆管狭窄导致的胆汁淤积理论上会提高手术治疗后的并发症发生率,导致术后高致死率及致残率,术前引流亦可以提高肝脏的合成功能,提高内源性毒素的清除以及改善消化道黏膜功能,从而有助于手术的顺利进行。而有研究显示在手术可接受的黄疸范围内(250umol/L),直接手术效果优于术前减黄。
术前减黄适应证如图:
B. ERCP 在无手术适应证胰腺癌治疗中的作用
胰腺癌患者的姑息治疗显得特别重要,其目标是缓解症状、改善生活质量;晚期胰腺癌患者70-80%会出现胆管梗阻症状,晚期胰腺癌姑息治疗主要目的是胆管减压。
* 一般推荐 ERCP 为姑息性胆管引流的首选方案,只有当不具备 ERCP 条件、操作失败或内镜治疗效果不佳时考虑 PTCD。
* 建议对于生存 <3 个月的患者应用塑料胆管支架植入,而对于预期生存 3 个月应用金属胆管支架植入,在支架植入前必要时可先行鼻胆引流管减压引流。
介入治疗
主要包括:针对胰腺癌及胰腺癌转移瘤的介入治疗及胰腺癌相关并发症的治疗。
主要治疗手段包括经动脉灌注化疗、消融治疗、PTCD、胆道支架植入、消化道支架植入、出血栓塞治疗、癌痛腹腔神经丛阻滞治疗(CPN)。
A. 介入治疗原则
B. 相关介入治疗
支持治疗
终末期胰腺癌常见症状:疼痛、营养不良、梗阻性黄疸、肿瘤相关性血栓等。
最佳支持治疗应贯穿胰腺癌治疗的始终,尤以终末期患者为主,目的为预防或减轻临床症状,提高生活质量。
胰腺癌的诊疗流程和随访
诊疗流程
随访
✩ 本文仅供医疗卫生等专业人士参考
文中图片可点击查看大图作者:金晨星;策划:Huan
投稿及合作:zhanghuan@dxy.cn
题图来源:站酷海洛 PLUS
参考文献:国家卫生健康委办公厅. 胰腺癌诊疗指南 (2022 年版)[J]. 临床肝胆病杂志, 2022, 38(5):10.
