40位名医用药秘法及秘方;255个中成药处方药物组成以及药量
【免责声明】图文来源于网络,如有侵权,请联系删除!
注:语音由机器人阅读,体验不好,要求高的可以不听,在此见谅.
40位名医用药之秘法
1、水蛭
王为兰认为:1.水蛭为治瘀血而不伤正气之药!2.口服水蛭面比煎服疗效显著!3.水蛭面配清热解毒凉血散瘀药治疗风湿性结节性红斑不易复发!余常以水蛭1:3三七共为细末,入胶囊,每日三次,每次六丸,治疗脑血栓疗效显著!
2、硫黄
王琦用桂枝加附汤合玉屏风同送服硫黄2g(分两次服用)治疗畏寒久不愈者而获奇效,曰硫黄之功矣!其制法:把硫黄放在豆腐中于水中煮至豆腐变绿即可!余用硫黄半夏各等份为末,生姜汁调为丸,每日三次,每次3g,治疗寒喘甚效!
3、仙鹤草关思友:盗汗诸方用之不效时,投之仙鹤草30g,大枣20枚煎服而愈。
4、半夏江尔逊:半夏取效关键在量,燥湿化痰6~10g,降逆止呕15~20g,镇静安神30~60g,顽痰宿疾(癌性痛疼)应大胆重用生半夏(久煎去毒性)。
5、全虫朱仁康:缠腰火丹痛非常,全蝎止痛建奇功!余遇一刘姓老者,患蛇胆疮(带状疱疹)愈近三年,患处虽平依然时而痛疼,余用朱老方全蝎早中晚为末,陈醋送服,周余病若失!
6、奔豚余无言:奔豚一证气上冲,肉桂易桂枝效更佳!其言一妇得奔豚气上冲,用桂枝汤加桂枝效罔,改用桂枝汤加肉桂一剂知,二剂已,三剂而愈!
7、乳没陈耀堂:制乳没各等份为细末,装胶囊每次5个(约1.5g),日2~3次口服,可治疗消化性溃疡引起的胃脘痛疼,续又用于溃疡性结肠炎亦获佳效!
8、威灵仙朱良春:威灵仙疗痛风黄疸骨刺功在通利!愚每遇中风后遗症,腰颈椎病等久不获效时,入之20g,效即显,足显其通利经络血脉之功速矣!
9、菖蒲朱良春谓:"石菖蒲功擅治痰"。中风不语,多为痰壅之祸,余于临证时常在辨证方剂外,以鲜竹沥30g兑温开水冲服石菖蒲末6g,一日两次!可速解不语之症!
10、慢性肾炎朱良春先生谓:"黄芪地龙相配治慢性肾炎尤佳"。余曾治一李妇,因慢性肾炎住院治疗月余,然下肢水肿经久不退。其子问诊于余,求中医药配合治疗,其乃气阳两虚,湿瘀互结之症:黄芪30g,地龙20g,丹参30g,桂枝10g,淡附片10g,茯苓20g,薏米45g煎水,日一剂分三次温服,三日顽肿逐渐消除,续服三剂收功。嘱归脾丸桂附地黄丸以善后!
11、瞿麦 萹蓄此两味药乃出自《施今墨对药》,余常加白茅根车前草双花藤(鲜药为佳),煎水当茶饮,用治热淋(急性尿道炎),往往效佳!
12、鸡血藤
樊正阳曰:关于本草论伤寒论之通草是木通还是白通草,争论已久,似乎意义不大,取通利血脉功效如鸡血藤之类药物也很好!诚是,余疗血络痹证,多用鸡血藤50g,其功甚著,且攻补一味,弊害甚微!
13、白芥子朱良春:白芥子利气豁痰、收剔内外!余于中风后遗症之肢体瘫痪久不效时,有痰瘀经络者多加入白芥子20g,桂枝10g,川膝30g予原方中,效果立现,甚于诸虫等类药物!
14、鸦胆子李静:1.外痔,大如鸽蛋,自服鸦胆子30粒/次(装胶囊),日三次,三日而全消。(体虚之人勿用此大量)。2.舌癌三个月,疼痛,舌边有花生米大溃疡如菜花状,其体质尚可,用鸦胆子10粒/次入胶囊,每日六次分饭前后服之,同加服三七粉10g/日,半月疼止,1月溃疡愈合,又服半月至今未发。3.余常以此取仁捣敷疣,多一次而愈,(或取仁多捣碎入酒精泡取鸦胆子油外涂更佳)。
15、三叉神经痛朱良春:白附子白芍全蝎蜈蚣僵蚕各等份共为细末,每次6g,每日两次,治疗三叉神经痛甚效。余用此方疗一施姓患者,三叉神经痛疼,面部抽挈,其患近两年用尽法而效罔,更用此法,另配马前子片敷帖患处而获愈!
16、川椒目陈孝伯:椒目劫药以劫喘,诸喘不止皆可疗!樊正阳老师亦曾提过椒目可劫喘!一吕姓翁,忽得喘证,输液三天氨茶碱等,好转,然时而小发作,余嘱之纱布包一点椒目,随时准备含服。另为细末入胶囊口服,一日三次,每次3g。单一味药竟可立效!
17、台乌台乌,理气解郁,散寒止痛佳品,朱良春用金钱草90g台乌30g疗肾及膀胱结石所致之绞痛,依其意常加台乌威灵仙于三金排石汤中,治疗泌尿结石症比单用排石汤效倍增,排石止绞痛之功大显!
18、黄芪桂枝五物汤樊正阳:大凡以肌肤麻木为主的病症均可以此方为底方,随证加味即可:颈项强加葛根,游走加防风、威灵仙,疼痛加玄胡、姜黄,血瘀加桃红,血虚加芍归,上肢加桑枝,下肢加牛膝,湿重加薏米、苍术,寒甚加乌头,附子…余用于颈椎病两例,肩周炎一例均获佳效!
19、六神丸朱良春:对冠心病心绞痛有不俗之功。余依朱老之法,疗冠心病心绞痛时,在常规用药中加入六神丸10~15粒,莫不应药而效!另,六神丸配云南白药疗诸痛尤佳!内服外敷同用!
20、老年性便秘董建华:肉苁蓉、当归治老年性便秘,加麻仁蜂蜜尤佳。老年性便秘多为虚,余常用肉苁蓉、玄参各10~20g分两份,上、下午各一份开水泡浸当茶饮!
21、鬼箭羽朱良春:鬼箭羽活血降糖!余于临床时,每在糖尿病患者的辨证汤剂中,加入鬼箭羽30g,可明显减轻糖尿病的并发症且降糖之功亦显著!一朱姓患者,常服西药降糖药而血糖17.6持续不降,口渴善饥,下肢麻木,舌苔腻黄,脉滑数,余以天花粉20g,黄连10g,川膝30g,鬼箭羽30g,苍术15g,黄柏10g,煎服,每日一剂,连服七天,诸症渐消,后以鬼箭羽30g/日煎水当茶饮近月余,直至血糖降到6.3mol/L。
22、泽泻朱良春:泽泻利大小便,减肥轻身。余亦依其意常用于肥胖症:泽泻山楂丹参各30g,苍术黄芪各15g为基础方随证加减用药,往往收效颇佳!
23、薏苡仁徐志瑛:治咳喘,薏苡仁为先!余记得一杜姓老妇,因身有瘊子(疣),问我要单方,余便嘱其自购薏米2斤,早晚一两煮食喝汤,一斤食完,疣体萎脱不少而宿疾老咳喘却不经意痊癒!另一斤续食疣尽,而停药近半年,咳喘未见复作!
24、夜交藤朱良春:诸多安神药中,以夜交藤催眠作用最佳!记得治一胡姓妇人,常夜眠不得,诸药用尽,停药而眠不得,余用夜交藤、珍珠母(碎)各30g煎水,每日分两次服用,三日而效,服至七日,每晚可安睡近六小时,停药近三月,睡眠尚可,近又复发,再按方服七日亦然获效。
25、泽泻汤胡建华:化痰祛饮平眩晕能否收效之关键在于重用泽泻,此乃取《金匮》泽泻汤治支饮冒眩之意…此冒眩指真性眩晕。胡老以30g右左泽泻配12g白术再临证加生半夏南星或天麻钩藤炙姜蚕等!余以前曾得是证,或以颈椎,或以脑缺血用治,均不见佳效,余仿此意唯用泽泻30g白术10g煎水服,一日见效,三日而愈。后用治两例治不愈之眩晕者,均用本方加葛根川芎各30g送天麻粉2g/次,每日一剂分≡次服用,俱获愈!
26、地龙
杨培君:痰淤阻络病中风,地龙治疗显神功。杨老在治疗缺血性脑卒中或出血性脑卒中善用地龙组合配方治疗,每次用6~15g…其用有八:1,化瘀,2,通腑,3,清热,4,化痰,5,熄风,6,通络,7,降压,8,利尿。真善用地龙者也!余每疗中风者,多将地龙三七水蛭土元四物同用,多可建功。将四药等份为末,可用辨证汤剂送服,每次6g,每日三次!
27、生地 川膝
汪承柏:生地最善清热,且有凉血,化瘀血,生新血之功,与引血下行,导热下走之川牛膝,以降炎上之虚火,治口舌生疮效甚速!一余姓患者,乃小学女教师也,口舌生疮,抗生素、清火解毒药不离口,然依然反复,其甚为苦恼。其夫与余友矣,求余方法,余以生地川膝各30g煎水当茶喝,不觉周余,舌疮自愈。
28、苦丁茶来春茂:苦丁茶医细菌痢,方简价廉疗效佳!余曾遇一齐姓老妇,得痢,自服痢特灵、泻痢停而依然泻脓血便,腹痛!巧其夫刚买苦丁茶一斤,便抓了一大把几乎装满杯子,用沸水浸泡,让其时时饮之,第二天,其夫来谓,小王真神,这痢竟无药而愈!孰不知此乃刚从书上学的东西立用而获效矣!苦丁茶浓泡时饮亦可,来老法是将苦丁茶加水使茶叶全泡住,用土沙罐在炭火上熬一二小时,过滤,连续煎三次,将汁混合浓缩至原茶叶倍量,成人每天3次,每次20mL,沖开水服,连续服至痊愈。
29、茯苓岳美中:一味茯苓治秃发!茯苓为细末,开水送服,每日三次,每次6g。余友雷某,患鬼剃头(斑秃),遍服中西医药,或无效,或效而复发,求诊于余。余便将雲苓1kg轧为极细末,每次白开水沖服6g,每日三次!另用猴姜补骨脂侧柏叶酊涂患处,每日早晚一次,茯苓粉服完后来复查,发毛几乎似无损(外涂已停),至今约两年余,亦未见复发!
30、双花伍甘草马培之:疗疮疽多用此两药相伍,清热解毒消痈而不伤脾胃!余临床亦喜用双花20g伍甘草(生用)10g为主治疗热毒疮疡斑疹等疾患!马妇,下腿窝处得一毒疮,红肿疼痛,经某诊所输液抗生素三四天,而疮依然,故来处余求诊,余用上方加赤芍15g煎水服,一日一剂分三次服,渣煎水外洗患处,当晚疼肿大减,五日而愈!另剩两剂遭弃!
31、益母草伍仙鹤草朱南荪:疗崩漏不止常用此两味药相伍为用,化瘀止血,止血而不流瘀。余于临床见崩漏不止者,常用仙鹤草60g,益母草藕节各30g入辨证汤剂,莫不应手!如一蔡姓少妇,人流后漏而不止,止血敏等止血药遍用而效罔,余见其气短面白,气随血脱之象,便用上方加人参2支(另煮兑服),黄芪30g浓煎,每日两剂分六次服用,两日漏止,后用双草入归脾汤加减收功!
32、当归伍川乌章次公:川乌得当归,温而不燥,当归得川乌活血止痛之力更胜!余于妇人痛经属寒瘀者,常以当归20g,制川乌(或制附子)10g,生姜(或干姜20g)煎水兑红砂糖服用莫不建功!
33、白芨肖康伯:白芨粉治胃溃疡,黏稠护胃早愈合!依其理,余疗胃溃疡常以白芨三七各等份,共为细末,用辨证汤剂送服,日三次,每次12g为宜!
34、益母草伍泽兰赵金铎:两药配伍可相互增效,凡由瘀血而致病水,以致水血同病之水肿,腹胀,小便不利,月经不调者均可随证配用!余疗一余姓少妇,经闭,双腿水肿,小便不利,用益母草30g,泽兰20g,车前子15g煎水,入红砂糖调味频服(其"胃浅"),五日后水肿小便不利之症已除,停药后六七日月事自然而来!
35、生地姜春华:养血蠲痹生地黄,重用滋阴除血痹!生地用于痹证,取效之密乃在重用。余师姜老意,每遇痹证诸药不效时,加入生地90g,入白酒煮喝,往往收到佳效!
36、崩漏袁世华:1止血不忘化瘀,2固冲任不忘滋肝肾,3统摄经血不忘补脾益气!盛赞一方,将军斩关汤:大黄炭3g,生、熟地,蒲黄炒阿胶,茯神,焦谷芽各9g,仙鹤草18g,黄芪4.5g,炒当归9g,白术4.5g,巴戟天9g,另藏红花参三七各0.9g(为末)红茶送服!曰此方止血、消瘀、凝血、补虚齐备,塞流、澄源、复归兼行,止漏停崩之良方大法!
37、闭经刘时尹:闭经不外虚实两端,或因肝肾不足,精血亏虚,或因气血痰温瘀阻。刘老用山药一味,或加山楂各30g加食糖煮食多获良效!余师其法,疗一朱姓少妇,闭经年余,用山药山楂内金玄胡各30g为粗末,煮水兑红砂糖服用,半月经来,经止继服至经再来停服,从此而愈,访近六年月事正常!
38、痛经陈家骅:重症痛经在辨证用药的基础上,加用一两味虫类药物,效更显!陈老习用蜈蚣和水蛭两味,且生用兑白酒服用!余疗一黎姓妇,痛经近两三年余,每痛不可忍,面白若死,诸止痛药渐服无效,余用玄胡郁金各10g,大蜈蚣一条,水蛭10g俱生用为细粉,分为三份,黄酒兑姜熬送服,连服一月,痛经若失,后水蛭减为6g续服一月收功。
39、高血压曹惕寅:治高血压惟求一通!肥人痰多在于湿,瘦人痰多在于火!治疗高血压病,不仅要留意气火,还顾及痰浊!在辨证论治时务在求通,通指通调气机!此论乃大法也!
40、带下
徐志华:带下俱是湿症,初病无热但补脾土,兼理冲任之气,其病自愈,若湿久生热,必得清肾火,而湿始有去路!
其遵傅青主之意自拟苓药芡苡汤疗带下效果甚好:土苓、山药、芡实、薏米、莲须、橹豆衣、樗白皮。临床随证加减若白带加参术、鸡冠花、白果,黄带加二妙、等等!
若带下质稠腥臭,外阴瘙痒可配外用熏洗:苦参、蛇床子、百部、花椒、地肤子、紫槿皮,白矾等煎水熏洗坐浴!
注:本文仅供参考,具体治疗与用药请遵医嘱!
*****************************************************************
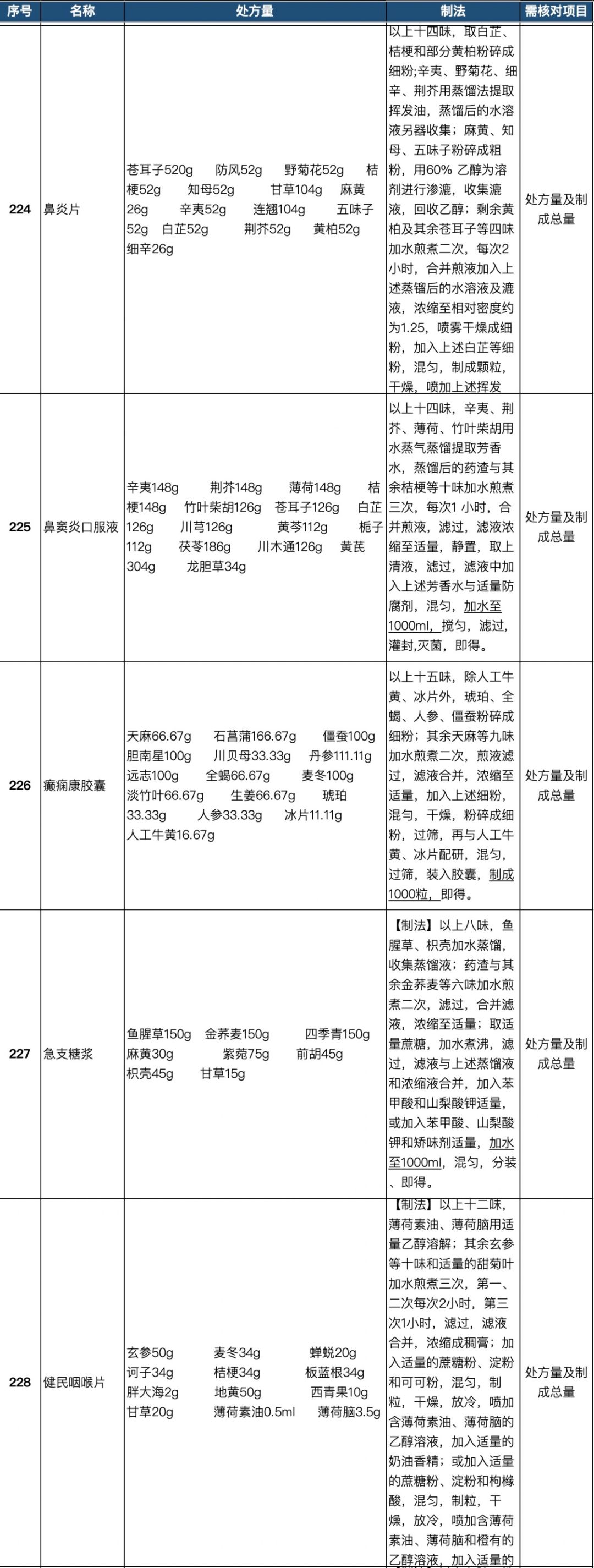
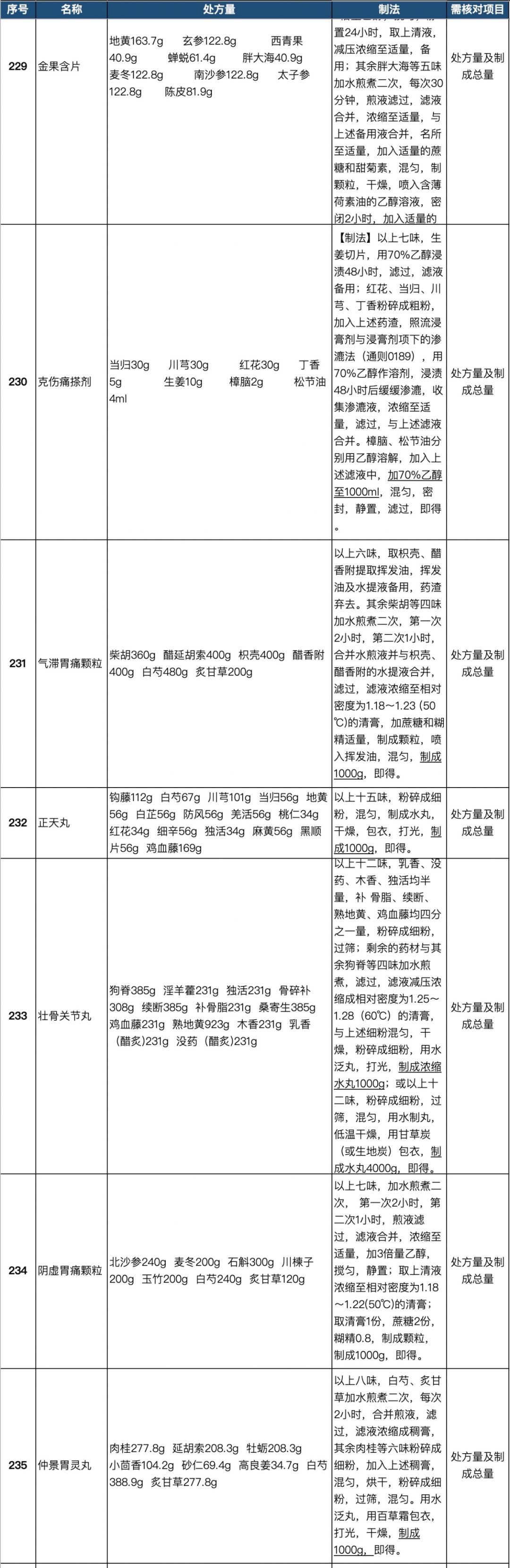
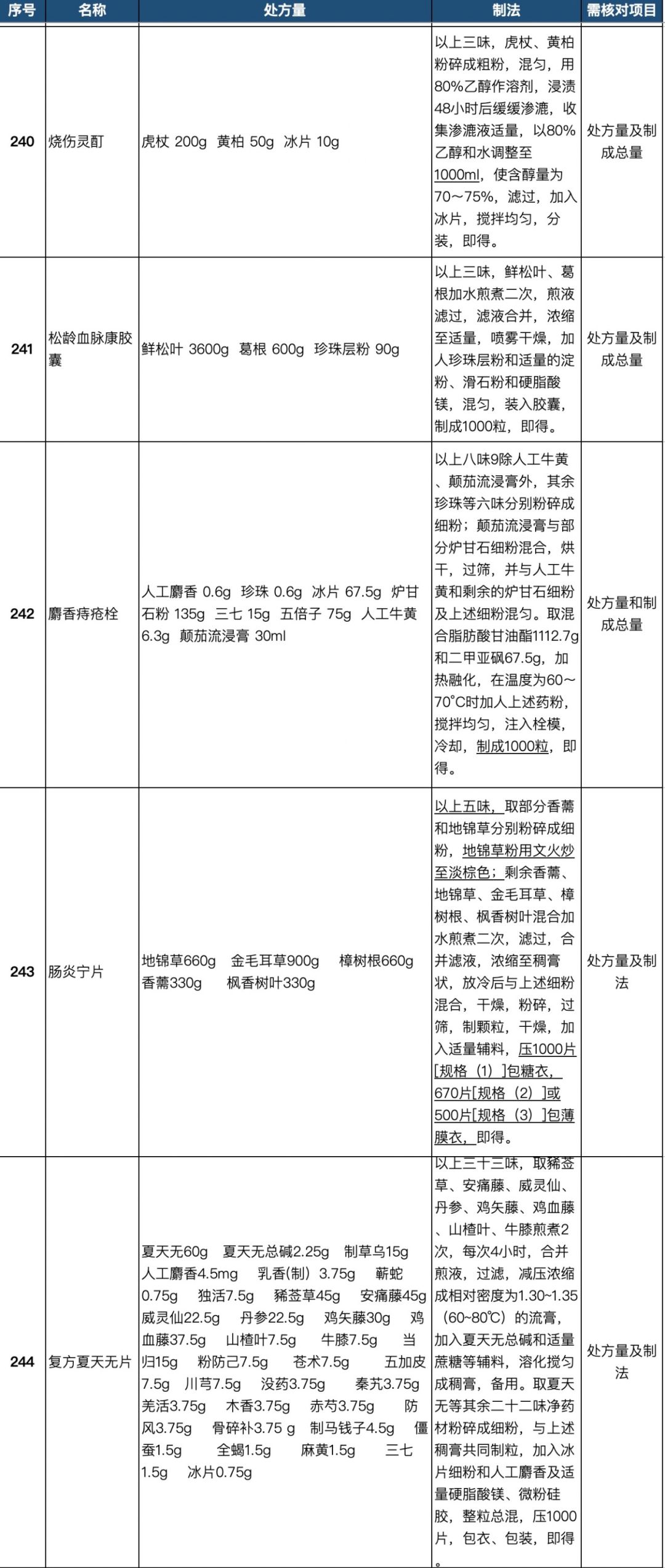
255个中成药处方药物组成以及药量
-----------------------------------------------------------------------------------------------------------------------------------------------
-----------------------------------------------------------------------------------------------------------------------------------------------
------------------------------------------------------------------------------------------------------------------------------------------------
------------------------------------------------------------------------------------------------------------------------------------------------
------------------------------------------------------------------------------------------------------------------------------------------------
------------------------------------------------------------------------------------------------------------------------------------------------
注:本文仅供参考,具体治疗与用药请遵医嘱!
文源:通玄医道
精彩文章回顾
刘昌武先生外出巡诊身上总是携带家传秘制九味丸,现在药店能买到(秘方)
看病秘笈也是看家秘笈:原来中医还可以这样看病,就像少林寺有七十二绝技
张老说:把我收藏的30个经验方,流传到社会上,我也完成任务了
非常之功,必有非常之药(骨刺,疼痛,牙痛,流产,淋证,小儿哮喘等15秘方)
四川已故93岁老中医数十条独门秘笈,有些从未听说,令人耳目一新,献出4个经验方,普济大众
退休老中医献出40年的看家秘笈上百条:有偏方、有秘方、有药物、有心得
河北名老中医赵振兴临床常用80个自拟方、经验方、秘方以及用药独到经验
麦门冬汤是治火气烧胸,脾气伤肝,逆气伤肺,燥气伤心的奇方妙方秘方
那些失传的中医绝招和秘方,可能在我们这一代人手里再也找不回来了!
一篇民间方士"的奇谈杂烩 - 揭秘了不少人体的真奥 - 权当消遣
1000度近视降到只有200度的秘方(飞行员都在用),长时间玩手机者,收藏吧!
熊继柏:哪来那么多秘方验方!我要纠正中医人与患者几个错误观念
【千金不换】小周天修炼秘法(秘传口诀+亲身体会+详细方法)[精华]
========== END ==========
温馨提示:本平台分享健康图文信息,仅供大家参考学习,不作为医疗诊断依据。如有需要,请在医师指导下使用。
⊙版权声明:文章源于网络,如侵权请联系我们删除。
广告是系统随机配发,我们无法详细控制、选择。请您切勿购买任何动物制品、肉食。不要买渔猎、捕鸟的器具,拒绝杀生。不要玩杀人游戏,杀人游戏与实际杀人果报基本相同;不要看色情文章,万恶淫为首,邪淫是轮回和灾祸的根本。因果报应,如影随形。切记!
为人父母者,不知医为不慈!为人子女者,不知医为不孝!
找不到好中医?不如自己学中医!
本号菜单中, 有完整的入门系列, 视频系列. 欢迎大家学习.
学习古中医, 伤寒论经方传承
厚德载物!草木金石仅除身病,正己培德方祛心魔!
祈愿:天下和顺,日月清明;风雨以时,灾厉不起;国丰民安,兵戈无用;崇德兴仁,务修礼让;国无盗贼,无有怨枉;强不凌弱,各得其所;人无病厄,富贵康宁;长寿好德,善始善终.

