骨质疏松治疗药真的有效吗,国内和国外的治疗区别
「骨质疏松」虽然是个老生常谈的话题了,但还是有非常多盲区。比如很多朋友问【医有我伴】,骨质疏松除了补钙,还能做点啥?当然,更多人是要么意识不到,要么觉得不用管。
我国骨质疏松症只有 6.4% 获得了诊断,得到正规治疗的更是少之又少。能做到早诊断早治疗的人,才是养生届的「遥遥领先」!
一,三种检查骨质疏松的方法
1. 通过验血进行分析,因为血液中含有的成分可以反映骨骼是否健康,例如钙、磷、维生素D等,因为它们对人体骨骼的组成起了非常重要的作用,如果这些指数偏低,或许能间接表示骨质不好,不过这种方法并不足以确诊是否患上骨质疏松症。
2. 利用超声波来分析骨质密度,通常会检查手指、脚趾、膝盖骨等部位。但是超声波检查仍然有其技术限制,目前只会当成初步筛验方法,并不会视为确诊工具。

3. 双能量X光吸收测量仪
这种检测仪是利用两道不同能量的X光束来计算骨密度,它可穿透腰椎及容易发生骨折的身体部位,而它来计算骨质密度,是被世界卫生组织公认的一种测量方法。
而QDR系列的骨密度测量仪正是如此,它能够为检查者提供精确的骨量评估,并且预测骨质疏松风险指数及骨折的危险性。这种仪器的存在让很多人都能够及时知道自己的骨密度,并且还推动了医药器具行业的一次新的变化,这对于我们的健康具有非常大的好处。
二,骨质疏松性疼痛——5 种疼痛可能是骨质疏松的信号
骨质疏松病因复杂,包含遗传因素、免疫因素、性激素减少和降钙素减少、皮质类固醇增加等,诸多患者在身高明显变矮前,通常全身上下会有各种疼痛。以下 5 种疼痛,通常就是骨质疏松的信号。
1夜间痛
骨质疏松患者常在夜间或凌晨感到疼痛,这种疼痛可能难以确定具体位置,表现为全身性的不适。这种疼痛可能与日间活动累积的微损伤有关,夜间休息时疼痛感更为明显。
2腰背痛
骨质疏松患者的骨结构会发生明显病变,腰背部和肩颈部是负重较大、活动较多的部位,因此这些区域是患者经常感到疼痛的地方。腰背痛在活动时会加重,尤其是在长时间站立、坐着或进行某些体力活动后。
3四肢痛
骨质疏松还可能导致四肢疼痛,尤其是在负重或活动时。这种疼痛可能与肌肉疲劳、关节炎症或神经受压有关。
如果四肢在没有明显外伤的情况下出现疼痛,尤其是在夜间或早晨,这可能是骨质疏松的一个信号。其原因可能是当骨质疏松症病人发生椎体骨折后,由于椎体发生压缩改变、椎间孔变小,可导致脊神经根受压,出现四肢放射性疼痛伴/不伴双下肢感觉或运动障碍、单侧或双侧肋间神经痛、胸骨后疼痛(类似心绞痛),也有病人会出现上腹痛(类似急腹症)。
4慢性痛
骨质疏松患者可能会经历慢性疼痛,这种疼痛可能持续数周、数月甚至数年。慢性疼痛可能与骨微结构的破坏、肌肉疲劳或神经损伤有关。如果长期遭受不明原因的慢性疼痛,尤其是在没有明显外伤或炎症的情况下,这可能是骨质疏松的一个迹象。
5急性痛
严重的骨质疏松患者发生骨折时,相应的部位如椎体、股骨颈等处会出现急性的骨折疼痛,翻身、起坐时出现加重,应引起高度重视,及时就医。
以上的疼痛症状可能会有交叉出现的情况,例如腰背痛也有可能是急性或慢性疼痛,总结骨质疏松疼痛特点旨在帮助大家提前预警,以便早预防早治疗。不过需要提醒的是,当发生疼痛时,建议先排除外伤或内科疾病,自己判断不了时,及时就医就诊。
三,当前骨质疏松症治疗药物

表 1. 抗骨折药物循证临床疗效

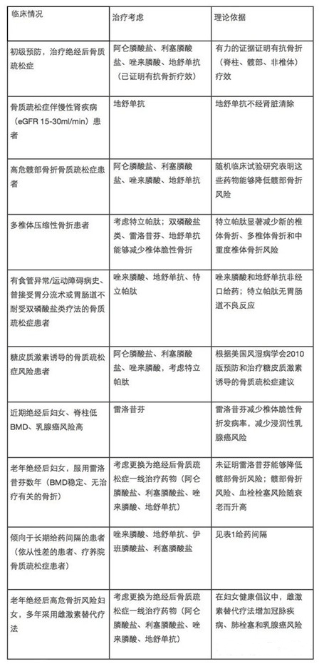
表 2. 骨质疏松症个体化疗法
抗吸收药物
抗吸收药物通过抑制破骨细胞的功能,缓解骨丢失。主要的抗吸收药物包括双磷酸盐类、地舒单抗和选择性雌激素受体调节剂。
1. 双磷酸盐类
(1)最常用的抗吸收药物,骨质疏松症一线治疗药物。
(2)双磷酸盐被吸附到矿化骨表面,被破骨细胞内化,从而干扰骨重吸收的生物化学过程;同时也能诱导破骨细胞凋亡。
(3)双磷酸盐类可有效减少新椎体骨折和髋部骨折发生率。
(4)双磷酸盐类可深入骨内,具有长效作用,停药后较长时间仍具有有益作用。
2. 地舒单抗
(1)首个用于治疗骨质疏松症的生物药物,是一个完全人源化 RANKL 单克隆抗体。该药能够与 RANKL 结合,防止 RANKL 与 RANK 结合。
(2)地舒单抗能够抑制破骨细胞的激活和功能。
(3)地舒单抗能够降低椎体骨折、髋部骨折和非椎体骨折风险。
(4)地舒单抗与其它生物制剂合用可能会增加感染风险。但是临床试验未发现感染风险增高,也未见机会致病菌感染的报道。
(5)在 RA 患者中,地舒单抗与感染发生率增加无关。
3. 选择性雌激素受体调节剂
(1)选择性雌激素受体调节剂(SERMs)是一组雌激素受体激动剂/拮抗剂,具有组织选择作用。
(2)雷洛昔芬在骨组织中具有选择性雌激素受体激动活性,在乳腺和子宫内膜组织中具有选择性雌激素受体拮抗活性。
(3)雷洛昔芬能够减少浸润型乳腺癌风险,不会增加子宫内膜癌风险。
(4)雷洛昔芬增加椎骨 BMD,减少椎体骨折发生率,对髋部骨折无效。
(5)骨质疏松症患者应当考虑 SERMs,特别是那些乳腺癌风险升高以及高危骨折风险患者。
合成代谢药物
1. 特立帕肽是 PTH 类似物,是首个用于治疗骨质疏松症的合成代谢药物。
2. 特立帕肽能够降低椎体骨折和非脊柱骨折风险。
3. 在曾患有严重或多发性骨折的患者中,特立帕肽可有效地降低椎体骨折风险。
4. 特立帕肽也可用于严重骨质疏松症患者,以保证骨组织快速形成。
5. 经特立帕肽治疗一个疗程后,应当使用抗吸收药物,以保存或增加 BMD 的增长量。

有很多客户给【医有我伴】说,上面的药物分类看的我眼花缭乱的,就想问【医有我伴】目前国际上有没有什么效果比较好的治疗骨质疏松的药物,又不想天天吃药成了药罐子,国内的很多药我都吃过,效果也有但是不是很好,骨质疏松发病后真是太难受了,生活质量明显下降,【医有我伴】专注于国际药品市场十年,确实发现了一些比较好的药物,针对骨质疏松的:
很多人都问【医有我伴】购买渠道啥的,这里不多说。有问题可以踢我
四,两种特殊情况下的骨质疏松疗法
一些病例需要内分泌科医生或其它代谢性骨病专家共同治疗。例如慢性肾疾病(CKD)患者,因为这些患者由于患有其它骨病(如 CKD 代谢性骨病)和维生素 D 缺乏,BMD 较低。在动力缺失性骨病患者中(一种 CKD 代谢性骨病),没有必要使用能够降低骨转换的骨质疏松症药物。
在肾小球滤过率(GFR)为 30-60 mL/min 的患者中,推荐通过测定钙、磷酸钙、25-羟维生素 D 和 PTH 水平筛选 CKD 代谢性骨病患者。可将实验室指标正常的患者作为无 CKD 患者处理,实验室指标异常患者在治疗前应当适度进行深入检查。
对于 GFR<30 mL/min 患者来说,治疗指征不同(BMD 不能用于预测骨折风险),CKD 代谢性骨病发生率增加。在 CKD 患者中,选择患者、检查和治疗骨量低下时应倍加谨慎。
另一种建议共同治疗的临床情况是 PTH 轻微升高、25-羟维生素 D 水平正常。临床医生应当进行适当的检查以确定导致 PTH 升高的原因。
在原发性甲状旁腺功能亢进症病例中,当出现明显的临床表现时(骨和肌肉疼痛、高钙尿症),可进行外科评估。存在骨质疏松症时,可进行外科会诊。但是临床判断仍然很重要,特别在是 PTH 轻微升高的患者中。
非典型股骨骨折和下颌骨坏死
下颌骨坏死(ONJ)定义为颌面部骨外露和坏死,8 周内不能痊愈。经牙科手术患者,服用抗吸收药物增加 ONJ 风险。
患有恶性肿瘤相关疾病、静脉注射高剂量双磷酸盐类患者,发生 ONJ 的风险最高。ONJ 风险与抗吸收药物疗程和累积剂量成比例。
一项最新的荟萃分析表明,非肿瘤患者 ONJ 发病风险升高 2.3 倍。但是,这一并发症极为罕见,估计的发生率为 0.02%-0.06%。ONJ 与双磷酸盐类有一定的联系,虽然少见,但是这一风险明显远大于药物潜在的益处。
长期使用双磷酸盐类患者常出现非典型股骨骨折(AFFs),使用地舒单抗患者少见。越来越多的证据证明双磷酸盐类与 AFFs 的相关性。但是,也有研究表明使用和未使用双磷酸盐类患者之间,AFF 发生率没有区别。
当服用双磷酸盐类患者出现股阴痛时,临床医生应当进行影像学研究,以便能够进行早期检查、干预和预防非典型股骨骨折。
注:版权声明,本网站平台所有注明来源医有我伴的文字、图片和视频资料,版权均属于医有我伴网站所有,未经授权,任何媒体、网站或个人不得进行转载,否则将追究其法律责任。在取得书面授权转载时,须注明来源医有我伴,本平台所转载的文章目的是信息的传递,转载内容不代表本站立场。如有涉及请与我网站联系,进行删除。
如果本文对你有帮助,请给个关注并赞一下,【医有我伴】将持续分享优质内容,
