“伟哥”,你“会”吃吗?
骐骥一跃,不能十步;驽马十驾,功在不舍--荀子
勃起功能障碍(ED)是一种常见的男性性功能障碍,是指男性不能持续获得并维持足够的阴茎勃起以完成满意的性生活。
ED是成年男性的常见疾病,据估计,全球约1.5亿男性受ED困扰。在美国,男性人群中ED的患病率约为33.7%;另一流行病学调查显示40~70岁男性ED的总患病率约为52%,其中轻、中、重度ED患病率分别为17.2%、25.2%和9.6%。我国北京、重庆及广州3个地区成年男性ED总患病率为26.1%;山东和北京成年男性ED的总患病率分别为25.8%和39.1%。一项对全国30个省和自治区40岁以上男性的调查显示,40岁以上男性ED患病率为40.6%,其中40~49岁、50~59岁、60~69岁、70岁以上男性ED患病率分别为18.1%、23.6%、48.4%、81.6%。(高度总结:你不是个例,你也不是一个人在战斗,有千千万万个男性和你是一样的)
1、你了解伟哥吗?
伟哥--江湖称号,男性之光,有关他的传说已有20余年。现在我们讲的伟哥不仅仅只是西地那非,伟哥类的药物还包括有他达拉非、伐地那非、阿伐那非等等。这类药物都属PDE5抑制剂(PDE5i),是用来治疗ED的首选用药。但不同药物的作用时间、作用效果、适合人群不同,在选择此类药物时应在医生的指导下用药。
2、伟哥这么吃,实在泰裤辣!
伟哥不是春药,服用后需要性刺激才能发挥药效。过去人们普遍认为在性行为前服用伟哥即可(也就是按需服用),无需长期规律服用。但近年来的大量临床试验和研究指出,对于大多数勃起功能障碍患者,按时规律服用伟哥可能比按需服用更具优势。不仅有助于提高性交成功率,改善生活质量,并可多维度显著改善患者性自信、时间顾虑、性行为自发性与晨勃等。
按需服用&规律服用
按需服用指在有性活动需求时提前服用一定剂量;规律服用的时间间隔可以是每天或者每隔几天服用一定剂量,主要是根据年龄、剂量和性生活频率等调整。
按需服用:
药物
剂量
起效时间
有效率
西地那非
50mg/100mg
30~
60min
77%/84%
他达拉非
10mg/20mg
30min
67%/81%
伐地那非
10mg/20mg
30min
76%/80%
阿伐那非
100mg/
200mg
15min
74%/77%
根据药理学特性的不同,PDE5i的使用方式也有所不同。其中西地那非、伐地那非适合按需使用,他达拉非可按需使用,也可规律使用。
规律服用:
他达拉非规律使用推荐剂量为5mg,每日一次。证据显示,他达拉非规律使用具有持续的血管内皮保护作用,特别适用于ED合并糖尿病、高血压、高血脂及心血管疾病等慢病的患者,可有效降低这类患者心血管不良事件的发生。同时,对于合并良性前列腺增生症的中老年ED患者,他达拉非规律使用可显著改善勃起功能及下尿路症状。
3、伟哥我赖上你了?
别担心,服用伟哥不会上瘾。成瘾药物一般作用于中枢神经,而他达那非作用于海绵体,所以从机理上来说,是不具有成瘾性的。从药理上来说,成瘾药物可诱发快感或缓解疼痛,出现耐受性、依赖性、嗜欲性和复发性,常见的有鸦片、大麻、苯丙胺和烟碱等,而伟哥没有以上副作用,所以不用担心产生依赖性。不过,患者更重要的是重建自信,否则很容易心理上对药物产生依赖。
4、吃伟哥,安全吗?(伟哥:是谁在蛐蛐我)
大量临床应用表明,PDE5i目前是非常安全、方便、有效的,但也有个别患者会出现一定的副作用,比如头晕头痛、心慌不适、面部潮红、消化不良、鼻塞、视觉异常、背痛、肌痛等,上述副作用大多在停药或持续用药一段时间后可改善,如果症状持续加重则需要停药。
划重点:这些人一定要谨慎服用
🈲6个月内有心肌梗死、中风或危及生命的心律失常等情况;
🈲不稳定型心绞痛、充血性心力衰竭者;
🈲低血压(血压<90/50mmHg)或高血压(血压<170/100mmHg)控制不稳定者;
🈲口服硝酸盐类药物时,如硝酸甘油、单硝酸异山梨酯、硝酸异山梨酯等。
总而言之,言而总之
伟哥服用方法有按需服用和规律服用两种方法
伟哥不是成瘾性药物,勃起功能障碍患者可放心服用
但用药前需咨询专业医生
不能擅自决定药物剂量
用药期间留意自身症状
如有不适,应立即停用
附1:简化版国际勃起功能指数问卷表(IIEF-5)
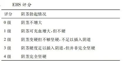
附2:勃起硬度评分(EHS)
